首页 > 其他行业标准 > YS/T 227.10-2010碲化学分析方法 第10部分:砷量的测定 氢化物发生-原子荧光光谱法
YS/T 227.10-2010

基本信息

标准号: YS/T 227.10-2010

中文名称:碲化学分析方法 第10部分:砷量的测定 氢化物发生-原子荧光光谱法

标准类别:其他行业标准

英文名称:Methods for chemical analysis of tellurium—Part 10:Determination of arsenic content—Hydride generation-atomic fluorescence spectrometry

标准状态:现行

发布日期:2010-11-22

实施日期:2011-03-01

出版语种:简体中文

下载格式:.pdf .zip

相关标签: 化学分析 方法 砷量 测定 氢化物 发生 原子荧光 光谱法

标准分类号

标准ICS号:冶金>>有色金属>>77.120.99其他有色金属及其合金

中标分类号:冶金>>金属化学分析方法>>H13重金属极其合金分析方法

关联标准

替代情况:替代YS/T 227.10-1994

出版信息

出版社:中国标准出版社中国标准出版社

书号:155066.2-21514

页数:8页

标准价格:14.0

出版日期:2011-03-01

相关单位信息

起草人:王军学、蔡军、袁玉霞、陈殿耿、王皓莹、李岩、董秀文

起草单位:株洲冶炼集团股份有限公司、北京矿冶研究总院、辽宁出入境检验检疫局

归口单位:全国有色金属标准化技术委员会(SAC/TC 243)

发布部门:中华人民共和国工业和信息化部

主管部门:全国有色金属标准化技术委员会(SAC/TC 243)

标准简介

本部分规定了碲中砷含量的测定方法。 本部分适用于碲中砷含量的测定。测定范围:0.0002%~0.0010%。
YS/T227《碲化学分析方法》共有12部分:
———第1部分:铋量的测定 氢化物发生-原子荧光光谱法;
———第2部分:铝量的测定 铬天青S-溴代十四烷基吡啶胶束增溶分光光度法;
———第3部分:铅量的测定 火焰原子吸收光谱法;
———第4部分:铁量的测定 邻菲啰啉分光光度法;
———第5部分:硒量的测定 2,3-二氨基萘吸光光度法;
———第6部分:铜量的测定 固液分离-火焰原子吸收光谱法;
———第7部分:硫量的测定 电感耦合等离子体原子发射光谱法;
———第8部分:镁、钠量的测定 火焰原子吸收光谱法;
———第9部分:碲量的测定 重铬酸钾-硫酸亚铁铵容量法;
———第10部分:砷量的测定 氢化物发生-原子荧光光谱法;
———第11部分:硅量的测定 正丁醇萃取硅钼蓝分光光度法;
———第12部分:铋、铝、铅、铁、硒、铜、镁、钠、砷量的测定 电感耦合等离子体发射光谱法。
本部分为第10部分。
本部分按照GB/T1.1—2009给出的规则起草。
本部分代替YS/T227.10—1994《碲中砷量的测定(正戊醇萃取砷钼蓝吸光光度法)》。与YS/T227.10—1994相比,本部分主要有如下变动:
———改变了测定方法,采用氢化物发生-原子荧光光谱法;
———补充了精密度、质量保证和控制条款;
———补充了“试验报告”要求。
本部分由全国有色金属标准化技术委员会(SAC/TC243)归口。
本部分负责起草单位:株洲冶炼集团股份有限公司。
本部分参加起草单位:北京矿冶研究总院、辽宁出入境检验检疫局。
本部分主要起草人:王军学、蔡军、袁玉霞、陈殿耿、王皓莹、李岩、董秀文。
本部分所代替标准的历次版本发布情况为:
———YS/T227.10—1994;
———GB/T2146—1980。

标准图片预览

YS/T 227.10-2010碲化学分析方法 第10部分:砷量的测定 氢化物发生-原子荧光光谱法
YS/T 227.10-2010碲化学分析方法 第10部分:砷量的测定 氢化物发生-原子荧光光谱法
YS/T 227.10-2010碲化学分析方法 第10部分:砷量的测定 氢化物发生-原子荧光光谱法
YS/T 227.10-2010碲化学分析方法 第10部分:砷量的测定 氢化物发生-原子荧光光谱法
YS/T 227.10-2010碲化学分析方法 第10部分:砷量的测定 氢化物发生-原子荧光光谱法

标准内容

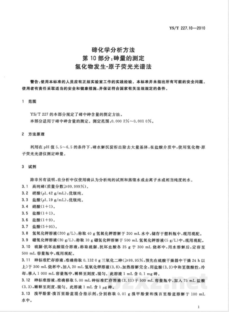
ICS77.120.99
中华人民共和国有色金属行业标准YS/T227.10—2010
代替YS/T227.10--1994
碲化学分析方法
第10部分:砷量的测定
氢化物发生-原子荧光光谱法
Methodsforchemical analysisof tellurium-Part10:Determination of arseniccontent-Hydride generation-atomic fluorescence spectrometry2010-11-22发布
中华人民共和国工业和信息化部发布
2011-03-01实施
YS/T227《碲化学分析方法》共有12部分:一一第1部分:铋量的测定氢化物发生-原子荧光光谱法;第2部分:铝量的测定
-第3部分:铅量的测定
一第4部分:铁量的测定
-第5部分:硒量的测定
-第6部分:铜量的测定
一第7部分:硫量的测定
YS/T227.10—2010
铬天青S溴代十四烷基吡啶胶束增溶分光光度法;火焰原子吸收光谱法;
邻菲啰啉分光光度法;
2,3-二氨基萘吸光光度法;
固液分离-火焰原子吸收光谱法;电感耦合等离子体原子发射光谱法;第8部分:镁、钠量的测定火焰原子吸收光谱法;第9部分:碲量的测定重铬酸钾-硫酸亚铁铵容量法;—第10部分:碑量的测定
氢化物发生-原子荧光光谱法;
第11部分:硅量的测定
正丁醇萃取硅钼蓝分光光度法;第12部分:、铝、铅、铁、硒、铜、镁、钠、砷量的测定电感耦合等离子体发射光谱法。本部分为第10部分。
本部分按照GB/T1.1一2009给出的规则起草。本部分代替YS/T227.10一1994《碲中砷量的测定(正戊醇萃取砷钼蓝吸光光度法)》。与YS/T227.10---1994相比,本部分主要有如下变动:一改变了测定方法,采用氢化物发生-原子荧光光谱法;一补充了精密度、质量保证和控制条款;补充了“试验报告”要求
本部分由全国有色金属标准化技术委员会(SAC/TC243)归口。本部分负责起草单位:株洲冶炼集团股份有限公司。本部分参加起草单位:北京矿冶研究总院、辽宁出人境检验检疫局。本部分主要起草人:主军学、蔡军、囊宝霞、陈殿耿、主皓、季岩、董秀文。本部分所代替标准的历次版本发布情况为:YS/T227.10-1994;
-GB/T2146—1980。
化学分析方法
第10部分:砷量的测定
氢化物发生-原子荧光光谱法
YS/T227.10—2010
警告:使用本标准的人员应有正规实验室工作的实践经验。本标准并未指出所有可能的安全问题。使用者有责任采取适当的安全和健康措施,并保证符合国家有关法规规定的条件。1范围
YS/T227的本部分规定了碲中砷含量的测定方法。本部分适用于碲中砷含量的测定。测定范围:0.0002%~0.0010%。2方法原理
利用在pH值5.5~6.5的条件下,碲水解沉淀析出除去大量基体,在盐酸介质中,使用氢化物-原子荧光光谱仪测定砷量。
3试剂
除非另有说明,在分析中仅使用确认为分析纯的试剂和蒸馏水或去离子水或相当纯度的水。3.1高纯确(质量分数≥99.999%)。3.2硝酸(pl.42g/mL),优级纯。3.3盐酸(pl.19g/mL),优级纯。3.4硝酸(1+1)。
盐酸(1+1)。
3.6盐酸(1+9)。
盐酸(5+95)。
氢氧化钾溶液(200g/L):称取40g氢氧化钾溶解于200mL水中,储存于塑料瓶中,现用现配。3.9硼氢化钾溶液(20g/L):称取10g硼氢化钾溶解于500mL氢氧化钾溶液(5g/L)中,现用现配。3.10硫腺-抗坏血酸混合溶液:称取硫脉、抗坏血酸各25g于300mL烧杯中,用水溶解后,定容至500mL容量瓶中,现用现配。
3.11砷标准贮存溶液:准确称取0.1320g三氧化二(≥99.95%,预先在硫酸干燥器中干燥24h以上)于300mL烧杯中,加人20mL氢氧化钾溶液(3.8),加热溶解完全,用盐酸(3.3)中和至微酸性,冷却,移入1000mL容量瓶中,稀释至刻度,混匀。此溶液1mL含0.1mg砷。3.12砷标准溶液:准确移取5.00mL砷标准贮存溶液(3.11)于500mL容量瓶中,加人75mL盐酸(3.3),稀释至刻度,混匀。此溶液1mL含1μg砷。3.13漠甲酚紫-溴百里酚蓝混合指示剂:分别称取0.01g溴甲酚紫和溴百里酚蓝溶解于100mL水中。
YS/T227.10—2010
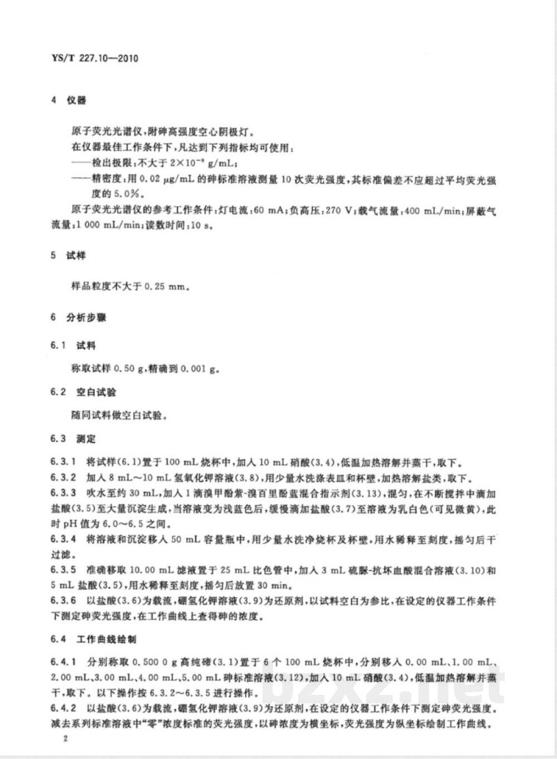
4仪器
原子荧光光谱仪,附砷高强度空心阴极灯。在仪器最佳工作条件下,凡达到下列指标均可使用:检出极限:不大于2×10-g/mL;精密度:用0.02μg/mL的砷标准溶液测量10次荧光强度,其标准偏差不应超过平均荧光强度的5.0%。
原子荧光光谱仪的参考工作条件:灯电流:60mA;负高压:270V;载气流量:400mL/min;屏蔽气流量:1000mL/min;读数时间:10s。5试样
样品粒度不大于0.25mm。
6分析步骤
6.1试料
称取试样0.50g,精确到0.001g。6.2空白试验
随同试料做空白试验。
6.3测定
6.3.1将试样(6.1)置于100mL烧杯中,加人10mL硝酸(3.4),低温加热溶解并蒸干,取下。6.3.2加人8mL10mL氢氧化钾溶液(3.8),用少量水洗涤表血和杯壁,加热溶解盐类,取下。6.3.3吹水至约30mL,加人1滴溴甲酚紫-溴百里酚蓝混合指示剂(3.13),混匀,在不断搅拌中滴加盐酸(3.5)至大量沉淀生成,当溶液变为浅蓝色后,缓慢滴加盐酸(3.7)至溶液为乳白色(可见微黄),此时pH值为6.0~6.5之间。
6.3.4将溶液和沉淀移人50mL容量瓶中,用少量水洗净烧杯及杯壁,用水稀释至刻度,摇匀后干过滤。
6.3.5准确移取10.00mL滤液置于25mL比色管中,加入3mL硫脲-抗坏血酸混合溶液(3.10)和5mL盐酸(3.5),用水稀释至刻度,摇匀后放置30min。6.3.6以盐酸(3.6)为载流,硼氢化钾溶液(3.9)为还原剂,以试料空白为参比,在设定的仪器工作条件下测定砷荧光强度,在工作曲线上查得碑的浓度。6.4工作曲线绘制
6.4.1分别称取0.5000g高纯碲(3.1)置于6个100mL烧杯中,分别移入0.00mL、1.00mL、2.00mL、3.00mL、4.00mL、5.00mL砷标准溶液(3.12),加入10mL硝酸(3.4),低温加热溶解并蒸干,取下。以下操作按6.3.2~6.3.5进行操作。6.4.2以盐酸(3.6)为载流,硼氢化钾溶液(3.9)为还原剂,在设定的仪器工作条件下测定砷荧光强度。减去系列标准溶液中“零”浓度标准的荧光强度,以砷浓度为横坐标,荧光强度为纵坐标绘制工作曲线。2
7分析结果的计算
按式(1)计算砷的质量分数WA,数值以%表示:WAs
式中:
e.v..V.x10-9
从工作曲线上查得的砷的浓度,单位为纳克每毫升(ng/mL);V,-试料总体积,单位为毫升(mL);V2分取试液体积,单位为毫升(mL);V,测定体积,单位为毫升(mL);m——称取试料质量,单位为克(g)。所得结果保留两位有效数字。
8精密度
8.1重复性
YS/T227.10—2010
·(1)
在重复性条件下获得的两次独立测试结果的测定值,在以下给出的平均值范围内,这两个测试结果的绝对差值不超过重复性限(r),超过重复性限(r)的情况不超过5%,重复性限(r)按表1数据采用线性内插法获得:
表1重复性限
8.2再现性
· 0.001 0
在再现性条件下获得的两次独立测试结果的测定值,在以下给出的平均值范围内,这两个测试结果的绝对差值不超过再现性限(R),超过再现性限(R)的情况不超过5%,再现性限(R)按表2数据采用线性内插法获得:
表2再现性限wwW.bzxz.Net
9质量保证和控制
应用国家级标准样品或行业级标准样品(当前两者没有时,也可用控制标样替代),每周或每两周校核一次本分析方法的有效性。当过程失控时,应找出原因,纠正错误后,重新进行校核。YS/T227.10—2010
试验报告
试样;
一使用的标准;
一分析结果及其表示;
与基本分析步骤的差异;
一观察到的异常现象;
一试验日期。
YS/T227.10-2010
版权专有
侵权必究
书号:155066·2-21514
定价:
小提示:此标准内容仅展示完整标准里的部分截取内容,若需要完整标准请到上方自行免费下载完整标准文档。