首页 > 其他行业标准 > YS/T 1143-2016石油天然气用钛及钛合金管材
YS/T 1143-2016

基本信息

标准号: YS/T 1143-2016

中文名称:石油天然气用钛及钛合金管材

标准类别:其他行业标准

英文名称:Titanium and titanium alloy pipe for petroleum and natural gas industry

标准状态:现行

发布日期:2016-07-11

实施日期:2017-01-01

出版语种:简体中文

下载格式:.pdf .zip

相关标签: 石油 天然气 钛合金 管材

标准分类号

标准ICS号:冶金>>有色金属产品>>77.150.50钛产品

中标分类号:冶金>>有色金属及其合金产品>>H64稀有轻金属及其合金

关联标准

出版信息

出版社:中国标准出版社

页数:12页

标准价格:16.0

出版日期:2017-01-01

相关单位信息

起草人:冯军宁、羊玉兰、李献军、代春、成小丽、王俭、胡志杰、马忠贤

起草单位:宝钛集团有限公司、宝鸡钛业股份有限公司、中国有色金属工业标准计量质量研究所

归口单位:全国有色金属标准化技术委员会(SAC/TC 243)

提出单位:全国有色金属标准化技术委员会(SAC/TC 243)

发布部门:中华人民共和国工业和信息化部

主管部门:全国有色金属标准化技术委员会(SAC/TC 243)

标准简介

本标准规定了石油天然气用钛及钛合金管材的要求、试验方法、检验规则、包装、标志、运输、贮存、质量证明书及合同(或订货单)等。本标准适用于石油天然气行业用钛及钛合金管材。


标准图片预览

YS/T 1143-2016石油天然气用钛及钛合金管材
YS/T 1143-2016石油天然气用钛及钛合金管材
YS/T 1143-2016石油天然气用钛及钛合金管材
YS/T 1143-2016石油天然气用钛及钛合金管材
YS/T 1143-2016石油天然气用钛及钛合金管材

标准内容

ICS77.150.50
中华人民共和国有色金属行业标准YS/T1143—2016
石油天然气用钛及钛合金管材
Titanium and titanium alloy pipe for petroleum and natural gas industry2016-07-11发布
中华人民共和国工业和信息化部发布
2017-01-01实施
本标准按照GB/T1.1-2009给出的规则起草。本标准由全国有色金属标准化技术委员会(SAC/TC243)提出并归口。YS/T1143—2016
本标准负责起草单位:宝钛集团有限公司、宝鸡钛业股份有限公司、中国有色金属工业标准计量质量研究所。
本标准主要起草人:冯军宁、羊玉兰、李献军、代春、成小丽、王俭、胡志杰、马忠贤。I
1范围
石油天然气用钛及钛合金管材
YS/T1143—2016
本标准规定了石油天然气用钛及钛合金管材的要求、试验方法、检验规则、标志、包装、运输、贮存、质量证明书及合同(或订货单)等。本标准适用于石油天然气行业用钛及钛合金管材。2规范性引用文件
下列文件对于本文件的应用是必不可少的。凡是注日期的引用文件,仅注日期的版本适用于本文件。凡是不注日期的引用文件,其最新版本(包括所有的修改单)适用于本文件。GB/T228.1金属材料拉伸试验第1部分:室温试验方法GB/T229金属材料夏比摆锤冲击试验方法GB/T3620.1钛及钛合金牌号和化学成分GB/T3620.2钛及钛合金加工产品化学成分允许偏差GB/T4338金属材料高温拉伸试验方法GB/T4698(所有部分)海绵钛、钛及钛合金化学分析方法GB/T5168α-β钛合金高低倍组织检验方法GB/T8180
钛及钛合金加工产品的包装、标志、运输和贮存GB/T23605
3要求
钛合金β转变温度测定方法
3.1牌号、状态及规格
产品的牌号、状态及规格应符合表1的规定。表1牌号、状态及规格
TA2G、TA3G
TC4、TC10、TC11、TC18、TC19
3.2化学成分
退火态(M)
退火态(M)
3.2.1产品的化学成分应符合GB/T3620.1的规定。外径×壁厚×长度
(50~100)×(6~15)×(≤2800)>100~200)×(630)×(≤3000)
(50~200)×(8~30)×(≤2500)3.2.2从产品上取样进行化学成分复验时,其成分允许偏差应符合GB/T3620.2的规定。1
YS/T1143—2016
力学性能
室温性能
产品的纵向室温力学性能应符合表2的规定。表2
50~200
50~200
50~100
>100~200
50~200
50~100
>100~200
50~100
>100~200
50~200
抗拉强度bzxz.net
≥895
≥1030
纵向室温力学性能
规定塑性延伸强度
Rpo.2/MPa
≥825
≥965
≥910
≥910
≥1010
≥1010
注:冲击功仅适用于壁厚不小于12mm的管材。3.3.2
高温性能
断后伸长率
断面收缩率
TC10、TC18和TC19合金管材的纵向高温(175℃)力学性能应符合表3的规定。表3高温性能
β转变温度
抗拉强度
Rm/MPa
规定非比例延伸强度
产品应按熔炼炉号提供β转变温度实测值。超声检验
断后伸长率
冲击功
断面收缩率
需方要求并在合同(或订货单)中注明时,产品应进行超声检验,验收级别由供需双方协商确定。尺寸和外形
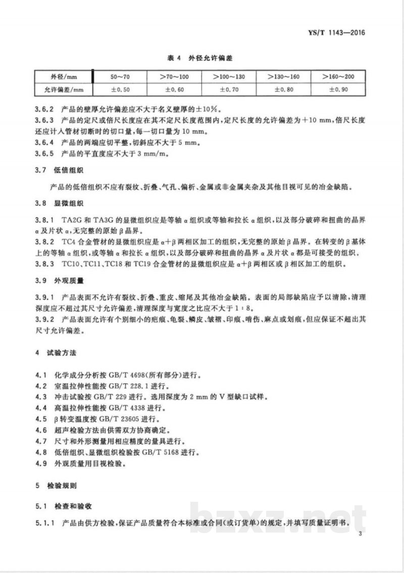
产品的外径允许偏差应符合表4的规定。外径/mm
充许偏差/mm
表4外径允许偏差
>70~100
>100~130
3.6.2产品的壁厚允许偏差应不大于名义壁厚的士10%。>130~160
YS/T1143—2016
>160~200
3.6.3产品的定尺或倍尺长度应在其不定尺长度范围内,定尺长度的允许偏差为十10mm,倍尺长度还应计人管材切断时的切口量,每一切口量为10mm。3.6.4产品的两端应切平整,切斜应不大于5mm。3.6.5产品的平直度应不大于3mm/m。3.7低倍组织
产品的低倍组织不应有裂纹、折叠、气孔、偏析、金属或非金属夹杂及其他目视可见的冶金缺陷。3.8显微组织
3.8.1TA2G和TA3G的显微组织应是等轴α组织或等轴和拉长α组织,以及部分破碎和扭曲的晶界α及片状α,无完整的原始β晶界。3.8.2TC4合金管材的显微组织应是α十β两相区加工的组织,无完整的原始β晶界。在转变的β基体上的等轴α组织,或等轴α和拉长α组织,以及部分破碎和扭曲的晶界α及片状α都是可接受的组织。3.8.3TC10、TC11、TC18和TC19合金管材的显微组织应是α十β两相区或β相区加工的组织。3.9外观质量
3.9.1产品表面不允许有裂纹、折叠、重皮、缩尾及其他冶金缺陷。表面的局部缺陷应予以清除,清理深度应不超过其尺寸充许偏差,清理深度与宽度之比应不大于1:8。3.9.2产品表面允许有个别细小的疤痕、龟裂、鳞皮、皱褶、印痕、啃伤、麻点或划痕,但应保证不超出其尺寸允许偏差。
4试验方法
4.1化学成分分析按GB/T4698(所有部分)进行。4.2室温拉伸性能按GB/T228.1进行。4.3
冲击试验按GB/T229进行。选用深度为2mm的V型缺口试样。4.47
高温拉伸性能按GB/T4338进行。β转变温度按GB/T23605进行。
超声检验方法由供需双方协商确定。尺寸和外形测量用相应精度的量具进行。4.7
低倍组织、显微组织检验按GB/T5168进行。4.9
外观质量用目视检验。
5检验规则
5.1检查和验收
5.1.1产品由供方检验,保证产品质量符合本标准或合同(或订货单)的规定,并填写质量证明书。3
YS/T1143—2016
5.1.2需方应对收到的产品按本标准或合同(或订货单)的规定进行验收,如检验结果与本标准或合同(或订货单)规定不符时,应在收到产品之日起3个月内向供方提出,由供需双方协商解决。5.2组批
产品应成批提交验收。每批应由同一牌号、熔炼炉号、状态、规格、制造方法及同一热处理炉批的产品组成。
5.3检验项目、取样位置和数量
产品的检验项目、取样位置和数量应符合表5的规定。表5检验项目及取样
检验项目
化学成分
室温拉伸
室温冲击
高温拉伸
β转变温度
超声检验
尺寸和外形
低倍组织
显微组织
外观质量
检验结果的判定
取样数量
氢元素在成品管材上取样,每批1份,其他元素,供方可以原锭的分析结果报出,需方均在产品上取样每批2支,各1个
每批1支,3个试样
每批2支,各1个
每炉1份
每批2支,各1个
每批2支,各1个
5.4.1化学成分检验结果不合格,判该批产品不合格。5.4.2超声检验、尺寸和外形及外观质量检验结果不合格,判单支不合格。要求的
章条号
检验方法的
章条号
5.4.3力学性能检验中,如有一个试验结果不合格,则从该批产品中取双倍试样对不合格项目进行重复检验,如重复检验结果仍有试验结果不合格,判该批产品不合格。允许供方逐支对不合格项目进行检验,合格者重新组批提交验收。5.4.4在低倍组织检验中,如发现并判为有脆性偏析(其硬度明显高于基体的偏析,常见的如富氧、富氮等偏析),判该批产品不合格;如判为有非脆性偏析,允许切除后重新组批提交验收。5.4.5显微组织检验不合格,允许供方调整热处理制度后重复试验,若重复试验结果仍不合格,判该批产品不合格。允许供方逐支进行检验,合格者重新组批提交验收。6标志、包装、运输、贮存及质量证明书6.1标志
在检验合格的每支管材的靠近头部端的侧表面上进行标记,标记内容至少包括:4
产品牌号;
本标准编号,YS/T1143—2016;规格;
熔炼炉号;
批号;
供方标记。
包装、运输、贮存
产品的包装、运输、贮存按GB/T8180的规定进行。质量证明书
每批产品应附有质量证明书,应注明以下内容:a)
供方名称;
产品名称;
牌号;
规格、状态;
批号、熔炼炉号;
β转变温度;
净重和支数;
各项分析检验结果和质量检验部门印记;本标准编号,YS/T1143—2016;包装日期。
合同(或订货单)内容
订购本标准所列材料的合同(或订货单)应包括下列内容:a)
产品名称;
牌号;
状态;
规格;
重量或支数;
本标准编号,YS/T1143-2016;
其他。
YS/T1143—2016
YS/T1143-2016
中华人民共和国有色金属
行业标准
石油天然气用钛及钛合金管材
YS/T1143—2016
中国标准出版社出版发行
北京市朝阳区和平里西街甲2号(100029)北京市西城区三里河北街16号(100045)网址www.spc.net.cn
总编室:(010)68533533发行中心:(010)51780238读者服务部:(010)68523946
中国标准出版社秦皇岛印刷厂印刷各地新华书店经销
开本880×1230
2017年6月第一版
字数12千字
印张0.75
2017年6月第一次印刷
书号:155066·2-31688定价
小提示:此标准内容仅展示完整标准里的部分截取内容,若需要完整标准请到上方自行免费下载完整标准文档。