首页 > 其他行业标准 > YS/T 1145-2016锂铝合金锭
YS/T 1145-2016

基本信息

标准号: YS/T 1145-2016

中文名称:锂铝合金锭

标准类别:其他行业标准

英文名称:Lithium aluminium alloy ingot

标准状态:现行

发布日期:2016-07-11

实施日期:2017-01-01

出版语种:简体中文

下载格式:.pdf .zip

相关标签: 铝合金

标准分类号

标准ICS号:冶金>>有色金属产品>>77.150.99其他有色金属产品

中标分类号:冶金>>有色金属及其合金产品>>H64稀有轻金属及其合金

关联标准

出版信息

出版社:中国标准出版社

页数:8页

标准价格:14.0

出版日期:2017-01-01

相关单位信息

起草人:曹乃珍、涂明江、左永建、李强、吴艳华

起草单位:四川天齐锂业股份有限公司、江西赣锋锂业股份有限公司、中国有色金属工业标准计量质量研究所

归口单位:全国有色金属标准化技术委员会(SAC/TC 243)

提出单位:全国有色金属标准化技术委员会(SAC/TC 243)

发布部门:中华人民共和国工业和信息化部

主管部门:全国有色金属标准化技术委员会(SAC/TC 243)

标准简介

本标准规定了锂铝合金锭的要求、试验方法、检验规则及标志、包装、运输、贮存、质量证明书和合同(或订货单)内容。本标准适用于以各种方法生产的锂铝合金锭。


标准图片预览

YS/T 1145-2016锂铝合金锭
YS/T 1145-2016锂铝合金锭
YS/T 1145-2016锂铝合金锭
YS/T 1145-2016锂铝合金锭
YS/T 1145-2016锂铝合金锭

标准内容

ICS 77.150.99
中华人民共和国有色金属行业标准YS/T1145—2016
锂铝合金锭
Lithium aluminium alloy ingot2016-07-11发布
中华人民共和国工业和信息化部发布
2017-01-01实施
中华人民共和国有色金属
锂铝合金锭
YS/T1145—2016
中国标准出版社出版发行
北京市朝阳区和平里西街甲2号(100029)北京市西城区三里河北街16号(100045)网址:www.spc.org.cn
服务热线:400-168-0010
2017年4月第一版
书号:155066·2-31608
版权专有
侵权必究
本标准按照GB/T1.1一2009给出的规则起草。本标准由全国有色金属标准化技术委员会(SAC/TC243)提出并归口。YS/T1145—2016
本标准起草单位:四川天齐锂业股份有限公司、江西赣锋锂业股份有限公司、中国有色金属工业标准计量质量研究所。
本标准主要起草人:曹乃珍、涂明江、左永建、李强、吴艳华1范围
锂铝合金锭
YS/T1145—2016
本标准规定了锂铝合金锭的要求、试验方法、检验规则及标志、包装、运输、贮存、质量证明书和合同(或订货单)内容。此内容来自标准下载网
本标准适用于以各种方法生产的锂铝合金锭。2规范性引用文件
下列文件对于本文件的应用是必不可少的。凡是注目期的引用文件,仅注日期的版本适用于本文件。凡是不注日期的引用文件,其最新版本(包括所有的修改单)适用于本文件。GB190—2009危险货物包装标志
GB/T191—2008包装储运图示标志GB/T325.1包装容器钢桶第1部分:通用技术要求GB12268危险货物品名表
GB/T20931(所有部分)锂化学分析方法JT617汽车运输危险货物规则
JT618汽车运输、装卸危险货物作业规程3要求
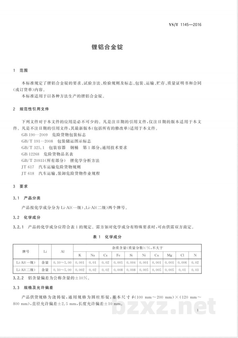
3.1产品分类
产品按化学成分分为Li-Al(一级)、Li-A1(二级)两个牌号。3.2化学成分
3.2.1产品的化学成分应符合表1的规定。需方如对化学成分有特殊要求时,可由供需双方商定。表1
化学成分
Li-Al(一级)
Li-Al(二级)
0.10~5.00
0.10~5.00
铝含量偏差为公称含量的士10%。3.3规格及允许偏差
杂质含量(质量分数)/%,不大于Fe
产品供货规格为浇铸锭,通用规格为圆柱形锭,基本尺寸$(100mm~200mm)×(120mm~800mm),直径允许偏差士2.5mm,长度允许偏差士10mm。1
YS/T1145—2016
3.4外观质量
3.4.1产品表面呈银白色金属光泽,无明显油渍、缩孔,表面无氧化物、氮化物杂质。3.4.2产品不充许有气孔、黑碳,不充许有目视可见的夹杂物。3.4.3产品应连续一次浇铸成型,合金锭中不得有接头,浇铸缩孔应完全切除,表面应无深度超过1mm的环形褶皱(冷隔)。
4试验方法
4.1产品化学成分的分析应按GB/T20931的规定进行。4.2产品的规格应用相应精度的测量器具测量4.3产品外观质量采用目视检测法。5检验规则
5.1检查和验收
5.1.1产品应由供方质量检验部门进行检验,保证每批产品质量符合本标准或订货单的规定并填写质量证明书。
5.1.2需方应对收到的产品按本标准的相关规定进行检验,检验结果与本标准及订货合同的规定不符合时,应在收到产品之日起30天内以书面形式向供方提出,如需仲裁,由供需双方共同取样进行。5.2组批
产品应成批提交验收,每批应由同一牌号、规格的产品组成。5.3检验项目及取样数量
每批产品的检验项目及取样数量见表2。表2检验项目及取样数量
检验项目
化学成分
规格及允许偏差
外观质量
5.4化学成分取样和制样
取样数量
按5.4进行
每批随机抽取一个
每批随机抽取一个
要求的章节号
试验方法的章节号
5.4.1供方浇铸每批锂铝合金锭时,同时浇铸一个Φ100mm×120mm的样锭,切去两端,沿锭的横截面切成片,放人带磨口干燥的取样瓶中密封或装人干燥的铝塑复合袋中密封。5.4.2需方可每批随机抽取一个锂铝合金锭,将其等分为三份,取中间截面部分,去表皮后切成片,放人带磨口干燥的取样瓶中密封或装人干燥的铝塑复合袋中密封。5.5检验结果判定
5.5.1化学成分检验结果,如有一项不合格时,则在该批产品中对该不符合项加倍取样进行重复试验,若重复试验仍有一个结果不合格时,则判该批产品不合格。2
YS/T1145—2016
5.5.2产品的规格和外观质量不合格时,加倍取样,进行重复试验,若重复试验仍有一个结果不合格,则判该批不合格
6标志、包装、运输、贮存和质量证明书6.1标志
每袋产品内包装外标签上应注明以下内容6.1.14
产品名称;
产品牌号;
产品规格;
产品净重;
产品批号;
生产日期。
每桶产品应附有标签或标牌,注明以下内容:6.1.2
供方名称、商标;
产品名称;
产品牌号;
产品规格;
产品毛重;
产品净重;
包装日期;
产品批号。
产品外包装应标明GB190一2009中表2序号4“遇水放出易燃气体的物质”标签图形及GB/T191一2008中表1序号6标志名为“怕雨”的标志。6.2包装
产品包装应使用经24h以上干燥后的包装材料。6.2.1元
产品应在干燥室内或充高纯氩气手套箱内包装,内包装为二种。6.2.2
a)内层套聚乙烯塑料袋包装,封口后,外层套铝塑复合袋后充干燥氩气密封。b)内层套铝塑复合袋密封包装,外层再套一层聚乙烯塑料包装袋或铝塑复合袋充干燥氩气密封。6.2.3产品外包装桶应符合国家商检要求,采用GB/T325.1中规定的直开口钢桶,桶内所有空隙用干燥软材料填充,充入含量为99.999%的干燥氩气封装。6.2.4需方对包装有特殊要求时,由供需双方另行协商。6.3运输与贮存
6.3.1产品属于GB12268中遇湿易燃物品,运输过程中应防火、防潮,不得剧烈碰撞,不得让桶身着地滚动。汽车运输应按JT617、JT618的规定执行。6.3.2锂铝合金锭产品应存放在防雨、洁净、干燥、无腐蚀气氛,通风良好的环境中,严禁露天存放。6.3.3锂铝合金锭贮存期不宜超过6个月。6.4质量证明书
每批产品应附有质量证明书,并注明以下内容:a)供方名称、地址、电话、传真;YS/T1145—2016
产品名称;
产品牌号;
产品规格;
供应状态;
产品净重和桶数;
产品批号;
各项分析检验结果及质量检验部门的印章或签字;本标准编号(YS/T1145—2016);生产许可证编号;
出厂日期。
合同(或订货单)内容
合同(或订货单)内应包括下列内容:a)产品名称;
产品牌号、A1公称含量、规格;b)
数量;
本标准编号(YS/T1145—2016);其他。
YS/T1145-2016
版权专有
侵权必究
书号:155066·2-31608
小提示:此标准内容仅展示完整标准里的部分截取内容,若需要完整标准请到上方自行免费下载完整标准文档。