首页 > 其他行业标准 > YS/T 807.9-2012铝中间合金化学分析方法 第9部分:铋含量的测定 碘化钾分光光度法
YS/T 807.9-2012

基本信息

标准号: YS/T 807.9-2012

中文名称:铝中间合金化学分析方法 第9部分:铋含量的测定 碘化钾分光光度法

标准类别:其他行业标准

英文名称:Chemical analysis methods of aluminum hardeners—Part 9:Determination of bismuth content—Potassium iodide spectrophotometric method

标准状态:已作废

发布日期:2012-11-07

实施日期:2013-03-01

作废日期:2022-01-10

出版语种:简体中文

下载格式:.pdf .zip

相关标签: 中间 合金 化学分析 方法 含量 测定 碘化钾 光度法

标准分类号

标准ICS号:冶金>>有色金属>>77.120.10铝和铝合金

中标分类号:冶金>>金属化学分析方法>>H12轻金属及其合金分析方法

关联标准

替代情况:公告:中华人民共和国工业和信息化部公告 2021年(第44号)

出版信息

出版社:中国标准出版社

页数:8页

标准价格:14.0

出版日期:2013-03-01

相关单位信息

起草人:张炜华、薛宁、匡玉云、曲凤娇、韦艳琴、孙明杰、王战武、耿玉环、孔丽

起草单位:中国铝业股份有限公司郑州研究院、中国有色金属工业标准计量质量研究所

归口单位:全国有色金属标准化技术委员会(SAC/TC 243)

发布部门:中华人民共和国工业和信息化部

主管部门:全国有色金属标准化技术委员会(SAC/TC 243)

标准简介

本部分规定了铝中间合金中铋含量的测定方法。 本部分适用于铝中间合金中铋含量的测定。测定范围:1.00%~11.00%。
YS/T807—2012《铝中间合金化学分析方法》分为14个部分:
———第1部分:铁含量的测定 重铬酸钾滴定法;
———第2部分:锰含量的测定 高碘酸钾分光光度法;
———第3部分:镍含量的测定 EDTA 滴定法;
———第4部分:铬含量的测定 过硫酸铵氧化-硫酸亚铁铵滴定法;
———第5部分:锆含量的测定 EDTA 滴定法;
———第6部分:硼含量的测定 离子选择电极法;
———第7部分:铍含量的测定 依莱铬氰兰R分光光度法;
———第8部分:锑含量的测定 碘化钾分光光度法;
———第9部分:铋含量的测定 碘化钾分光光度法;
———第10部分:钾含量的测定 火焰原子吸收光谱法;
———第11部分:钠含量的测定 火焰原子吸收光谱法;
———第12部分:铜含量的测定 硫代硫酸钠滴定法;
———第13部分:钒含量的测定 硫酸亚铁铵滴定法;
———第14部分:锶含量的测定 EDTA 滴定法。
本部分为YS/T807—2012的第9部分。
本部分按照GB/T1.1—2009给出的规则起草。
本部分由全国有色金属标准化技术委员会(SAC/TC243)归口。
本部分负责起草单位:中国铝业股份有限公司郑州研究院、中国有色金属工业标准计量质量研究所。
本 部分参加起草单位:辽宁忠旺集团有限公司、山东兖矿轻合金有限公司。
本部分主要起草人:张炜华、薛宁、匡玉云、曲凤娇、韦艳琴、孙明杰、王战武、耿玉环、孔丽。

标准图片预览

YS/T 807.9-2012铝中间合金化学分析方法 第9部分:铋含量的测定 碘化钾分光光度法
YS/T 807.9-2012铝中间合金化学分析方法 第9部分:铋含量的测定 碘化钾分光光度法
YS/T 807.9-2012铝中间合金化学分析方法 第9部分:铋含量的测定 碘化钾分光光度法
YS/T 807.9-2012铝中间合金化学分析方法 第9部分:铋含量的测定 碘化钾分光光度法
YS/T 807.9-2012铝中间合金化学分析方法 第9部分:铋含量的测定 碘化钾分光光度法

标准内容

ICS 77. 120. 10
中华人民共和国有色金属行业标准YS/T807.9—-2012
铝中间合金化学分析方法
第9部分:铋含量的测定
碘化钾分光光度法
Chemical analysis methods of aluminum hardeners-Part 9:Determination of bismuth content--Potassium iodide spectrophotometric method2012-11-07发布
中华人民共和国工业和信息化部首页
序号程序名称 程序地址
运已.状态
2013-03-01实施
每日始每日终启动
YS/T807-2012《铝中间合金化学分析方法》分为14个部分:重铬酸钾滴定法;
第1部分:铁含量的测定
第2部分:锰含量的测定
第3部分:镍含量的测定
第4部分:铬含量的测定
第5部分:锆含量的测定
第6部分:翻含量的测定
第7部分:铍含量的测定
第8部分:锑含量的测定
第9部分:铋含量的测定
第10部分:钾含量的测定
一第11部分:钠含量的测定
第12部分:铜含量的测定
第13部分:钒含量的测定
第14部分:锶含量的测定
高碘酸钾分光光度法;
EDTA滴定法;
过硫酸铵氧化-硫酸亚铁铵滴定法;EDTA滴定法;
离子选择电极法;
依莱铬氰兰R分光光度法;
碘化钾分光光度法;
碘化钾分光光度法;
火焰原子吸收光谱法;
火焰原子吸收光谱法;
硫代硫酸钠滴定法;
硫酸亚铁铵滴定法;
EDTA滴定法。
本部分为YS/T8072012的第9部分。本部分按照GB/T1.1-2009给出的规则起草。本部分由全国有色金属标准化技术委员会(SAC/TC243)归口。YS/T807.9—2012
本部分负责起草单位:中国铝业股份有限公司郑州研究院、中国有色金属工业标准计量质量研究所。
本部分参加起草单位:辽宁忠旺集团有限公司、山东充矿轻合金有限公司。本部分主要起草人:张炜华、薛宁、匡玉云、曲凤娇、韦艳琴、孙明杰、王战武、耿玉环、孔丽。I
铝中间合金化学分析方法
第9部分:铋含量的测定
碘化钾分光光度法
YS/T807.9—2012
警告:使用本标准的人员应有正规实验室工作的实践经验。本标准并未指出所有可能的安全问题。使用者有责任采取适当的安全和健廉措施,并保证符合国家有关法规规定的条件。1范围
YS/T807的本部分规定了铝中间合金中铋含量的测定方法。本部分适用于铝中间合金中铋含量的测定。测定范围为1.00%~11.00%。2方法提要
试料用氢氧化钠溶解,加人过氧化氢使硅化物分解,用硝酸酸化,在1mol/L2mol/L硫酸介质中,Bi(Ⅲ)与碘化钾形成黄色可溶性络合物,于分光光度计波长465nm处,测量其吸光度。3试剂
除非另有说明,在分析中仅使用优级纯试剂和亚沸水或不含钾的蒸馏水。3.1硫酸(1+1)。
3.2氢氧化钠溶液(400g/L)。
3.3过氧化氢(p=1.10g/mL)。
3.4硝酸(1+1)。
3.5尿素溶液(5g/L)。
3.6硫脲溶液(100g/L):称取10g硫腺溶于100mL水中,必要时用快速滤纸过滤。用时配制。3.7碘化钾溶液(200g/L):称取20g碘化钾和2g抗坏血酸,溶于100mL水中。用时配制。3.8铋标准贮存溶液(1.0mg/mL):称取1.0000g金属铋(≥99.95%)置于300mL烧杯中,加人50mL硝酸(3.4),盖上表皿,缓慢加热溶解完全,冷却至室温,移人1000mL容量瓶中[预先加入50mL硝酸(3.4)],用水稀释至刻度,混匀。此溶液1mL含1.0mg铋3.9铋标准溶液(0.10mg/mL):移取50.00mL铋标准贮存溶液(3.8)于预先加人50mL硝酸(3.4)的500mL容量瓶中,用水稀释至刻度,混匀。此溶液1mL含0.10mg铋。4仪器
分光光度计。
5试样
将试样加工成厚度不大于1mm的碎屑。YS/T 807.9—2012
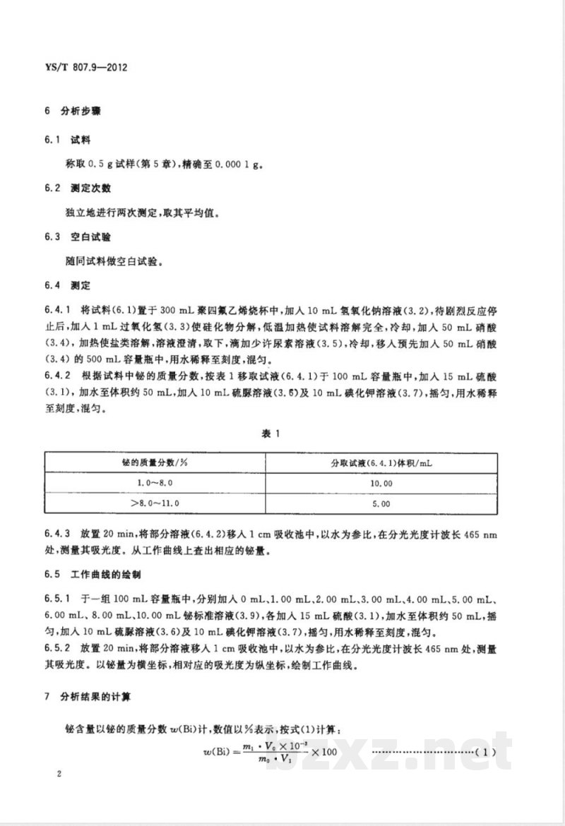
6分析步骤
6.1试料
称取0.5g试样(第5章),精确至0.0001g。6.2测定次数
独立地进行两次测定,取其平均值。6.3空白试验
随同试料做空白试验。
6.4测定
6.4.1将试料(6.1)置于300mL聚四氟乙烯烧杯中,加人10mL氢氧化钠溶液(3.2),待剧烈反应停止后,加入1mL过氧化氢(3.3)使硅化物分解,低温加热使试料溶解完全,冷却,加人50mL硝酸(3.4),加热使盐类溶解,溶液澄清,取下,滴加少许尿素溶液(3.5),冷却,移人预先加人50mL硝酸(3.4)的500mL容量瓶中,用水稀释至刻度,混匀。6.4.2根据试料中铋的质量分数,按表1移取试液(6.4.1)于100mL容量瓶中,加入15mL硫酸(3.1),加水至体积约50mL,加人10mL硫脉溶液(3.6)及10mL碘化钾溶液(3.7),摇匀,用水稀释室刻度,混匀。
铋的质量分数/%
>8.0~11.0
分取试液(6.4.1)体积/mL
6.4.3放置20min,将部分溶液(6.4.2)移入1cm吸收池中,以水为参比,在分光光度计波长465nm处,测量其吸光度。从工作曲线上查出相应的铋量。6.5工作曲线的绘制
6.5.1于一组100mL容量瓶中,分别加入0mL、1.00mL、2.00mL、3.00mL、4.00mL、5.00mL、6.00mL、8.00mL、10.00mL铋标准溶液(3.9),各加入15mL硫酸(3.1),加水至体积约50mL,摇匀,加人10mL硫豚溶液(3.6)及10mL碘化钾溶液(3.7),摇匀,用水稀释至刻度,混匀。6.5.2放置20min,将部分溶液移入1cm吸收池中,以水为参比,在分光光度计波长465nm处,测量其吸光度。以铋量为横坐标,相对应的吸光度为纵坐标,绘制工作曲线。7分析结果的计算
铋含量以铋的质量分数w(Bi)计,数值以%表示,按式(1)计算:w(Bi) = m · V。× 10-3
mg·Vi
式中:
ml-从工作曲线上查得试样溶液的铋量,单位为毫克(mg);V。一一试液总体积,单位为毫升(mL);m。—-试料质量,单位为克(g);V,—移取试液的体积,单位为毫升(mL)。计算结果表示到小数点后2位。此内容来自标准下载网
8精密度
8.1重复性
YS/T807.9--2012
在重复性条件下获得的两个独立测试结果的测定值,在以下给出的平均值范围内,这两个测试结果的绝对差值不超过重复性限(r),超过重复性限(r)的情况不超过5%,重复性限(r)按以下数据采用线性内插法求得。
铋的质量分数/%:
重复性限r/%:
8.2允许差
实验室之间分析结果的差值应不大于表2所列允许差。表2
的质量分数/%
1.00~3.00
>3. 00~ 5. 00
>5. 00 ~8. 00
>8. 00~11.00
9质量控制与保证
允许差/%
分析时,用标准样品或控制样品进行校核,或每年至少用标准样品或控制样品对分析方法校核一次。当过程失控时,应找出原因。纠正错误后,重新进行校核。Y8/T807.9-2012-第9部分铭含量的测定碘化钾分光光度法铝中间合金化学分15506
6224408
RMB:14.00
YS/T807.9-2012
中华人民共和国有色金属
行业标准
铝中间合金化学分析方法
第9部分:铋含量的测定
碘化钾分光光度法
YS/T807.9—2012
中国标准出版社出版发行
北京市朝阳区和平里西街甲2号(100013)北京市西城区三里河北街16号(100045)网址www.spc.net.cn
总编室:(010)64275323发行中心:(010)51780235读者服务部:(010)68523946
中国标准出版社秦皇岛印刷厂印刷各地新华书店经销
开本880×12301/16印张0.5字数8千字2013年2月第一版2013年2月第次印刷书号:155066·2-24400定价14.00元如有印装差错由本社发行中心调换版权专有侵权必究
举报电话:(010)68510107
BZ002104742
Z1026208 /S
小提示:此标准内容仅展示完整标准里的部分截取内容,若需要完整标准请到上方自行免费下载完整标准文档。