首页 > 其他行业标准 > YS/T 872-2013工业镓化学分析方法 汞含量的测定 原子荧光光谱法
YS/T 872-2013

基本信息

标准号: YS/T 872-2013

中文名称:工业镓化学分析方法 汞含量的测定 原子荧光光谱法

标准类别:其他行业标准

英文名称:Methods for chemical analysis gallium—Determination of mercury in industrial gallium—Atomic fluorescence spectrometer method

标准状态:已作废

发布日期:2013-04-25

实施日期:2013-09-01

作废日期:2024-07-01

出版语种:简体中文

下载格式:.pdf .zip

相关标签: 工业 化学分析 方法 含量 测定 原子荧光 光谱法

标准分类号

标准ICS号:冶金>>有色金属>>77.120.99其他有色金属及其合金

中标分类号:冶金>>金属化学分析方法>>H12轻金属及其合金分析方法

关联标准

替代情况:被YS/T 872-2023代替

出版信息

出版社:中国标准出版社

书号:155066·2-25540

页数:8页

标准价格:14.0

出版日期:2013-09-01

相关单位信息

起草人:艾蓁、赵亚伟、孙剑锋、王晓雯、张予秋、商继先、白鹏程、杨惠玲

起草单位:中国铝业股份有限公司河南分公司等

归口单位:全国有色金属标准化技术委员会(SAC/TC 243)

发布部门:中华人民共和国工业和信息化部

主管部门:全国有色金属标准化技术委员会(SAC/TC 243)

标准简介

本标准规定了工业镓中汞元素含量的测定方法。 本标准适用于工业镓(99.9%≤ω(%)≤99.995%)中汞元素含量的测定。测定范围:0.05?g/g~15?g/g。
本标准按照GB/T1.1—2009给出的规则起草。
本标准由全国有色金属标准化技术委员会(SAC/TC243)归口。
本标准负责起草单位:中国铝业股份有限公司河南分公司。
本标准参加起草单位:中国铝业股份有限公司郑州研究院、河南省有色金属地质勘察总院。
本标准主要起草人:艾蓁、赵亚伟、孙剑锋、王晓雯、张予秋、商继先、白鹏程、杨惠玲。
下列文件对于本文件的应用是必不可少的。凡是注日期的引用文件,仅注日期的版本适用于本文件。凡是不注日期的引用文件,其最新版本(包括所有的修改单)适用于本文件。
GB/T602 化学试剂 杂质测定用标准溶液的制备

标准图片预览

YS/T 872-2013工业镓化学分析方法 汞含量的测定 原子荧光光谱法
YS/T 872-2013工业镓化学分析方法 汞含量的测定 原子荧光光谱法
YS/T 872-2013工业镓化学分析方法 汞含量的测定 原子荧光光谱法
YS/T 872-2013工业镓化学分析方法 汞含量的测定 原子荧光光谱法
YS/T 872-2013工业镓化学分析方法 汞含量的测定 原子荧光光谱法

标准内容

ICS77.120.99
中华人民共和国有色金属行业标准YS/T872—2013
工业化学分析方法
汞含量的测定
原子荧光光谱法
Methods for chemical analysis gallium-Determination of mercury in industrial gallium-Atomic fluorescence spectrometer method2013-04-25发布
中华人民共和国工业和信息化部发布
2013-09-01实施
中华人民共和国有色金属
行业标
工业镓化学分析方法
汞含量的测定
原子荧光光谱法
YS/T872—2013
中国标准出版社出版发行
北京市朝阳区和平里西街甲2号(100013)北京市西城区三里河北街16号(100045)网址www.spc.net.cn
总编室:(010)64275323
发行中心:(010)51780235
读者服务部:(010)68523946
中国标准出版社秦皇岛印刷厂印刷各地新华书店经销
开本880×12301/16
2013年7月第一版
5字数10千字
印张0.5
2013年7月第一次印刷
书号:155066·2-25540定价
如有印装差错
告由本社发行中心调换
版权专有侵权必究
举报电话:(010)68510107
本标准按照GB/T1.1-2009给出的规则起草。言
本标准由全国有色金属标准化技术委员会(SAC/TC243)归口。本标准负责起草单位:中国铝业股份有限公司河南分公司。YS/T872—2013
本标准参加起草单位:中国铝业股份有限公司郑州研究院、河南省有色金属地质勘察总院。本标准主要起草人:艾兼、赵亚伟、孙剑锋、王晓雯、张予秋、商继先、白鹏程、杨惠玲。I
1范围
工业化学分析方法
汞含量的测定
原子荧光光谱法
本标准规定了工业镓中汞元素含量的测定方法YS/T872—2013
本标准适用于工业镓(99.9%2规范性引用文件
下列文件对于本文件的应用是必不可少的。凡是注日期的引用文件,仅注日期的版本适用于本文件。凡是不注日期的引用文件,其最新版本(包括所有的修改单)适用于本文件。GB/T602化学试剂杂质测定用标准溶液的制备3方法提要
试料以盐酸、硝酸溶解,在微波消解系统的作用下,将样品制成溶液,加入适量的重铬酸钾以保持样品稳定,用原子荧光光度计测定。在酸性介质中,汞和硼氢化钾生成原子态的汞蒸气。KBH+3HzO+H+=H,BO:+K++8H(新生态氢)8H+Hg2+=Hg↑+3H2←+2H+
过量氢气和汞蒸气与载气(氩气)混合,进人原子化器中,氢气和氩气在特制点火装置的作用下形成氩氢火焰,使待测元素原子化。汞空心阴极灯发射的特征谱线通过聚焦,激发氩氢焰中汞原子,基态原子被激发至高能态,再由高能态回到基态时,发射出特征波长的原子荧光。其荧光强度与汞的浓度成正比,与标准系列比较定量。
4试剂及材料
4.1去离子水(电阻率>18Ma·cm)。4.2
盐酸:UP级或亚沸蒸馏提纯。
硝酸:UP级或亚沸蒸馏提纯。
标准贮存溶液:按GB/T602配制汞标准贮存溶液为1000μg/mL。4.5汞标准溶液:移取0.10mL汞标准贮存溶液(4.4),置于100mL容量瓶中,加人10mL硝酸(4.3),用去离子水(4.1)稀释至刻度,混匀。此溶液含汞1μg/mL。4.6硼氢化钾溶液:称取0.25g20g硼氢化钾(优级纯),溶于氢氧化钾溶液(5g/L)中,用去离子水(4.1)定容至500mL,此溶液含硼氢化钾0.5g/L~40g/L。4.7载流:4%HNO:(体积分数)。1
YS/T872-—2013
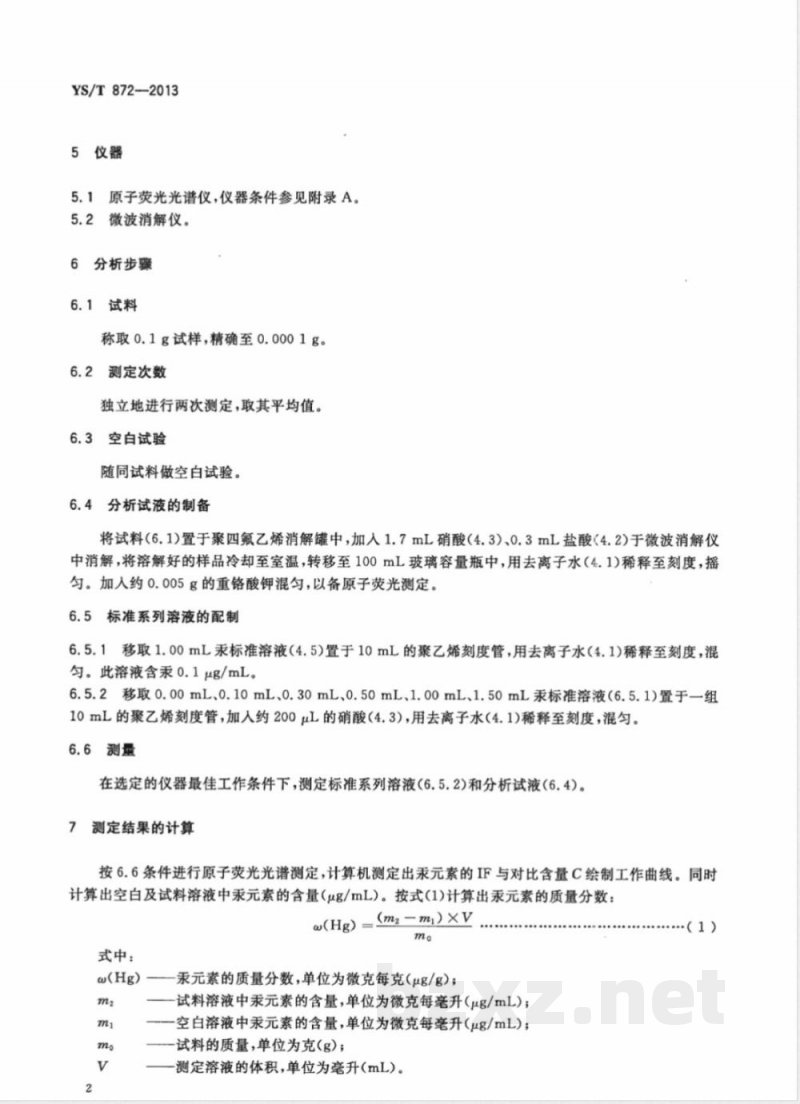
5仪器
5.1原子荧光光谱仪,仪器条件参见附录A5.2微波消解仪。
6分析步骤
6.1试料
称取0.1g试样,精确至0.0001g。6.2测定次数
独立地进行两次测定,取其平均值。6.3
空白试验
随同试料做空白试验。
6.4分析试液的制备
将试料(6.1)置于聚四氟乙烯消解罐中,加入1.7mL硝酸(4.3)、0.3mL盐酸(4.2)于微波消解仪中消解,将溶解好的样品冷却至室温,转移至100mL玻璃容量瓶中,用去离子水(4.1)稀释至刻度,摇匀。加人约0.005g的重铬酸钾混匀,以备原子荧光测定。6.5标准系列溶液的配制
6.5.1移取1.00mL汞标准溶液(4.5)置于10mL的聚乙烯刻度管,用去离子水(4.1)稀释至刻度,混匀。此溶液含汞0.1μg/mL。
6.5.2移取0.00mL、0.10mL、0.30mL、0.50mL、1.00mL、1.50mL汞标准溶液(6.5.1)置于一组10mL的聚乙烯刻度管,加人约200μL的硝酸(4.3),用去离子水(4.1)稀释至刻度,混匀。6.6测量
在选定的仪器最佳工作条件下,测定标准系列溶液(6.5.2)和分析试液(6.4)。7测定结果的计算
按6.6条件进行原子荧光光谱测定,计算机测定出汞元素的IF与对比含量C绘制工作曲线。同时计算出空白及试料溶液中汞元素的含量(μg/mL)。按式(1)计算出汞元素的质量分数:w(Hg)=(m -m)×y
式中:
の(Hg)——汞元素的质量分数,单位为微克每克(μg/g);m2
试料溶液中汞元素的含量,单位为微克每毫升(ug/mL);空白溶液中汞元素的含量,单位为微克每毫升(ug/mL);一试料的质量,单位为克(g);
测定溶液的体积,单位为毫升(mL)。(1)
8精密度
8. 1重复性
YS/T872—2013
在重复性条件下获得的两次测试结果的测定值。在以下给出的平均值范围内,这两个测试结果的绝对差值不超过重复性限(r),超过重复性限(r)的情况不超过5%,重复性限(r)按表1数据采用线性内插法求得。
8.2允许差
质量分数
实验室之间分析结果的差值应不大于表2所列允许差,表2
质量控制
含量范围
>5.0~10.0
>10.0~15.0
重复性限(r)
允许差www.bzxz.net
检验时,应对控制样品进行校核,或每半年用标样对分析标准有效性进行校核一次。当过程失效时应找出原因,纠正错误后,重新进行校核。YS/T872—2013
仪器的参考工作条件见表A.1。
光电倍增管负高压/V
灯电流/mA
原子化器高度/mm
载气流量/(mL/min)
屏蔽气流量/(mL/min)
读数时间/s
延迟时间/s
读出方式
测定方式
YS/T872-2013
附录A
(资料性附录)
仪器工作条件
仪器参数
250~280
峰面积
标准曲线法
版权专有
侵权必究
书号:155066·2-25540
定价:
小提示:此标准内容仅展示完整标准里的部分截取内容,若需要完整标准请到上方自行免费下载完整标准文档。