首页 > 其他行业标准 > YS/T 239.2-2010三硫化二锑化学分析方法 第2部分:化合硫量的测定 燃烧中和滴定法
YS/T 239.2-2010

基本信息

标准号: YS/T 239.2-2010

中文名称:三硫化二锑化学分析方法 第2部分:化合硫量的测定 燃烧中和滴定法

标准类别:其他行业标准

英文名称:Methods for chemical analysis of antimony trisulfide—Part 2:Determination of combined sulfur content—Combustion-neutralization titration method

标准状态:现行

发布日期:2010-11-22

实施日期:2011-03-01

出版语种:简体中文

下载格式:.pdf .zip

相关标签: 硫化 化学分析 方法 化合 硫量 测定 燃烧 滴定法

标准分类号

标准ICS号:冶金>>有色金属>>77.120.01有色金属综合

中标分类号:冶金>>金属化学分析方法>>H13重金属极其合金分析方法

关联标准

替代情况:替代YS/T 239.2-1994

出版信息

出版社:中国标准出版社

书号:155066.2-21492

页数:8页

标准价格:14.0

出版日期:2011-03-01

相关单位信息

起草人:崔德海、宋应球、鲍利辉、吴少波、张雪莲

起草单位:湖南辰州矿业股份有限公司、湖南有色金属研究院

归口单位:全国有色金属标准化技术委员会(SAC/TC 243)

发布部门:中华人民共和国工业和信息化部

主管部门:全国有色金属标准化技术委员会(SAC/TC 243)

标准简介

本部分规定了三硫化二锑中化合硫量的测定方法。 本部分适用于三硫化二锑中化合硫量的测定。测定范围:化合硫的质量分数24.50%~28.50%。
YS/T239《三硫化二锑化学分析方法》共有7个部分:
———第1部分:锑量的测定 硫酸铈滴定法;
———第2部分:化合硫量的测定 燃烧中和滴定法;
———第3部分:游离硫量的测定 燃烧中和滴定法;
———第4部分:王水不溶物的测定 重量法;
———第5部分:砷量的测定 砷钼蓝分光光度法;
———第6部分:铁量的测定 邻二氮杂菲分光光度法;
———第7部分:铅量的测定 火焰原子吸收光谱法。
本部分是按照GB/T1.1—2009给出的规则起草的。
本部分为第2部分。
本部分代替YS/T239.2—1994《三硫化二锑化学分析方法 硫酸钡重量法测定化合硫》。与YS/T239.2—1994相比,本部分有如下变动:
———硫酸钡重量法改为燃烧中和法;
———对文本格式进行了修改;
———补充了精密度与质量保证和控制条款。
本标准由全国有色金属标准化技术委员会(SAC/TC243)归口。
本标准负责起草单位:锡矿山闪星锑业有限责任公司。
本部分起草单位:锡矿山闪星锑业有限责任公司。
本部分参加起草单位:湖南辰州矿业股份有限公司、湖南有色金属研究院。
本部分主要起草人:崔德海、宋应球、鲍利辉、吴少波、张雪莲。
本部分所代替标准的历次版本发布情况为:
———YS/T239.2—1994;
———GB3255.2—1982。
下列文件对于本文件的应用是必不可少的。凡是注日期的引用文件,仅注日期的版本适用于本文件。凡是不注日期的引用文件,其最新版本(包括所有的修改单)适用于本文件。
YS/T239.3 三硫化二锑化学分析方法 游离硫量的测定 燃烧中和滴定法

标准图片预览

YS/T 239.2-2010三硫化二锑化学分析方法 第2部分:化合硫量的测定 燃烧中和滴定法
YS/T 239.2-2010三硫化二锑化学分析方法 第2部分:化合硫量的测定 燃烧中和滴定法
YS/T 239.2-2010三硫化二锑化学分析方法 第2部分:化合硫量的测定 燃烧中和滴定法
YS/T 239.2-2010三硫化二锑化学分析方法 第2部分:化合硫量的测定 燃烧中和滴定法
YS/T 239.2-2010三硫化二锑化学分析方法 第2部分:化合硫量的测定 燃烧中和滴定法

标准内容

ICS77.120.01
中华人民共和国有色金属行业标准YS/T239.2—2010
代替YS/T239.2—1994
三硫化二锑化学分析方法,
第2部分:化合硫量的测定
燃烧中和滴定法
Methods for chemical analysis of antimony trisulfide-Part 2:Determination of combined sulfur content-Combustion-neutralization titrationmethod2010-11-22发布
中华人民共和国工业和信息化部发布免费标准bzxz.net
2011-03-01实施
YS/T239《三硫化二锑化学分析方法》共有7个部分:第1部分:锑量的测定硫酸铈滴定法,—第2部分:化合硫量的测定燃烧中和滴定法;一第3部分:游离硫量的测定燃烧中和滴定法;一第4部分:王水不溶物的测定重量法;-第5部分:砷量的测定砷钼蓝分光光度法;第6部分:铁量的测定邻二氮杂菲分光光度法;第7部分:铅量的测定火焰原子吸收光谱法。本部分是按照GB/T1.1一2009给出的规则起草的。本部分为第2部分。
本部分代替YS/T239.2一1994《三硫化二锑化学分析方法YS/T239.2一1994相比,本部分有如下变动:硫酸钡重量法改为燃烧中和法;-对文本格式进行了修改;
补充了精密度与质量保证和控制条款。本标准由全国有色金属标准化技术委员会(SAC/TC243)归口。本标准负责起草单位:锡矿山闪星锑业有限责任公司。本部分起草单位:锡矿山闪星锑业有限责任公司。YS/T239.2—2010
硫酸钡重量法测定化合硫》。与本部分参加起草单位:湖南辰州矿业股份有限公司、湖南有色金属研究院。本部分主要起草人:崔德海、宋应球、鲍利辉、吴少波、张雪莲。本部分所代替标准的历次版本发布情况为:YS/T239.2—1994;
-GB3255.2—1982。
1范围
三硫化二锑化学分析方法
第2部分:化合硫量的测定
燃烧中和滴定法
YS/T239的本部分规定了三硫化二锑中化合硫量的测定方法。YS/T239.2—2010
本部分适用于三硫化二锑中化合硫量的测定。测定范围:化合硫的质量分数24.50%~28.50%。2规范性引用文件
下列文件对于本文件的应用是必不可少的。凡是注日期的引用文件,仅注日期的版本适用于本文件。凡是不注日期的引用文件,其最新版本(包括所有的修改单)适用于本文件。YS/T239.3三硫化二锑化学分析方法游离硫量的测定燃烧中和滴定法3方法提要
试料在高温氧气流中燃烧,使硫转化为二氧化硫,用过氧化氢吸收并转化成硫酸,以甲基红-次甲基蓝溶液为指示剂,用氢氧化钠标准滴定溶液滴定。所得结果减去游离硫量。4试剂
除非另有说明,本部分所用试剂和水均指确认的分析纯试剂和三级水。4.1氢氧化钾。
4.2无水氯化钙。
4.3过氧化氢溶液(1+19)。
4.4酚酸指示剂(10g/L乙醇溶液)。4.5甲基红-次甲基蓝混合指示剂:20份甲基红乙醇溶液(0.3g/L)与3份次甲基蓝溶液(1g/L)混合。4.6氢氧化钠标准滴定溶液[c(NaOH)约0.2mol/L]。4.6.1配制:称取8g氢氧化钠,置于250mL烧杯中,用新煮沸后冷却的水溶解,移人1000mL容量瓶中,并用新煮沸后冷却的水稀释至刻度,混勾。贮于塑料瓶中。4.6.2标定:称取三份1.0000g预先在100℃~105℃烘干2h的邻苯二甲酸氢钾(基准试剂),置于300mL锥形瓶中,加60mL水溶解,加入2滴酚酸指示剂(4.4),用氢氧化钠标准滴定溶液(4.6)滴定至微红色即为终点。
随同标定做空白试验。
按式(1)计算氢氧化钠标准滴定溶液(4.6)的实际浓度。m×1000
c=(V, - V.) × 204. 2
式中:
-氢氧化钠标准滴定溶液(4.6)的实际浓度,单位为摩尔每升(mo1/L);(1)
YS/T239.2—2010
邻苯二甲酸氢钾的质量,单位为克(g),滴定邻苯二甲酸氢钾溶液所消耗氢氧化钠标准滴定溶液(4.6)的体积,单位为毫升(mL);
-标定中空白溶液所消耗氢氧化钠标准滴定溶液(4.6)的体积,单位为毫升(mL);204.2—邻苯二甲酸氢钾的摩尔质量,单位为克每摩尔(g/mol)。取三份标定结果的平均值为氢氧化钠标准滴定溶液(4.6)的实际浓度。平行标定结果的极差值不超过0.0009mol/L。
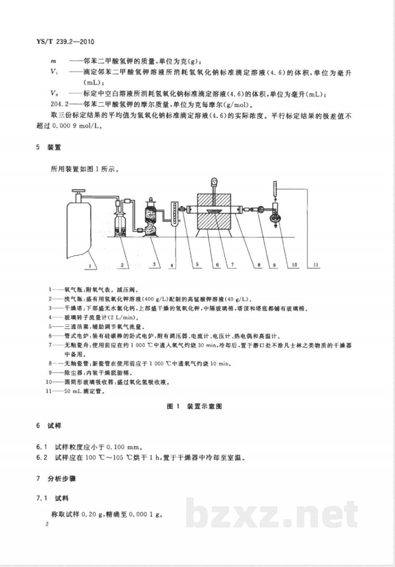
5装置
所用装置如图1所示。
氧气瓶:附氧气表。减压阀。
洗气瓶:盛有用氢氧化钾溶液(400g/L)配制的高锰酸钾溶液(40g/L)。干燥塔:下部盛无水氯化钙,上部盛干燥的氢氧化钾,中隔玻璃棉,塔顶和塔底都铺有玻璃棉。4
玻璃转子流量计(2L/min)。
三通活塞:辅助调节氧气流量
管式电炉:装有硅碳棒的卧式电炉,附有调压器、电流计、电压计、热电偶和高温计,11
无釉瓷舟:使用前应在约1000℃中通入氧气灼烧30min,冷却后,置于磨口处不涂凡士林之类物质的干燥器中备用。
-无釉瓷管:新瓷管在使用前应于1000℃中通氧气灼烧10min。除尘器:内装干燥脱脂棉。
圆筒形玻璃吸收器:盛过氧化氢吸收液。50mL滴定管。
图1装置示意图
6试样
6.1试样粒度应小于0.100mm。
6.2试样应在100℃~105℃烘干1h,置于干燥器中冷却至室温。7分析步骤
7.1试料
称取试样0.20g,精确至0.0001g。2
7.2测定次数
独立地进行两次测定,取其平均值。7.3测定
7.3.1将试料(7.1)均匀地置于燃烧瓷舟中。7.3.2接通电源,使炉温升至900℃,并处于自动控制状态中。YS/T239.2—2010
7.3.3加人50mL~60mL过氧化氢溶液(4.3)和1mL甲基红-次甲基蓝混合指示剂(4.5)于玻璃吸收器中。
7.3.4按图1连接好装置,开启氧气瓶开关,调节氧气流量至2L/min,检查定硫装置的密封性。然后调节氧气流量至0.5L/min,用氢氧化钠标准滴定溶液(4.6)滴定至溶液恰呈亮绿色,不计读数。7.3.5取下连接三通活塞与瓷管的橡皮塞,将盛有试料的瓷舟(7.3.1)推人燃烧瓷管的温度最高处,迅速塞紧橡皮塞,以0.5L/min的流量通入氧气,燃烧试料,并用氢氧化钠标准滴定溶液(4.6)进行滴定保持溶液恰呈亮绿色。燃烧10min后,增大氧气流量至2L/min,继续燃烧2min,并用水洗涤玻璃吸收器内壁及其中的导气管,继续用氢氧化钠标准滴定溶液(4.6)滴定至溶液由紫红色恰变为亮绿色即为终点。
游离硫量测定按照YS/T239.3进行。8分析结果的计算
按式(2)计算化合硫的质量分数w化合s,数值以%表示:6 ×100- w盘离s
-CVX32.06
化合s
m。×2000
式中:
一氢氧化钠标准滴定溶液(4.6)的实际浓度,单位为摩尔每升(mol/L):——滴定试液所消耗氢氧化钠标准滴定溶液(4.6)的体积,单位为毫升(mL);试料的质量,单位为克(g);
游离硫的质量分数(%);
w静高s
32.06—一硫的摩尔质量,单位为克每摩尔(g/mol)。所得结果表示至小数点后第二位。9精密度
9.1重复性
在重复性条件下获得的两次独立测试结果的测定值,这两个测试结果的绝对差值不超过重复性限(r),超过重复性限(r)的情况不超过5%。在测定范围内,重复性限(r)为0.30%。9.2再现性
在再现性条件下获得的两次独立测试结果的测定值,这两个测试结果的绝对差值不超过再现性限(R),超过再现性限(R)的情况不超过5%。在测定范围内,再现性限(R)为0.40%。YS/T239.2—2010
质量保证和控制
应用国家级标准样品或行业级标准样品(当前两者没有时,也可用控制标样替代),每周或每两周校核一次本分析方法标准的有效性。当过程失控时,应找出原因,纠正错误后,重新进行校核。版权专有侵权必究
书号:155066·2-21492
YS/T 239.2-2010
打印日期:2011年2月16日F009
定价:
小提示:此标准内容仅展示完整标准里的部分截取内容,若需要完整标准请到上方自行免费下载完整标准文档。