首页 > 其他行业标准 > YS/T 239.3-2010三硫化二锑化学分析方法 第3部分:游离硫量的测定 燃烧中和滴定法
YS/T 239.3-2010

基本信息

标准号: YS/T 239.3-2010

中文名称:三硫化二锑化学分析方法 第3部分:游离硫量的测定 燃烧中和滴定法

标准类别:其他行业标准

英文名称:Methods for chemical analysis of antimony trisulfide—Part 3:Determination of free sulfur content—Burning and sodium hydroxide titration method

标准状态:现行

发布日期:2010-11-22

实施日期:2011-03-01

出版语种:简体中文

下载格式:.pdf .zip

相关标签: 硫化 化学分析 方法 游离 硫量 测定 燃烧 滴定法

标准分类号

标准ICS号:冶金>>有色金属>>77.120.01有色金属综合

中标分类号:冶金>>金属化学分析方法>>H13重金属极其合金分析方法

关联标准

替代情况:替代YS/T 239.3-1994

出版信息

出版社:中国标准出版社

页数:12页

标准价格:16.0

出版日期:2011-03-01

相关单位信息

起草人:崔德海、宋应球、陈赛阳、邝淑云、吴少波

起草单位:锡矿山闪星锑业有限责任公司、湖南有色金属研究总院、湖南辰州矿业股份有限公司

归口单位:全国有色金属标准化技术委员会(SAC/TC 243)

发布部门:中华人民共和国工业和信息化部

主管部门:全国有色金属标准化技术委员会(SAC/TC 243)

标准简介

本部分规定了三硫化二锑中游离硫量的测定方法。 本部分适用于三硫化二锑中游离硫量的测定。测定范围:游离硫的质量分数0.0050%~0.20%。
YS/T239《三硫化二锑化学分析方法》共有7个部分:
———第1部分:锑量的测定 硫酸铈滴定法;
———第2部分:化合硫量的测定 燃烧中和滴定法;
———第3部分:游离硫量的测定 燃烧中和滴定法;
———第4部分:王水不溶物的测定 重量法;
———第5部分:砷量的测定 砷钼蓝分光光度法;
———第6部分:铁量的测定 邻二氮杂菲分光光度法;
———第7部分:铅量的测定 火焰原子吸收光谱法。
本部分是按照GB/T1.1—2009给出的规则起草的。
本部分为第3部分。
本部分代替YS/T239.3—1994《三硫化二锑化学分析方法 燃烧碘量法测定游离硫》。与YS/T239.3—1994相比,本部分有如下变动:
———对文本格式进行了修改;
———补充了精密度与质量保证和控制条款。
本标准由全国有色金属标准化技术委员会(SAC/TC243)归口。
本标准负责起草单位:锡矿山闪星锑业有限责任公司。
本部分起草单位:锡矿山闪星锑业有限责任公司。
本部分参加起草单位:湖南有色金属研究总院、湖南辰州矿业股份有限公司。
本部分主要起草人:崔德海、宋应球、陈赛阳、邝淑云、吴少波。
本部分所代替标准的历次版本发布情况为:
———YS/T239.3—1994;
———GB3255.3—1982。

标准图片预览

YS/T 239.3-2010三硫化二锑化学分析方法 第3部分:游离硫量的测定 燃烧中和滴定法
YS/T 239.3-2010三硫化二锑化学分析方法 第3部分:游离硫量的测定 燃烧中和滴定法
YS/T 239.3-2010三硫化二锑化学分析方法 第3部分:游离硫量的测定 燃烧中和滴定法
YS/T 239.3-2010三硫化二锑化学分析方法 第3部分:游离硫量的测定 燃烧中和滴定法
YS/T 239.3-2010三硫化二锑化学分析方法 第3部分:游离硫量的测定 燃烧中和滴定法

标准内容

ICS77.120.01
中华人民共和国有色金属行业标准YS/T239.3—2010
代替YS/T239.3—1994
三硫化二化学分析方法
第3部分:游离硫量的测定
燃烧中和滴定法
Methods for chemical analysis of antimony trisulfide-Part3:Determination of free sulfur content-Burning and sodium hydroxide titration method2010-11-22发布
中华人民共和国工业和信息化部发布
2011-03-01实施
YS/T239《三硫化二锑化学分析方法》共有7个部分:第1部分:锑量的测定硫酸滴定法;第2部分:化合硫量的测定燃烧中和滴定法;第3部分:游离硫量的测定燃烧中和滴定法;-第4部分:王水不溶物的测定重量法;-第5部分:砷量的测定砷钼蓝分光光度法;第6部分:铁量的测定
邻二氮杂菲分光光度法;
第7部分:铅量的测定火焰原子吸收光谱法。本部分是按照GB/T1.1一2009给出的规则起草的。本部分为第3部分。
本部分代替YS/T239.3一1994《三硫化二锑化学分析方法YS/T239.3—1994相比,本部分有如下变动:-对文本格式进行了修改;
一补充了精密度与质量保证和控制条款。本标准由全国有色金属标准化技术委员会(SAC/TC243)归口。本标准负责起草单位:锡矿山闪星锑业有限责任公司。本部分起草单位:锡矿山闪星锑业有限责任公司。YS/T239.3—2010
燃烧碘量法测定游离硫》。与
本部分参加起草单位:湖南有色金属研究总院、湖南辰州矿业股份有限公司。本部分主要起草人:崔德海、宋应球、陈赛阳、邝淑云、吴少波。本部分所代替标准的历次版本发布情况为:YS/T239.3—1994;
—GB3255.3—1982。
1范围
三硫化二化学分析方法
第3部分:游离硫量的测定wwW.bzxz.Net
燃烧中和滴定法
YS/T239的本部分规定了三硫化二中游离硫量的测定方法。YS/T239.3—2010
本部分适用于三硫化二锑中游离硫量的测定。测定范围:游离硫的质量分数0.0050%~0.20%。2方法提要
用四氯化碳浸出试料中的游离硫,过滤分离基体,蒸去溶剂并烘干,于高温氧气流中燃烧,使硫转化为二氧化硫,用过氧化氢吸收并转化成硫酸,以甲基红-次甲基蓝溶液为指示剂,用氢氧化钠标准滴定溶液滴定。
3试剂
除非另有说明,本部分所用试剂和水均指确认的分析纯试剂和三级水。3.1氢氧化钾。
3.2无水氯化钙。
3.3四氯化碳。
3.4过氧化氢吸收溶液(2十98)。3.5酚指示剂(10g/L乙醇溶液)。3.6甲基红-次甲基蓝混合指示剂:20单位体积甲基红乙醇溶液(0.3g/L)与3单位体积次甲基蓝溶液(1g/L)混合。
3.7氢氧化钠标准滴定溶液[c(NaOH)约0.02mol/L]3.7.1配制:称取0.8g氢氧化钠,置于250mL烧杯中,用新煮沸冷却后的水溶解,移入1000mL容量瓶中,并用新煮沸后冷却的水稀释至刻度,混匀。贮于塑料瓶中。3.7.2标定:称取5.0000g预先经100℃~105℃烘干2h的邻苯二甲酸氢钾(基准试剂),置于500mL烧杯中,加新煮沸冷却后的水溶解至清亮,移入1000mL容量瓶中,用新煮沸冷却后的水稀释至刻度,混匀。此溶液1mL含0.0050g邻苯二甲酸氢钾。准确移取20.00mL邻苯二甲酸氢钾标准溶液置于300mL锥形瓶中,加40mL新煮沸冷却后的水,2滴酚酞指示剂(3.5),用氢氧化钠标准滴定溶液滴至微红色即为终点。随同标定做空白试验。
按式(1)计算氢氧化钠标准滴定溶液(3.7)的实际浓度:Vx0.0050X1000
(V,-V。)×204.2
YS/T239.3—2010
式中:
氢氧化钠标准滴定溶液(3.7)的实际浓度,单位为摩尔每升(mol/L);移取邻苯二甲酸氢钾标推溶液的体积,单位为毫升(mL);标定时消耗氢氧化钠标准滴定溶液的体积,单位为毫升(mL);-标定时空白溶液所消耗的氢氧化钠标准滴定溶液的体积,单位为毫升(mL);邻苯二甲酸氢钾标准溶液的浓度,单位为克每毫升(g/mL);邻苯二甲酸氢钾的摩尔质量,单位为克每摩尔(g/mol)。取三份标定结果的平均值为氢氧化钠标准滴定溶液(3.7)的实际浓度。平行标定结果的极差值应不超过0.00009mol/L。
4装置
浸出装置如图1所示。
1——电炉;
2水浴;
3—300mL锥形瓶;
4——软木塞(或无硫塑料塞);5——300mm冷凝管。
浸出装置示意图
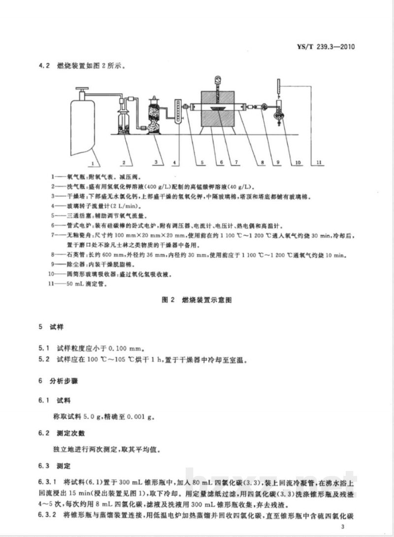
4.2燃烧装置如图2所示。
一氧气瓶:附氧气表。减压阀。5
一洗气瓶:盛有用氢氧化钾溶液(400g/L)配制的高锰酸钾溶液(40g/L)。8
YS/T239.3—2010
一干燥塔:下部盛无水氮化钙,上部盛干燥的氢氧化钾,中隔玻璃棉,塔顶和塔底都铺有玻璃棉。玻璃转子流量计(2L/min)。
一三通活塞:辅助调节氧气流量。6—一管式电炉;装有硅碳棒的卧式电炉,附有调压器、电流计、电压计、热电偶和高温计。11
7一—无釉瓷舟:尺寸约100mm×20mm×20mm,使用前在约1100℃~1200℃通人氧气灼烧30min,冷却后,置于磨口处不涂凡士林之类物质的干燥器中备用。8——石英管:长约600mm,外径约36mm,内径约30mm,使用前应于1100℃~1200℃通氧气灼烧10min。9-除尘器:内装干燥脱脂棉。
圆筒形玻璃吸收器:盛过氧化氢吸收液。-50mL滴定管。
图2燃烧装置示意图
5试样
5.1试样粒度应小于0.100mm。
5.2试样应在100℃~105℃烘干1h,置于干燥器中冷却至室温。6分析步骤
6.1试料
称取试料5.0g,精确至0.001g。6.2测定次数
独立地进行两次测定,取其平均值。6.3测定
6.3.1将试料(6.1)置于300mL锥形瓶中,加人80mL四氯化碳(3.3),装上回流冷凝管,在沸水浴上回流浸出15min(浸出装置见图1),取下冷却。用定量滤纸过滤,用四氯化碳(3.3)洗涤锥形瓶及残渣45次,每次约用8mL四氯化碳,滤液及洗液用300mL锥形瓶收集,弃去残渣。6.3.2将锥形瓶与蒸馏装置连接,用低温电炉加热蒸馏并回收四氯化碳,直至锥形瓶中含硫四氯化碳3
YS/T239.3—2010
溶液体积约剩5mL时,停止蒸馏,取下冷却。6.3.3将溶液移人无釉瓷舟中,用8mL~10mL四氯化碳(3.3)分次洗涤锥形瓶,洗液并入瓷舟中,在40℃~60℃时烘干。
注:建议用250W红外线灯泡烘干瓷舟中的溶液,保持距离约15cm~20cm。在烘干的末期应仔细观察,待四氯化碳完全蒸发时,将瓷舟移开。如继续长时间烘焙,可能引起结果偏低。接通燃烧装置电源,使炉温升至900℃,并处于自动控制状态中。6.3.4
6.3.5加入50mL~60mL过氧化氢吸收溶液(3.4)和1mL甲基红-次甲基蓝混合指示剂(3.6)于玻璃吸收器中。
6.3.6按图2连接好装置,打开氧气瓶,调节流量至2L/min,检查定硫装置的密封性,然后调节氧气流量至0.5L/min,用氢氧化钠标准滴定溶液(3.7)滴定至溶液恰呈亮绿色,不计读数。6.3.7取下连接三通活塞与瓷管的橡皮塞,将瓷舟(6.3.3)推入燃烧瓷管的温度最高处,迅速塞紧橡皮塞,以0.5L/min的流量通入氧气燃烧试料,并用氢氧化钠标准滴定溶液(3.7)进行滴定,保持溶液显亮绿色。接近终点时,增大氧气流量至2L/min,并用水洗涤玻璃吸收器内壁及其中的导气管,再继续用氢氧化钠标准滴定溶液(3.7)滴至溶液由紫红色恰变为亮绿色即为终点。7分析结果的计算
按式(2)计算游离硫的质量分数W尊商S,数值以%表示:c.VsX32. 06×100
w尊高s
式中:
m×2000
一一氢氧化钠标准滴定溶液(3.7)的实际浓度,单位为摩尔每升(mol/L);—滴定试液所消耗氢氧化钠标准滴定溶液的体积,单位为毫升(mL);试料的质量,单位为克(g);
32.06——硫的摩尔质量。单位为克每摩尔(g/mol)。所得结果表示至两位有效数字。8精密度
8.1重复性
.(2)
在重复性条件下获得的两次独立测试结果的测定值,在以下给出的平均值范围内,这两个测试结果的绝对差值不超过重复性限(r),超过重复性限(r)的情况不超过5%,重复性限(r)按表1数据采用线性内插法求得。
m高s/%
8.2再现性
在再现性条件下获得的两次独立测试结果的测定值,在以下给出的平均值范围内,这两个测试结果的绝对差值不超过再现性限(R),超过再现性限(R)的情况不超过5%,再现性限(R)按表2数据采用线性内插法求得。
质量保证和控制
YS/T239.3—2010
应用国家级标准样品或行业级标准样品(当前两者没有时,也可用控制标样替代),每周或每两周校核一次本分析方法标准的有效性。当过程失控时,应找出原因,纠正错误后,重新进行校核。5
YS/T239.3-2010
中华人民共和国有色金属
行业标准
三硫化二锑化学分析方法
第3部分:游离硫量的测定
燃烧中和滴定法
YS/T239.3—2010
中国标准出版社出版发行
北京复兴门外三里河北街16号
邮政编码:100045
网址www.spc.net.cn
电话:6852394668517548
中国标准出版社秦皇岛印刷厂印刷各地新华书店经销
开本880×12301/16
2011年1月第一版
印张0.75字数11千字
2011年1月第一次印刷
书号:155066·2-21493定价
如有印装差错
由本社发行中心调换
版权专有侵权必究
举报电话:(010)68533533
小提示:此标准内容仅展示完整标准里的部分截取内容,若需要完整标准请到上方自行免费下载完整标准文档。