首页 > 其他行业标准 > YS/T 239.5-2010三硫化二锑化学分析方法 第5部分:砷量的测定 砷钼蓝分光光度法
YS/T 239.5-2010

基本信息

标准号: YS/T 239.5-2010

中文名称:三硫化二锑化学分析方法 第5部分:砷量的测定 砷钼蓝分光光度法

标准类别:其他行业标准

英文名称:Methods for chemical analysis of antimony trisulfide—Part 5:Determination of arsenic content—Arsenic molybdenum blue spectrophotometric method

标准状态:现行

发布日期:2010-11-22

实施日期:2011-03-01

出版语种:简体中文

下载格式:.pdf .zip

相关标签: 硫化 化学分析 方法 砷量 测定 光度法

标准分类号

标准ICS号:冶金>>有色金属>>77.120.01有色金属综合

中标分类号:冶金>>金属化学分析方法>>H13重金属极其合金分析方法

关联标准

出版信息

出版社:中国标准出版社

书号:155066.2-21495

页数:8页

标准价格:14.0

出版日期:2011-03-01

相关单位信息

起草人:吴东华、宋应球、赵再英、张威、王建玲、叶芳芳

起草单位:北京矿冶研究总院、山东阳谷祥光铜业股份有限公司、湖南辰州矿业股份有限公司

归口单位:全国有色金属标准化技术委员会(SAC/TC 243)

发布部门:中华人民共和国工业和信息化部

主管部门:全国有色金属标准化技术委员会(SAC/TC 243)

标准简介

本部分规定了三硫化二锑中砷量的测定方法。 本部分适用于三硫化二锑中砷量的测定。测定范围:砷的质量分数0.010%~0.25%。
YS/T239《三硫化二锑化学分析方法》共有7个部分:
———第1部分:锑量的测定 硫酸铈滴定法;
———第2部分:化合硫量的测定 燃烧中和滴定法;
———第3部分:游离硫量的测定 燃烧中和滴定法;
———第4部分:王水不溶物的测定 重量法;
———第5部分:砷量的测定 砷钼蓝分光光度法;
———第6部分:铁量的测定 邻二氮杂菲分光光度法;
———第7部分:铅量的测定 火焰原子吸收光谱法。
本部分为第5部分。
本部分是按照GB/T1.1—2009给出的规则起草的。
本部分为新增部分。
本标准由全国有色金属标准化技术委员会(SAC/TC243)归口。
本标准负责起草单位:锡矿山闪星锑业有限责任公司。
本部分起草单位:锡矿山闪星锑业有限责任公司。
本部分参加起草单位:北京矿冶研究总院、山东阳谷祥光铜业股份有限公司、湖南辰州矿业股份有限公司。
本部分主要起草人:吴东华、宋应球、赵再英、张威、王建玲、叶芳芳。

标准图片预览

YS/T 239.5-2010三硫化二锑化学分析方法 第5部分:砷量的测定 砷钼蓝分光光度法
YS/T 239.5-2010三硫化二锑化学分析方法 第5部分:砷量的测定 砷钼蓝分光光度法
YS/T 239.5-2010三硫化二锑化学分析方法 第5部分:砷量的测定 砷钼蓝分光光度法
YS/T 239.5-2010三硫化二锑化学分析方法 第5部分:砷量的测定 砷钼蓝分光光度法
YS/T 239.5-2010三硫化二锑化学分析方法 第5部分:砷量的测定 砷钼蓝分光光度法

标准内容

ICS77.120.01
中华人民共和国有色金属行业标准YS/T239.5—2010
三硫化二锑化学分析方法
第5部分:砷量的测定
砷钼蓝分光光度法
Methods for chemical analysis of antimony trisulfide-Part5:Determinationof arseniccontent-Arsenic molybdenum blue spectrophotometric method2010-11-22发布
中华人民共和国工业和信息化部发布
2011-03-01实施
YS/T239《三硫化二锑化学分析方法》共有7个部分:第1部分:锑量的测定
硫酸铈滴定法;
第2部分:化合硫量的测定
燃烧中和滴定法;
一第3部分:游离硫量的测定燃烧中和滴定法;一第4部分:王水不溶物的测定重量法;第5部分:砷量的测定
一第6部分:铁量的测定
第7部分:铅量的测定
本部分为第5部分。
砷钼蓝分光光度法;
邻二氮杂菲分光光度法;
火焰原子吸收光谱法。
本部分是按照GB/T1.1一2009给出的规则起草的。本部分为新增部分。
本标准由全国有色金属标准化技术委员会(SAC/TC243)归口。本标准负责起草单位:锡矿山闪星锑业有限责任公司。本部分起草单位:锡矿山闪星锑业有限责任公司。YS/T239.5—2010
本部分参加起草单位:北京矿冶研究总院、山东阳谷祥光铜业股份有限公司、湖南辰州矿业股份有限公司。
本部分主要起草人:吴东华、宋应球、赵再英、张威、王建玲、叶芳芳。I
1范围
三硫化二锑化学分析方法
第5部分:砷量的测定
砷钼蓝分光光度法
YS/T239的本部分规定了三硫化二锑中砷量的测定方法。YS/T239.5—2010
本部分适用于三硫化二锑中砷量的测定。测定范围:碑的质量分数0.010%~0.25%。2方法提要
试料用硫酸溶解,在不低于9mol/L的盐酸溶液中,用苯萃取三氯化砷,使其与基体及其他共存杂质分离。再用水反萃取砷并氧化成五价砷后,加钼酸铵和硫酸肼生成砷钼蓝,于分光光度计波长660nm处测量其吸光度。
3试剂
除非另有说明,本部分所用试剂和水均指确认的分析纯试剂和三级水。3.1硫酸(pl.84g/mL)。
3.2盐酸(pl.19g/mL)。www.bzxz.net
3.3苯。
硫酸(1十20)。
硫酸(1+1)。
亚硫酸(1十2)。
氢氧化钠溶液(300g/L):贮存于塑料瓶中。3.8
氢氧化钠溶液(50g/L):忙存于塑料瓶中。3.9
碘溶液(5g/L):称取0.5g碘、1g碘化钾于250mL烧杯中,加入5mL水溶解,用水稀释至100mL,贮存于棕色瓶中。
3.10钼酸铵溶液(15g/L):称取1.5g钼酸铵[(NH,)。Mo,O24·4HO]置于250mL烧杯中,加人40mL水,加入50mL硫酸(3.5),冷却后移人玻璃瓶中。用水稀释至100mL,混匀。3.11硫酸肼溶液(0.5g/L)。
3.12酚指示剂(1g/L乙醇溶液)。3.13砷标准贮存溶液
称取0.1320g三氧化二碑(wA%≥99.9%,预先经100℃~110℃烘2h置于干燥器中冷却至室温),加入20mL氢氧化钠溶液(3.8)溶解清亮,加入100mL水、10mL硫酸(3.5),移人1000mL容量瓶中,用水稀释至刻度,混匀。此溶液1mL含砷100μg。3.14砷标准溶液
移取10.00mL砷标准贮存溶液(3.13)于100mL容量瓶中,用水稀释至刻度,混匀。此溶液1mL含碑10μg。
YS/T239.5—2010
4仪器
分光光度计。
5试样
试样粒度应小于0.100mm。
试样应在100℃~105℃烘1h,置于干燥器中冷却至室温。分析步骤
6.1试料
按表1称取试样,精确至0.0001g。表1
砷的质量分数/%
0.010~0.020
>0.020~0.050
>0.050~0.10
>0.10~0.25
6.2测定次数
独立地进行两次测定,取其平均值。6.3空白试验
随同试料做空白试验。
6.4测定
试料量/g
分取试液体积/mL
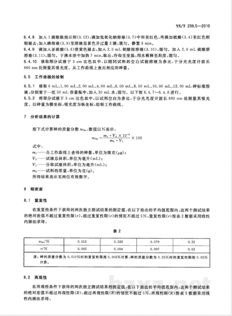
6.4.1将试料(6.1)置于150mL锥形烧杯中,以少量水润湿,加人5mL硫酸(3.1),置于电炉上加热,在溶液近沸的温度下溶解试样至清亮,并保持20min,取下冷却,加入3mL水,冷却至室温。6.4.2取全量的试液:加20mL盐酸(3.2)摇动溶解至清亮,移人125mL分液漏斗中,用20mL盐酸(3.2)分次洗涤锥形烧杯,溶液并入分液漏斗中。6.4.3需分取的试液:加入20mL盐酸(3.2)摇动溶解至清亮,移人50mL容量瓶中,用10mL盐酸(3.2)分次洗涤锥形烧杯,溶液并入容量瓶中,用水稀释至刻度,混匀,按表1分取试液于125mL分液漏斗中,用盐酸(3.2)稀释至约30mL。6.4.4加人30mL苯(3.3)于分液漏斗中,振荡萃取1min,静置分层。6.4.5将水相移人预先加有15mL苯(3.3)的分液漏斗中,振荡萃取1min,静置分层,弃去水相。6.4.6将有机相合并于第一个分液漏斗中,用5mL盐酸(3.2)淋洗,振荡30s,静置分层,弃去水相。再用5mL盐酸(3.2)淋洗,静置分层,尽可能将水相分离干净。6.4.7加人20mL水反萃取,振荡1min,静置分层,将水相移入50mL容量瓶中,于有机相中再加人15mL水,振荡30s,静置分层,将水相合并于容量瓶中。2
YS/T239.5—2010
6.4.8加人1滴酚指示剂(3.12),滴加氢氧化钠溶液(3.7)中和至红色,再滴加硫酸(3.4)至红色刚刚褪去,加人碘溶液(3.9)至溶液呈黄色并过量2滴,混匀。静置3min。6.4.9滴加人亚硫酸(3.6)使黄色褪去,加人2.0mL钼酸铵溶液(3.10),混匀。加人2.0mL硫酸肼溶液(3.11),混匀。于沸水浴中加热7min,取出,冷却至室温,用水稀释至刻度,混匀。6.4.10移取部分试液于3cm比色血中,以随同试料的空白试验溶液为参比,于分光光度计波长660nm处测量其吸光度。从工作曲线上查出相应的砷量。6.5工作曲线的绘制
6.5.1移取0mL、1.00mL、2.00mL、4.00mL、6.00mL、8.00mL、10.00mL、12.00mL砷标准溶液,分别置于一组50mL容量瓶中,加人30mL水,混匀。以下按6.4.7~6.4.8进行。6.5.2将部分试液于3cm比色皿中,以试剂空白为参比,于分光光度计波长660nm处测量其吸光度。以砷量为横坐标,吸光度为纵坐标,绘制工作曲线。7分析结果的计算
按下式计算砷的质量分数WA,数值以%表示:wAs = m) : V。X10- ×
m。·V
式中:
m)自工作曲线上查得的砷量,单位为微克(ug);V。试液总体积,单位为毫升(mL);V,分取试液体积,单位为毫升(mL);试料的质量,单位为克(g)。
所得结果表示至两位有效数字。8精密度
8.1重复性
在重复性条件下获得的两次独立测试结果的测定值,在以下给出的平均值范围内,这两个测试结果的绝对差值不超过重复性限(r),超过重复性限(r)的情况不超过5%,重复性限(r)按表2数据采用线性内插法求得:
注:砷的质量分数为0.010%时的重复性限按0.002%计算,砷的质量分数为0.25%时的重复性限按0.02%计算。
8.2再现性
在再现性条件下获得的两次独立测试结果的测定值,在以下给出的平均值范围内,这两个测试结果的绝对差值不超过再现性限(R),超过再现性限(R)的情况不超过5%,再现性限(R)按表3数据采用线性内插法求得:
YS/T239.5—2010
注:砷的质量分数为0.010%时的再现性限按0.003%计算,砷的质量分数为0.25%时的再现性限按0.03%计算。
9质量保证和控制
应用国家级标准样品或行业级标准样品(当前两者没有时,也可用控制标样替代),每周或每两周校核一次本分析方法标准的有效性。当过程失控时,应找出原因,纠正错误后,重新进行校核。版权专有侵权必究
书号:155066·2-21495
YS/T239.5-2010
定价:
小提示:此标准内容仅展示完整标准里的部分截取内容,若需要完整标准请到上方自行免费下载完整标准文档。