首页 > 其他行业标准 > YS/T 1157.3-2016粗氢氧化钴化学分析方法 第3部分:钙量和镁量的测定 火焰原子吸收光谱法和电感耦合等离子体原子发射光谱法
YS/T 1157.3-2016

基本信息

标准号: YS/T 1157.3-2016

中文名称:粗氢氧化钴化学分析方法 第3部分:钙量和镁量的测定 火焰原子吸收光谱法和电感耦合等离子体原子发射光谱法

标准类别:其他行业标准

英文名称:Methods for chemical analysis of crude cobalt hydroxide—Part 3:Determination of calcium and magnesium contents—Flame atomic absorption spectrometry and inductively coupled plasma atomic emission spectrometry

标准状态:现行

发布日期:2016-07-11

实施日期:2017-01-01

出版语种:简体中文

下载格式:.pdf .zip

相关标签: 氧化钴 化学分析 方法 钙量 测定 火焰 原子 吸收光谱 电感 耦合 等离子体 发射光谱

标准分类号

标准ICS号:冶金>>有色金属产品>>77.150.70镉和钴产品

中标分类号:冶金>>金属化学分析方法>>H13重金属极其合金分析方法

关联标准

出版信息

出版社:中国标准出版社

页数:12页

标准价格:16.0

出版日期:2017-01-01

相关单位信息

复审日期:2022-01-10

起草人:陈雄飞、张晓、张志鑫、任利华、喻生洁、潘梅荣、邹智、庞文林、谢柏华、沈佳跃、吴迟春、骆月英、梁玉兰、李希凯、吕庆成、吴亚辉、张晓、侯川、熊晓燕、庄艾春、王津、周良、范娟惠、范翠、朱丽、张惠琳

起草单位:金川集团股份有限公司、浙江华友钴业股份有限公司

归口单位:全国有色金属标准化技术委员会(SAC/TC 243)

提出单位:全国有色金属标准化技术委员会(SAC/TC 243)

发布部门:中华人民共和国工业和信息化部

主管部门:全国有色金属标准化技术委员会(SAC/TC 243)

标准简介

本部分规定了粗氢氧化钴中钙量和镁量的测定方法。 本部分适用于粗氢氧化钴中钙量和镁量的测定。测定范围:方法1为钙0.10%~3.00%,镁 0.10%~2.50%;方法2为钙≥3.00%~7.00%,镁≥2.50%~10.00%。    


标准图片预览

YS/T 1157.3-2016粗氢氧化钴化学分析方法 第3部分:钙量和镁量的测定 火焰原子吸收光谱法和电感耦合等离子体原子发射光谱法
YS/T 1157.3-2016粗氢氧化钴化学分析方法 第3部分:钙量和镁量的测定 火焰原子吸收光谱法和电感耦合等离子体原子发射光谱法
YS/T 1157.3-2016粗氢氧化钴化学分析方法 第3部分:钙量和镁量的测定 火焰原子吸收光谱法和电感耦合等离子体原子发射光谱法
YS/T 1157.3-2016粗氢氧化钴化学分析方法 第3部分:钙量和镁量的测定 火焰原子吸收光谱法和电感耦合等离子体原子发射光谱法
YS/T 1157.3-2016粗氢氧化钴化学分析方法 第3部分:钙量和镁量的测定 火焰原子吸收光谱法和电感耦合等离子体原子发射光谱法

标准内容

ICS 77.150.70
中华人民共和国有色金属行业标准YS/T1157.32016
粗氢氧化钴化学分析方法
第3部分:钙量和镁量的测定
火焰原子吸收光谱法和
电感耦合等离子体原子发射光谱法Methods for chemical analysis of crude cobalt hydroxide-Part 3:Determination of calcium and magnesium contents-Flameatomic absorption spectrometryandinductively coupled plasma atomic emission spectrometry2016-07-11发布
中华人民共和国工业和信息化部发布
2017-01-01实施
YS/T1157《粗氢氧化钻化学分析方法》分为以下4个部分:第1部分:钻量的测定电位滴定法;YS/T1157.3—2016
一一第2部分:镍、铜、锰、铁、铅、锌、砷和镉量的测定电感耦合等离子体原子发射光谱法;一一第3部分:钙量和镁量的测定火焰原子吸收光谱法和电感合等离子体原子发射光谱法;一第4部分:锰量的测定电位滴定法。本部分为YS/T1157的第3部分。
本部分按照GB/T1.1—2009给出的规则起草。本部分由全国有色金属标准化技术委员会(SAC/TC243)提出并归口。本部分主要起草单位:金川集团股份有限公司、浙江华友钻业股份有限公司。本部分方法1参加起草单位:北京有色金属研究总院、湖南有色金属研究院、英德佳纳金属科技有限公司。
本部分方法1主要起草人:陈雄飞、张晓、张志鑫、任利华、喻生洁、潘梅荣、邹智、庞文林、谢柏华、沈佳跃、吴迟春、骆月英、梁玉兰。本部分方法2参加起草单位:上海有色金属工业技术监测中心有限公司、广州有色金属研究院、格林美股份有限公司、苏州有色金属研究院有限公司、英德佳纳金属科技有限公司。本部分方法2主要起草人:喻生洁、任利华、李希凯、吕庆成、吴亚辉、张晓、侯川、熊晓燕、庄艾春、王津、周良、范娟惠、范翠、朱丽、张惠琳、吴迟春、骆月英。I
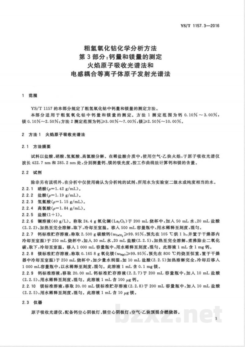
1范围
粗氢氧化钻化学分析方法
第3部分:钙量和镁量的测定
火焰原子吸收光谱法和
电感耦合等离子体原子发射光谱法YS/T1157的本部分规定了粗氢氧化钻中钙量和镁量的测定方法。YS/T1157.3—2016
本部分适用于粗氢氧化钻中钙量和镁量的测定。方法1测定范围为钙0.10%3.00%,镁0.10%~2.50%;方法2测定范围为钙≥3.00%~7.00%,镁≥2.50%~10.00%。2方法1火焰原子吸收光谱法
2.1方法提要
试料以盐酸、硝酸、氢氟酸、高氯酸分解。在稀盐酸介质中,使用空气-乙炔火焰,于原子吸收光谱仪波长422.7nm和285.2nm处,分别测量钙、镁的吸光度,按工作曲线法计算钙和镁的含量。2.2试剂
除非另有说明外,在分析中仅使用确认为分析纯的试剂,所用水为实验室二级水或纯度相当的水。2.2.1硝酸(p=1.42g/mL))。
2.2.2盐酸(p=1.19g/mL)。
2.2.3氢氟酸(p=1.15g/mL)。
2.2.4高氯酸(p=1.84g/mL)。
2.2.5盐酸(1+1)。
2.2.6溶液(40g/L)。称取24.4g氧化(LazO)于200mL烧杯中,加人50mL水、20mL盐酸(2.2.2),加热至完全溶解,取下,冷却至室温。移入500mL容量瓶中,用水稀释至刻度,混匀。2.2.7钙标准贮存溶液:称取2.500g碳酸钙(wcaco,≥99.95%,预先在105℃烘1h,并置于干燥器内冷却至室温)于250mL烧杯中,加人30mL水、20mL盐酸(2.2.5),加热至完全溶解,煮沸除去二氧化碳,取下,冷却至室温。移人1000mL容量瓶中,用水稀释至刻度,混匀。此溶液1mL含1mg钙。2.2.8镁标准贮存溶液:称取0.1658g氧化镁(wMg0≥99.95%,预先在800℃灼烧至恒重,置于干燥器中冷却至室温)于250mL烧杯中,加少量水润湿,加10mL盐酸(2.2.5)加热溶解完全,冷却后移人1000mL容量瓶中,以水稀释至刻度,混匀。此溶液1mL含0.1mg镁。2.2.9钙标准溶液:移取20.00mL钙标准贮存溶液(2.2.7)于200mL容量瓶中,加入10mL盐酸(2.2.5),用水稀释至刻度,混匀。此溶液1mL含100μg钙。2.2.10镁标准溶液:移取20.00mL镁标准存溶液(2.2.8)于200mL容量瓶中,加入10mL盐酸(2.2.5),用水稀释至刻度,混匀。此溶液1mL含10μg镁。2.3仪器
原子吸收光谱仪,配备钙空心阴极灯、镁空心阴极灯;空气-乙炔预混合燃烧器。1
YS/T1157.3—2016
在仪器最佳工作条件下,凡能达到下列指标的原子吸收光谱仪均可使用:灵敏度:在与测量样品溶液基体一致的溶液中,钙的特征浓度应不大于0.086μg/mL,镁的特征浓度应不大于0.010μg/mL。
精密度:用最高浓度的标准溶液测量10次吸光度,其标准偏差应不超过平均吸光度的1.0%;用最低浓度的标准溶液(不是“零”浓度标准溶液)测量10次吸光度,其标准偏差应不超过最高浓度标准溶液平均吸光度的0.5%。工作曲线线性:将工作曲线按浓度等分成5段,最高段的吸光度差值与最低段吸光度的差值之比,应不小于0.7。
2.4试样
2.4.1试样粒度不大于0.154mm。2.4.2分析试样预先按双方协商的条件烘干,从烘箱中取出即迅速置于干燥器中,冷却至室温后立即称取。
2.5分析步骤
2.5.1试料
按表1称取试样,精确至0.0001g。表1试料量、试液总体积和分取试液体积元素
2.5.2测定次数
质量分数/%
0.10~0.50
0.50~1.00
1.00~3.00
0.10~0.50
0.50~1.00
1.00~2.50
独立地进行两次测定,取其平均值。2.5.3空白试验
随同试料做空白试验。
2.5.4测定
试料量/g
分取试液体积/mL
2.5.4.1将试料(2.5.1)置于300mL聚四氟乙烯烧杯中,加人15mL盐酸(2.2.2)、5mL硝酸(2.2.1)3mL氢氟酸(2.2.3)、3mL高氯酸(2.2.4),加热溶解完全,蒸至冒尽白烟,冷却。加人5mL盐酸(2.2.2),加热使盐类溶解后,用水冲洗杯壁,继续加热片刻,取下冷却。将试液移入200mL容量瓶中,用水稀释至刻度,混匀。
2.5.4.2按表1移取试液(2.5.4.1)于100mL容量瓶中,加人2mL镧溶液(2.2.6)、2mL盐酸(2.2.2)用水稀释至刻度,混勾。2.5.4.3使用空气-乙炔火焰,分别于原子吸收光谱仪波长422.7nm和285.2nm处,以水调零,测量2
YS/T1157.3-2016
试液中钙、镁的吸光度。减去空白试验溶液的吸光度,从工作曲线上查出相应的钙和镁的质量浓度。2.5.5工作曲线的绘制
2.5.5.1分别移取0mL、0.50mL、1.00mL、2.00mL、3.00mL、4.00mL、5.00mL钙标准溶液(2.2.9)和镁标准溶液(2.2.10),置于一组100mL容量瓶中,加入2mL镧溶液(2.2.6),2mL盐酸(2.2.2),用水稀释至刻度,混匀。2.5.5.2使用空气-乙炔火焰,分别于原子吸收光谱仪波长422.7nm和285.2nm处,以水调零,测量系列标准中钙和镁的吸光度,分别以上述各元素质量浓度为横坐标,吸光度为纵坐标,绘制工作曲线。2.6分析结果的计算
被测元素的含量以质量分数W计,数值以%表示,按式(1)计算:w.=..V.V.x10--
式中:
被测元素钙、镁;
自工作曲线查得试液中被测元素的质量浓度,单位为微克每毫升(μg/mL);试液总体积,单位为毫升(mL);分取试液体积,单位为毫升(mL);测定试液的体积,单位为毫升(mL):试料的质量,单位为克(g)。
计算结果表示至小数点后两位。2.7精密度
2.7.1重复性
(1)wwW.bzxz.Net
在重复性条件下获得的两次独立测试结果的测定值,在表2给出的平均值范围内,这两个测试结果的绝对差值不超过重复性限r,超过重复性限r的情况不超过5%,重复性限r按表2数据采用线性内插法或外延法求得。
重复性限
再现性
在再现性条件下获得的两次独立测试结果的绝对差值不大于再现性限R,超过再现性限R的情况不超过5%,再现性限R按表3数据采用线性内插法或外延法求得。再现性限
YS/T1157.3—2016
表3(续)
电感耦合等离子体原子发射光谱法3方法2
3.1方法提要
试料用盐酸、硝酸、氢氟酸和高氯酸分解。在稀盐酸介质中,于电感耦合等离子体原子发射光谱仪上,测定元素钙和镁的含量。
3.2试剂
除非另有说明外,在分析中仅使用确认为分析纯的试剂,所用水为实验室二级水或纯度相当的水。3.2.1盐酸(p=1.19g/mL)。
3.2.2硝酸(p=1.42g/mL)。
3.2.3氢氟酸(p=1.15g/mL))。3.2.4高氟酸(p=1.84g/mL)。
3.2.5盐酸(1+1)。
3.2.6钙标准贮存溶液:称取2.500g碳酸钙(wcaco,≥99.95%,预先在105℃烘1h,并置于干燥器内冷却至室温)于250mL烧杯中,加人30mL水、20mL盐酸(2.2.5),加热至完全溶解,煮沸除去二氧化碳,取下,冷却至室温。移入1000mL容量瓶中,用水稀释至刻度,混匀。此溶液1mL含1mg钙。3.2.7镁标准贮存溶液:称取0.8291g氧化镁(wMg0≥99.95%,预先在800℃灼烧至恒量,置于干燥器中冷却至室温)于250mL烧杯中,加少量水润湿,加10mL盐酸(3.2.5)溶解完全,冷却后移人500mL容量瓶中,以水稀释至刻度,混匀。此溶液1mL含1mg镁。3.2.8钙、镁混合标准溶液:分别移取20.00mL钙标准贮存溶液(3.2.6)和镁标准贮存溶液(3.2.7)于200mL容量瓶中,加入10mL盐酸(3.2.5),以水稀释至刻度,混匀。此溶液1mL分别含100μg钙、镁。
3.3仪器
电感耦合等离子体原子发射光谱仪。在仪器的最佳工作条件下,用最低浓度的标准溶液(不是“零”浓度标准溶液)测量11次,各元素光强度的相对标准偏差不超过2.5%。钙、镁元素推荐的分析谱线分别为422.673nm、285.213nm。3.4试样
3.4.1试样粒度不大于0.154mm
3.4.2分析试样预先按双方协商的条件烘干,从烘箱中取出即迅速置于干燥器中,冷却至室温后立即称取。
3.5分析步骤
3.5.1试料
称取0.20g试样,精确至0.0001g。4
3.5.2测定次数
独立地进行两次测定,最其平均值。3.5.3空白试验
随同试料做空白试验。
3.5.4测定
YS/T1157.3—2016
3.5.4.1将试料(3.5.1)置于300mL聚四氟乙烯烧杯中,加人10mL盐酸(3.2.5)、3mL硝酸(3.2.2)、3mL氢氟酸(3.2.3)、3mL高氯酸(3.2.4),加热溶解完全,蒸至冒尽白烟,冷却,加人5mL盐酸(3.2.1),加热使盐类溶解后,用水冲洗杯壁,继续加热片刻,取下冷却,将试液移入200mL容量瓶中,以水稀释至刻度,混匀。
3.5.4.2移取10.00mL试液于100mL容量瓶中,加人2mL盐酸(3.2.1),以水稀释至刻度,混匀。3.5.4.3在电感耦合等离子体原子发射光谱仪上,于选定的分析谱线处,测量试液(3.5.4.2)及随同试料空白溶液(3.5.3)中各待测元素的发射强度,从工作曲线上计算经空白校正的各被测元素的质量浓度。
3.5.5工作曲线的绘制
分别移取0mL、2.00mL、5.00mL、8.00mL、10.00mL钙、镁混合标准溶液(3.2.8)于一组100mL容量瓶中,加入2mL盐酸(3.2.1),以水稀释至刻度,混匀。在电感耦合等离子体原子发射光谱仪上,于选定的分析谱线处,测量标准系列溶液的钙、镁的发射强度。分别以被测元素的质量浓度为横坐标,发射强度为纵坐标,绘制工作曲线。3.6分析结果的计算
被测元素的量以被测元素的质量分数W计,数值以%表示,按式(2)计算:(e)::×10-×100
式中:
被测元素钙、镁;
P=——试液中被测元素的质量浓度,单位为微克每毫升(μg/mL);po—空白溶液中被测元素的质量浓度,单位为微克每毫升(μg/mL);V
试液总体积,单位为毫升(mL);分取试液体积,单位为毫升(mL);V,—测定试液的体积,单位为毫升(mL)m——试料的质量,单位为克(g)。计算结果表示到小数点后两位。3.7精密度
3.7.1重复性
.......
........(2)
在重复性条件下获得的两次独立测试结果的测定值,在表4给出的平均值范围内,这两个测试结果的绝对差值不超过重复性限r,超过重复性限r的情况不超过5%,重复性限按表4数据采用线性内插法或外延法求得。
YS/T1157.3—2016
再现性
重复性限
在再现性条件下获得的两次独立测试结果的绝对差值不大于再现性限R,超过再现性限R的情况不超过5%,再现性限R按表5数据采用线性内插法或外延法求得。表5
试验报告
再现性限
本章规定试验报告所包括的内容。至少应给出以下几个方面的内容试样;
使用的标准编号(YS/T1157.3—2016);使用的方法(方法1或方法2);
分析结果及其表示;
一与基本分析步骤的差异;
测定中观察到的异常现象;
试验日期。
小提示:此标准内容仅展示完整标准里的部分截取内容,若需要完整标准请到上方自行免费下载完整标准文档。