首页 > 其他行业标准 > YS/T 74.2-2010镉化学分析方法 第2部分:锑量的测定 氢化物发生-原子荧光光谱法
YS/T 74.2-2010

基本信息

标准号: YS/T 74.2-2010

中文名称:镉化学分析方法 第2部分:锑量的测定 氢化物发生-原子荧光光谱法

标准类别:其他行业标准

英文名称:Methods for chemical analysis of cadmium—Part 2:Determination of antimony content—Hydride generation-atomic fluorescence spectrometry

标准状态:现行

发布日期:2010-11-22

实施日期:2011-03-01

出版语种:简体中文

下载格式:.pdf .zip

相关标签: 化学分析 方法 测定 氢化物 发生 原子荧光 光谱法

标准分类号

标准ICS号:冶金>>有色金属>>77.120.70镉、钴及其合金

中标分类号:冶金>>金属化学分析方法>>H13重金属极其合金分析方法

关联标准

替代情况:替代YS/T 74.2-1994

出版信息

出版社:中国标准出版社

书号:155066.2-21438

页数:8页

标准价格:14.0

出版日期:2011-03-01

相关单位信息

起草人:刘丽敏、李遵义、段越、姜求韬、杨伟林、李岩、董秀文

起草单位:中冶葫芦岛有色金属集团有限公司、北京矿冶研究总院、陕西东岭冶炼有限公司、辽宁出入境检验检疫局

归口单位:全国有色金属标准化技术委员会(SAC/TC 243)

发布部门:中华人民共和国工业和信息化部

主管部门:全国有色金属标准化技术委员会(SAC/TC 243)

标准简介

本部分规定了镉中锑量的测定方法。 本部分适用于镉中锑量的测定。测定范围:0.00010%~0.0025%。
YS/T74—2010《镉化学分析方法》分为11个部分:
———第1部分:砷量的测定 氢化物发生-原子荧光光谱法;
———第2部分:锑量的测定 氢化物发生-原子荧光光谱法;
———第3部分:镍量的测定 电热原子吸收光谱法;
———第4部分:铅量的测定 火焰原子吸收光谱法;
———第5部分:铜量的测定 二乙基二硫代氨基甲酸铅分光光度法;
———第6部分:锌量的测定 火焰原子吸收光谱法;
———第7部分:铁量的测定 1,10-二氮杂菲分光光度法;
———第8部分:铊量的测定 结晶紫分光光度法;
———第9部分:锡量的测定 氢化物发生-原子荧光光谱法;
———第10部分:银量的测定 火焰原子吸收光谱法;
———第11部分:砷、锑、镍、铅、铜、锌、铁、铊、锡和银量的测定 电感耦合等离子体原子发射光谱法。
本部分为第2部分。
本部分按照GB/T1.1—2009给出的规则起草。
本部分代替YS/T74.2—1994《镉化学分析方法 5-Br-PADAP分光光度法测定锑量》,本部分与原标准相比,主要变化如下:
———分析方法改为氢化物发生-原子荧光光谱法;
———补充了精密度、质量保证和控制条款;
———增加了警告性提示;
———增加了试验报告条款。
本部分由全国有色金属标准化技术委员会(SAC/TC243)归口。
本部分负责起草单位:中冶葫芦岛有色金属集团有限公司。
本部分参加起草单位:北京矿冶研究总院、陕西东岭冶炼有限公司、辽宁出入境检验检疫局。
本部分主要起草人:刘丽敏、李遵义、段越、姜求韬、杨伟林、李岩、董秀文。
本部分所代替标准的历次版本发布情况为:
———YS/T74.2—1994;
———GB/T2134—1980。

标准图片预览

YS/T 74.2-2010镉化学分析方法 第2部分:锑量的测定 氢化物发生-原子荧光光谱法
YS/T 74.2-2010镉化学分析方法 第2部分:锑量的测定 氢化物发生-原子荧光光谱法
YS/T 74.2-2010镉化学分析方法 第2部分:锑量的测定 氢化物发生-原子荧光光谱法
YS/T 74.2-2010镉化学分析方法 第2部分:锑量的测定 氢化物发生-原子荧光光谱法
YS/T 74.2-2010镉化学分析方法 第2部分:锑量的测定 氢化物发生-原子荧光光谱法

标准内容

ICS77.120.70
中华人民共和国有色金属行业标准YS/T74.2—2010
代替YS/T74.2—1994
镐化学分析方法
第2部分:锑量的测定
氢化物发生-原子荧光光谱法
Methodsforchemical analysisof cadmium-Part 2:Determination of antimony content-Hydride generation-atomic fluorescence spectrometry2010-11-22发布下载标准就来标准下载网
中华人民共和国工业和信息化部发布
2011-03-01实施
YS/T74一2010《镉化学分析方法》分为11个部分:第1部分:砷量的测定
第2部分:锑量的测定
第3部分:镍量的测定
第4部分:铅量的测定
一第5部分:铜量的测定
第6部分:锌量的测定
第7部分:铁量的测定
第8部分:量的测定
第9部分:锡量的测定
氢化物发生-原子荧光光谱法;
氢化物发生-原子荧光光谱法;
电热原子吸收光谱法;
火焰原子吸收光谱法;
二乙基二硫代氨基甲酸铅分光光度法;火焰原子吸收光谱法;
1,10-二氮杂菲分光光度法;
结晶紫分光光度法;
氢化物发生-原子荧光光谱法;
第10部分:银量的测定火焰原子吸收光谱法;第11部分:砷、锑、镍、铅、铜、锌、铁、铊、锡和银量的测定谱法。
本部分为第2部分。
本部分按照GB/T1.1--2009给出的规则起草。YS/T74.2—2010
电感耦合等离子体原子发射光
本部分代替YS/T74.2—1994《镉化学分析方法5-Br-PADAP分光光度法测定锑量》,本部分与原标准相比,主要变化如下:
分析方法改为氢化物发生-原子荧光光谱法;补充了精密度、质量保证和控制条款;一增加了警告性提示;
增加了试验报告条款。
本部分由全国有色金属标准化技术委员会(SAC/TC243)归口。本部分负责起草单位:中冶葫芦岛有色金属集团有限公司。本部分参加起草单位:北京矿冶研究总院、陕西东岭冶炼有限公司、辽宁出人境检验检疫局。本部分主要起草人:刘丽敏、李遵义、段越、姜求韬、杨伟林、李岩、董秀文。本部分所代替标准的历次版本发布情况为:YS/T74.2—1994;
-GB/T2134—1980。
镐化学分析方法
第2部分:量的测定
氢化物发生-原子荧光光谱法
YS/T74.2—2010
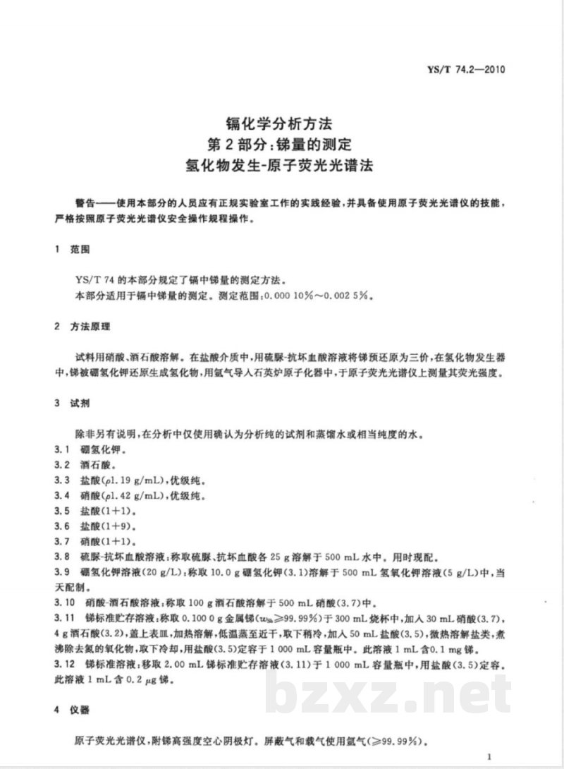
警告一使用本部分的人员应有正规实验室工作的实践经验,并其备使用原子荧光光谱仪的技能,严格按照原子荧光光谱仪安全操作规程操作。1范围
YS/T74的本部分规定了镉中锑量的测定方法。本部分适用于中锑量的测定。测定范围:0.00010%~0.0025%。2方法原理
试料用硝酸、酒石酸溶解。在盐酸介质中,用硫脲-抗坏血酸溶液将锑预还原为三价,在氢化物发生器中,锑被硼氢化钾还原生成氢化物,用氩气导人石英炉原子化器中,于原子荧光光谱仪上测量其荧光强度。3试剂
除非另有说明,在分析中仅使用确认为分析纯的试剂和蒸馏水或相当纯度的水。3.1
硼氢化钾。
3.2酒石酸。
3.3盐酸(p1.19g/mL),优级纯。3.4
硝酸(pl.42g/mL),优级纯。
盐酸(1+1)。
盐酸(1+9)。
硝酸(1十1)。
硫脲-抗坏血酸溶液:称取硫脉、抗坏血酸各25g溶解于500mL水中。用时现配。3.9
硼氢化钾溶液(20g/L):称取10.0g硼氢化钾(3.1)溶解于500mL氢氧化钾溶液(5g/L)中,当天配制。
3.10硝酸-酒石酸溶液:称取100g酒石酸溶解于500mL硝酸(3.7)中。3.11锑标准贮存溶液:称取0.1000g金属锑(wsb≥99.99%)于300mL烧杯中,加人30mL硝酸(3.7),4g酒石酸(3.2),盖上表皿,加热溶解,低温蒸至近干,取下稍冷,加人50mL盐酸(3.5),微热溶解盐类,煮沸除去氮的氧化物,取下冷却,用盐酸(3.5)定容于1000mL容量瓶中。此溶液1mL含0.1mg锑。3.12锑标准溶液:移取2.00mL锑标准贮存溶液(3.11)于1000mL容量瓶中,用盐酸(3.5)定容。此溶液1mL含0.2μg锑。
4仪器
原子荧光光谱仪,附锑高强度空心阴极灯。屏蔽气和载气使用氩气(≥99.99%)。1
YS/T74.2—2010
在仪器最佳工作条件下,凡能达到下列指标者均可使用:检出限:不大于0.5ng/mL。
-精密度:工作曲线中最高浓度标准溶液荧光强度与“零”浓度溶液荧光强度相对于最高浓度标准溶液荧光强度平均值的变异系数,应分别不大于5.0%和1.0%。工作曲线线性:将工作曲线按浓度等分成五段,最高段的吸光度差值与最低段的吸光度差值之比应不小于0.9。
氢化物发生-原子荧光光谱仪测定锑量参考工作条件见表1。表1
仪器参考工作条件
灯电流/
5分析步骤
5.1试料
负高压/
原子化器高度/
称取1.000g试样,精确至0.0001g。5.2空白试验
随同试料做空白试验。
5.3测定
载气流量/
(mL/min)
屏蔽气流量/
(mL/min)
延迟时间/
读数时间/
5.3.1将试料(5.1)置于150mL烧杯中,加入12mL硝酸-酒石酸溶液(3.10),低温溶解完全,并蒸至小体积,取下冷却,将试液移人100mL容量瓶中,加入20mL盐酸(3.5)、10mL硫腺-抗坏血酸溶液(3.8),用水稀释至刻度,混匀。5.3.2按表2分取试液至100mL容量瓶中,补加20mL盐酸(3.5)、10mL硫脲-抗坏血酸溶液(3.8),用水稀释至刻度,混匀,放置30min。表2分取试液体积
锑的质量分数/%
0.00010~0.0020
>0.0020~0.0025
分取试液体积/mL
5.3.3在原子荧光光谱仪上,以盐酸(3.6)为载流,硼氢化钾溶液(3.9)为还原剂,以锑空心阴极灯为激发光源,随同试料空白做参比,测量试样溶液锑的荧光值,从工作曲线上查出锑的浓度。5.4工作曲线的绘制
5.4.1移取0.00mL、1.00mL、2.00mL、4.00mL、6.00mL、8.00mL、10.00mL锑标准溶液(3.12))于一组100mL容量瓶中,分别加人20mL盐酸(3.5),10mL硫脲-抗坏血酸溶液(3.8),用水稀释至刻度,混匀,放置30min。
5.4.2在与测定试料溶液相同的条件下,测定锑标准溶液的荧光强度,减去“零”浓度溶液的荧光强度,2
以锑的浓度为横坐标,荧光强度为纵坐标,绘制工作曲线。6分析结果的计算
锑含量以锑的质量分数wsb计,数值以%表示,按式(1)计算:ws =p. Vo; V, ×10-
式中:
P——从工作曲线上查得的试液锑浓度,单位为纳克每毫升(ng/mL);V。—试液总体积,单位为毫升(mL);V,——测定试液体积,单位为毫升(mL);V2
分取试液体积,单位为毫升(mL);试料的质量,单位为克(g)。
分析结果保留两位有效数字。
7精密度
7.1重复性
YS/T74.2—2010
(1)
在重复性条件下获得的两次独立测试结果的测定值,在以下给出的平均值范围内,这两个测试结果的绝对差值不超过重复性限(r),超过重复性限(r)的情况不超过5%,重复性限(r)按以下表3数据采用线性内插法求得:
重复性限
7.2再现性
在再现性条件下获得的两次独立测试结果的绝对差值不大于再现性限(R),超过再现性限(R)的情况不超过5%,再现性限(R)按表4数据采用线性内插法求得:表4再现性限
质量保证和控制
分析时,用标准样品或控制样品进行校核,或每年至少用标准样品或控制样品对分析方法校核一次。当过程失控时,应找出原因。纠正错误后,重新进行校核。9
试验报告
试样;
YS/T74.2—2010
使用的标准;
使用的方法;
分析结果及其表示;
一与基本分析步骤的差异;
一测定中观察到的异常现象;
一试验日期。
YS/T74.2-2010
版权专有
侵权必究
书号:155066·2-21438
定价:
小提示:此标准内容仅展示完整标准里的部分截取内容,若需要完整标准请到上方自行免费下载完整标准文档。