首页 > 其他行业标准 > YS/T 953.9-2014火法冶炼镍基体料化学分析方法 第9部分:碳、硫量的测定 高频燃烧红外吸收法
YS/T 953.9-2014

基本信息

标准号: YS/T 953.9-2014

中文名称:火法冶炼镍基体料化学分析方法 第9部分:碳、硫量的测定 高频燃烧红外吸收法

标准类别:其他行业标准

英文名称:Methods for chemical analysis of fire smelting nickel substrate material—Part 9:Determination of carbon and sulfur contents—Infrared absorption method after high frequency combustion

标准状态:现行

发布日期:2014-10-14

实施日期:2015-04-01

出版语种:简体中文

下载格式:.pdf .zip

相关标签: 冶炼 基体 化学分析 方法 硫量 测定 高频 燃烧 红外 吸收

标准分类号

标准ICS号:冶金>>有色金属>>77.120.40镍、铬及其合金

中标分类号:冶金>>金属化学分析方法>>H13重金属极其合金分析方法

关联标准

出版信息

出版社:中国标准出版社

页数:8页

标准价格:14.0

出版日期:2015-04-01

相关单位信息

起草人:周建男、刘宪彬、李奇特、李异、王虹、窦怀智、周小露、刘烽、陈英杰、张彦甫、王秀颖

起草单位:中华人民共和国天津出入境检验检疫局、中华人民共和国南通出入境检验检疫局、中华人民共和国常熟出入境检验检疫局、中华人民共和国鲅鱼圈出入境检验检疫局

归口单位:全国有色金属标准化技术委员会(SAC/TC243)

发布部门:中华人民共和国工业和信息化部

标准简介

本部分规定了高频燃烧红外吸收法测定火法冶炼镍基体料中碳和硫量。 本部分适用于火法冶炼镍基体料中碳和硫量的测定,测定范围:碳0.010%~5.50%,硫0.0050%~0.60%。
YS/T953《火法冶炼镍基体料化学分析方法》共分为11个部分:
———第1部分:镍量的测定 丁二酮肟分光光度法和丁二酮肟重量法;
———第2部分:硅量的测定 硅钼蓝分光光度法和高氯酸脱水重量法;
———第3部分:磷量的测定 铋磷钼蓝分光光度法;
———第4部分:铬量的测定 硫酸亚铁铵滴定法;
———第5部分:锰量的测定 高碘酸钾分光光度法;
———第6部分:钴量的测定 5-Cl-PADAB分光光度法和火焰原子吸收光谱法;
———第7部分:铜量的测定 双环己酮草酰二腙分光光度法和火焰原子吸收光谱法;
———第8部分:铁量的测定 重铬酸钾滴定法;
———第9部分:碳、硫量的测定 高频燃烧红外吸收法;
———第10部分:镍、铬、锰、钴、铜、磷量的测定 电感耦合等离子体原子发射光谱法;
———第11部分:铅、砷、镉、汞量的测定 电感耦合等离子体质谱法。
本部分为 YS/T953的第9部分。
本部分按照 GB/T1.1—2009给出的规则起草。
本部分由全国有色金属标准化技术委员会(SAC/TC243)归口。
本部分负责起草单位:中宝滨海镍业有限公司。
本部分起草单位:中宝滨海镍业有限公司。
本部分参与起草单位:中华人民共和国天津出入境检验检疫局、中华人民共和国南通出入境检验检疫局、中华人民共和国常熟出入境检验检疫局、中华人民共和国鲅鱼圈出入境检验检疫局。
本部分主要起草人:周建男、刘宪彬、李奇特、李异、王虹、窦怀智、周小露、刘烽、陈英杰、张彦甫、王秀颖。
下列文件对于本文件的应用是必不可少的。凡是注日期的引用文件,仅注日期的版本适用于本文件。凡是不注日期的引用文件,其最新版本(包括所有的修改单)适用于本文件。
GB/T20066 钢和铁 化学成分测定用试样的取样和制样方法

标准图片预览

YS/T 953.9-2014火法冶炼镍基体料化学分析方法 第9部分:碳、硫量的测定 高频燃烧红外吸收法
YS/T 953.9-2014火法冶炼镍基体料化学分析方法 第9部分:碳、硫量的测定 高频燃烧红外吸收法
YS/T 953.9-2014火法冶炼镍基体料化学分析方法 第9部分:碳、硫量的测定 高频燃烧红外吸收法
YS/T 953.9-2014火法冶炼镍基体料化学分析方法 第9部分:碳、硫量的测定 高频燃烧红外吸收法
YS/T 953.9-2014火法冶炼镍基体料化学分析方法 第9部分:碳、硫量的测定 高频燃烧红外吸收法

标准内容

ICS77.120.40
中华人民共和国有色金属行业标准YS/T953.9—2014
火法冶炼镍基体料化学分析方法第9部分:碳、硫量的测定
高频燃烧红外吸收法
Methods for chemical analysis of fire smelting nickel substrate material-Part 9:Determination of carbon and sulfur contents-Infrared absorptionmethod afterhighfrequencycombustion2014-10-14发布
中华人民共和国工业和信息化部发布
2015-04-01实施
YS/T953《火法治炼镍基体料化学分析方法》共分为11个部分:一第1部分:镍量的测定
第2部分:硅量的测定
一第3部分:磷量的测定
一第4部分:铬量的测定
一第5部分:锰量的测定
一第6部分:钻量的测定
第7部分:铜量的测定
一第8部分:铁量的测定
丁二酮分光光度法和丁二酮重量法;硅钼蓝分光光度法和高氯酸脱水重量法;铋磷钼蓝分光光度法;
硫酸亚铁铵滴定法;
高碘酸钾分光光度法;
5-CI-PADAB分光光度法和火焰原子吸收光谱法;YS/T953.9—2014
双环已酮草酰二腺分光光度法和火焰原子吸收光法;重铬酸钾滴定法;
一第9部分:碳、硫量的测定
高频燃烧红外吸收法;
一第10部分:镍、铬、锰、钻、铜、磷量的测定电感耦合等离子体原子发射光谱法;一第11部分:铅、碑、镐、汞量的测定电感耦合等离子体质谱法。
本部分为YS/T953的第9部分。
本部分按照GB/T1.1一2009给出的规则起草。本部分由全国有色金属标准化技术委员会(SAC/TC243)归口。本部分负责起草单位:中宝滨海镍业有限公司。本部分起草单位:中宝滨海镍业有限公司。本部分参与起草单位:中华人民共和国天津出人境检验检疫局、中华人民共和国南通出人境检验检疫局、中华人民共和国常熟出入境检验检疫局、中华人民共和国鱼圈出入境检验检疫局。本部分主要起草人:周建男、刘宪彬、李奇特、李异、王虹、窦怀智、周小露、刘烽、陈英杰、张彦甫、王秀颖。
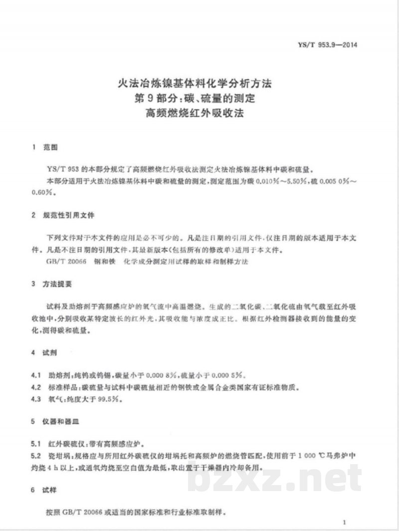
1范围
火法冶炼镍基体料化学分析方法第9部分:碳、硫量的测定
高频燃烧红外吸收法
YS/T953.9—2014
YS/T953的本部分规定了高频燃烧红外吸收法测定火法冶炼镍基体料中碳和硫量。本部分适用于火法冶炼镍体料中碳和硫量的测定,测定范围为碳0.010%~5.50%,硫0.0050%~0.60%。
2规范性引用文件
下列文件对于本文件的应用是必不可少的。凡是注日期的引用文件,仪注日期的版本适用于本文件。凡是不注日期的引用文件,其最新版本(包括所有的修改单)适用于本文件。化学成分测定用试样的取样和制样方法GB/T20066
钢和铁
3方法提要
试料及助熔剂于高频感应炉的氧气流中高温燃烧。生成的二氧化碳、二氧化硫由氧气载至红外吸收池中,分别吸收某特定波长的红外光,其吸收能与浓度成正比。根据红外检测器接收到的能量的变化,测得碳和硫量。
4试剂
助熔剂:纯钨或钨锅,碳量小于0.0008%,硫量小于0.0005%4.1
标准样品:碳硫量与试料中碳硫基相近的钢铁或金属合金类国家有证标准物质。4.3
氧气:纯度大于99.5%。
5仪器和器血
红外碳硫仪:带有高频感应炉。5.2
瓷埚:规格应与所用红外碳硫仪的托和高频炉的燃烧管匹配,使用前于1000℃马弗炉中灼烧4h以上,或通氧灼烧至空白值为最低,取出置于干燥器内冷却备用。6试样
按照GB/T20066或适当的国家标准和行业标准取制样。1
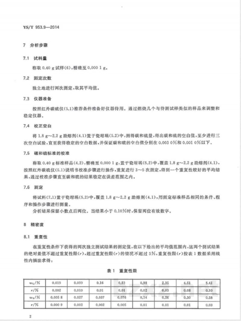
YS/T953.9-2014
分析步骤
试料量
称取0.40g试样(6),精确至0.0001g。测定次数
独立地进行两次测定,取其平均值。7.3
仪器准备
按照红外碳硫仪(5.1)推荐条件准备好仪器待用。通过燃烧几个与待测试样类似的样品来调整和稳定仪器。
校正空白
将1.8g~2.2g助熔剂(4.1)置于瓷埚(5.2)中,测得碳和硫量,得出碳和硫的空白值,至少进行三次空白试验,直至获得稳定的空白数据,并保证碳和硫的空白值分别在0.0030%和0.0010%以下。7.5
碳和硫标准的校准
称取0.40g标准样品(4.2),精确至0.0001g,置于瓷(5.2)中,爱盖1.8g~2.2g助熔剂(4.1),按照红外碳硫仪(5.1)说明书校准步骤进行操作,重复进行35次测定,得到一个重复性较好的平均结果,通过校准步骤直至碳和硫的结果稳定在误差范围之内。7.6测定
将试料(7.1)置于瓷增埚(5.2)中,覆盖1.8g~2.2g助熔剂(4.1),用测定标准样品相同的条件、程序和操作步骤进行测量。
分析结果保留小数点后两位。当结果小于0.10%时,保留两位有效数字。8精密度
8.1重复性
在重复性条件下获得的两次独立测试结果的测定值,在以下给出的平均值范围内,这两个测试结果的绝对差值不超过重复性限(r),超过重复性限(r)的情况不超过5%,重复性限(r)按表1数据采用线性内插法求得:
重复性限
再现性
YS/T953.9—2014
在再现性条件下获得的两次独立测试结果的测定值,在以下给出的平均值范围内,这两个测试结果的绝对差值不超过再现性限(R),超过再现性限(R)的情况不超过5%,再现性限(R)按表2数据采用线性内插法求得:
试验报告
再现性限
本章规定试验报告所包括的内容。至少应给出以下内容:试样;
使用的标准YS/T953.9;
分析结果及其表示;
与基本分析步骤的差异;
测定中观察到的异常现象;
试验日期。Www.bzxZ.net
YS/T953.9-2014
中华人民共和国有色金属
行业标准
火法冶炼镍基体料化学分析方法第9部分:碳、硫量的测定
高频燃烧红外吸收法
YS/T953.9—2014
中国标准出版社出版发行
北京市朝阳区和平里西街甲2号(100029)北京市西城区三里河北街16号(100045)网址www.spc.net,cn
总编室:(010)64275323发行中心:(010)51780235读者服务部:(010)68523946
中国标准出版社秦皇岛印刷厂印刷各地新华书店经销
开本880×12301/16
印张0.5字数10千字
2015年3月第一版
2015年3月第一次印刷
书号:155066·2-28360
如有印装差错
告由本社发行中心调换
版权专有侵权必究
举报电话:(010)68510107
小提示:此标准内容仅展示完整标准里的部分截取内容,若需要完整标准请到上方自行免费下载完整标准文档。