首页 > 其他行业标准 > YS/T 746.15-2010无铅锡基焊料化学分析方法 第15部分:锗含量的测定 水杨基荧光酮分光光度法
YS/T 746.15-2010

基本信息

标准号: YS/T 746.15-2010

中文名称:无铅锡基焊料化学分析方法 第15部分:锗含量的测定 水杨基荧光酮分光光度法

标准类别:其他行业标准

英文名称:Methods for chemical analysis of lead-free tin-based solders—Part 15:Determination of Germanium content—Salicylfluorone-sim polyethylene glycol phenyl ether spectrophotometry

标准状态:现行

发布日期:2010-11-22

实施日期:2011-03-01

出版语种:简体中文

下载格式:.pdf .zip

相关标签: 无铅 锡基 焊料 化学分析 方法 含量 测定 荧光 光度法

标准分类号

标准ICS号:冶金>>金属材料试验>>77.040.30金属材料化学分析

中标分类号:冶金>>金属化学分析方法>>H13重金属极其合金分析方法

关联标准

出版信息

出版社:中国标准出版社

书号:155066.2-21543

页数:8页

标准价格:14.0

出版日期:2011-03-01

相关单位信息

起草人:陈树莲、张红玲、石如祥、白艳华、尚正文、蔡茜、陈建华、韩红兰、张丽梅

起草单位:云南锡业集团有限责任公司、云南锡业股份有限公司、贵研铂业股份有限公司

归口单位:全国有色金属标准化技术委员会(SAC/TC 243)

发布部门:中华人民共和国工业和信息化部

主管部门:全国有色金属标准化技术委员会(SAC/TC 243)

标准简介

本部分规定了无铅锡基焊料中锗含量的测定方法。 本部分适用于无铅锡基焊料中锗含量的测定。测定范围:0.0010%~0.050%。
YS/T746《无铅锡基焊料化学分析方法》共分为17部分:
———第1部分 锡含量的测定 焦性没食子酸解蔽-硝酸铅滴定法
———第2部分 银含量的测定 火焰原子吸收光谱法和硫氰酸钾电位滴定法
———第3部分 铜含量的测定 火焰原子吸收光谱法和硫代硫酸钠滴定法
———第4部分 铅含量的测定 火焰原子吸收光谱法
———第5部分 铋含量的测定 火焰原子吸收光谱法和Na2EDTA 滴定法
———第6部分 锑含量的测定 火焰原子吸收光谱法
———第7部分 铁含量的测定 火焰原子吸收光谱法
———第8部分 砷含量的测定 砷锑钼蓝分光光度法
———第9部分 锌含量的测定 火焰原子吸收光谱法和Na2EDTA 滴定法
———第10部分 铝含量的测定 电热原子吸收光谱法
———第11部分 镉含量的测定 火焰原子吸收光谱法
———第12部分 铟含量的测定 Na2EDTA 滴定法
———第13部分 镍含量的测定 火焰原子吸收光谱法
———第14部分 磷含量的测定 结晶紫-磷钒钼杂多酸分光光度法
———第15部分 锗含量的测定 水杨基荧光酮分光光度法
———第16部分 稀土含量的测定 偶氮胂Ⅲ分光光度法
———第17部分 银、铜、铅、铋、锑、铁、砷、锌、铝、镉、镍、铟含量的测定 电感耦合等离子体发射光谱法
本部分为第15部分。
本部分是按照GB/T1.1—2009给出的规则起草的。
本部分由全国有色金属标准化技术委员会(SAC/TC243)归口。
本部分起草单位:云南锡业集团有限责任公司。
本部分参加起草单位:云南锡业股份有限公司、贵研铂业股份有限公司。
本部分主要起草人:陈树莲、张红玲、石如祥、白艳华、尚正文、蔡茜、陈建华、韩红兰、张丽梅。

标准图片预览

YS/T 746.15-2010无铅锡基焊料化学分析方法 第15部分:锗含量的测定 水杨基荧光酮分光光度法
YS/T 746.15-2010无铅锡基焊料化学分析方法 第15部分:锗含量的测定 水杨基荧光酮分光光度法
YS/T 746.15-2010无铅锡基焊料化学分析方法 第15部分:锗含量的测定 水杨基荧光酮分光光度法
YS/T 746.15-2010无铅锡基焊料化学分析方法 第15部分:锗含量的测定 水杨基荧光酮分光光度法
YS/T 746.15-2010无铅锡基焊料化学分析方法 第15部分:锗含量的测定 水杨基荧光酮分光光度法

标准内容

ICS77.040.30
中华人民共和国有色金属行业标准YS/T746.15—2010
无铅锡基焊料化学分析方法
第15部分:锗含量的测定
水杨基荧光酮分光光度法
Methods for chemical analysis of lead-free tin-based solders-Part15:Determination ofGermaniumcontent-Salicylfluorone-simpolyethyleneglycolphenyl etherspectrophotometry
2010-11-22发布
中华人民共和国工业和信息化部发布
2011-03-01实施
中华人民共和国有色金属
行业标准
无铅锡基焊料化学分析方法
第15部分:储含量的测定
水杨基荧光酮分光光度法
YS/T746.15—2010
中国标准出版社出版发行
北京复兴门外三里河北街16号
邮政编码:100045
网址www.spc.net.cn
电话:6852394668517548
中国标准出版社秦皇岛印刷厂印刷各地新华书店经销
开本880×12301/16
5印张0.5
字数9千字
2011年1月第一版
2011年1月第一次印刷
书号:155066:2-21543
如有印装差错由本社发行中心调换版权专有侵权必究
举报电话:(010)68533533
YS/T746《无铅锡基焊料化学分析方法》共分为17部分:第1部分
第2部分
第3部分
第4部分
第5部分
第6部分
第7部分
第8部分
第9部分
第10部分
第11部分
第12部分
第13部分
第14部分
第15部分
锡含量的测定
焦性没食子酸解蔽-硝酸铅滴定法银含量的测定
铜含量的测定
铅含量的测定
铋含量的测定
锑含量的测定
铁含量的测定
神含量的测定
锌含量的测定
铝含量的测定
镉含量的测定
钢含量的测定
镍含量的测定
磷含量的测定
锗含量的测定
火焰原子吸收光谱法和硫氰酸钾电位滴定法火焰原子吸收光谱法和硫代硫酸钠滴定法火焰原子吸收光谱法
火焰原子吸收光谱法和Na2EDTA滴定法火焰原子吸收光谱法
火焰原子吸收光谱法
砷锑钼蓝分光光度法
火焰原子吸收光谱法和Na2EDTA滴定法电热原子吸收光谱法
火焰原子吸收光谱法
NazEDTA滴定法
火焰原子吸收光谱法
结晶紫-磷钒钼杂多酸分光光度法水杨基荧光酮分光光度法
第16部分
稀土含量的测定
偶氮肿Ⅲ分光光度法
YS/T746.15--2010
银、铜、铅、铋、锑、铁、砷、锌、铝、镐、镍、铟含量的测定第17部分
电感耦合等离子体发射光
本部分为第15部分。
本部分是按照GB/T1.1一2009给出的规则起草的。本部分由全国有色金属标准化技术委员会(SAC/TC243)归口。本部分起草单位:云南锡业集团有限责任公司。本部分参加起草单位:云南锡业股份有限公司、贵研铂业股份有限公司。本部分主要起草人:陈树莲、张红玲、石如祥、白艳华、尚正文、蔡茜、陈建华、韩红兰、张丽梅。I
1范围
无铅锡基焊料化学分析方法
第15部分:锗含量的测定
水杨基荧光酮分光光度法
YS/T746本部分规定了无铅锡基焊料中锗含量的测定方法。YS/T746.15—2010
本部分适用于无铅锡基焊料中锗含量的测定。测定范围:0.0010%~0.050%。2方法提要
试料用硝酸、硫酸、磷酸溶解,在盐酸存在下蒸馏分离主要基体,在OP存在下,Ge与水杨基荧光酮形成红色配合物,于分光光度计波长505nm处,测量其吸光度。3试剂
除非另有说明,在分析中仅使用确认为分析纯的试剂和蒸馅水或去离子水或相当纯度的水。3.1盐酸(p1.19g/mL)。
3.2硫酸(p1.84g/mL)。
3.3磷酸(p1.69g/mL)。
3.4盐酸(1+1)。
3.5硝酸(1十1)。
3.6高锰酸钾溶液(20g/L)。贮存于棕色瓶中备用。3.7抗坏血酸溶液(50g/L)。用时现配。3.8水杨基荧光酮(SAF)溶液(0.1g/L):称取0.05g水杨基荧光酮于500mL烧杯中,加人250mL无水乙醇,搅拌溶解,加人5mL硫酸(1十2),以水稀释至500mL,混匀。3.9聚乙二醇辛基苯基醚(OP)溶液(2%):移取6mL聚乙二醇辛基苯基醚,以水稀释至300mL,混匀。
3.10锗标准贮存溶液:称取0.1000g锗(≥99.99%)于250mL烧杯中,加人5mL过氧化氢(30%),低温加热溶解,逐滴加人氨水(p0.90g/mL)至白色沉淀溶解,用硫酸(1十4)中和并过量0.5mL,移人1000mL容量瓶中,以水稀释至刻度,混匀。此溶液1mL含100μg锗。3.11锗标准溶液:移取10.00mL锗标准贮存溶液(3.10)于500mL容量瓶中,以水稀释至刻度,混勾。此溶液1mL含2μg锗。
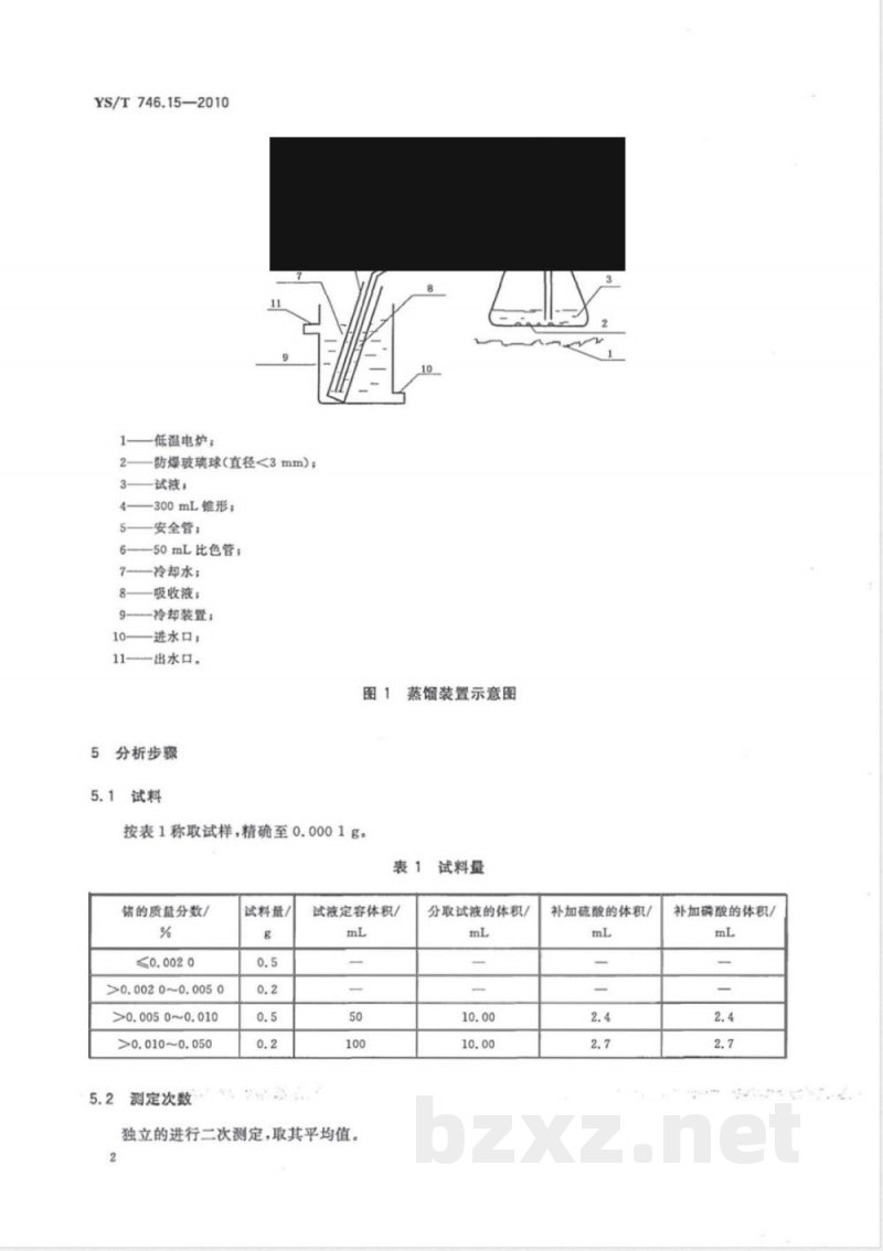
4蒸馏装置
蒸馅装置如图1所示。
YS/T746.15—2010
低温电炉;
防爆玻璃球(直径<3mm);bzxz.net
3——试液;
—300mL锥形;
5-—安全管;
6———50mL比色管;
7——冷却水;
吸收液;
9—冷却装置;
一进水口,
一出水口。
分析步骤
图1蒸馏装置示意图
按表1称取试样,精确至0.0001g。表1
储的质量分数/
《0.0020
>0.0020~0.0050
>0.0050~0.010
>0.010~0.050
测定次数
试料量/
试液定容体积/
独立的进行二次测定,取其平均值。试料量
分取试液的体积/
补加硫酸的体积/
补加磷酸的体积/
5.3空白试验
随同试料做空白试验。
5.4测定
5.4.1试料溶解
YS/T746.15—2010
5.4.1.1锗的质量分数<0.0050%。将试料(5.1)置于300mL锥形瓶中,加人10mL硝酸(3.5),加热溶解至试样无反应,加人4mL硫酸(3.2),继续加热至试样溶解完全,冒白烟至余约3mL硫酸时,取下,冷却至室温。加人3mL磷酸(3.3),以15mL水吹洗杯壁,混匀,冷却至室温。5.4.1.2锗的质量分数>0.0050%。将试料(5.1)置于150mL烧杯中,加入10mL硝酸(3.5),加热溶解至样品无反应,加人4mL硫酸(3.2),继续加热至试样溶解完全,冒白烟至余约3mL硫酸时,取下,稍冷,加入10mL水,低温加热煮沸,冷却至室温。按表1移入容量瓶中,以水稀释至刻度,混勾。按表1分取试液于300mL,按表1补加硫酸、磷酸,混匀,冷却至室温。5.4.2于锥形瓶中加人数粒玻璃球,接上蒸馏馅装置,将导管插入盛有15mL水的50mL比色管中,将比色管置于盛有冷却水(<25℃)的流水冷却装置中。向锥形瓶中加人10mL盐酸(3.1),立即塞好橡皮塞,置于电炉上加热蒸馏,待吸收液体积为25mL时,取出并用少量水洗净导管。5.4.3滴加高锰酸钾溶液(3.6)至试液呈稳定的红色,加入1mL抗坏血酸溶液(3.7),混匀。加人4mL水杨基荧光酮溶液(3.8)、1.5mLOP溶液(3.9),以水稀释至刻度,混匀,于20℃士1℃的水浴中放置30min。
5.4.4移取部分试液于2cm比色血中,以随同试料的空白试验溶液为参比,于分光光度计波长505nm处,测量其吸光度,从工作曲线上查出相应的锗量。5.5工作曲线的绘制
5.5.1移取0mL、1.00mL、2.00mL、3.00mL、4.00mL、5.00mL锗标准溶液(3.11),置于一组50mL容量瓶中,加入10mL盐酸(3.4),以下按5.4.3操作。5.5.2移取部分试液于2cm比色皿中,以“零”标准试液为参比,于分光光度计波长505nm处测量其吸光度。以锗量为横坐标,吸光度为纵坐标绘制工作曲线。6分析结果的计算
锗含量以锗的质量分数wG计,数值以%表示,按公式(1)计算:m,.V×10-6
式中:
从工作曲线上查得的锗量,单位为微克(μg);m
V—试液定容体积,单位为毫升(mL);V,一分取试液的体积,单位为毫升(mL);—试料的质量,单位为克(g)。m
计算结果表示至小数点后3位;若锗含量小于0.010%时,表示至小数点后4位。7精密度
7.1”重复性
(1)
在重复性条件下获得的两次独立测试结果的测定值,在以下给出的平均值范围内,这两个测试结果YS/T746.15—2010
的绝对差值不超过重复性限(),超过重复性限()的情况不超过5%,重复性限(r)按表2数据采用线性内插法获得:
重复性限
再现性
在再现性条件下获得的两次独立测试结果的绝对差值不大于再现性限(R),超过再现性限(R)的情况不超过5%,再现性限(R)按表3数据采用线性内插法获得:表3再现性限
8质量保证和控制
应用国家级标准样品或行业级标准样品(当前两者没有时,也可用控制标样替代),每周或每两周校核一次本分析方法标准的有效性。当过程失控时,应找出原因,纠正错误后,重新进行校核。版权专有复权必究
书号:155066·2-21543
YS/T746.15-2010
小提示:此标准内容仅展示完整标准里的部分截取内容,若需要完整标准请到上方自行免费下载完整标准文档。