首页 > 其他行业标准 > YS/T 990.18-2014冰铜化学分析方法 第18部分:铅、锌、镍、砷、铋、锑、钙、镁、镉、钴量的测定 电感耦合等离子体原子发射光谱法
YS/T 990.18-2014

基本信息

标准号: YS/T 990.18-2014

中文名称:冰铜化学分析方法 第18部分:铅、锌、镍、砷、铋、锑、钙、镁、镉、钴量的测定 电感耦合等离子体原子发射光谱法

标准类别:其他行业标准

英文名称:Methods for chemical analysis of copper matte—Part 18:Determination of lead,zinc,nickel,arsenic,bismuth,antimony,calcium,magnesium,cadmium and cobalt content—Inductively coupled plasma atomic emission spectrometry

标准状态:现行

发布日期:2014-10-14

实施日期:2015-04-01

出版语种:简体中文

下载格式:.pdf .zip

相关标签: 化学分析 方法 测定 电感 耦合 等离子体 原子 发射光谱

标准分类号

标准ICS号:冶金>>有色金属>>77.120.30铜和铜合金

中标分类号:冶金>>金属化学分析方法>>H13重金属极其合金分析方法

关联标准

出版信息

出版社:中国标准出版社

页数:12页

标准价格:16.0

出版日期:2015-04-01

相关单位信息

起草人:冯先进、沈琳、韩晓、刘艳、冯黎等

起草单位:中条山有色金属集团有限公司、大冶有色金属集团控股有限公司等

归口单位:全国有色金属标准化技术委员会(SAC/TC 243)

发布部门:中华人民共和国工业和信息化部

主管部门:全国有色金属标准化技术委员会(SAC/TC 243)

标准简介

本部分规定了冰铜中铅、锌、镍、砷、铋、锑、钙、镁、镉、钴含量的测定方法。 本部分适用于冰铜中铅、锌、镍、砷、铋、锑、钙、镁、镉、钴含量的测定。
YS/T990《冰铜化学分析方法》分为18个部分:
———第1部分:铜量的测定 碘量法;
———第2部分:金量和银量的测定 原子吸收光谱法和火试金法;
———第3部分:硫量的测定 重量法和燃烧滴定法;
———第4部分:铋量的测定 原子吸收光谱法;
———第5部分:氟量的测定 离子选择电极法;
———第6部分:铅量的测定 原子吸收光谱法和Na2EDTA 滴定法;
———第7部分:镉量的测定 原子吸收光谱法;
———第8部分:砷量的测定 氢化物发生-原子荧光光谱法、二乙基二硫代氨基甲酸银分光光度法和溴酸钾滴定法;
———第9部分:铁量的测定 重铬酸钾滴定法;
———第10部分:二氧化硅量的测定 硅钼蓝分光光度法和氟硅酸钾滴定法;
———第11部分:镍量的测定 原子吸收光谱法;
———第12部分:三氧化二铝量的测定 铬天青S分光光度法;
———第13部分:氧化镁量的测定 原子吸收光谱法;
———第14部分:锌量的测定 原子吸收光谱法和Na2EDTA 滴定法;
———第15部分:锑量的测定 原子吸收光谱法;
———第16部分:汞量的测定 冷原子吸收光谱法;
———第17部分:钴量的测定 原子吸收光谱法;
———第18部分:铅、锌、镍、砷、铋、锑、钙、镁、镉、钴量的测定 电感耦合等离子体原子发射光谱法。
本部分为YS/T990的第18部分。
本部分按照GB/T1.1—2009给出的规则起草。
本部分由全国有色金属标准化技术委员会(SAC/TC243)归口。
本部分负责起草单位:中条山有色金属集团有限公司、大冶有色金属集团控股有限公司。
本部分起草单位:北京矿冶研究总院、大冶有色金属集团控股有限公司、中条山有色金属集团有限公司。
本 部分参加起草单位:云南铜业股份有限公司、白银有色集团股份有限公司、铜陵有色金属集团控股有限公司、中华人民共和国天津出入境检验检疫局、阳谷祥光铜业有限公司。
本部分主要起草人:冯先进、沈琳、韩晓、刘艳、冯黎、钱玲、陈渝滨、郑文英、齐白羽、张彦翠、赵晓佩、潘颖、王昊云、刘敏、张羽、张晓天。

标准图片预览

YS/T 990.18-2014冰铜化学分析方法 第18部分:铅、锌、镍、砷、铋、锑、钙、镁、镉、钴量的测定 电感耦合等离子体原子发射光谱法
YS/T 990.18-2014冰铜化学分析方法 第18部分:铅、锌、镍、砷、铋、锑、钙、镁、镉、钴量的测定 电感耦合等离子体原子发射光谱法
YS/T 990.18-2014冰铜化学分析方法 第18部分:铅、锌、镍、砷、铋、锑、钙、镁、镉、钴量的测定 电感耦合等离子体原子发射光谱法
YS/T 990.18-2014冰铜化学分析方法 第18部分:铅、锌、镍、砷、铋、锑、钙、镁、镉、钴量的测定 电感耦合等离子体原子发射光谱法
YS/T 990.18-2014冰铜化学分析方法 第18部分:铅、锌、镍、砷、铋、锑、钙、镁、镉、钴量的测定 电感耦合等离子体原子发射光谱法

标准内容

ICS 77.120.30
中华人民共和国有色金属行业标准YS/T990.18—2014
冰铜化学分析方法
第18部分:铅、锌、镍、砷、铋、、钙、镁、镐、钴量的测定
电感耦合等离子体原子发射光谱法Methods for chemical analysis of copper matte-Part 18 : Determination of lead,zinc ,nickel,arsenic, bismuth ,antimony,calcium, magnesium,cadmium and cobalt content-Inductively coupled plasma atomic emission spectrometry2014-10-14发布
中华人民共和国工业和信息化部发布
2015-04-01实施此内容来自标准下载网
YS/T990《冰铜化学分析方法》分为18个部分:第1部分:铜量的测定碘量法;
第2部分:金量和银量的测定原子吸收光谱法和火试金法;第3部分:硫量的测定重量法和燃烧滴定法;第4部分:铋量的测定
第5部分:氟量的测定
第6部分:铅量的测定
第7部分:镉量的测定
-第8部分:砷量的测定
和溴酸钾滴定法;
原子吸收光谱法;
离子选择电极法;
原子吸收光谱法和Na2EDTA滴定法;原子吸收光谱法;
YS/T990.18—2014
氢化物发生-原子荧光光谱法、二乙基二硫代氨基甲酸银分光光度法第9部分:铁量的测定
重铬酸钾滴定法:
第10部分:二氧化硅量的测定硅钼蓝分光光度法和氟硅酸钾滴定法;第11部分:镍量的测定原子吸收光谱法;第12部分:三氧化二铝量的测定铬天青S分光光度法;第13部分:氧化镁量的测定原子吸收光谱法;第14部分:锌量的测定原子吸收光谱法和Na2EDTA滴定法;-第15部分:锑量的测定
原子吸收光谱法;
冷原子吸收光谱法;
第16部分:汞量的测定
第17部分:钻量的测定原子吸收光谱法;第18部分:铅、锌、镍、砷、铋、锑、钙、镁、镉、钻量的测定电感耦合等离子体原子发射光谱法。本部分为YS/T990的第18部分。
本部分按照GB/T1.1一2009给出的规则起草。本部分由全国有色金属标准化技术委员会(SAC/TC243)归口。本部分负责起草单位:中条山有色金属集团有限公司、大冶有色金属集团控股有限公司。本部分起草单位:北京矿冶研究总院、大冶有色金属集团控股有限公司、中条山有色金属集团有限公司。
本部分参加起草单位:云南铜业股份有限公司、白银有色集团股份有限公司、铜陵有色金属集团控股有限公司、中华人民共和国天津出人境检验检疫局、阳谷祥光铜业有限公司。本部分主要起草人:冯先进、沈琳、韩晓、刘艳、冯黎、钱玲、陈渝滨、郑文英、齐白羽、张彦翠、赵晓佩、潘颖、王昊云、刘敏、张羽、张晓天。I
1范围
冰铜化学分析方法
第18部分:铅、锌、镍、砷、铋、锑、钙镁、镉、钴量的测定
电感耦合等离子体原子发射光谱法YS/T990.18—2014:
YS/T990的本部分规定了冰铜中铅、锌、镍、砷、铋、锑、钙、镁、镉、钴含量的测定方法。本部分适用于冰铜中铅、锌、镍、砷、铋、锑、钙、镁、镉、钻含量的测定。测定范围见表1。表1元素含量测定范围
测定范围/%
2方法提要
试料用硝酸、盐酸、氢氟酸、高氯酸溶解,在稀王水介质中,使用电感耦合等离子体原子发射光谱法,于光谱仪选定波长处,测量各被测元素发射强度。按标准曲线法计算各元素的含量。3试剂
除非另有说明,在分析中仅使用确认为优级纯的试剂;所用水为一级水。盐酸(p=1.19g/mL)。
3.2盐酸(1+2)。
硝酸(p=1.42g/mL)。
3.4硝酸(1+1)。
3.5硝酸(1+3)。
3.6混合酸:3体积盐酸+1体积硝酸。3.7混合酸(1十1)。
3.8氢氟酸(p=1.15g/mL)。
3.9高氯酸(p=1.67g/mL)。
铅标准贮存溶液:称取1.0000g金属铅(wpb≥99.99%),置于300mL烧杯中,加人60mL硝酸(3.5),低温加热溶解,冷却,移人1000mL容量瓶中,用水稀释至刻度,混匀。此溶液1mL含1mg铅。
3.11锌标准贮存溶液:称取1.0000g金属锌(wzn≥99.99%)置于300mL烧杯中,加人20mL硝酸(3.4),低温溶解,加热除去氮的氧化物,取下冷却。移入1000mL容量瓶中,加人40mL硝酸(3.3),用水稀释至刻度,混匀。此溶液1mL含1mg锌。1
YS/T990.18—2014
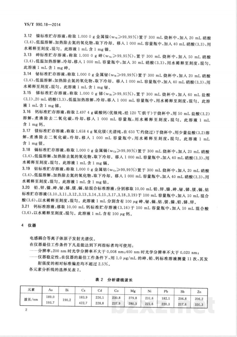
3.12镍标准贮存溶液:称取1.0000g金属镍(wni≥99.99%)置于300mL烧杯中,加人20mL硝酸(3.4),低温溶解,加热除去氮的氧化物,取下冷却。移入1000mL容量瓶中,加人40mL硝酸(3.3),用水稀释至刻度,混匀。此溶液1mL含1mg镍。3.13砷标准贮存溶液:称取1.0000g砷(wAs≥99.95%),置于300mL烧杯中,加人50mL硝酸(3.4),低温加热溶解,冷却,移人1000mL容量瓶中,加入30mL硝酸(3.3),用水稀释至刻度,混匀。此溶液1mL含1mg砷。
3.14铋标准贮存溶液:称取1.0000g金属铋(wBi≥99.99%)置于300mL烧杯中,加人20mL硝酸(3.4),低温溶解,加热除去氮的氧化物,取下冷却。移入1000mL容量瓶中,加人40mL硝酸(3.3),用水稀释至刻度,混匀。此溶液1mL含1mg铋。3.15锑标准贮存溶液:称取1.0000g锑(wsb≥99.95%),置于300mL烧杯中,加入60mL盐酸(3.1)、20mL硝酸(3.3),低温加热溶解,冷却,移入1000mL容量瓶中,用水稀释至刻度,混匀。此溶液1mL含1mg锑。
3.16钙标准贮存溶液:称取2.4974g碳酸钙(优级纯,经120℃烘干)于烧杯中,用50mL盐酸(3.2)溶解,煮沸除去二氧化碳,冷却,移人1000mL容量瓶,用水稀释至刻度,混匀。此溶液1mL含1mg钙。
3.17镁标准贮存溶液:称取1.6584g氧化镁(光谱纯,在650℃灼烧过)于烧杯中,用少量盐酸(3.2)溶解,煮沸除去二氧化碳,冷却,移入1000mL容量瓶中,用水稀释至刻度,混匀。此溶液1mL含1mg镁。
3.18镉标准存溶液:称取1.0000g金属镉(wca≥99.99%)置于300mL烧杯中,加入20mL硝酸(3.4),低温溶解,加热除去氮的氧化物,取下冷却。移人1000mL容量瓶中,加人40mL硝酸(3.3),用水稀释至刻度,混匀。此溶液1mL含1mg镉。3.19钻标准贮存溶液:称取1.0000g金属钻(wc≥99.99%)置于300mL烧杯中,加人20mL硝酸(3.4),低温溶解,加热除去氮的氧化物,取下冷却。移入1000mL容量瓶中,加人40mL硝酸(3.3),用水稀释至刻度,混匀。此溶液1mL含1mg钻。3.20铅、锌、镍、砷、铋、锑、镁、镉、钻混合标准溶液:分别移取10.00mL铅、锌、镍、砷、铋、锑、镁、镉、钻标准贮存溶液(3.10、3.11、3.12、3.13、3.14、3.15、3.17、3.18、3.19)于100mL容量瓶中,加人10mL混合酸(3.6),以水稀释至刻度,混匀。此溶液1mL分别含有100μg砷、铋、镉、钻、镁、镍、铅、锑、锌。3.21钙标准溶液:移取10.00mL钙标准贮存溶液(3.16)于100mL容量瓶中,加人10mL混合酸(3.6),以水稀释至刻度,混匀。此溶液1mL含有100μg钙。4仪器
电感耦合等离子体原子发射光谱仪。在仪器最佳工作条件下凡是能达到下列指标者均可使用:分辨率:200nm时光学分辨率不大于0.008nm;400nm时光学分辨率不大于0.020nm;-仪器稳定性:在仪器的最佳工作条件下,用1.0μg/mL的砷、铅、钙标准溶液测量11次,其发射强度的相对标准偏差均不超过2.5%。各元素分析线的选择见表2。
表2分析谱线波长
波长/nm
5试样
5.1试样粒度应不大于100μm。
5.2样品预先在105℃土5℃烘1h,置于干燥器中冷至室温。6分析步骤
6.1试料
称取0.10g试样,精确至0.0001g。测定次数
独立地进行两次测定,取其平均值。6.3
空白试验
随同试料做空白试验。
6.4测定
YS/T990.18-2014
将试料(6.1)置于150mL聚四氟乙烯烧杯中,加人15mL硝酸(3.3),低温加热溶解10min,加6.4.1
5mL盐酸(3.1)、2mL氢氟酸(3.8)、1mL高氯酸(3.9),低温加热冒白烟至湿盐状,取下烧杯稍冷,加10mL混合酸(3.7),用少量水冲洗杯壁,加热溶解可溶性盐类。6.4.2取下烧杯,冷却,移人100mL容量瓶中,用水稀释至刻度,混匀。澄清或干过滤。6.4.3分取适量体积的试液,加人10mL混合酸(3.6),用水稀释至刻度,混匀。6.4.4采用电感耦合等离子体原子光谱仪在选定的最佳仪器条件下按选定的各元素的波长,测定铅、锌、镍、砷、铋、锑、钙、镁、镉、钻各元素的发射强度,减去试料空白试验溶液的强度,以工作曲线计算出铅、锌、镍、砷、铋、锑、钙、镁、镉、钴含量。6.5工作曲线的绘制
6.5.1于一组100mL的容量瓶中,加人10mL混合酸(3.6),分别移取铅、锌、镍、砷、铋、锑、镁、镉、钻混合标准溶液(3.20)、钙标准溶液(3.21),根据各元素的测定范围,按表3配制标准溶液,用水稀释至刻度,混匀。
表3系列标准溶液浓度
标准点浓度/μg/mL
YS/T990.18—2014
表3(续)
标准点浓度/μg/mL
6.5.2在与测量试料溶液相同条件下,采用电感耦合等离子体光谱仪在选定的最佳仪器条件下按选定的各元素的波长,测定铅、锌、镍、砷、铋、锑、钙、镁、镉、钻各元素的发射强度,减去标准溶液中“零”浓度溶液的强度,以铅、锌、镍、砷、铋、、钙、镁、镉、钻各元素的浓度为横坐标,发射强度为纵坐标,绘制工作曲线。
分析结果的计算
按式(1)计算铅、锌、镍、砷、铋、锑、钙、镁、镉、钻的质量分数W,数值以%表示,w:
式中:
(p-p).V×10-6
被测元素(铅、锌、镍、砷、铋、锑、钙、镁、镉、钻);测得铅、锌、镍、砷、铋、锑、钙、镁、镉、钻的质量浓度,单位为微克每毫升(μg/mL);空白溶液中被测元素的质量浓度,单位为微克每毫升(μg/mL);被测定试液的体积,单位为毫升(mL);试料的质量,单位为克(g)。
计算结果表示至小数点后两位,若元素含量小于0.1%,计算结果表示至小数点后三位。8
精密度
重复性
在重复性条件下获得的两次独立测试结果的测试值,在表4给出的平均值范围内,这两个测试结果的绝对差值不超过重复性限(r),超过重复性限(r)的情况不超过5%,重复性限(r)按表4采用线性内插或外延法求得。
表4重复性限
wpb /%
Wza / %
wco /%
再现性
表4(续)
YS/T990.18—2014
在再现性条件下获得的两次独立测试结果的测试值,在表5给出的平均值范围内,两个测试结果的绝对差值不超过再现性限(R),超过再现性限(R)的情况不超过5%,再现性限(R)按表5采用线性内插或外延法求得。
再现性限
wea /%
YS/T990.18—2014
wco /%
试验报告
表5(续)
本章规定了试验报告所包括的内容。试验报告至少应给出以下几个方面的内容:试样;
使用的标准(本部分的标准编号);使用的方法;
分析结果及其表示;
与基本分析步骤的差异;
一测定中观察到的异常现象;
试验日期。
YS/T\990.18-2014
打印日期:2015年3月26日F009A中华人民共和国有色金属
行业标准
冰铜化学分析方法
第18部分:铅、锌、镍、砷、铋、锑、钙、镁、镉、钻量的测定
电感耦合等离子体原子发射光谱法YS/T 990.18--2014
中国标准出版社出版发行
北京市朝阳区和平里西街甲2号(100029)北京市西城区三里河北街16号(100045)网址www.spc.net.cn
总编室:(010)64275323
发行中心:(010)51780235
读者服务部:(010)68523946
中国标准出版社秦皇岛印刷厂印刷各地新华书店经销
开本880×1230
2015年2月第一版
字数15千字
2015年2月第一次印刷
书号:155066·2-28245定价16.00元如有印装差错由本社发行中心调换版权专有侵权必究
举报电话:(010)68510107
VUC—81 66 ±/SA
小提示:此标准内容仅展示完整标准里的部分截取内容,若需要完整标准请到上方自行免费下载完整标准文档。