首页 > 其他行业标准 > YS/T 997.1-2014掺锑二氧化锡化学分析方法 第1部分:锡量的测定 碘酸钾滴定法
YS/T 997.1-2014

基本信息

标准号: YS/T 997.1-2014

中文名称:掺锑二氧化锡化学分析方法 第1部分:锡量的测定 碘酸钾滴定法

标准类别:其他行业标准

英文名称:Methods for chemical analysis of antimony-doped tin oxide—Part 1:Determination of tin content—Potassium iodate titrimetric method

标准状态:现行

发布日期:2014-10-14

实施日期:2015-04-01

出版语种:简体中文

下载格式:.pdf .zip

相关标签: 二氧化锡 化学分析 方法 锡量 测定 碘酸钾 滴定法

标准分类号

标准ICS号:冶金>>有色金属>>77.120.60铅、锌、锡及其合金

中标分类号:冶金>>金属化学分析方法>>H13重金属极其合金分析方法

关联标准

出版信息

出版社:中国标准出版社

书号:155066·2-28299

页数:8页

标准价格:14.0

出版日期:2015-04-01

相关单位信息

起草人:张鸿云、胡永玫、杨育兵、叶开富、刘永强、张兰、黄肇敏、龙智翔、周素莲、黄文禾、毛香恩

起草单位:广西壮族自治区冶金产品质量监督检验站、柳州百韧特先进材料有限公司、广西壮族自治区分析测试研究中心、桂林理工大学、南宁市奥博斯检测科技有限责任公司

归口单位:全国有色金属标准化技术委员会(SAC/TC 243)

发布部门:中华人民共和国工业和信息化部

主管部门:全国有色金属标准化技术委员会(SAC/TC 243)

标准简介

本部分规定了掺锑二氧化锡中锡量的测定方法。 本部分适用于掺锑二氧化锡中锡量的测定,测定范围(质量分数)为55.00%~78.50%。
YS/T997《掺锑二氧化锡化学分析方法》共分为3个部分:
———第1部分:锡量的测定 碘酸钾滴定法;
———第2部分:锑量的测定 硫酸铈滴定法;
———第3部分:氯量的测定 硫氰酸汞分光光度法。
本部分为YS/T997的第1部分。
本部分按照GB/T1.1—2009给出的规则起草。
本部分由全国有色金属标准化技术委员会(SAC/TC243)归口。
本部分起草单位:广西壮族自治区冶金产品质量监督检验站、柳州百韧特先进材料有限公司、广西壮族自治区分析测试研究中心、桂林理工大学、南宁市奥博斯检测科技有限责任公司。
本部分主要起草人:张鸿云、胡永玫、杨育兵、叶开富、刘永强、张兰、黄肇敏、龙智翔、周素莲、黄文禾、毛香恩。

标准图片预览

YS/T 997.1-2014掺锑二氧化锡化学分析方法 第1部分:锡量的测定 碘酸钾滴定法
YS/T 997.1-2014掺锑二氧化锡化学分析方法 第1部分:锡量的测定 碘酸钾滴定法
YS/T 997.1-2014掺锑二氧化锡化学分析方法 第1部分:锡量的测定 碘酸钾滴定法
YS/T 997.1-2014掺锑二氧化锡化学分析方法 第1部分:锡量的测定 碘酸钾滴定法
YS/T 997.1-2014掺锑二氧化锡化学分析方法 第1部分:锡量的测定 碘酸钾滴定法

标准内容

ICS77.120.60
中华人民共和国有色金属行业标准YS/T997.1-2014
掺锑二氧化锡化学分析方法
第1部分:锡量的测定
碘酸钾滴定法
Methods for chemical analysis of antimony-doped tin oxidePart 1:Determination of tin content-Potassium icdate titrimetric method2014-10-14发布
中华人民共和国工业和信息化部发布
2015-04-01实施
中华人民共和国有色金属
行业标准
掺锑二氧化锡化学分析方法
第1部分:锡量的测定
碘酸钾滴定法
YS/T997.1-2014
中国标准出版社出版发行
北京市朝阳区和平里西街甲2号(100029)北京市西城区三里河北街16号(100045)网址www.spc.net.cn
总编室:(010)64275323
发行中心:(010)51780235
读者服务部:(010)68523946
中国标准出版社秦皇岛印刷厂印刷各地新华书店经销
开本880×12301/16印张0.5字数10千字2015年2月第一版2015年2月第一次印刷*
书号:1550662-28299定价
如有印装差错由本社发行中心调换版权专有侵权必究
举报电话:(010)68510107
YS/T997《掺锑二氧化锡化学分析方法》共分为3个部分:碘酸钾滴定法;
一第1部分:锡量的测定
第2部分:锑量的测定
硫酸滴定法;
第3部分:氯量的测定
硫氰酸汞分光光度法。
本部分为YS/T997的第1部分。
本部分按照GB/T1.1一2009给出的规则起草。本部分由全国有色金属标准化技术委员会(SAC/TC243)归口。YS/T 997.1—2014
本部分起草单位:广西壮族自治区冶金产品质量监督检验站、柳州百韧特先进材料有限公司、广西壮族自治区分析测试研究中心、桂林理工大学、南宁市奥博斯检测科技有限责任公司。本部分主要起草人:张鸿云、胡永玫、杨育兵、叶开富、刘永强、张兰、黄肇敏、龙智翔、周素莲、黄文禾、毛香恩。
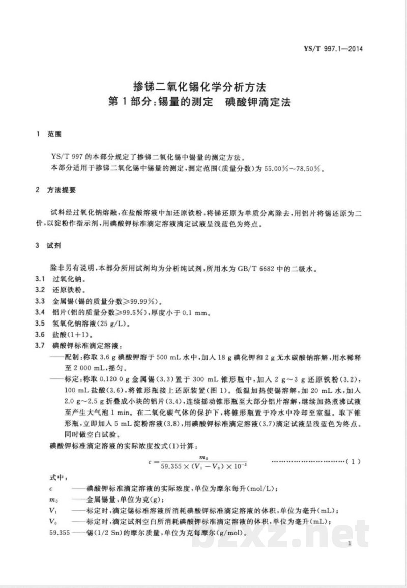
1范围
掺二氧化锡化学分析方法
第1部分:锡量的测定
碘酸滴定法
YS/T997的本部分规定了掺锑二氧化锡中锡量的测定方法。YS/T997.1-2014
本部分适用于掺锑二氧化锡中锡量的测定,测定范围(质量分数)为55.00%~78.50%。2方法提要
试料经过氧化钠熔融,在盐酸溶液中加还原铁粉,将锑还原为单质分离除去,用铝片将锡还原为二价,以淀粉作指示剂,用碘酸钾标准滴定溶液滴定试液呈浅蓝色为终点。3试剂
除非另有说明,本部分所用试剂均为分析纯试剂,所用水为GB/T6682中的二级水。3.1过氧化钠。
3.2还原铁粉。
金属锡(锡的质量分数≥99.99%)。3.4
铝片(铝的质量分数≥99.5%),厚度小于0.1mm。3.5
氢氧化钠溶液(25g/L)。
5盐酸(1+1)。
3.7碘酸钾标准滴定溶液:
配制:称取3.6g碘酸钾溶于500mL水中,加人18g碘化钾和2g无水碳酸钠溶解,用水稀释至2000mL,摇匀。
标定:称取0.1200g金属锡(3.3)置于300mL锥形瓶中,加人2g~3g还原铁粉(3.2),100mL盐酸(3.6),将锥形瓶接上还原装置(图1)。低温加热使锡溶解,加20mL水,加人2.0g~2.5g折叠成小块的铝片(3.4),连续摇动锥形瓶至大部分铝片溶解,继续加热煮沸试液至产生大气泡1min。在二氧化碳气体的保护下,将锥形瓶置于冷水中冷却至室温。取下锥形瓶,立即加入5mL淀粉溶液(3.8),用碘酸钾标准滴定溶液(3.7)滴定试液呈浅蓝色为终点。同时做空白试验。
碘酸钾标准滴定溶液的实际浓度按式(1)计算:C
59.355×(V,-V.)×10-3
式中:
碘酸钾标准滴定溶液的实际浓度,单位为摩尔每升(mol/L);金属锡量,单位为克(g));
标定时,滴定锡标准溶液所消耗碘酸钾标准滴定溶液的体积,单位为毫升(mL);标定时,滴定试剂空白所消耗碘酸钾标准滴定溶液的体积,单位为毫升(mL);锡(1/2.Sn)的摩尔质量,单位为克每摩尔(g/mol)。(1))
YS/T997.1—2014
平行标定三份,其极差值不大于1.5×10-mol/L时,取其平均值,否则重新标定,3.8淀粉溶液(10g/L):称取1g可溶性淀粉置于300mL烧杯中,加20mL水,调成糊状,搅拌下加入20mL氢氧化钠溶液(3.5),搅拌溶解,加人60mL水,10g碘化钾,搅拌溶解。3.9
二氧化碳气体:≥99.8%(体积分数)。还原装置
还原装置见图1。
纯CO2
说明:
5试样
橡皮塞;
玻璃管,
橡皮管;
300mL锥形瓶。
还原装置图
试样经105℃~110℃干燥1h,置于干燥器中冷却至室温。6
分析步骤
称取0.15g试样,精确至0.0001g。测定次数
独立地进行两次测定,取其平均值。空白试验
随同试料做空白试验。
6.4测定
YS/T997.1-—2014
6.4.1将试料(6.1)置于预先加有1g过氧化钠(3.1)的30mL高铝埚中,覆盖2g过氧化钠(3.1)。6.4.2和
移入已升温至600℃的高温炉中,继续升温至700℃,保温10min(中间摇动一次),取出冷却至室温。
3将埚移入250mL烧杯中,加人80mL盐酸(3.6),待熔融物完全溶解后,用盐酸(3.6)洗出6.4.3免费标准下载网bzxz
4于试液中加人2g3g还原铁粉(3.2),盖上表面血,低温加热微沸至沉淀凝聚并残留少量铁粉,6.4.4
过程中不时摇动烧杯(或用玻璃棒搅动),取下稍冷,用盐酸(3.6)吹洗表面血,趁热用垫有脱脂棉和纸浆的漏斗过滤于300mL锥形瓶中,以盐酸(3.6)洗涤烧杯及漏斗3~4次。6.4.5于滤液中加人2.0g~2.5g折叠成小块的铝片(3.4),连接在还原装置(图1)上,连续摇动锥形瓶至大部分铝片溶解,加热煮沸试液至产生大气泡1min。在二氧化碳气体(3.9)的保护下,将锥形瓶置于冷水中冷却至室温。
6.4.6取下锥形瓶,立即于试液中加入5mL淀粉溶液(3.8),用碘酸钾标准滴定溶液(3.7)滴定试液呈浅蓝色为终点。
7分析结果的计算
锡含量以锡的质量分数wsm计,数值以%表示,按式(2)计算:c(Vz-V.)×59.355×10-3
式中:
碘酸钾标准滴定溶液的实际浓度,单位为摩尔每升(mol/L);滴定时,滴定试料溶液所消耗碘酸钾标准滴定溶液的体积,单位为毫升(mL);滴定时,滴定空白试液所消耗碘酸钾标准滴定溶液的体积,单位为毫升(mL);试料的质量,单位为克(g);
锡(1/2Sn)的摩尔质量,单位为克每摩尔(g/mol)。所得结果表示至小数点后两位。8精密度
8.1重复性
·(2)
在重复性条件下获得的两次独立测试结果的测定值,在以下给定的平均值范围内,这两个测试结果的绝对差值不超过重复性限(r),超过重复性限(r)的情况不超过5%,重复性限(r)按表1数据采用线性内插法和外延法获得:
表1重复性
再现性
在再现性条件下获得的两次独立测试结果的绝对差不大于再现性限(R),超过再现性限(R)的情YS/T997.1—2014
况不超过5%,再现性限(R)按表2数据采用线性内插法和外延法求得:表2再现性
试验报告
试验报告至少应包括以下内容:a)
试样;
使用的标准编号;
分析结果及其表示;
与基本分析步骤的差异;
测定中观察到的异常现象;
试验日期。
YS/T997.1-2014
打印日期:2015年3月26日F009A56.42
版权专有
侵权必究
书号:155066·2-28299
定价:
小提示:此标准内容仅展示完整标准里的部分截取内容,若需要完整标准请到上方自行免费下载完整标准文档。