首页 > 其他行业标准 > YS/T 461.3-2013混合铅锌精矿化学分析方法 第3部分:硫量的测定 燃烧-中和滴定法
YS/T 461.3-2013

基本信息

标准号: YS/T 461.3-2013

中文名称:混合铅锌精矿化学分析方法 第3部分:硫量的测定 燃烧-中和滴定法

标准类别:其他行业标准

英文名称:Methods for chemical analysis of lead and zinc bulk concentrates—Part 3:The determination of sulfur content—Combustion-neustralinzation titrimetric method

标准状态:现行

发布日期:2013-10-17

实施日期:2014-03-01

出版语种:简体中文

下载格式:.pdf .zip

相关标签: 混合 铅锌 精矿 化学分析 方法 硫量 测定 燃烧 滴定法

标准分类号

标准ICS号:冶金>>有色金属>>77.120.60铅、锌、锡及其合金

中标分类号:冶金>>金属化学分析方法>>H13重金属极其合金分析方法

关联标准

替代情况:替代YS/T 461.3-2003

出版信息

出版社:中国标准出版社

书号:155066·2-26748

页数:8页

标准价格:14.0

出版日期:2014-03-01

相关单位信息

起草人:吕彦玲、李育林、孙广燕、巴建荣、廖桂平、江秀智、李日平、冯媛、胡军凯、杨占菊、王永、隆应兰、杜峰、李莉、张海鸿

起草单位:深圳市中金岭南有色金属股份有限公司、白银有色金属集团公司、北京矿冶研究院等

归口单位:全国有色金属标准化技术委员会(SAC/TC 243)

发布部门:中华人民共和国工业和信息化部

主管部门:全国有色金属标准化技术委员会(SAC/TC 243)

标准简介

YS/T461的本部分规定了混合铅锌精矿中硫含量的测定方法。 本部分适用于混合铅锌精矿中硫含量的测定。测定范围:15.00%~38.00%。
YS/T461《混合铅锌精矿化学分析方法》分为11个部分:
———第1部分:铅量与锌量的测定 沉淀分离Na2EDTA 滴定法;
———第2部分:铁量的测定 Na2EDTA 滴定法;
———第3部分:硫量的测定 燃烧-中和滴定法;
———第4部分:砷量的测定 碘滴定法;
———第5部分:二氧化硅量的测定 钼蓝分光光度法;
———第6部分:汞量的测定 原子荧光光谱法;
———第7部分:镉量的测定 火焰原子吸收光谱法;
———第8部分:铜量的测定 火焰原子吸收光谱法;
———第9部分:银量的测定 火焰原子吸收光谱法;
———第10部分:金量与银量的测定火试金法;
———第11部分:砷、镉、铜、钴、镍、锑、铋量的测定 电感耦合等离子体-原子发射光谱法。
本部分为YS/T461的第3部分。
本部分按照GB/T1.1—2009给出的规则起草。
本部分代替YS/T461.3—2003《混合铅锌精矿化学分析方法 硫量的测定 燃烧-中和滴定法》,与YS/T461.3—2003相比,主要变化如下:
———测定范围从原来的“20.00%~40.00%”变更为“15.00%~38.00%”;
———修改了示意图中19、20两项注解;
———补充了图11中的缓冲瓶;
———氢氧化钠标准溶液标定的变更;
———增加了“再现性”条款,删除了“允许差”条款;
———增加了“试验报告”要求。
本部分由全国有色金属标准化技术委员会(SAC/TC243)归口。
YS/T461负责起草单位:深圳市中金岭南有色金属股份有限公司、白银有色金属集团公司、北京矿冶研究院。
本部分负责起草单位:白银有色金属集团公司。
本部分参加起草单位:深圳市中金岭南有色金属股份有限公司韶关冶炼厂、深圳市中金岭南有色金属股份有限公司凡口铅锌矿、大冶有色金属集团控股有限公司、西部矿业股份有限公司检验中心、西部矿业股份有限公司锡铁山分公司、陕西东岭冶炼有限公司。
本部分主要起草人:吕彦玲、李育林、孙广燕、巴建荣、廖桂平、江秀智、李日平、冯媛、胡军凯、杨占菊、王永、隆应兰、杜峰、李莉、张海鸿。
本部分所代替标准的历次版本发布情况为:
———YS/T461.3—2003。

标准图片预览

YS/T 461.3-2013混合铅锌精矿化学分析方法 第3部分:硫量的测定 燃烧-中和滴定法
YS/T 461.3-2013混合铅锌精矿化学分析方法 第3部分:硫量的测定 燃烧-中和滴定法
YS/T 461.3-2013混合铅锌精矿化学分析方法 第3部分:硫量的测定 燃烧-中和滴定法
YS/T 461.3-2013混合铅锌精矿化学分析方法 第3部分:硫量的测定 燃烧-中和滴定法
YS/T 461.3-2013混合铅锌精矿化学分析方法 第3部分:硫量的测定 燃烧-中和滴定法

标准内容

ICS77.120.60
中华人民共和国有色金属行业标准YS/T461.3--2013
代替YS/T461.32003
混合铅锌精矿化学分析方法
第3部分:硫量的测定
燃烧-中和滴定法
Methods for chemical analysis of lead and zinc bulk concentrates-Part3:Thedeterminationof sulfurcontent-Combustion-neustralinzationtitrimetric method2013-10-17发布
中华人民共和国工业和信息化部发布
2014-03-01实施
中华人民共和国有色金属
行业标准
混合铅锌精矿化学分析方法
第3部分:硫量的测定
燃烧-中和滴定法
YS/T 461.3-2013
中国标准出版社出版发行
北京市朝阳区和平里西街甲2号(100013)北京市西城区三里河北街16号(100045)网址www.spc.nct.cn
3发行中心:(010)51780235
总编室:(010)64275323
读者服务部:(010)68523946
中国标准出版社秦皇岛印剧厂印剧各地新华书店经销
开本880×1230
印张0.5
字数10千字
2014年4月第一次印刷
2014年4月第--版
15号:155066·2-26718
如有印装差错由本社发行中心调换版权专有侵权必究
举报电话:(010)68510107
YS/T461《混合铅锌精矿化学分析方法》分为11个部分:第1部分:铅量与锌量的测定沉淀分离NazEDTA滴定法;第2部分:铁量的测定NazEDTA滴定法;第3部分:硫量的测定
第4部分:砷量的测定
燃烧-中和滴定法;
碘滴定法;
第5部分:二氧化硅量的测定钼蓝分光光度法;第6部分:汞量的测定原子荧光光谱法;第7部分:镉量的测定
第8部分:铜量的测定
火焰原子吸收光谱法;
火焰原子吸收光谱法;
第9部分:银量的测定火焰原子吸收光谱法;第10部分:金量与银量的测定火试金法;YS/T461.3—2013
第11部分:砷、镐、铜、钻、镍、锑、铋量的测定电感耦合等离子体-原子发射光谱法。本部分为YS/T461的第3部分。
本部分按照GB/T1.1---2009给出的规则起草。本部分代替YS/T461.32003《混合铅锌精矿化学分析方法与YS/T461.3-2003相比,主要变化如下:硫量的测定
测定范围从原来的“20.00%~40.00%”变更为“15.00%~38.00%”;修改了示意图中19、20两项注解;补充了图11中的缓冲瓶;
氢氧化钠标准溶液标定的变更;一一增加了“再现性”条款,删除了“允许差”条款;增加了“试验报告”要求。
本部分由全国有色金属标准化技术委员会(SAC/TC243)归口。燃烧-中和滴定法》,
YS/T461负责起草单位:深圳市中金岭南有色金属股份有限公司、白银有色金属集团公司、北京矿治研究院。
本部分负责起草单位:白银有色金属集团公司。本部分参加起草单位:深圳市中金岭南有色金属股份有限公司韶关冶炼厂、深圳市中金岭南有色金属股份有限公司凡口铅锌矿、大冶有色金属集团控股有限公司、西部矿业股份有限公司检验中心、西部矿业股份有限公司锡铁山分公司、陕西东岭冶炼有限公司。本部分主要起草人:吕彦玲、李育林、孙广燕、巴建荣、廖桂平、江秀智、李日平、冯媛、胡军凯、杨占菊、王永、隆应兰、杜峰、李莉、张海鸿。本部分所代替标准的历次版本发布情况为:YS/T461.32003。
1范围
混合铅锌精矿化学分析方法
第3部分:硫量的测定
燃烧-中和滴定法
YS/T461的本部分规定了混合铅锌精矿中硫含量的测定方法。本部分适用于混合铅锌精矿中硫含量的测定。测定范围:15.00%~38.00%。2方法提要
YS/T461.3—2013
试料在高温空气流中燃烧,将硫转化为二氧化硫,用过氧化氢吸收并氧化成硫酸,以甲基红-次甲基蓝混合溶液作指示剂,用氢氧化钠标准溶液滴定至溶液由紫红色变为亮绿色即为终点,根据消耗的氢氧化钠标准滴定溶液的体积计算硫的含量。当氟量大于0.2%时干扰测定。
3试剂
除非另有说明外,在分析中仅使用确认为分析纯的试剂和蒸馏水或去离子水或相当纯度的水。3.1氢氧化钠。
3.2变色硅胶。
3.3铅粉(w≥99.99%)。
氧化铜(粉状)。
过氧化氢(30%)。
硫酸(p=1.84g/mL)。
硫酸(1+1),优级纯。
硫酸(1+19),优级纯。
硝酸(1+3),优级纯。
3.10高锰酸钾-氢氧化钠溶液:取3.0g高锰酸钾溶于100mL水中,加人10g氢氧化钠.溶解后装入洗气瓶中。
混合指示剂:次甲基蓝溶液(1.6g/L)和甲基红乙醇溶液(1.2g/L),使用前按等体积混合。3.12过氧化氢吸收液:1000mL溶液中含50mL过氧化氢[30%(质量分数)],加1mL混合指示剂(3.11),用氢氧化钠标准滴定溶液(3.14)和硫酸(3.8)调至溶液刚呈亮绿色(现用现配)。3.13硫酸铅基准试剂的制备:称取20g铅粉(3.3)于500mL的烧杯中,加人30mL硝酸(3.9)溶解,待反应完全后过滤除去悬浮物,加人20mL硫酸(3.7).沉降2h后用中速定量滤纸过滤,用蒸馏水洗至中性,在烘箱内烘干,放到瓷中,于马弗炉780℃灼烧1h,取出稍冷放人干燥器中。待室温后取出放入研钵中研磨,再放入马弗炉780℃灼烧1h后取出,放人干燥器中作为基准物。3.14氢氧化钠标准滴定溶液(约0.1mol/1)。3.14.1配制:取7mL氢氧化钠溶液(100g/1L)放人1L的塑料简中,用煮沸并冷却的蒸馏水稀释至1L,混匀。3.14.2标定:称取0.40g(精确至0.0001g)硫酸铅基准试剂(3.13)于瓷舟中,覆盖0.2g~0.3g氧化铜(3.4),按分析方法同时进行标定,记录消耗氢氧化钠的体积。按式(1)计算氢氧化钠标准滴定溶液对硫的滴定系数:1
YS/T461.3—2013
式中:
m×0.1057
氢氧化钠标准滴定溶液对硫的滴定系数,单位为克每毫升(g/mL);称取硫酸铅的质量,单位为克(g);标定时所消耗氢氧化钠标准滴定溶液的体积,单位为毫升(mL);.(1)
标定时滴定空白试验溶液所消耗氢氧化钠标准滴定溶液的体积,单位为毫升(mL);硫酸铅换算成硫的系数。
取四份标定结果的平均值为滴定系数,四次标定结果的极差值应不大于0.00001g/mL。否则,重新标定。
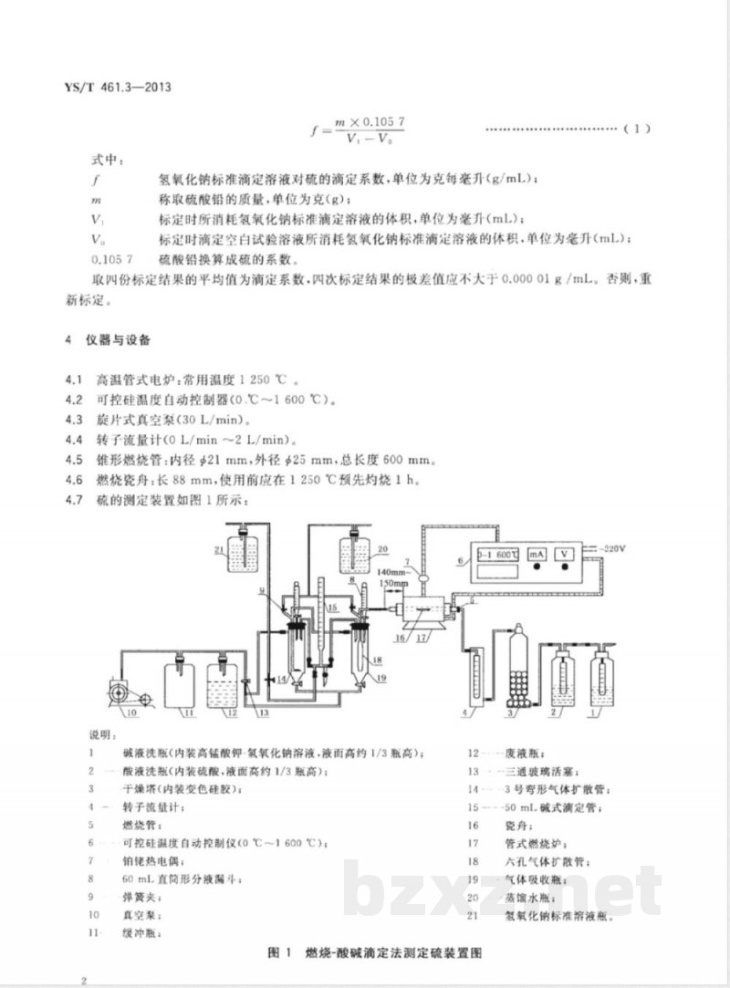
仪器与设备
高温管式电炉:常用温度1250℃可控硅温度自动控制器(0.℃~1600℃)。旋片式真空泵(30L/min)。
转子流量计(OL/min~2L/min)。4.5
锥形燃烧管:内径Φ21mm,外径Φ25mm,总长度600mm。4.6
燃烧瓷舟:长88mm,使用前应在1250℃预先灼烧1h。硫的测定装置如图1所示:
16/17/
说明:
碱液洗瓶(内装高锰酸钾-氢氧化钠溶液,液面高约1/3瓶高);酸液洗瓶(内装硫酸,液面高约1/3瓶高);干燥塔(内装变色硅胶);
转子流量计;
燃烧管;
可控硅温度自动控制仪(0℃~1600℃);铂热电偶;
60ml直简形分液漏斗;
弹簧夹;
真空泵;
缓冲瓶:
图1燃烧-酸碱滴定法测定硫装置图-废液瓶;
三通玻璃活塞:
3号弯形气体扩散管;
-50mL碱式滴定管;
瓷舟;
管式燃烧炉;
六孔气体扩散管;
气体吸收瓶;
蒸馏水瓶;
氢氧化钠标准溶液瓶。
5试样此内容来自标准下载网
试样应通过0.100mm孔筛。
2试样应在105℃士5℃烘箱中烘干1h,并置于干煤器中冷却至室温备用。5.2
6分析步骤
6.1试料
称取0.10g试样,精确至0.0001g6.2
测定次数
独立进行两次测定,取其平均值。6.3空白试验
随同试料做空白试验、
6.4测定前的准备工作
6.4.1接通电源,在1h内将炉温升至1250℃。2将瓷管锥形头移至炉膛中间灼烧各部分至无气体逸出,按规定位置固定。6.4.2
YS/T461.3—2013
6.4.3分别向两只吸收瓶内加人80mL过氧化氢吸收液(3.12),按图1接好全部装置,检查装置密封性,即当关闭进气端时吸收瓶内应无气泡产生。6.5测定
6.5.1将试料(6.1)均匀置于瓷舟中,覆盖0.2g~0.3g氧化铜作助熔剂,放人干燥器中备用。6.5.2在抽气条件下调整空气流量为0.7L/min~0.9L/min,拔下瓷管进气口橡皮塞,用镍铬丝钩将盛有试料的瓷舟迅速推人燃烧管温度最高处,立即塞紧橡皮塞。记下时间并观察气流变化、流量为0.7L/min~0.9L/min。
6.5.3当燃烧4min后,用氢氧化钠标准滴定溶液(3.14)分别对两只气体吸收瓶中的吸收液进行滴定,直至溶液由紫红色变为亮绿色保持1min不变;用水洗涤与瓷管连接的玻璃三叉管,打开两只吸收瓶上的弹簧夹,洗涤气体扩散管和砂芯,同时也洗涤第二吸收瓶的进气胶管,关闭弹簧夹。继续用氢氧化钠标准滴定溶液(3.14)滴定至溶液由紫红色变为亮绿色为终点。注:不论新旧燃烧管,开始测定前,均应在1200℃~1250℃充分燃烧,并预烧1~2个试验样品后,方可进行正式试样的测定。
分析结果的计算
硫量以硫的质量分数ws计,数值以%表示,按式(2)计算:wy
式中:
f(Vz-V。)
×100%
氢氧化钠标准滴定溶液对硫的滴定系数,单位为克每毫升(g/mL);V,...-测定时,滴定试料溶液消耗氢氧化钠标准滴定溶液的体积,单位为毫升(mL);.·(2)
YS/T461.3—2013
V。··测定时,滴定空白试验溶液消耗氢氧化钠标准滴定溶液的体积,单位为毫升(mL);试料的质量,单位为克(g)。
所得结果表示至二位小数。
精密度
重复性
在重复性条件下获得的两次独立测试结果的测试值,在表1给出的平均值范围内,这两个测试结果的绝对差值不超过重复性限(r),超过重复性限(r)的情况不超过5%,重复性限(r)按表1采用线性内插法或外延法求得。
2再现性
重复性限
在再现性条件下获得的两次独立测试结果的测试值,在表2给出的平均值范围内,两个测试结果的绝对差值不超过再现性限(R),超过再现性限(R)的情况不超过5%,再现性限(R)按表2采用线性内插法或外延法求得。
表2再现性限
试验报告
试验报告至少应包含以下内容:试样;
使用的标准(YS/T461.3---2013);分析结果及其表示;
与基本分析步骤的差异;
测定中观察到的异常现象;
试验H期。
YS/T461.3-2013
版权专有侵权必究
书号:155066·2-26748
定价:
小提示:此标准内容仅展示完整标准里的部分截取内容,若需要完整标准请到上方自行免费下载完整标准文档。