首页 > 其他行业标准 > YS/T 861.2-2013铌钛合金化学分析方法 第2部分:氧、氮量的测定 惰气熔融红外吸收/热导法
YS/T 861.2-2013

基本信息

标准号: YS/T 861.2-2013

中文名称:铌钛合金化学分析方法 第2部分:氧、氮量的测定 惰气熔融红外吸收/热导法

标准类别:其他行业标准

英文名称:Methods for chemical analysis of niobium-titanium alloy—Part 2:Determination of oxygen and nitrogen content—Inert gas fusion infrared/thermal conductivity method

标准状态:现行

发布日期:2013-04-25

实施日期:2013-09-01

出版语种:简体中文

下载格式:.pdf .zip

相关标签: 钛合金 化学分析 方法 测定 熔融 红外 吸收 热导法

标准分类号

标准ICS号:冶金>>有色金属>>77.120.99其他有色金属及其合金

中标分类号:冶金>>有色金属及其合金产品>>H63稀有高熔点金属及其化合物

关联标准

出版信息

出版社:中国标准出版社

页数:8页

标准价格:14.0

出版日期:2013-09-01

相关单位信息

起草人:杨军红、石新层、张江峰、魏东、高晓莉、刘建斌、庄艾春、肖红新、唐维学、曹振华、宋晓力。

起草单位:西部金属材料股份有限公司、广州有色金属研究院、北京有色金属研究总院

归口单位:全国有色金属标准化技术委员会(SAC/TC 243)

主管部门:全国有色金属标准化技术委员会(SAC/TC 243)

标准简介

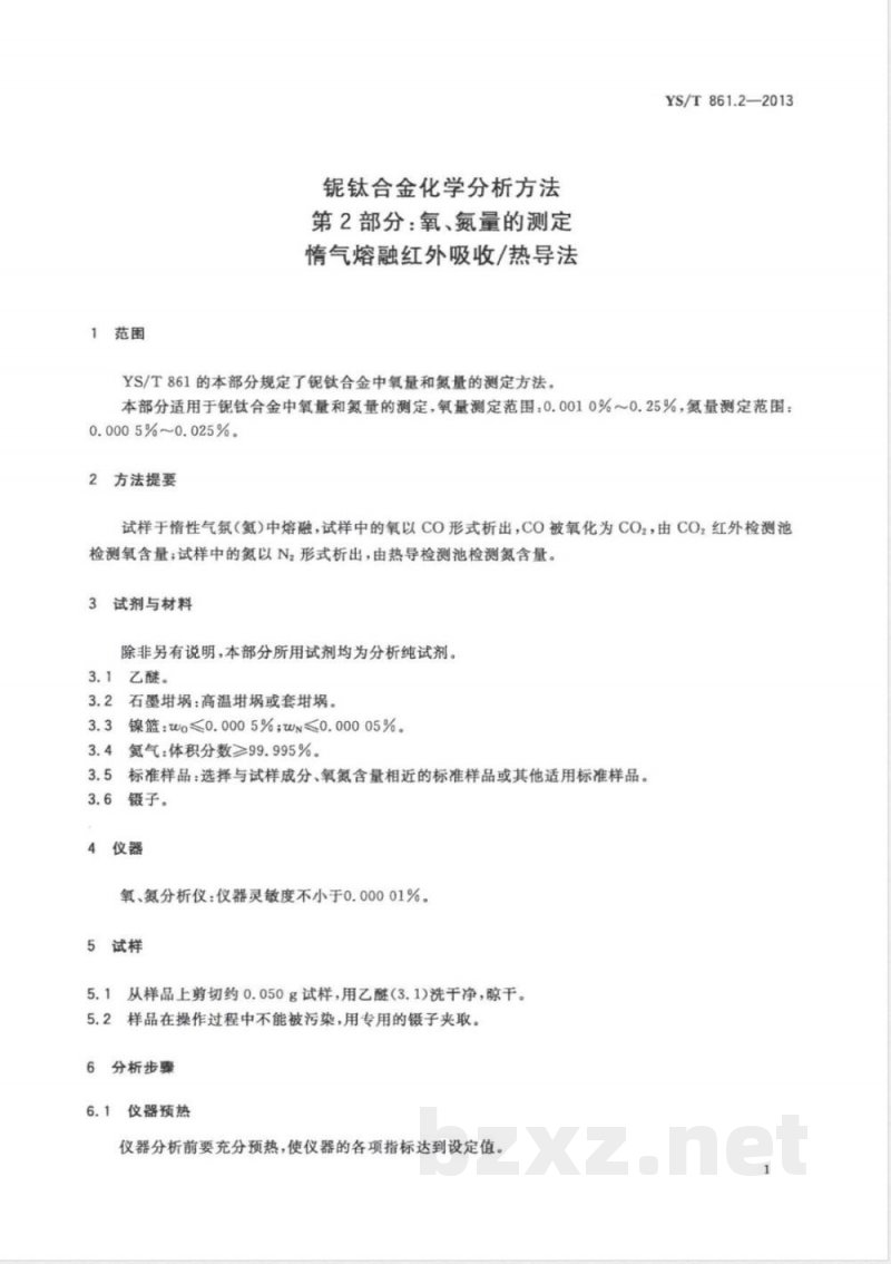
YS/T861的本部分规定了铌钛合金中氧量和氮量的测定方法。 本部分适用于铌钛合金中氧量和氮量的测定,氧量测定范围:0.0010%~0.25%,氮量测定范围:0.0005%~0.025%。
YS/T861《铌钛合金化学分析方法》共分为5个部分。
———第1部分:铝、镍、硅、铁、铬、铜、钽量的测定 电感耦合等离子体原子发射光谱法;
———第2部分:氧、氮量的测定 惰气熔融红外吸收/热导法;
———第3部分:氢量的测定 惰气熔融热导法;
———第4部分:碳量的测定 高频燃烧红外吸收法;
———第5部分:钛量的测定 硫酸铁铵滴定法。
本部分为YS/T861的第2部分。
本部分按照GB/T1.1—2009给出的规则起草。
本部分由全国有色金属标准化技术委员会(SAC/TC243)归口。
本部分起草单位:西部金属材料股份有限公司、广州有色金属研究院、北京有色金属研究总院。
本部分起草人:杨军红、石新层、张江峰、魏东、高晓莉、刘建斌、庄艾春、肖红新、唐维学、曹振华、宋晓力。

标准图片预览

YS/T 861.2-2013铌钛合金化学分析方法 第2部分:氧、氮量的测定 惰气熔融红外吸收/热导法
YS/T 861.2-2013铌钛合金化学分析方法 第2部分:氧、氮量的测定 惰气熔融红外吸收/热导法
YS/T 861.2-2013铌钛合金化学分析方法 第2部分:氧、氮量的测定 惰气熔融红外吸收/热导法
YS/T 861.2-2013铌钛合金化学分析方法 第2部分:氧、氮量的测定 惰气熔融红外吸收/热导法
YS/T 861.2-2013铌钛合金化学分析方法 第2部分:氧、氮量的测定 惰气熔融红外吸收/热导法

标准内容

ICS77.120.99
中华人民共和国有色金属行业标准YS/T861.2-2013
锯钛合金化学分析方法
第2部分:氧、氮量的测定
情气熔融红外吸收/热导法
Methods for chemical analysis of niobium-titanium alloy-Part 2:Determination of oxygen and nitrogen content-Inert gas fusion infrared/thermal conductivity method2013-04-25发布
中华人民共和国工业和信息化部发布
2013-09-01实施
YS/T861《锯钛合金化学分析方法》共分为5个部分。YS/T861.2—2013
第1部分:铝、镍、硅、铁、铬、铜、钼量的测定电感耦合等离子体原子发射光谱法;第2部分:氧、氮量的测定
情气熔融红外吸收/热导法;
第3部分:氢量的测定
第4部分:碳量的测定
情气熔融热导法;
高频燃烧红外吸收法;
硫酸铁铵滴定法。
第5部分:钛量的测定
本部分为YS/T861的第2部分。
本部分按照GB/T1.1-2009给出的规则起草。本部分由全国有色金属标准化技术委员会(SAC/TC243)归口。本部分起草单位:西部金属材料股份有限公司、广州有色金属研究院、北京有色金属研究总院。本部分起草人:杨军红、石新层、张江峰、魏东、高晓莉、刘建斌、庄艾春、肖红新、唐维学、曹振华、宋晓力。
1范围
锯钛合金化学分析方法
第2部分:氧、氮量的测定
情气熔融红外吸收/热导法
YS/T861的本部分规定了锯钛合金中氧量和氮量的测定方法。YS/T861.2—2013
本部分适用于锯钛合金中氧量和氮量的测定.氧量测定范围:0.0010%~0.25%,氯量测定范围0.0005%~0.025%。
方法提要
试样于情性气氛()中熔融,试样中的氧以CO形式析出,CO被氧化为CO2,由COz红外检测池检测氧含量;试样中的氮以N2形式析出,由热导检测池检测氮含量。3试剂与材料
除非另有说明,本部分所用试剂均为分析纯试剂。3.1乙醚。
3.2石墨:高温埚或套
3.3镍篮:wo0.0005%;w<0.00005%3.4氮气:体积分数≥99.995%。3.5标准样品:选择与试样成分、氧氮含量相近的标准样品或其他适用标准样品。3.6镊子。
4仪器
氧、氮分析仪:仪器灵敏度不小于0.00001%。5试样
5.1从样品上剪切约0.050g试样,用乙醛(3.1)洗干净,晾干。样品在操作过程中不能被污染,用专用的镊子夹取。5.2
分析步骤
仪器预热
仪器分析前要充分预热,使仪器的各项指标达到设定值。1
YS/T861.2—2013
仪器检漏
利用仪器检漏程序或其他辅助设备确定仪器无漏气现象。6.3
仪器校准
用标准样品(3.5)进行校准,使分析值在标准值的允许波动范围内。6.4空白分析
仪器的空白值应稳定并且氧空白值不大于0.0005%,氮空白值不大于0.00005%6.5试样分析
称取0.050g试样,精确至0.0001g。6.5.2测定
将装有试料(6.5.1)的镍篮放人加样器,并将空石璃放置在下电极上,进行样品分析,仪器根据所输人的称样量自动计算,直接显示样品中氧和氮含量。7精密度
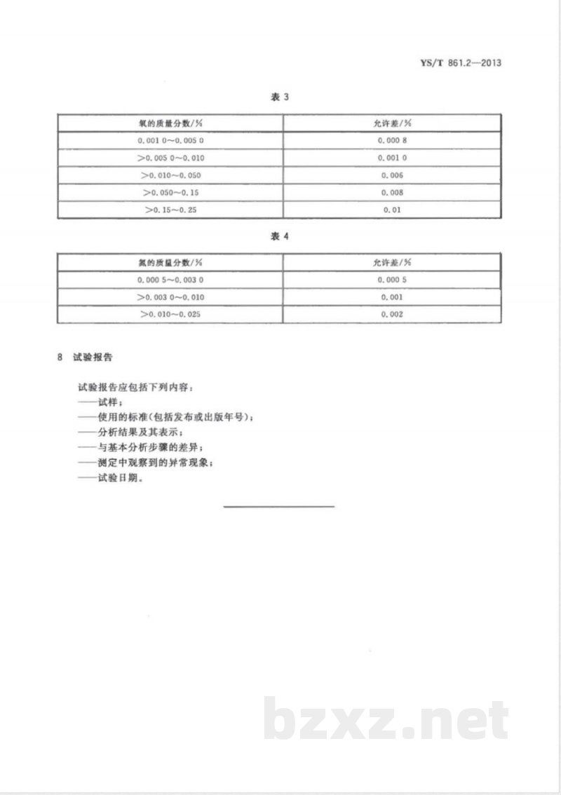
7.1重复性
在重复性条件下获得的两次独立测试结果的测定值,在以下给出的平均值范围内,这两个测试结果的绝对差值不超过重复性限(r),超过重复性限(r)的情况不超过5%。重复性限(r)按表1和表2数据采用线性内插法或外延法求得。表1
氧的质量分数/%
氮的质量分数/%
7.2允许差
实验室之间分析结果的差值不应大于表3和表4所列允许差。2
试验报告
氧的质量分数/%
0.0010~0.0050
>0.0050~0.010
>0.010~0.050
>0.050~0.15
>0.15~0.25
氮的质量分数/%
0.0005~0.0030
>0.0030~0.010
>0.010~0.025
试验报告应包括下列内容:
试样;
使用的标准(包括发布或出版年号);分析结果及其表示;
与基本分析步骤的差异;
测定中观察到的异常现象;
试验日期。
允许差/%免费标准bzxz.net
充许差/%
YS/T861.2—2013
YS/T861.2-2013
中华人民共和国有色金属
行业标准
锯钛合金化学分析方法
第2部分:氧、氮量的测定
情气熔融红外吸收/热导法
YS/T861.2—2013
中国标准出版社出版发行
北京市朝阳区和平里西街甲2号(100013)北京市西城区三里河北街16号(100045)网址www.spc.net.cn
发行中心:(010)51780235
总编室:(010)64275323
读者服务部:(010)68523946
中国标准出版社秦皇岛印刷厂印刷各地新华书店经销
字数6千字
开本880X12301/16
印张0.5
2013年7月第一版2013年7月第一次印刷*
书号:155066·2-256573
由本社发行中心调换
如有印装差错
版权专有
侵权必究
举报电话:(010)68510107
小提示:此标准内容仅展示完整标准里的部分截取内容,若需要完整标准请到上方自行免费下载完整标准文档。