首页 > 其他行业标准 > YS/T 746.2-2010无铅锡基焊料化学分析方法 第2部分:银含量的测定 火焰原子吸收光谱法和硫氰酸钾电位滴定法
YS/T 746.2-2010

基本信息

标准号: YS/T 746.2-2010

中文名称:无铅锡基焊料化学分析方法 第2部分:银含量的测定 火焰原子吸收光谱法和硫氰酸钾电位滴定法

标准类别:其他行业标准

英文名称:Methods for chemical analysis of tin-based lead-free solders—Part 2:Determination of silver content—Flame atomic absorption spectrometric method and potassium thiosulfate titrimetric method

标准状态:现行

发布日期:2010-11-22

实施日期:2011-03-01

出版语种:简体中文

下载格式:.pdf .zip

相关标签: 无铅 锡基 焊料 化学分析 方法 含量 测定 火焰 原子 吸收光谱 硫氰酸 电位 滴定法

标准分类号

标准ICS号:冶金>>金属材料试验>>77.040.30金属材料化学分析

中标分类号:冶金>>金属化学分析方法>>H13重金属极其合金分析方法

关联标准

出版信息

出版社:中国标准出版社

页数:12页

标准价格:16.0

出版日期:2011-03-01

相关单位信息

起草人:黄瑜、汤建所、朱锐、谭勇、黄劲松、曾婷、赵如琳、苏晓梅、王美

起草单位:云南锡业股份有限公司、云南锡业集团有限责任公司

归口单位:全国有色金属标准化技术委员会(SAC/TC 243)

发布部门:中华人民共和国工业和信息化部

主管部门:全国有色金属标准化技术委员会(SAC/TC 243)

标准简介

本部分规定了无铅锡基焊料中银含量的测定方法。 本部分适用于无铅锡基焊料中银含量的测定。测定范围:0.0020%~0.500%。
YS/T746《无铅锡基焊料化学分析方法》共分为17部分:
———第1部分 锡含量的测定 焦性没食子酸解蔽-硝酸铅滴定法
———第2部分 银含量的测定 火焰原子吸收光谱法和硫氰酸钾电位滴定法
———第3部分 铜含量的测定 火焰原子吸收光谱法和硫代硫酸钠滴定法
———第4部分 铅含量的测定 火焰原子吸收光谱法
———第5部分 铋含量的测定 火焰原子吸收光谱法和Na2EDTA 滴定法
———第6部分 锑含量的测定 火焰原子吸收光谱法
———第7部分 铁含量的测定 火焰原子吸收光谱法
———第8部分 砷含量的测定 砷锑钼蓝分光光度法
———第9部分 锌含量的测定 火焰原子吸收光谱法和Na2EDTA 滴定法
———第10部分 铝含量的测定 电热原子吸收光谱法
———第11部分 镉含量的测定 火焰原子吸收光谱法
———第12部分 铟含量的测定 Na2EDTA 滴定法
———第13部分 镍含量的测定 火焰原子吸收光谱法
———第14部分 磷含量的测定 结晶紫-磷钒钼杂多酸分光光度法
———第15部分 锗含量的测定 水杨基荧光酮分光光度法
———第16部分 稀土含量的测定 偶氮胂Ⅲ分光光度法
———第17部分 银、铜、铅、铋、锑、铁、砷、锌、铝、镉、镍、铟含量的测定 电感耦合等离子体发射光谱法
本部分为第2部分。
本部分是按照GB/T1.1—2009给出的规则起草的。
本部分由全国有色金属标准化技术委员会(SAC/TC243)归口。
本部分起草单位:云南锡业集团有限责任公司。
本部分参加起草单位:云南锡业股份有限公司。
本部分主要起草人:黄瑜、汤建所、朱锐、谭勇、黄劲松、曾婷、赵如琳、苏晓梅、王美。

标准图片预览

YS/T 746.2-2010无铅锡基焊料化学分析方法 第2部分:银含量的测定 火焰原子吸收光谱法和硫氰酸钾电位滴定法
YS/T 746.2-2010无铅锡基焊料化学分析方法 第2部分:银含量的测定 火焰原子吸收光谱法和硫氰酸钾电位滴定法
YS/T 746.2-2010无铅锡基焊料化学分析方法 第2部分:银含量的测定 火焰原子吸收光谱法和硫氰酸钾电位滴定法
YS/T 746.2-2010无铅锡基焊料化学分析方法 第2部分:银含量的测定 火焰原子吸收光谱法和硫氰酸钾电位滴定法
YS/T 746.2-2010无铅锡基焊料化学分析方法 第2部分:银含量的测定 火焰原子吸收光谱法和硫氰酸钾电位滴定法

标准内容

ICS77.040.30
中华人民共和国有色金属行业标准YS/T746.2--2010
无铅锡基焊料化学分析方法
第2部分:银含量的测定
火焰原子吸收光谱法和
硫氰酸钾电位滴定法
Methods for chemical analysis of tin-basedlead-freesolders-Part2:DeterminationofsilvercontentFlame atomic absorption spectrometric method and potassiumthiosulfate titrimetric method2010-11-22发布
中华人民共和国工业和信息化部发布
2011-03-01实施
YS/T746《无铅锡基焊料化学分析方法》共分为17部分:第1部分
第2部分
第3部分
第4部分
第5部分
第6部分
第7部分
第8部分
第9部分
第10部分
-第11部分
第12部分
第13部分
第14部分
第15部分
第16部分
第17部分
锡含量的测定
银含量的测定
铜含量的测定
铅含量的测定
铋含量的测定
锑含量的测定
铁含量的测定
砷含量的测定
锌含量的测定
铝含量的测定
镭含量的测定
钢含量的测定
镍含量的测定
磷含量的测定
焦性没食子酸解蔽-硝酸铅滴定法火焰原子吸收光谱法和硫氰酸钾电位滴定法火焰原子吸收光谱法和硫代硫酸钠滴定法火焰原子吸收光谱法
火焰原子吸收光谱法和NazEDTA滴定法火焰原子吸收光谱法
火焰原子吸收光谱法
砷锑钼蓝分光光度法
火焰原子吸收光谱法和Na2EDTA滴定法电热原子吸收光谱法
火焰原子吸收光谱法
Na2EDTA滴定法
火焰原子吸收光谱法
结晶紫-磷钒钼杂多酸分光光度法储含量的测定
水杨基荧光酮分光光度法
稀土含量的测定
偶氮肿Ⅲ分光光度法
YS/T746.2—2010
银、铜、铅、铋、锑、铁、砷、锌、铝、镉、镍、铟含量的测定、电感耦合等离子体发射光本部分为第2部分。
本部分是按照GB/T1.1一2009给出的规则起草的。本部分由全国有色金属标准化技术委员会(SAC/TC243)归口。本部分起草单位:云南锡业集团有限责任公司。本部分参加起草单位:云南锡业股份有限公司。本部分主要起草人:黄瑜、汤建所、朱锐、谭勇、黄劲松、曾婷、赵如琳、苏晓梅、王美。I
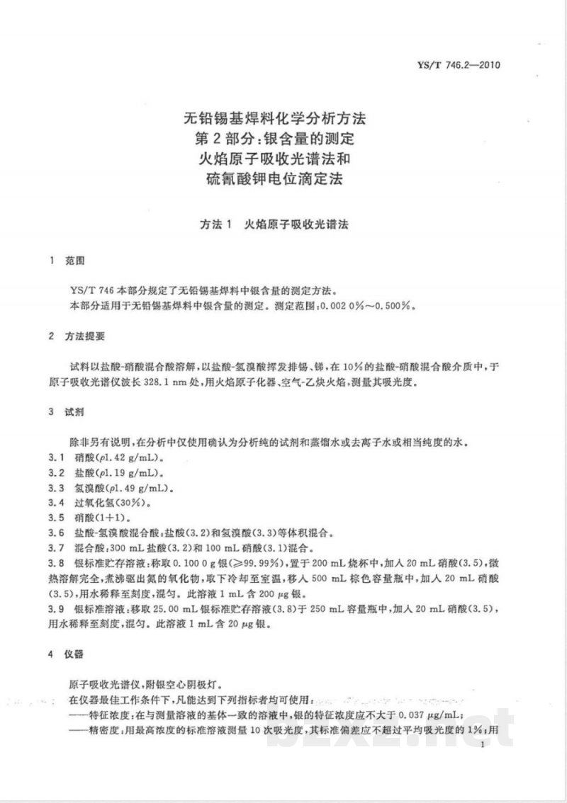
1范围
无铅锡基焊料化学分析方法
第2部分:银含量的测定
火焰原子吸收光谱法和
硫氰酸钾电位滴定法
方法1火焰原子吸收光谱法免费标准bzxz.net
YS/T746本部分规定了无铅锡基焊料中银含量的测定方法。本部分适用于无铅锡基焊料中银含量的测定。测定范围:0.0020%~0.500%。2方法提要
YS/T746.2—2010
试料以盐酸-硝酸混合酸溶解,以盐酸-氢溴酸挥发排锡、锑,在10%的盐酸-硝酸混合酸介质中,于原子吸收光谱仪波长328.1nm处,用火焰原子化器、空气-乙炔火焰,测量其吸光度。3试剂
除非另有说明,在分析中仅使用确认为分析纯的试剂和蒸馏水或去离子水或相当纯度的水。3.1硝酸(pl.42g/mL)。
3.2盐酸(pl.19g/mL)。
3.3氢溴酸(pl.49g/mL)。
3.4过氧化氢(30%)。
3.5硝酸(1+1)。
盐酸-氢溴酸混合酸:盐酸(3.2)和氢溴酸(3.3)等体积混合。3.6
混合酸:300mL盐酸(3.2)和100mL硝酸(3.1)混合。3.7
3.8银标准贮存溶液:称取0.1000g银(≥99.99%),置于200mL烧杯中,加入20mL硝酸(3.5),微热溶解完全,煮沸驱出氮的氧化物,取下冷却至室温,移人500mL棕色容量瓶中,加人20mL硝酸(3.5),用水稀释至刻度,混匀。此溶液1mL含200μg银。3.9银标准溶液:移取25.00mL银标准贮存溶液(3.8)于250mL容量瓶中,加人20mL硝酸(3.5),用水稀释至刻度,混匀。此溶液1mL含20μg银。4
原子吸收光谱仪,附银空心阴极灯。在仪器最佳工作条件下,凡能达到下列指标者均可使用:特征浓度:在与测量溶液的基体致的溶液中,银的特征浓度应不大于0.037μg/mL;精密度:用最高浓度的标准溶液测量10次吸光度,其标准偏差应不超过平均吸光度的1%;用1
YS/T746.2—2010
最低浓度的标准溶液(不是“零”浓度标准溶液)测量10次吸光度,其标准偏差应不超过最高浓度标准溶液平均吸光度的0.5%;工作曲线线性:将标准曲线按浓度等分成五段,最高段的吸光度差值与最低段的吸光度差值之比,应不小于0.7。
5分析步骤
5.1试料
按表1称取试样,精确至0.0001g。表1试料量及试液体积
银的质量分数/
0.0020~0.010
>0.0100.040
>0.040~0.100
>0.100~0.200
>0.200~0.500
测定次数
试料量/
混酸(3.7)
体积/
独立地进行二次测定,取其平均值。5.3空白试验
随同试料做空白试验。
5.4测定
试液定容体积/
分取试液体积/
补加混酸
(3.7)体积/
试液稀释体/
5.4.1将试料(5.1)置于150mL烧杯中,加入15mL混合酸(3.7),盖上表皿,低温加热至试料完全溶解并蒸发至近干,取下冷却。
注:当Ag>0.040%时,可以省去5.4.25.4.2用少量水吹洗表血,移去表血,加入5mL盐酸-氢溴酸混合酸(3.6),低温加热蒸发干。再重复加人5mL盐酸-氢溴酸混合酸(3.6),低温加热蒸发至干2次。加人5mL混合酸(3.7),盖上表皿,低温加热蒸发至近干,取下冷却。5.4.3用少量水吹洗表皿及杯壁,按表1加人混合酸(3.7),低温加热至盐类溶解完全,取下冷却至室温,移去表皿,用水将试液移人表1容量瓶中,并稀释至刻度,混匀。放置至澄清。5.4.4按表1分取试液于表1容量瓶中,按表1补加混合酸(3.7),以水稀释至刻度,混勾,放置至澄清。
75:4.5于原子吸收光谱仪波长328.1nm处,用火焰原子化器、空气-乙炔火焰,与系列标准溶液同时,以水调零,吸取上清液测量银的吸光度。所测得的吸光度减去空白溶液的吸光度,从工作曲线查出相应银的浓度。
5.5工作曲线的绘制
YS/T746.2—2010
5.5.1移取0mL、2.00mL、4.00mL、8.00mL、12.00mL、16.00mL、20.00mL银标准溶液(3.9),置于一组100mL容量瓶中,分别加入10mL混合酸(3.7),以水稀释至刻度,混匀。5.5.2在与试料溶液测定相同的条件下,以水调零,测量系列标准溶液的吸光度,减去系列标准溶液中“零”浓度溶液的吸光度,以银的浓度为横坐标,吸光度为纵坐标绘制工作曲线。6分析结果的计算
银含量以银的质量分数WA计,数值以%表示,按公式(1)计算:wx=p.V..V, × 10-
式中:
自工作曲线上查得的银浓度,单位为微克每毫升(μg/mL);试液定容体积,单位为毫升(mL);分取试液体积,单位为毫升(mL);试液稀释体积,单位为毫升(mL);试料的质量,单位为克(g)。
计算结果表示至小数点后三位,银含量小于0.010%时,表示至小数点后四位。7精密度
7.1重复性
(1)
在重复性条件下获得的两次独立测试结果的测定值,在以下给出的平均值范围内,这两个测试结果的绝对值不超过重复性限(r),超过重复性限(r)的情况不超过5%,重复性限(r)按以下数据采用线性内插法求得:
表2重复性限
7.2再现性
在再现性条件下获得的两次独立测试结果的绝对差不大于再现性限(R),超过再现性限(R)的情况不超过5%,再现性限(R)按表3数据采用线性内插法求得:表3再现性限
8质量保证和控制
应用国家级标准样品或行业级标准样品(当前两者没有时,也可用控制标样替代),每周或每两周校3
YS/T746.2—2010
核一次本分析方法标准的有效性。当过程失控时,应找出原因,纠正错误后,重新进行校核。方法2硫氰酸钾电位滴定法
9范围
本部分规定了无铅锡基焊料中银含量的测定方法。本部分适用于无铅锡基焊料中银含量的测定。测定范围:0.500%~5.00%。10方法提要
试样用硝酸-酒石酸混合酸溶解,于自动电位滴定仪上,以银电极作指示电极,甘汞电极作参比电极,用硫氰酸钾标准滴定溶液滴定。11试剂
除非另有说明,在分析中仅使用确认为分析纯的试剂和蒸馏水或去离子水或相当纯度的水。11.1酒石酸。
11.2硝酸(pl.42g/mL)。
11.3硝酸(1+1)。
11.4硝酸-酒石酸混合酸:于400mL水中,加人100mL硝酸(11.2),混勾,加人150g酒石酸(11.1),摇动溶解,混匀。
11.5银标准溶液:称取2.0000g银(≥99.99%)于200mL烧杯中,加入20mL硝酸(11.3),加热溶解,冷却后,移入1000mL棕色容量瓶中,以水稀释至刻度,混匀。此溶液1mL含银2mg。11.6硫氰酸钾标准滴定溶液(c4=0.02mol/L)。11.6.1配制:称取2g硫氰酸钾于200mL烧杯中,加少许水溶解,移入1000mL容量瓶中,用水稀释至刻度混匀。
11.6.2标定:移取三份10.00mL(V)银标准溶液(11.5)于200mL烧杯中,加人25mL硝酸-酒石酸混合酸(11.4),加人10mL硝酸(11.3),加水至约90mL,置于电位滴定仪上测定,记录终点电位时消耗硫氰酸钾标准滴定溶液的体积(V)。按公式(2)计算硫氰酸钾标准滴定溶液的实际浓度:Pi.V
=107.87×V
式中:
硫氰酸钾标准滴定溶液的实际浓度,单位为摩尔每升(mol/L);银标准溶液的浓度,单位为毫克每毫升(mg/mL);移取银标准溶液的体积,单位为毫升(mL);·(2)
标定时,滴定银标准溶液所消耗硫氰酸钾标准滴定溶液的体积,单位为毫升(mL);银的摩尔质量,单位为克每摩尔(g/mol)。平行标定三份,其极差值不大于1.4×10-4mol/L,取其平均值,否则重新标定。12.仪器
电位滴定仪,附银电极、甘汞电极。4
13分析步骤
13.1试料
称取1g试料,精确至0.0001g。
13.2测定次数
独立地进行两次测定,取其平均值。13.3空白试验
随同试料做空白试验。
13.4测定
YS/T746.2—2010
13.4.1将试料(13.1)置于200mL烧杯中,盖上表血,加人25mL硝酸-酒石酸混合溶液(11.4),低温加热至试样完全溶解并煮沸3min,取下冷却至室温,用水吹洗表及杯壁,移去表皿,加人10mL硝酸(11.3),用水稀释至90mL左右。13.4.2置于电位滴定仪上,用硫氰酸钾标准滴定,记录终点电位时消耗硫氰酸钾标准滴定溶液的体积。
分析结果的计算
银含量以银的质量分数WA计,数值以%表示,按公式(3)计算:WAg
式中:
c(V3-V。)x107.87x10-
硫氰酸钾标准滴定溶液的实际浓度,单位为摩尔每升(mol/L);滴定时,滴定试料所消耗硫氰酸钾标准滴定溶液的体积,单位为毫升(mL);一滴定时,滴定空白所消耗硫氰酸钾标准滴定溶液的体积,单位为毫升(mL);试料的质量,单位为克(g));银的摩尔质量,单位为克每摩尔(g/mol)。计算结果表示至小数点后两位,小于1.00%表示至小数点后三位。15精密度
15.1重复性
(3)
在重复性条件下获得的两次独立测试结果的测定值,在以下给出的平均值范围内,这两个测试结果的绝对值不超过重复性限(),超过重复性限(r)的情况不超过5%,重复性限(r)按以下数据采用线性内插法求得:
表4重复性限
YS/T746.22010
15.2再现性
在再现性条件下获得的两次独立测试结果的绝对差不大于再现性限(R),超过再现性限(R)的情况不超过5%,再现性限(R)按表5数据采用线性内插法求得:表5再现性限
质量保证和控制
应用国家级标准样品或行业级标准样品(当前两者没有时,也可用控制标样替代),每周或每两周校核一次本分析方法标准的有效性。当过程失控时,应找出原因,纠正错误后,重新进行校核。.
YS/T746.2-2010
中华人民共和国有色金属
行业标准
无铅锡基焊料化学分析方法
第2部分:银含量的测定
火焰原子吸收光谱法和
硫氰酸钾电位滴定法
YS/T746.2—2010
中国标准出版社出版发行
北京复兴门外三里河北街16号
邮政编码:100045
网址www.spc.net.cn
电话:6852394668517548
中国标准出版社秦皇岛印刷厂印刷各地新华书店经销
开本880×12301/16
印张0.75字数13千字
2011年1月第一版
2011年1月第一次印刷
书号:155066·2-21530
如有印装差错由本社发行中心调换版权专有侵权必究
举报电话:(010)68533533
小提示:此标准内容仅展示完整标准里的部分截取内容,若需要完整标准请到上方自行免费下载完整标准文档。