首页 > 其他行业标准 > YS/T 746.8-2010无铅锡基焊料化学分析方法 第8部分:砷含量的测定 砷锑钼蓝分光光度法
YS/T 746.8-2010

基本信息

标准号: YS/T 746.8-2010

中文名称:无铅锡基焊料化学分析方法 第8部分:砷含量的测定 砷锑钼蓝分光光度法

标准类别:其他行业标准

英文名称:Methods for chemical analysis of lead-free tin-based slders—Part 8:Determination of arsenic content—Molybdenum antimony arsenate blue spectrometric method

标准状态:现行

发布日期:2010-11-22

实施日期:2011-03-01

出版语种:简体中文

下载格式:.pdf .zip

相关标签: 无铅 锡基 焊料 化学分析 方法 含量 测定 光度法

标准分类号

标准ICS号:冶金>>金属材料试验>>77.040.30金属材料化学分析

中标分类号:冶金>>金属化学分析方法>>H13重金属极其合金分析方法

关联标准

出版信息

出版社:中国标准出版社

书号:155066.2-21536

页数:8页

标准价格:14.0

出版日期:2011-03-01

相关单位信息

起草人:解惠芳、江寨伸、王丽仙、王巨平、杨再云、任永园

起草单位:红河出入境检验检疫局、云南华联锌铟股份有限公司

发布部门:中华人民共和国工业和信息化部

主管部门:全国有色金属标准化技术委员会(SAC/TC 243)

标准简介

本标准规定了无铅锡基焊料中砷含量的测定方法。 本标准适用于无铅锡基焊料中砷含量的测定。测定范围:0.0050%~0.1000%。
YS/T746《无铅锡基焊料化学分析方法》共分为17部分:
———第1部分 锡含量的测定 焦性没食子酸解蔽-硝酸铅滴定法
———第2部分 银含量的测定 火焰原子吸收光谱法和硫氰酸钾电位滴定法
———第3部分 铜含量的测定 火焰原子吸收光谱法和硫代硫酸钠滴定法
———第4部分 铅含量的测定 火焰原子吸收光谱法
———第5部分 铋含量的测定 火焰原子吸收光谱法和Na2EDTA 滴定法
———第6部分 锑含量的测定 火焰原子吸收光谱法
———第7部分 铁含量的测定 火焰原子吸收光谱法
———第8部分 砷含量的测定 砷锑钼蓝分光光度法
———第9部分 锌含量的测定 火焰原子吸收光谱法和Na2EDTA 滴定法
———第10部分 铝含量的测定 电热原子吸收光谱法
———第11部分 镉含量的测定 火焰原子吸收光谱法
———第12部分 铟含量的测定 Na2EDTA 滴定法
———第13部分 镍含量的测定 火焰原子吸收光谱法
———第14部分 磷含量的测定 结晶紫-磷钒钼杂多酸分光光度法
———第15部分 锗含量的测定 水杨基荧光酮分光光度法
———第16部分 稀土含量的测定 偶氮胂Ⅲ分光光度法
———第17部分 银、铜、铅、铋、锑、铁、砷、锌、铝、镉、镍、铟含量的测定 电感耦合等离子体发射光谱法
本部分为第8部分。
本部分是按照GB/T1.1—2009给出的规则起草的。
本部分由全国有色金属标准化技术委员会(SAC/TC243)归口。
本部分起草单位:云南锡业集团有限责任公司。
本部分参加单位:红河出入境检验检疫局、云南华联锌铟股份有限公司。
本部分主要起草人:解惠芳、江寨伸、王丽仙、王巨平、杨再云、任永园。

标准图片预览

YS/T 746.8-2010无铅锡基焊料化学分析方法 第8部分:砷含量的测定 砷锑钼蓝分光光度法
YS/T 746.8-2010无铅锡基焊料化学分析方法 第8部分:砷含量的测定 砷锑钼蓝分光光度法
YS/T 746.8-2010无铅锡基焊料化学分析方法 第8部分:砷含量的测定 砷锑钼蓝分光光度法
YS/T 746.8-2010无铅锡基焊料化学分析方法 第8部分:砷含量的测定 砷锑钼蓝分光光度法
YS/T 746.8-2010无铅锡基焊料化学分析方法 第8部分:砷含量的测定 砷锑钼蓝分光光度法

标准内容

ICS 77.040.30
中华人民共和国有色金属行业标准YS/T746.8-2010
无铅锡基焊料化学分析方法
第8部分:砷含量的测定
砷锑钼蓝分光光度法
Methods for chemical analysis of lead-free tin-based slders-Part 8:Determination of arsenic content-Molybdenum antimony arsenate blue spectrometric method2010-11-22 发布
中华人民共和国工业和信息化部发布
2011-03-01实施
YS/T746《无铅锡基焊料化学分析方法》共分为17部分:第1部分
锡含量的测定
第2部分
第3部分
第4部分
第5部分免费标准bzxz.net
第6部分
第7部分
第8部分
第9部分
第10部分
第11部分
第12部分
第13部分
第14部分
第15部分
第16部分
第17部分
银含量的测定
铜含量的测定
铅含量的测定
铋含量的测定
含量的测定
铁含量的测定
砷含量的测定
锌含量的测定
铝含量的测定
镉含量的测定
钢含量的测定
镍含量的测定
磷含量的测定
锗含量的测定
焦性没食子酸解蔽-硝酸铅滴定法火焰原子吸收光谱法和硫氰酸钾电位滴定法火焰原子吸收光谱法和硫代硫酸钠滴定法火焰原子吸收光谱法
火焰原子吸收光谱法和NazEDTA滴定法火焰原子吸收光谱法
火焰原子吸收光谱法
砷锑钼蓝分光光度法
火焰原子吸收光谱法和Na2EDTA滴定法电热原子吸收光谱法
火焰原子吸收光谱法
Na2EDTA滴定法
火焰原子吸收光谱法
结晶紫-磷钒钼杂多酸分光光度法水杨基荧光酮分光光度法
稀土含量的测定
偶氮肿Ⅲ分光光度法
YS/T746.8—2010
银、铜、铅、铋、锑、铁、砷、锌、铝、镐、镍、钢含量的测定电感耦合等离子体发射光本部分为第8部分。
本部分是按照GB/T1.1---2009给出的规则起草的。本部分由全国有色金属标准化技术委员会(SAC/TC243)归口。本部分起草单位:云南锡业集团有限责任公司。本部分参加单位:红河出人境检验检疫局、云南华联锌铟股份有限公司。本部分主要起草人:解惠芳、江寨伸、王丽仙、王巨平、杨再云、任永园。I
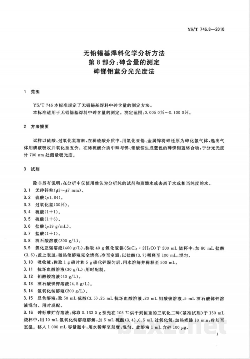
1范围
无铅锡基焊料化学分析方法
第8部分:砷含量的测定
砷锑钼蓝分光光度法
YS/T746本标准规定了无铅锡基焊料中碑含量的测定方法。YS/T746.8—2010
本标准适用于无铅锡基焊料中砷含量的测定。测定范围:0.0050%~0.1000%。2方法提要
试样以硫酸、过氧化氢溶解,在稀硫酸介质中,用氯化亚锡、金属锌将砷还原为砷化氢气体,逸出气体用碘液吸收并氧化至五价。在稀硫酸介质中砷与锑、钼酸铵生成蓝色的砷锑钼蓝络合物,于分光光度计700nm处测量吸光度。
3试剂
除非另有说明,在分析中仅使用确认为分析纯的试剂和蒸馏水或去离子水或相当纯度的水。3.1无砷锌粒(g3~$7mm)。
3.2硫酸(p1.84)。
3.3过氧化氢(30%)。
3.4硫酸(1十1)。
3.5硫酸(1十6)。
3.6盐酸(p19g/mL)。
3.7盐酸(1+1)。
3.8酒石酸溶液(300g/L)。
3.9氯化亚锡溶液(400g/L):称取40g氯化亚锡(SnCl2·2HzO)于200mL烧杯中,加80mL盐酸(3.6),盖上表皿,微热使溶液完全清亮,冷至室温,以盐酸(3.7)稀释至100mL,混匀。吸收液:称取1g碘片和5g碘化钾混匀后,用水溶解并稀释至500mL。3.10
抗坏血酸溶液(30g/L):用时配制。3.11
3.12钼酸铵溶液(40g/L)。
3.13酒石酸锑钾溶液(4.5g/L)。3.14氢氧化钠溶液(200g/L)。3.15显色溶液:取50mL硫酸(3.5),25mL抗坏血酸溶液,20mL钼酸铵溶液,5mL酒石酸锑钾溶液混匀。用时现配。
3.16砷标准贮存溶液:称取0.1320g预先在105℃烘干到恒重的三氧化二砷(基准试剂)于150mL烧杯中,用10mL氢氧化钠溶液溶解,加5mL硫酸(3.4)、0.5mL过氧化氢,加热煮沸10min,冷却至室温。移入1000mL容量瓶中,用水稀释至刻度,混匀。此溶液1mL含砷100μg。1
YS/T746.8--2010
3.17砷标准溶液:移取25.00mL砷标准贮存溶液(3.16),置于500mL容量瓶中,用水稀释至刻度混匀。此溶液1mL含砷5μg。
4仪器
4.1砷化氢发生及吸收装置(见图1)。4.2分光光度计。
单位为毫米
120~130
发生瓶(150mL锥形瓶);
2—橡皮塞;
——玻璃导管;
4——乳胶管;
5—吸收管(25mL比色管)。
图1砷化氢气体发生装置
5分析步骤
5.1试料
按表1称取0.50g试样,精确至0.0001g。表1试料量
砷的质量分数/
0.0050~0.0500
>0.0500~0.1000
5.2测定次数
独立地进行二次测定,取其平均值。2
分取试液量/
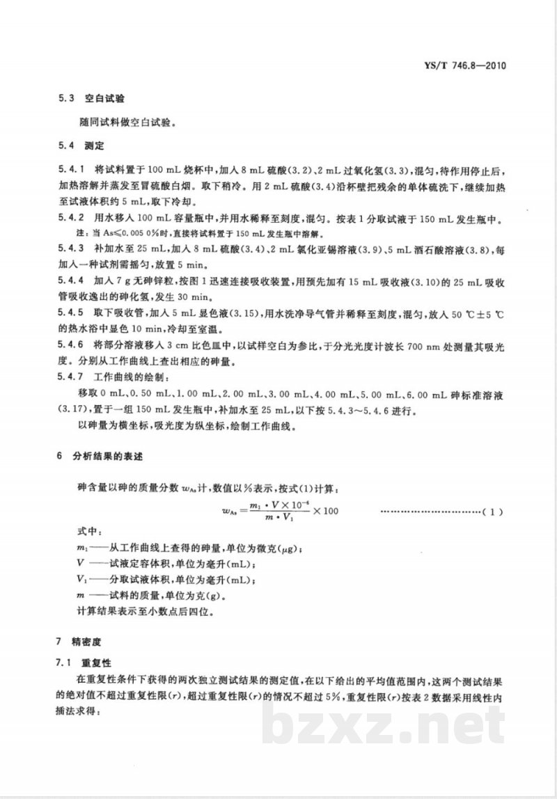
5.3空白试验
随同试料做空白试验。
5.4测定
YS/T746.8—2010
5.4.1将试料置于100mL烧杯中,加人8mL硫酸(3.2)、2mL过氧化氢(3.3),混匀,待作用停止后,加热溶解并蒸发至冒硫酸白烟。取下稍冷。用2mL硫酸(3.4)沿杯壁把残余的单体硫洗下,继续加热至试液体积约5mL,取下冷却。
5.4.2用水移入100mL容量瓶中,并用水稀释至刻度,混匀。按表1分取试液于150mL发生瓶中。注:当As0.0050%时,直接将试料置于150mL发生瓶中溶解。5.4.3补加水至25mL,加人8mL硫酸(3.4)、2mL氯化亚锡溶液(3.9)、5mL酒石酸溶液(3.8),每加人一种试剂需摇匀,放置5min。5.4.4加入7g无砷锌粒,按图1迅速连接吸收装置,用预先加有15mL吸收液(3.10)的25mL吸收管吸收逸出的砷化氢,发生30min。5.4.5取下吸收管,加入5mL显色液(3.15),用水洗净导气管并稀释至刻度,混匀,放入50℃士5℃的热水浴中显色10min,冷却至室温。5.4.6将部分溶液移人3cm比色皿中,以试样空白为参比,于分光光度计波长700nm处测量其吸光度。分别从工作曲线上查出相应的碑量。5.4.7工作曲线的绘制:
移取0mL、0.50mL、1.00mL、2.00mL、3.00mL、4.00mL、5.00mL、6.00mL砷标准溶液(3.17),置于一组150mL发生瓶中,补加水至25mL,以下按5.4.3~5.4.6进行。以砷量为横坐标,吸光度为纵坐标,绘制工作曲线。6分析结果的表述
砷含量以砷的质量分数WAs计,数值以%表示,按式(1)计算:m: V×10-6
-×100
式中:
从工作曲线上查得的碑量,单位为微克(ug);mi
V—-试液定容体积,单位为毫升(mL);Vi——分取试液体积,单位为毫升(mL);m—试料的质量,单位为克(g)。计算结果表示至小数点后四位。7精密度
7.1重复性
·(1)
在重复性条件下获得的两次独立测试结果的测定值,在以下给出的平均值范围内,这两个测试结果的绝对值不超过重复性限(r),超过重复性限(r)的情况不超过5%,重复性限(r)按表2数据采用线性内插法求得:
YS/T746.8—2010
7.2再现性
表2重复性限
在再现性条件下获得的两次独立测试结果的绝对差不大于再现性限(R),超过再现性限(R)的情况不超过5%,再现性限(R)按表3数据采用线性内插法求得:表3再现性限
质量保证和控制
应用国家级标准样品或行业级标准样品(当前两者没有时,也可用控制标样替代),每周或每两周校核一次本分析方法标准的有效性。当过程失控时,应找出原因,纠正错误后,重新进行校核。版权专有侵权必究
书号:155066·2-21536
YS/T746.8-2010
打印日期:2011年2月24日F009
定价:
小提示:此标准内容仅展示完整标准里的部分截取内容,若需要完整标准请到上方自行免费下载完整标准文档。