首页 > 其他行业标准 > YS/T 1154-2016粗硒
YS/T 1154-2016

基本信息

标准号: YS/T 1154-2016

中文名称:粗硒

标准类别:其他行业标准

英文名称:Crude Selenium

标准状态:现行

发布日期:2016-07-11

实施日期:2017-01-01

出版语种:简体中文

下载格式:.pdf .zip

下载大小:1420131

标准分类号

标准ICS号:冶金>>有色金属产品>>77.150.99其他有色金属产品

中标分类号:冶金>>半金属与半导体材料>>H81半金属

关联标准

出版信息

出版社:中国标准出版社

页数:8页

标准价格:14.0

出版日期:2017-01-01

相关单位信息

复审日期:2022-01-10

起草人:毕建明、吴世俊、金自文、程文胜、陈志刚、彭康、涂立新、周志、朱刘、刘留、许新强、廉惠萍

起草单位:铜陵有色金属集团控股有限公司

归口单位:全国有色金属标准化技术委员会(SAC/TC 243)

提出单位:全国有色金属标准化技术委员会(SAC/TC 243)

发布部门:中华人民共和国工业和信息化部

主管部门:全国有色金属标准化技术委员会(SAC/TC 243)

标准简介

本标准规定了粗硒的技术要求、试验方法、检验规则及包装、运输、贮存与标志。本标准适用于从铜、铅电解阳极泥中提取的粗硒。本产品主要用于精硒、二氧化硒生产的原料。    


标准图片预览

YS/T 1154-2016粗硒
YS/T 1154-2016粗硒
YS/T 1154-2016粗硒
YS/T 1154-2016粗硒
YS/T 1154-2016粗硒

标准内容

ICS77.150.99
中华人民共和国有色金属行业标准YS/T1154—2016
CrudeSelenium
2016-07-11发布
中华人民共和国工业和信息化部发布
2017-01-01实施
本标准按照GB/T1.1一2009给出的规则起草。本标准由全国有色金属标准化技术委员会(SAC/TC243)提出并归口。本标准主要起草单位:铜陵有色金属集团控股有限公司。YS/T1154—2016
本标准参加起草单位:大冶有色金属有限责任公司、广东先导稀材股份有限公司、中条山有色金属集团有限公司。
本标准主要起草人:毕建明、吴世俊、金自文、程文胜、陈志刚、彭康、涂立新、周志、朱刘、刘留、许新强、廉惠萍。
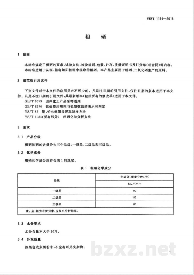
1范围
YS/T1154—2016
本标准规定了粗的要求、试验方法、检验规则、包装、贮存、质量证明书及订货单(或合同)等内容。本标准适用于从铜、铅电解阳极泥中提取的粗硒。本产品主要用于精硒、二氧化硒生产的原料。规范性引用文件
下列文件对于本文件的应用是必不可少的。凡是注日期的引用文件,仅注日期的版本适用于本文件。凡是不注日期的引用文件,其最新版本(包括所有的修改单)适用于本文件。GB/T6679固体化工产品采样通则GB/T8170数值修约规则与极限数值的表示和判定YS/T87铜、铅电解阳极泥取制样方法YS/T1084(所有部分)粗硒化学分析方法3要求
3.1产品分级
粗硒按硒的含量分为三个品级:一级品、二级品和三级品。3.2化学成分
粗硒化学成分应符合表1的规定。表1粗硒化学成分
一级品
二级品
三级品
注:金、银为有价元素,应报出分析结果。3.3水分要求
水分含量不大于30%。
3.4外观质量
淡黑色或灰黑粉末,不应有可见夹杂物。主成分(质量分数)/%
Se,不小于
YS/T1154—2016
4试验方法
4.1化学成分分析方法
粗硒的化学成分测定按照YS/T1084的规定进行。水分的测定
水分的测定参照YS/T87的规定进行。4.3外观质量
外观质量采用目视法检测。
5检验规则
5.1检查和验收
5.1.1粗硒由供方质量检验部门按本标准及订货单(或合同)的规定进行检验,供方应保证产品质量符合本标准和订货单(或合同)的规定,并填写质量证明书。5.1.2需方可对收到的产品按本标准的规定进行检验,如检验结果与本标准和订货单(或合同)的规定不符时,应在30日内向供方提出,由供需双方协商解决。如需仲裁,以仲裁结果为判定依据。5.2组批
粗硒应成批提交检验,每批应由同一品级的产品组成,批重不大于5t。5.3检验项目
每批粗硒应进行化学成分、水分和外观质量的检验。5.4取样和制样
粗硒取样制样参照GB/T6679的规定进行。5.5检验结果的判定
5.5.1检验结果的数值修约及判定按GB/T8170的规定进行。5.5.2检验结果与本标准及订货单(或合同)不符时,判该批产品不合格。6包装、贮存和质量证明书
粗硒为袋装方式,采用同一规格带塑料内衬的包装袋;或由供需双方协商其他包装方式。6.1
6.2产品的贮存场地应为防腐蚀、防渗漏硬质地坪,不应与其他化学物质混贮。6.3每一交货批,供方应提供质量证明书,其上注明:供方名称;
b)产品名称;
主含量化学成分;
金、银等含量;
重量;
发货日期和发货地点;
本标准编号(YS/T1154—2016)。订货单(或合同)
订购本标准规定的产品的订货单(或合同)应包括下列内容:a)
产品名称;
品级;
化学成分的特殊要求;
重量;
本标准编号(YS/T1154—2016);其他。
YS/T1154—2016
YS/T1154-2016
中华人民共和国有色金属
行业标准
YS/T1154—2016
中国标准出版社出版发行
北京市朝阳区和平里西街甲2号(100029)北京市西城区三里河北街16号(100045)网址www.spc.net.cn
总编室:(010)68533533
发行中心:(010)51780238
读者服务部:(010)68523946此内容来自标准下载网
中国标准出版社秦皇岛印刷厂印刷各地新华书店经销
开本880×1230
2017年10月第一版
印张0.5
:字数8千字
2017年10月第一次印刷
书号:1550662-31831定价
如有印装差错
由本社发行中心调换
版权专有
侵权必究
小提示:此标准内容仅展示完整标准里的部分截取内容,若需要完整标准请到上方自行免费下载完整标准文档。