首页 > 农业行业标准(NY) > NY/T 391-2000 绿色食品 产地环境技术条件
NY/T 391-2000

基本信息

标准号: NY/T 391-2000

中文名称:绿色食品 产地环境技术条件

标准类别:农业行业标准(NY)

标准状态:现行

发布日期:2000-03-02

实施日期:2000-04-01

出版语种:简体中文

下载格式:.rar.pdf

下载大小:152556

相关标签: 绿色食品 产地 环境 技术

标准分类号

中标分类号:食品>>食品加工与制品>>X10食品加工与制品综合

关联标准

出版信息

出版社:中国标准出版社

书号:155066.2-13089

页数:8

标准价格:10.0 元

出版日期:2004-04-17

相关单位信息

起草人:沈德中、杨林书、张从、孟凡乔、刘英

起草单位:中国农业大学资源和环境学院

归口单位:中国绿色食品发展中心

提出单位:中国绿色食品发展中心

发布部门:中华人民共和国农业部

标准简介

本标准规定了绿色食品产地的环境空气质量、农田灌溉水质、渔业水质、畜禽养殖水质和土壤环境质量的各项指标及浓度限值、监测和评价方法。本标准适用于绿色食品(AA级和A级)生产的农田、蔬菜地、果园、茶园、饲养尝放牧场和水产养殖常本标准还提出了绿色食品产地土壤肥力分级,供评价和改进土壤肥力状况时参考,列于附录之中,适用于栽培作物土壤,不适于野生植物土壤。 NY/T 391-2000 绿色食品 产地环境技术条件 NY/T391-2000 标准下载解压密码:www.bzxz.net

标准图片预览

NY/T 391-2000 绿色食品 产地环境技术条件
NY/T 391-2000 绿色食品 产地环境技术条件
NY/T 391-2000 绿色食品 产地环境技术条件
NY/T 391-2000 绿色食品 产地环境技术条件
NY/T 391-2000 绿色食品 产地环境技术条件

标准内容

NY/T391-2000
为了保证绿色食品的质量,合理选择符合绿色食品生产要求的环境条件,防止人类生产和生活活动产生的污染对绿色食品产地的影响,并促进生产者通过综合措施增施改进土壤肥力,特制定本标准。本标准的附录 A 是标准的附录。本标准由中国绿色食品发展中心提出并归口。本标准起草单位:中国农业大学资源和环境学院,本标推主要起草人:沈德中、杨林书、张从、孟凡乔、刘英,86
中华人民共和国农业行业标准
绿色食品产地环境技术条件
Green food--Technical conditlons for environmental of area1范圈
NY/T 391—2000
本标准规定了绿色食品产地的环境空气质量、农田灌溉水质、渔业水质、畜禽养殖水质和土壤环境质量的各项指标及浓度限值、监测和评价方法。本标准适用于绿色食品(AA级和A级)生产的农田、蔬菜地、果园、茶园、饲养场、放牧场和水产养殖场。
本标准还提出了绿色食品产地土壤肥力分级,供评价和改进土壤肥力状况时参考,列于附录之中,适用于裁培作物土壤,不适于野生植物土壤。2引用标准
下列标准所包含的条文,通过在本标准中引用而构成为本标准的条文。本标准出版时,所示版本均为有效。所有标准都会被修订,使用本标准的各方应探讨使用下列标准最新版本的可能性。GB 3095-1996
GB 5084--1992
GB 5749-1985
GB 91371988
GB 11607—1989
环境空气质量标准
农田灌溉水质标准
生活饮用水卫生标准
保护农作物的大气污染物最高允许浓度渔业水质标准
GB 15618—1995
NY/T 53—1987
土壤环境质量标准
土壤全氮测定法(半徽量开氏法)(原GB7173—1987)LY/T 1225—1999
LY/T 1233-—1999
LY/T 1236—1999
森林土壤颗粒组成(机械组成)的测定森林土壤有效磷的测定
森林土壤速效钾的测定
森林土壤阳离子交换量的测定
LY/T 1243—1999
3定义
本标准采用下列定义。
3.1绿色食品
遵守可持续发展原则,按照特定生产方式生产,经专门机构认定,许可使用绿色食品标志,无污染的安全、优质、营养类食品。
3.2AA级绿色食品:
生产地的环境质量符合NY/T391的要求,生产过程中不使用化学合成的肥料、农药、兽药、饲料添加剂、食品添加剂和其他有害于环境和身体健康的物质,按有机生产方式生产,产品质量符合绿色食品产品标准,经专门机构认定,许可使用AA级绿色食品标志的产品。中华人民共和国农业部2000-03~02批准2000-04-01实施
3.3A级绿色食品:
NY/T 391—2000
生产地的环境质量符合NY/T391的要求,生产过程中严格按照绿色食品生产资料使用准则和生产操作规程要求,限量使用限定的化学合成生产资料,产品质量符合绿色食品产品标准,经专门机构认定,许可使用A级绿色食品标志的产品。3.4绿色食品产地环境质量
绿色食品植物生长地和动物养殖地的空气环境、水环境和土壤环境质量。4环境质量要求
绿色食品生产基地应选择在无污染和生态条件良好的地区。基地选点应远离工矿区和公路铁路干线,避开工业和城市污染源的影响,同时绿色食品生产基地应具有可持续的生产能力。4.1空气环境质量要求
绿色食品产地空气中各项污染物含量不应超过表1所列的指标要求。表1空气中各项污染物的指标要求(标准状态)项
总悬浮颗粒物(TSP),mg/m
二氧化硫(SO2),mg/m3
氮氧化物(NO)),mg/m3
氟化物(F)
1日平均指任何一日的平均指标。日平均
7 μg/m
1.8μg/(dm2·d)(挂片法)
21h平均指任何一小时的平均指标。3连续采样三天,一日三次,、午和夕各一次。标
1h平均
20μg/m3
4、氟化物采样可用动力采样滤膜法或用石灰滤纸挂片祛,分别按各自规定的指标执行,石灰滤纸挂片法挂置7天。
4.2农田溉水质要求
绿色食品产地农出灌凝水中各项污染物含量不应超过表2所列的指标要求。表2农田灌溉水中各项污染物的指标要求项
总汞,mg/L
总镉,mg/L
总碑,mg/L
总铅,mg/L
六价铬,mg/L
氟化物,mg/L
粪大肠菌群,个/L
注:灌溉菜园用的地表水需测类大肠菌群,其他情况不测粪大肠菌群。指
4.3渔业水质要求
绿色食品产地渔业用水中各项污染物含量不应超过表3所列的指标要求。88
色、奥、味
漂浮物质
悬浮物,mg/L
溶解氧,mg/L
生化需氧量,mg /L
总大肠菌群,个/L
总汞,mg/L
总镉,mg/L
总铅,mg/L
总钢,mg/L
总砷,mg/L下载标准就来标准下载网
六价铬,mg/L
挥发影,mg/L
石油类,mg/L
4.4畜禽养殖用水要求
NY/T 391—2000
表3渔业用水中各项污染物的指标要求指
不得使水产品带异色、异鼻和异味水面不得出现油膜或浮沫
人为增加的量不得超过10
淡水6.5~8.5,海水7.0~8.5
5000(贝类500)
绿色食品产地畜禽养殖用水中各项污染物不应超过表4所列的指标要求。表4畜禽养殖用水各项污染物的指标要求项
混浊度
奥和味
肉眼可见物
氟化物,mg/L
氯化物,mg/L
总砷,mg/L
总汞,mg/L
总镉,mg/L
六价铬,mg/L
总铅,mg/L
细菌总数,个/mL
总大肠菌群,个儿
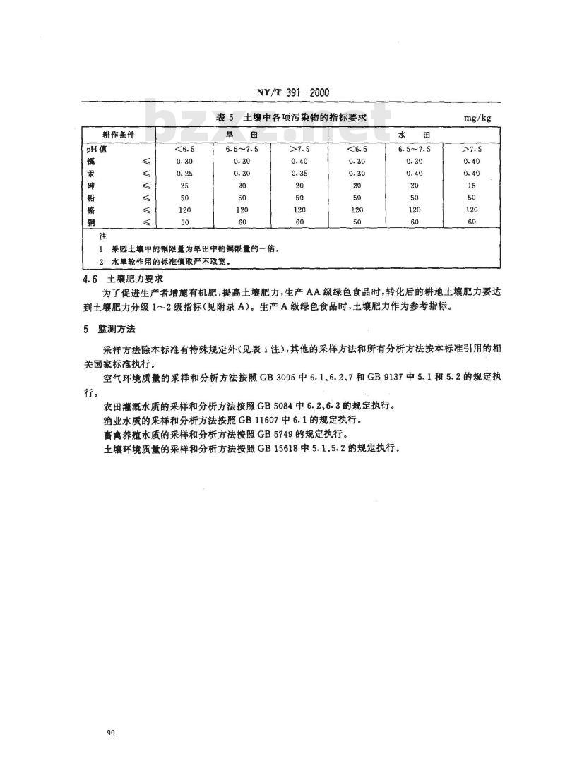
4.5土壤环境质量要求
15度,并不得呈现其他异色
不得有异奥、异味
不得含有
本标准将士壤按耕作方式的不同分为旱田和水田两大类,每类又根据土壤pH值的高低分为三种情况,即pH<6.5,pH=6.5~7.5,pH7.5。绿色食品产地各种不同土壤中的各项污染物含量不应超过表 5 所列的限值。
耕作条件
NY/T391—2000
表5土壤中各项污染物的指标要求卓
1果园土壤中的铜限盘为田中的锅限量的一倍。2 水率轮作用的标准值取严不取宽。4.6土壤肥力要求
为了促进生产者增施有机肥,提高土壤肥力,生产AA级绿色食品时,转化后的耕地土壤肥力要达到土壤肥力分级1~2级指标(见附录A)。生产A级绿色食品时,土壤肥力作为参考指标。监测方法
采样方法除本标准有特殊规定外(见表1注),其他的采样方法和所有分析方法按本标推引用的相关国家标准执行。
空气环境质量的采样和分析方法按照GB3095中6.1、6.2、7和GB9137中5.1和5.2的规定执行。
农田滋溉水质的采样和分析方法按照GB5084中6.2、6.3的规定执行。渔业水质的采样和分析方法按照GB11607中6.1的规定执行。畜禽养殖水质的采样和分析方法按照GB 5749的规定执行。土壤环境质量的采样和分析方法按照GB15618中5.1、5.2的规定执行。90
A1土壤肥力分级参考指标
土壤肥力的分级指标见表A1。
有机质,g/kg
全氮,g/kg
有效磷,ng /kg
有效钾,mg/kg
阳离子交换量,c mol /kg
A2土壤肥力评价
NY/T 391--2000
附录A
(标准的附录)
绿色食品产地土壤肥力分级
土壤肥力分级参考指标
80~120
轻壤、中壤
砂壤、重壤
砂土、粘土
10~15
50~100
15~20
中壤、置壤
砂壤、轻粘土
砂土,黏土
20~30
100~150
砂壤、中壤
砂土、粘土
15~20
50~~100
砂壤、中壤
砂土、粘土
砂壤-中壤
砂土、粘土
土壤肥力的各项指标,I级为优良,I级为尚可,级为较差,供评价者和生产者在评价和生产时参考。生产者应增施有机肥,使土壤肥力逐年提高。A3土壤肥力测定方法
按NY/T53.LY/T1225、LY/T1233、LY/T1236、LY/T1243的规定执行。91
小提示:此标准内容仅展示完整标准里的部分截取内容,若需要完整标准请到上方自行免费下载完整标准文档。