首页 > 农业行业标准(NY) > NY/T 709-2003 荔枝干
NY/T 709-2003

基本信息

标准号: NY/T 709-2003

中文名称:荔枝干

标准类别:农业行业标准(NY)

标准状态:现行

发布日期:2003-12-01

实施日期:2004-03-01

出版语种:简体中文

下载格式:.rar.pdf

下载大小:153155

相关标签: 荔枝

标准分类号

标准ICS号:食品技术>>水果、蔬菜及其制品>>67.080.10水果及其制品

中标分类号:食品>>食品加工与制品>>X10食品加工与制品综合

关联标准

出版信息

出版社:中国标准出版社

页数:6页

标准价格:8.0 元

出版日期:2004-02-01

相关单位信息

起草人:邹以强、张仁雨、陈元水、昊金春、武飞轮、何晖、林志高、陈福林

起草单位:福建省乡镇企业产品质量监督检所、农业部乡镇企业系统莆田产品质量监督检测部

提出单位:中华人民共和国农业部

发布部门:中华人民共和国农业部

标准简介

本标准规定了荔枝干的要求、试验方法、检验规则、标志、标签、包装、运输和贮存。本标准适用于以新鲜荔枝经焙烘干燥而制成的带壳荔枝干。 NY/T 709-2003 荔枝干 NY/T709-2003 标准下载解压密码:www.bzxz.net

标准图片预览

NY/T 709-2003 荔枝干
NY/T 709-2003 荔枝干
NY/T 709-2003 荔枝干
NY/T 709-2003 荔枝干
NY/T 709-2003 荔枝干

标准内容

本标准由中华人民共和国农业部提出。前言
NY/T709—2003
本标准起草单位:福建省乡镇企业产品质量监督检所、农业部乡镇企业系统莆田产品质量监督检测站、福建省莆田市先达食品有限公司。本标准主要起草人:邹以强、张仁雨、陈元水、吴金春、武飞轮、何晖、林志高、陈福林。I
1范围
荔枝干
本标准规定了荔枝干的要求试验方法、检验规则、标志,标签,包装,运输和贮存。本标准适用于以新鲜荔枝经焙烘干燥而制成的带壳荔枝干。2规范性引用文件
NY/T 709--2003
下列文件中的条款通过本标准部分的引用而成为本标催的条款。凡是注明日期的引用文件,其随后所有的修改单(不包括勘误的内容)或修订版均不适用于标准,鼓励根据本标准达成协议的各方研究是否使用这些文件的最新版本。凡是不注明日期的引用性文件,其最新版本适用于本标准。GB/T191包装储运图示标志
GB/T4789.2食品卫生微生物学检验菌落总数测定GB/T 4789.31
食品卫生微生物学检验大肠菌群測定GB/T 4789.41
食品卫生微生物学检验沙门氏菌检验GB/T4789.51
食品卫生微生物学检验志贺氏菌检验CB/T4789.101
食品卫生微生物学检验金黄色葡萄球菌检验GB/T4789.11食品卫生微生物学检验溶血性链球菌检验GB/T4789.15食品卫生微生物学检验霉菌和酵母计数
GB/T5009.11食品中总砷及无机砷的测定GB/T5009.12食品中铅的测定
GB7718食品标签通用标准
GB/T11860蜜饯食品理化检验方法GB16325-1996干果品食品的卫生要求NY5173无公害食品荔枝
JJH1070定量包装商品净含量计量检验规则国家技术监督局令第43号《定量包装商品计量监督规定》3要求
3.1原料
荔枝果应选用成熟的,无裂果、无污垢、无腐烂、无异味、无病虫害的去梗鲜果。3.2感官要求
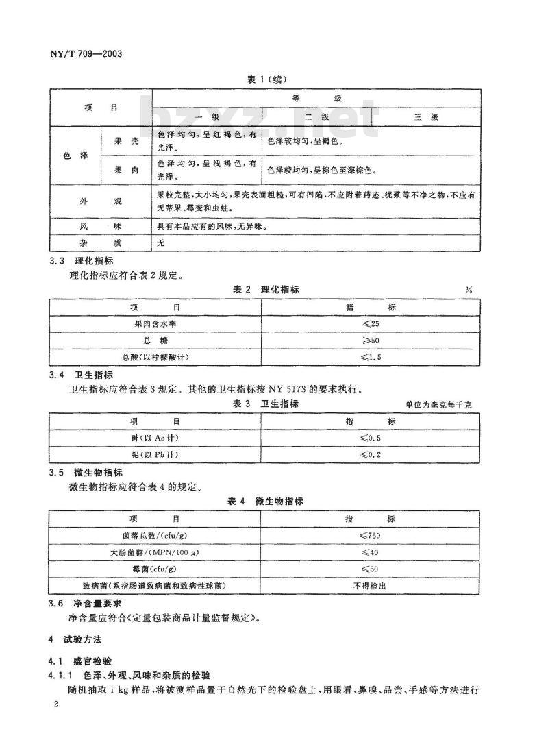
感官应符合表1规定。
表1感官要求
规格/(粒/kg)
破壳率/(%)
161~199
200240
NY/T 709—2003
理化指标
表1(续)
色泽均勾,呈红媽色,有
光泽。
色泽均勾,呈浅褐色,有
光泽。
色泽较均匀,皇褐色。
色择较均勾,皇棕色至深棕色,三级
果粒完整,大小均勾,果壳表面粗糙,可有叫陷,不应附着药迹、泥浆等不净之物,不应有无蒂果、莓变和斑蛀。
具有本品应有的风味,无异味。无
理化指标应符合表2规定。
表2理化指标
果肉含水率
总酸(以柠檬酸计)
3.4卫生指标
卫生指标应符合表3规定。其他的卫生指标按NY5173的要求执行。表3卫生指标
砷(以As计)
铅(以Ph计)
3.5微生物指标
微生物指标应符合表4的规定、
菌落总数/(cfu/g)
大肠菌群/(MPN/100g)
霉菌(cfu/g)
致病菌(系指肠道致病菌和致病性球菌)3.6净含量要求
表4微生物指标
净含量应符合《定量包装商品计量监督规定》。4试验方法
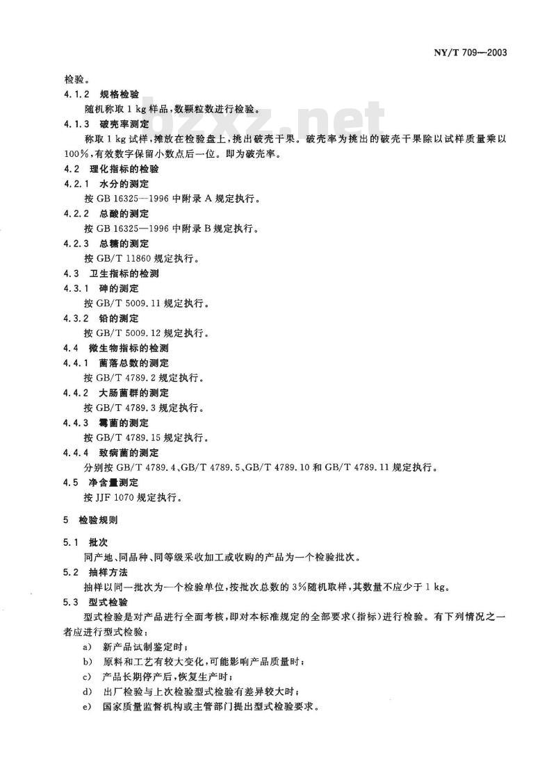
4.1感官检验
4、1.1色泽、外观、风和杂质的捡验指
不得检出
单位为意克每干克
随机抽取1kg样品,将被测样品置于自然光下的检验盘上,用服着、翼膜、品尝、手感等方法进行2
检验。
4.1.2规格检验
随机称取1kg样品,数颗粒数进行检验。4.1.3破壳率测定
NY/T 709--2003
称取1kg试样,摊放在检验盘上,挑出破壳干果。破壳率为挑出的破壳干果除以试样质量乘以100%,有效数字保留小数点后-位。即为破壳率。4.2理化指标的检验
4.2.1水分的测定
按GB16325--1996中附录A规定执行。4.2.2总酸的测定
按GB16325—1996中附录B规定执行。4.2.3总糖的测定
按GB/T11860规定执行。
4.3卫生指标的检测
4.3.1砷的测定
按GB/T5009.11规定执行。
4.3.2铅的测定
按GB/T5009.12规定执行。
4.4微生物指标的检测
4.4.1菌落总数的测定
按GB/T4789.2规定执行。
4.4.2大肠菌群的测定
按GB/T4789.3规定执行。
4.4.3霉菌的测定
按GB/T4789.15规定执行。
4.4.4致病菌的测定
分别按GB/T4789.4、GB/T4789.5、GB/T4789.10和GB/T4789.11规定执行。4.5净含量测定
按JJF1070规定执行。
5检验规则
5.1批次下载标准就来标准下载网
同产地、同品种、同等级采收加工或收购的产品为一个检验批次。5.2抽样方法
抽样以同一批次为-个检验单位,按批次总数的3%随机取样,其数量不应少于1kg。5.3型式检验
型式检验是对产品进行全面考核,即对本标准规定的全部要求(指标)进行检验。有下列情况之一者应进行型式检验:
a)新产品试制鉴定时;
原料和工艺有较大变化,可能影响产品质量时;b))
c)产品长期停产后,恢复生产时;出厂检验与上次检验型式检验有差异较大时;d)
国家质量监督机构或主管部门提出型式检验要求。NY/T 709---2003
5.4出厂检验
每批次产品出厂前,生产单位都应进行出厂检验,检验内容包括感官要求、理化指标、微生物指标、标签、标志、包装的要求。卫生指标由交易双方根据合同选测,检验合格方可出厂。5.5判定规则
5.5.1按标准进行检验,全部项目均符合要求的,判该批次产品合格。5.5.2每批受检样品抽验时,对感官要求的小不均匀度、果附有药迹规定为缺陷。对感宫有缺陷的样品作记录,不合格百分率按有缺陷的样品重量计算。每批受检样品的平均不合格率应符合容许度要求。5.5.3对微生物指标中有一项达不到本标准要求的,判该批次产品不合格,且不复检5.5.4对理化指标、卫生播标达不到本标推要求的,可以加倍抽样复验,复验后指标仍达不到要求的,判该批次产品不合格。
5.5.5标签,包装不符合要求规定的产品,判该批次产品为不合格。5.5.6容许度:
按质量计,在任一批产品中,一级、二级的产品有以下允许度:a)级,允许不超过5%的产品不符合该级的要求,但要符合二级。b)二级,允许不超过10%的产品不符合该级的要求。6标志、标
6.1标志
产品运输包装上应有标志,标志的内容包括标签上标注主要内容,还应符合GB/T191的规定。6.2标签
产品销售包装上应有食品标签,标签应符合GB7718的规定。7包装、运输和贮存
7.1包装
7.1.1包装材料应干燥、清洁、无异味、无毒无害。7.1.2包装要牢固、防潮、整洁,能保护荔枝干不受挤压,便于装卸、仓储和运输。7.1.3产品应按同一产地、同一等级进行包装。7.2运输
7.2.1运输时轻装、轻卸,避免机械损伤。7.2.2运输工具要清洁、卫生、无污染物。7.2.3应有防晒、防雨设施、不应裸露运输。7.2.4不应与有毒,有害,有异味物品一起混运7.3楚存
产品应在避光、阴凉、清洁、干燥、防潮、无异味处贮存
小提示:此标准内容仅展示完整标准里的部分截取内容,若需要完整标准请到上方自行免费下载完整标准文档。