首页 > 冶金行业标准(YB) > YB/T 5032-1993 重要用途低碳钢丝
YB/T 5032-1993

基本信息

标准号: YB/T 5032-1993

中文名称:重要用途低碳钢丝

标准类别:冶金行业标准(YB)

标准状态:已作废

发布日期:1993-12-08

实施日期:1994-01-01

作废日期:2007-05-01

出版语种:简体中文

下载格式:.rar.pdf

下载大小:96021

相关标签: 重要 用途 低碳钢

标准分类号

标准ICS号:冶金>>钢铁产品>>77.140.65钢丝、钢丝绳和环节链

中标分类号:冶金>>钢铁产品>>H49钢丝、钢丝绳

关联标准

替代情况:原标准号GB 3083-82;被YB/T 5032-2006代替

出版信息

出版社:冶金工业出版社

页数:4页

标准价格:8.0 元

出版日期:1994-01-01

相关单位信息

标准简介

YB/T 5032-1993 重要用途低碳钢丝 YB/T5032-1993 标准下载解压密码:www.bzxz.net

标准图片预览

YB/T 5032-1993 重要用途低碳钢丝
YB/T 5032-1993 重要用途低碳钢丝
YB/T 5032-1993 重要用途低碳钢丝
YB/T 5032-1993 重要用途低碳钢丝

标准内容

中华人民共和国黑色治金行业标准重要用途低碳钢丝
Mild steel wire for important purposes本标准适用于机器制造中重要部件及零件所用的低碳圆钢丝。1分类、代号
钢丝按交货时的表面情况分为两类:I类镀锌钢丝,代号为Zd;
Ⅱ类光面钢丝,代号为Zg。
2尺寸、外形、重量
2.1尺寸及允许偏差
2.1.1钢丝的直径及其允许偏差,应符合表1的规定。表1
公称直径
光面钢丝
镀锌钢丝
公称直径
YB/T5032—93
允许偏差
镀锌钢丝
光面钢丝
2.1.2可以供应表1所列直径之间的其他直径的钢丝。其允许偏差及性能指标按表1相邻较大直径的规定。
2.2外形
2.2.1钢丝的椭圆度,镀锌钢丝不得超出直径公差,光面钢丝不得超出直径公差的一半。2.2.2钢丝应成盘交货。钢丝盘不得有紊乱的线圈或成“8”字形。2.3盘重
2.3.1每盘钢丝应由--根钢丝组成,其重量应符合表2的规定。表2
公称直径
1.6~1.2
中华人民共和国冶金工业部1993-12-08批准盘
重,kg
不小于
1994-01-01实施
YB/T 5032—-93
2.3.2相同钢号、炉号、直径、交货状态的钢丝盘可以捆扎成捆,每捆不超过三盘钢丝组成。2.4标记示例
直径为1.0毫米的镀锌钢丝,其标记为:zd1.0
YB/T5032—93
直径为1.0毫米的光面钢丝,其标记为:Zg1.0— Y3/T 5032—93
3技术要求
3.1牌号及化学成分:
钢丝应符合GB699-65《优质碳素结构钢钢号和一般技术条件》规定的低碳钢制造。钢号由制造根据技术条件确定。
3.2机械性能:
3.2.1钢丝的机械性能应符合表3的规定。表3
公称真径
抗拉强度,kgf/mm2
不小于
扭转次数
次/360°
不少于
弯曲次数wwW.bzxz.Net
次/180°
不少于
打结拉力试验抗拉强度:
光面:不小于23kgf/mm2
镀锌:不小于19kgf/mm2
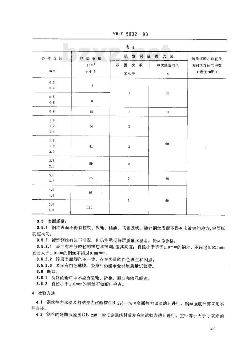
3.2.2需方对钢号或抗拉强度有特殊要求时,由供需双方协议,并在合同中注明。3.3如需方提出要求,经双方协议,可以测定钢丝电阻。3.4镀锌钢丝的锌层质量,应符合表4的规定。308
公称直径
3.5表面质量:
锌层重量
不小于
YB/T5032—93
浸置次数
不小于
每次浸置时间
缠绕试验芯轴直径
为钢丝直径的倍数
(缠绕20圈)
3.5.1钢丝表面不得有拉裂、裂缝、结疤、飞翅及锈。镀锌钢丝表面不得有未镀锌的地方,锌层厚度应均匀。
3.5.2镀锌钢丝有以下情况,但仍能承受锌层质量试验者,仍认为合格。3.5.2.1表面有部分较轻的锌疤和锌刺,但其高度:直径小于等于1.0mm的钢丝,不超过0.03mm,直径大于1.0mm的钢丝不超过0.06mm。3.5.2.2锌层表面颜色不一致,存在少量的白色斑点和闪点。3.5.2.3表面有白色薄膜,去掉后仍能承受锌层质量试验者。3.6断口:
3.6.1钢丝的断口中不应有裂缝、折叠、裂口和缩孔痕迹。3.6.2直径小于1.0mm的钢丝不做断口检查。4试验方法
4.1钢丝拉力试验及打结拉力试验按GB228一76《金属拉力试验法》进行。钢丝强度计算采用实际直径。
4.2钢丝的弯曲试验按GB238一82《金属线材反复弯曲试验方法》进行。直径等于大于3毫米的309
YB/T 5032--93
钢丝所用的钳口半径为10毫米;直径小于3毫米时为5mm,并用弯曲后的试样检查本标准第3.6条规定的断口情况。
4.3钢丝的扭转试验按GB239一82《金属线材扭转试验方法》进行。4.4钢丝的缠绕试验按GB2976一82《金属线材缠绕、松懈试验方法》进行。4.5钢丝的硫酸铜试验按GB2972--82《镀锌钢丝锌层硫酸铜试验方法》进行。钢丝的锌层重量试验按GB2973一82《镀锌钢丝锌层重量试验方法》进行。4.6钢丝的化学成分按GB223-63《钢铁化学分析标准方法》、GB223一81《钢铁及合金化学分析方法》及YB35--78《钢铁化学分析方法》进行。4.了钢丝表面用肉眼检查。
4.8用精确度0.001毫米的量具,在钢丝的任何部位从相互垂直的两个方向测量钢丝的直径。5检验规则、包装、标志
5.1钢丝的验收、包装、标志及质量证明书按GB2103一80《钢丝验收、包装、标志及质量证明书的--般规定》进行。
5.1.1锌层质量试验的试样可从供试验的各钢丝盘的任一端切取,其数量与机械性能试验取样数量相同。
5.1.2包装型式按GB2103-80中第3类包装。需方有特殊要求时,由双方协议并在合同中注明。附加说明:
本标准由中华人民共和国冶金工业部提出。本标准由宁夏石咀山钢铁厂负贵起草。本标准主要起草人魏金三。
小提示:此标准内容仅展示完整标准里的部分截取内容,若需要完整标准请到上方自行免费下载完整标准文档。