首页 >  新疆维吾尔自治区地方标准  > DB6528/T 205-2024棉花轻简化栽培技术规程

基本信息

标准号: DB6528/T 205-2024

中文名称:棉花轻简化栽培技术规程

所属省份:新疆维吾尔自治区地方标准(DB65)

标准状态:现行

发布日期:2024-10-21

实施日期:2024-12-01

出版语种:简体中文

下载格式:.pdf .zip

下载大小:793.56 KB

标准分类号

标准ICS号:65.020.20

中标分类号:B05

相关单位信息

起草人:屈涛、任娟、刘双、孙绘健、谭忠宁、朱海涵、张子旭、张滋林、苏勇宏、吾尔尼沙·麦合木提、蒲俊蓉、李萍、赵双印、王浥州、赛买提·克衣木、盛强、董洁、赵晓燕、曹松华、刘春惊、木尔提扎·买买提、艾依提·依布拉音

起草单位:新疆巴音郭楞蒙古自治州农业技术推广中心、新疆巴音郭楞蒙古自治州农业科学研究院

归口单位:新疆巴音郭楞蒙古自治州农业农村局

提出单位:新疆巴音郭楞蒙古自治州农业技术推广中心

发布部门:巴音郭楞蒙古自治州

标准简介

文件适用于巴州棉花种植区域

部分标准内容

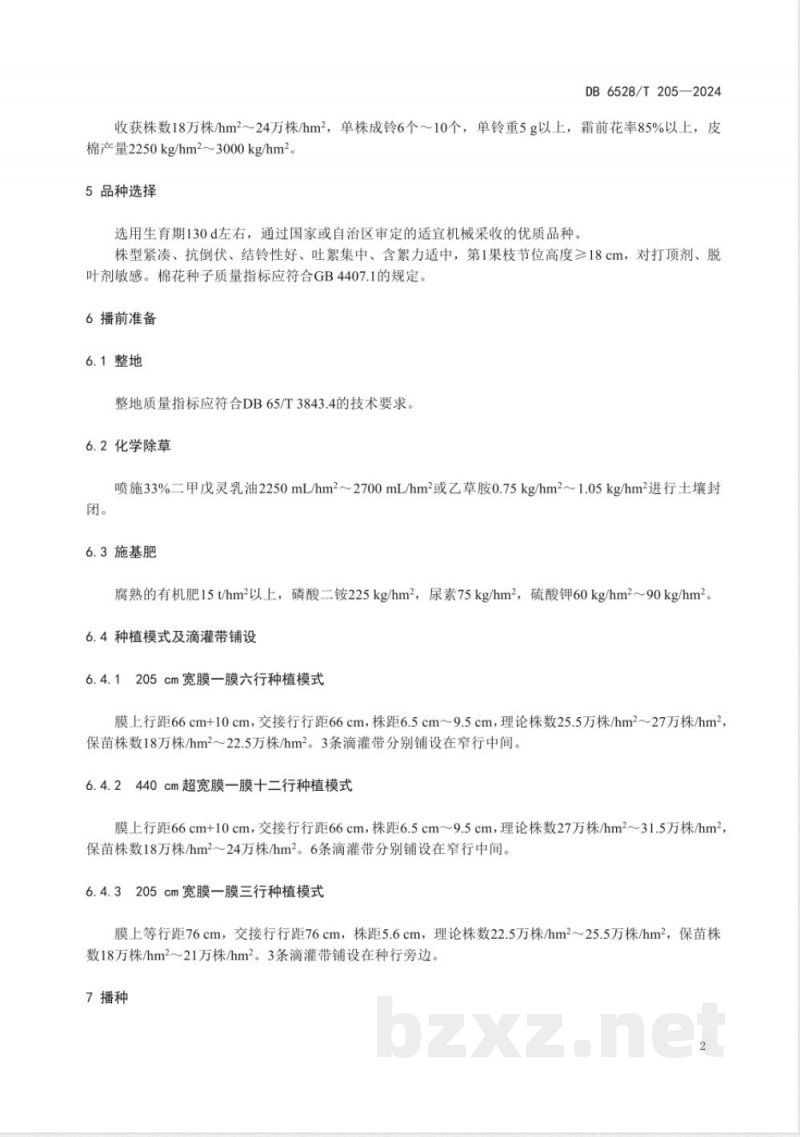
ICS 65.020.20 CCS B05 UB6528 巴音郭楞蒙古自治州地方标准 DB6528/T 205—2024 棉花轻简化栽培技术规程 Technical regulations for light and simplified cultivation of cotton 2024-10-21发布 2024-12-01实施 巴音郭楞蒙古自治州市场监督管理局 发布 前言 本文件按照GB/T 1.1—2020《标准化工作导则 第1部分:标准化文件的结构和起草规则》的规定起草。 本文件由新疆巴音郭楞蒙古自治州农业技术推广中心提出,由新疆巴音郭楞蒙古自治州农业农村局归口并组织实施。本文件起草单位:新疆巴音郭楞蒙古自治州农业技术推广中心、新疆巴音郭楞蒙古自治州农业科学研究院。 本文件主要起草人:屈涛、任娟、刘双、孙绘健、谭忠宁、朱海涵、张子旭、张滋林、苏勇宏、吾尔尼沙·麦合木提、蒲俊蓉、李萍、赵双印、王浥州、赛买提·克衣木、盛强、董洁、赵晓燕、曹松华、刘春惊、木尔提扎·买买提、艾依提·依布拉音。 本文件实施应用中的疑问,请咨询新疆巴音郭楞蒙古自治州农业技术推广中心。对本文件的修改意见或建议,请反馈至新疆巴音郭楞蒙古自治州农业农村局(巴音郭楞蒙古自治州库尔勒市团结北路14号)、新疆巴音郭楞蒙古自治州农业技术推广中心(新疆库尔勒市石化大道64号)、新疆巴音郭楞蒙古自治州农业科学研究院(新疆库尔勒市英下路巴州农科院)、新疆巴音郭楞蒙古自治州市场监督管理局(新疆库尔勒市延安路27-1号)。联系电话及邮编如下:新疆巴音郭楞蒙古自治州农业农村局联系电话0996-2019012,邮编841000;新疆巴音郭楞蒙古自治州农业技术推广中心联系电话0996-2023562,邮编841000;新疆巴音郭楞蒙古自治州市场监督管理局联系电话0996-2266036,邮编841000。 1 范围 本文件规定了陆地棉从产量结构、品种选择、播前准备、播种、灌溉技术、生育期用肥、化控技术、化学封顶、病虫害防治、化学脱叶、机械采收以及滴灌带和残膜回收等栽培技术要求。 本文件适用于巴州棉花种植区域。 2 规范性引用文件 下列文件中的内容通过文中的规范性引用而构成本文件必不可少的条款。其中,注日期的引用文件,仅该日期对应的版本适用于本文件;不注日期的引用文件,其最新版本(包括所有的修改单)适用于本文件。 GB 4407.1 经济作物种子 第1部分:纤维类 NY/T 1227 残地膜回收机作业质量 DB65/T 2271 棉花主要病虫害综合防治技术规程 DB65/T 3843.4 棉花生产全程机械化技术规程 第4部分:整地作业 DB65/T 4317 农用无人机喷施棉花脱叶剂作业技术规范 DB65/T 4403 棉花化学打顶整枝应用技术规范 3 术语和定义 下列术语和定义适用于本文件。 3.1 棉花轻简化栽培技术 以机械化为主要手段,辅之以化学调控等主要技术措施,优化棉花生产环节,简化作业程序,减少生产投入,降低劳动强度的节本、优质、高效栽培技术。 3.2 脱叶催熟 利用脱叶和催熟调节剂,采用茎叶喷雾等方法,加快植株衰老和成熟过程,促使棉铃成熟并使绝大部分叶片尽快脱落的技术。 3.3 化学打顶 利用化学打顶剂,采用茎叶喷雾等方法,强制延缓或抑制棉花顶端生长的技术。 3.4 干播湿出 前茬作物收获后,不进行播前灌溉(一般指没有冬灌、春灌,复播作物不浇播前水),在土壤没有底墒的条件下直接播种,播种后滴出苗水,保证作物出苗的一种耕作灌水技术。 4 产量结构 收获株数为18万株/hm²~24万株/hm²,单株成铃6个~10个,单铃重5 g以上,霜前花率85%以上,皮棉产量2250 kg/hm²~3000 kg/hm²。 5 品种选择 选用生育期约130 d,通过国家或自治区审定的适宜机械采收的优质品种。要求株型紧凑、抗倒伏、结铃性好、吐絮集中、含絮力适中,第1果枝节位高度≥18 cm,对打顶剂、脱叶剂敏感。棉花种子质量指标应符合GB 4407.1的规定。 6 播前准备 6.1 整地 整地质量指标应符合DB65/T 3843.4的技术要求。 6.2 化学除草 喷施化学除草剂进行播前杂草防治。

小提示:此标准内容仅展示完整标准里的部分截取内容,若需要完整标准请到上方自行免费下载完整标准文档。

标准图片预览

DB6528/T 205-2024棉花轻简化栽培技术规程 DB6528/T 205-2024棉花轻简化栽培技术规程 DB6528/T 205-2024棉花轻简化栽培技术规程 DB6528/T 205-2024棉花轻简化栽培技术规程 DB6528/T 205-2024棉花轻简化栽培技术规程