首页 > 机械行业标准(JB) > JB/T 8413.5-2008 内燃机 机油泵 第5部分:粉末冶金齿轮 技术条件
JB/T 8413.5-2008

基本信息

标准号: JB/T 8413.5-2008

中文名称:内燃机 机油泵 第5部分:粉末冶金齿轮 技术条件

标准类别:机械行业标准(JB)

标准状态:现行

发布日期:2008-02-01

实施日期:2008-07-01

出版语种:简体中文

下载格式:.rar.pdf

下载大小:543138

相关标签: 内燃机 机油泵 粉末冶金 齿轮 技术

标准分类号

标准ICS号:能源和热传导工程>>27.020内燃机

中标分类号:机械>>活塞式内燃机与其他动力设备>>J95润滑系统

关联标准

替代情况:替代JB/T 5091-1991

出版信息

出版社:机械工业出版社

书号:15111·9066

页数:7页

标准价格:10.0 元

出版日期:2008-06-01

相关单位信息

起草人:沈红节

起草单位:上海内燃机研究所

归口单位:全国内燃机标准化技术委员会

提出单位:中国机械工业联合会

发布部门:中华人民共和国国家发展和改革委员会

标准简介

JB/T 8413的本部分规定了内燃机机油泵粉末冶金齿轮技术要求、检验方法、检验规则、标志、包装、运输和贮存。 本部分适用于内燃机机油泵粉末冶金外啮合渐开线主、被动齿轮。 JB/T 8413.5-2008 内燃机 机油泵 第5部分:粉末冶金齿轮 技术条件 JB/T8413.5-2008 标准下载解压密码:www.bzxz.net

标准图片预览

JB/T 8413.5-2008 内燃机 机油泵 第5部分:粉末冶金齿轮 技术条件
JB/T 8413.5-2008 内燃机 机油泵 第5部分:粉末冶金齿轮 技术条件
JB/T 8413.5-2008 内燃机 机油泵 第5部分:粉末冶金齿轮 技术条件
JB/T 8413.5-2008 内燃机 机油泵 第5部分:粉末冶金齿轮 技术条件
JB/T 8413.5-2008 内燃机 机油泵 第5部分:粉末冶金齿轮 技术条件

标准内容

ICS27.020
备案号:23141—2008
中华人民共和国机械行业标准
JB/T8413.5-2008
代替JB5091—1991
内燃机
机油泵
第5部分:粉末治金齿轮
技术条件
InternalcombustionenginesOilpumpsPart5:PowdermetallurgygearsSpecification2008-02-01发布
2008-07-01实施
中华人民共和国国家发展和改革委员会发布前言
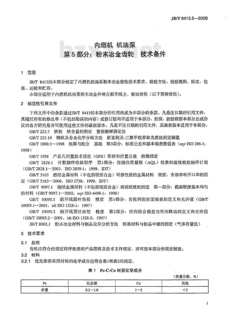
1范围
2规范性引用文件
3技术要求
3.1总则
表面粗糙度
尺寸公差
形状和位置公差
使用寿命,
检验方法
材料化学成分,
密度和含油密度
表观硬度..
表面粗糙度
形状和位置公差
齿轮制造精度
单齿扳断强度
5检验规则
标志、包装、运输和贮存.
标志,
6.4贮存
图1齿轮弯断负荷P加载示意图.
表1Fe-C-Cu材质化学成分
表2Fe-C材质化学成分
表3物理力学性能
表4表面粗糙度
表5齿轮制造精度检验项目
JB/T8413.5-2008
JB/T8413《内燃机机油泵》分为七个部分:第1部分:总成技术条件;
第2部分:总成试验方法;
第3部分:粉末冶金转子技术条件:第4部分:钢制齿轮技术条件
第5部分:粉末冶金齿轮技术条件;第6部分:传动轴轴端的型式和尺寸:第7部分:总成产品可靠性考核。本部分为JB/T8413的第5部分。
JB/T8413.5—2008
本部分是对JB/T5091—1991《内燃机机油泵粉末冶金齿轮技术条件》的修订。本部分与JB/T5090—1991相比,主要变化如下:修改了齿轮用材料及物理力学性能(1991年版的3.2、3.3、3.4;本版的3.2);修改了齿厚偏差的规定(1991年版的3.7;本版的3.4.1);修改了检验方法(1991年版的第4章;本版的第4章);修改了检验规则(1991年版的第4章;本版的第5章);修改了标志、包装、运输和贮存(1991年版的第5章;本版的第6章)。与本部分相关配套的标准有:
JB/T8413—1996内燃机机油泵技术条件;JB/T84141996内燃机机油泵传动轴端的型式和尺寸;JB/T8886—1999内燃机机油泵试验方法;-JB/T97701999内燃机机油泵齿轮技术条件:JB/T51051—1999内燃机机油泵产品可靠性考核。本部分由中国机械工业联合会提出。本部分由全国内燃机标准化技术委员会(SAC/TC177)归口。本部分起草单位:上海内燃机研究所。本部分主要起草人:沈红节。
本部分所代替标准的历次版本发布情况:-NJ260—1982:
-JB/T50911991。
1范围
内燃机机油泵
技术条件
第5部分:粉未治金齿轮
JB/T8413.52008
JB/T8413的本部分规定了内燃机机油泵粉末冶金齿轮技术要求、检验方法、检验规则、标志、包装、运输和贮存。
本部分适用于内燃机机油泵粉末冶金外啮合渐开线主、被动齿轮(以下简称齿轮)。2规范性引用文件
下列文件中的条款通过JB8413的本部分的引用而成为本部分的条款。凡是注日期的引用文件其随后所有的修改单(不包括勘误的内容)或修订版均不适用于本部分,然而,鼓励根据本部分达成协议的各方研究是否可使用这些文件的最新版本。凡是不注日期的引用文件,其最新版本适用于本部分。GB/T223.7铁粉铁含量的测定重铬酸钾滴定法GB/T223.19钢铁及合金化学分析方法新亚铜灵-三氯甲烷萃取光度法测定铜量GB/T1800.3—1998极限与配合基础第3部分:标准公差和基本偏差数值表(eqvISO286-1:1998)www.bzxz.net
GB/T1958产品几何量技术规范(GPS)形状和位置公差检测规定GBT2828.1计数抽样检验程序第1部分:按接收质量限(AQL)检索的逐批检验抽样计划(GB/T2828.1—2003,ISO2859-1:1999,IDT)GB/T5163燃结金属材料(不包括硬质合金)可渗性烧结金属材料密度、含油率和开口率的测定(GB/T5163-—2006,ISO2738:1999,IDT)GB/T9097.1烧结金属材料(不包括硬质合金)表观硬度的测定第一部分:截面硬度基本均匀的材料(GB/T9097.1—2002,eqvISO4498-1:1990)GB/T10095.1渐开线圆柱齿轮精度第1部分:齿轮同侧齿面偏差的定义和允许值(GB/T10095.1—2001,idtISO1328-1:1997)GB/T10095.2渐开线圆柱齿轮精度第2部分:径向综合偏差与径向跳动的定义和允许值(GB/T10095.2-2001,idtISO1328-2:1997)JB/T8063.1粉末冶金材料与制品化学分析方法铁基材料与制品中碳的测定(气体容量法)3技术要求
3.1总则
齿轮应符合经规定程序批准的产品图样及技术文件规定,亦可按本部分的规定制造。3.2材料
3.2.1优先推荐采用材料的化学成分应符合表1和表2的规定。表1Fe-C-Cu材质化学成分
(质量分数,%)
化合碳
JB/T8413.5—2008
表2Fe-C材质化学成分
化合碳
0.25~0.60
(质量分数,%)
3.2.2优先推荐采用材料的物理力学性能应符合表3的规定。其中密度和含油密度任做一项试验就可。3.2.3根据需要,允许选用能满足本部分技术要求和使用要求的其他材料。3.3表面粗糙度
内、外齿轮的表面粗糙度按表4规定。表3
3物理力学性能
3.4尺寸公差
两端面
齿顶圆表面、齿面
内孔表面
含油密度
单齿扳断强度
≥400
表4表面粗糙度
表观硬度
70~140
单位:μm
3.4.1齿轮的制造精度应不低于GB/T10095.1—2002、GB/T10095.2-2002中规定的8级。其齿厚公差按产品图样的规定。
3.4.2齿轮内孔的尺寸公差按GB/T1800.3—1998中规定的IT7。3.5形状和位置公差
3.5.1齿轮项圆柱面对齿轮内孔轴线的径向圆跳动公差应符合GB/T10095.2—2002中8级的规定3.5.2齿轮顶圆柱面对齿轮配合孔(或轴)表面的径向圆跳动公差应符合GB/T10095.2一2002中8级的规定。
齿轮副的轴线平行度公差按下述规定:a)X方向的轴线平行度公差值≤Fp:b)Y方向的轴线平行度公差值≤FJ2。3.5.4齿轮副中心距极限偏差应符合GB/T1800.3-1998中IT8的规定。3.6外观
齿轮表面不允许有剥落、裂纹、碰伤、夹杂物及氧化等缺陷,3.7使用寿命
在内燃机正常使用的情况下,齿轮使用寿命应大于或等于发动机的大修期,确因制造质量不良面引起的损坏,制造厂应免费给予更换。4检验方法
4.1材料化学成分
4.1.1总铁的测定按GB/T223.7的规定。4.1.2化合碳的测定按JB/T8063.1的规定。4.1.3铜含量的测定按GB/T223.19的规定。4.2密度和含油密度
按GB/T5163的规定进行测定。
4.3表观硬度
按GB/T9097.1的规定或其他方法进行测定。4.4表面粗糙度
使用表面粗糙度仪或其他设备进行测定。4.5形状和位置公差
按GB/T1958的规定进行测定。
4.6外观
采用目测。
齿轮制造精度
齿轮制造精度应按表5中所列项目进行检验。表5齿轮制造精度检验项目
公差组
检验项目
4.8单齿扳断强度
ot, Jite
JB/T8413.5—2008
4.8.1检验方法如图1所示。
齿轮弯断负荷P应作用在齿轮分度圆与齿面的交线上,并垂直与过交线的齿轮切面。图1齿轮弯断负荷P加载示意图
结果按下式进行计算:
式中:
-单齿折断强度,单位为MPa;
齿轮弯断负荷,单位为kg:
齿宽,单位为mm;
模数,单位为mm;
齿形系数。
5检验规则
5.1每个产品须经制造厂技术检验部门检验合格后方能出厂5.2需方抽查产品质量时,应按GB/T2828.1的规定抽检,检验项目、组批原则、抽样方案、判定与复验规则按制造厂与客户商定的技术文件。3
JB/T8413.5—2008
5.3国家主管部门抽查产品质量时,按主管部门批准的实施细则的规定。6标志、包装、运输和贮存
6.1标志
6.1.1包装盒上应标明:
a)制造厂名称、商标及地址;
b)产品名称、材料、型号及零件号;c)数量:
d)产品质量等级;
e)包装日期及防锈有效期:
f)执行标准号。
6.1.2包装箱外部应标明:
a)商标分类图示标志:
b)制造厂名称、商标及地址:
c)产品名称、材料及型号;
d)数量;
e)总质量及外形尺寸;
f)收货单位及地址;
g)出厂日期及防锈有效期:
h)“小心轻放”、“防潮”等字样或符号:1)执行标准;
j)其他。
6.1.3合格证上应标明:
a)制造厂名称、商标和地址;
b)内燃机型号、零件名称及零件号:c)检验日期。
6.1.4包装盒、包装箱的标志可以根据需方要求标志其他字样,标志部位、尺寸和方法按产品图样规定。
6.2包装
6.2.1齿轮一般采用纸盒包装,如需方同意,也可采用其他材料包装盒或简易包装方法。6.2.2齿轮必须进行防锈处理,并用结实不透水的中性纸或塑料袋包扎好再装人盒内,每只包装盒内应装人同一机型,同一品种的产品。6.2.3每只包装盒内应附有经制造厂质量检验员签章的产品合格证。6.2.4用包装盒装好的齿轮必须装入衬有防水纸的干燥包装箱内,并保证在正常运输中不致损坏零件,箱子总质量不得超过25kg。
6.3运输
在运输过程中,要防磕碰、防雨、防潮。6.4贮存
包装好的齿轮应存放在通风和干燥的仓库内。正常保管情况下,制造厂应保证自出厂之日起12个月内不致锈蚀。
中华人民共和
机械行业标准
内燃机机油泵
第5部分:粉末冶金齿轮技术条件JB/T8413.52008
机械工业出版社出版发行
北京市百万庄大街22号
邮政编码:100037
210mm×297mm?0.5印张·13千字2008年6月第1版第1次印刷
定价:10.00元
书号:15111·9066
网址:http://cmpbook.com编辑部电话:(010)88379778
直销中心电话:
(010)88379693
封面无防伪标均为盗版
版权专有
侵权必究
小提示:此标准内容仅展示完整标准里的部分截取内容,若需要完整标准请到上方自行免费下载完整标准文档。