首页 > 机械行业标准(JB) > JB/T 8723-2008 焊接金属波纹管机械密封
JB/T 8723-2008

基本信息

标准号: JB/T 8723-2008

中文名称:焊接金属波纹管机械密封

标准类别:机械行业标准(JB)

标准状态:现行

发布日期:2008-06-04

实施日期:2008-11-01

出版语种:简体中文

下载格式:.rar.pdf

下载大小:501287

相关标签: 焊接 金属 波纹管 机械 密封

标准分类号

标准ICS号:机械系统和通用件>>21.140密封件、密封装置

中标分类号:机械>>通用零部件>>J22密封与密封装置

关联标准

替代情况:替代JB/T 6373-1992;JB/T 8723-1998

出版信息

出版社:机械工业出版社

页数:12

标准价格:12.0 元

出版日期:2008-11-01

相关单位信息

起草单位:丹东克隆集团有限责任公司;西安永华集团有限公司;四川日机密封件有限公司;上海博格曼有限公司;合肥通用机械所

归口单位:机械工业机械密封标委会

发布部门:中华人民共和国国家发展和改革委员会

标准简介

本标准规定了离心泵及类似机械旋转轴用焊接金属波纹管机械密封的术语和定义、要求、基本型式、材料代号及布置方式、检验规则与方法、试验方法、安装与使用要求、标志与包装。 JB/T 8723-2008 焊接金属波纹管机械密封 JB/T8723-2008 标准下载解压密码:www.bzxz.net

标准图片预览

JB/T 8723-2008 焊接金属波纹管机械密封
JB/T 8723-2008 焊接金属波纹管机械密封
JB/T 8723-2008 焊接金属波纹管机械密封
JB/T 8723-2008 焊接金属波纹管机械密封
JB/T 8723-2008 焊接金属波纹管机械密封

标准内容

ICS21.140
备案号:24452—2008
中华人民共和国机械行业标准
JB/T 8723--2008
代替JB/T6373—1S92
JB/T 8723—199B
焊接金属波纹管机械密封
Welded metal-bellows mechanical seal2008-06-04 发布
2008-11-01实施
中华人民共和国国家发展和改革委员会发布前言
2规范性引用文件
3术语和定义
焊接金属被纹管组件
4.2其他主要零部件
4.3性能要求
5基本型式、材料代号及布置方式5.1基本型式
5.2型式代号
5.3材料代号
拓置方式
检验规则与方法
检验规则
检验方法
试验方法
安裴与使用婴习
标志与包装
焊菇形状
I型密封
I型密封
Ⅱ型密封
IV型密封
1CW-FX布置
1CW-FL布置.
2CW-CW布置
2CW-CS布暨
2NC-CS 布置
3CW-FB布置
3CW-BB布置
3CW-FF布置
3NC-FB 布置
3NC-FF布置,
3NC-BB 布置
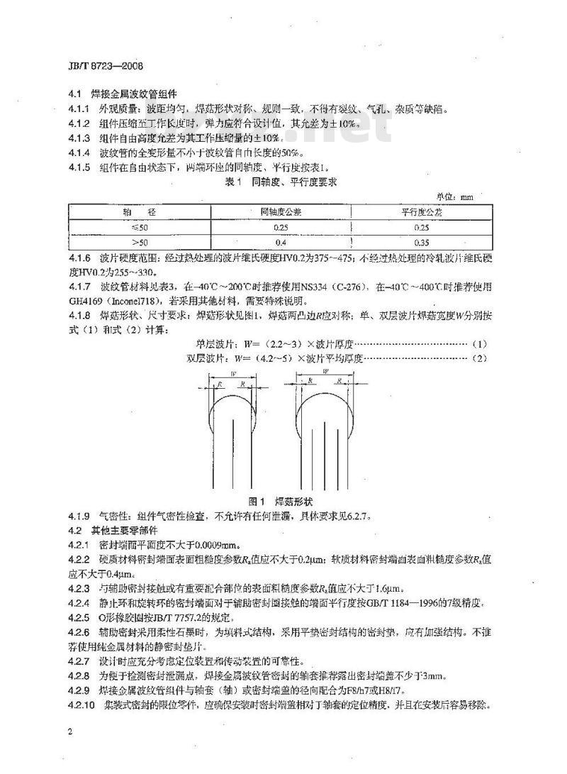
同轴度、平行度要求
焊接金属波纹管机械密封运转试验的平均泄漏量各零件材料代号
圆跳动公差
HTYKAONYKAca
JB/T8723—2008
JB/T8723--2008
本标准代替JB/T6373—1992(焊接金属波纹管机械密封技术条作》和JB/T8723—1998《泵用焊接金属波纹管机械密封》。
本标推与JB/T6373—1992科JB/T8723—1998相比,主要变化如I下:将两项标推合并修订,名称改为《焊接金属波纹管机械密封》:-对原JB/T6373—1992和IJB/T8723—1998标准的适用范用进行了修改:对原JB/T6373一1992标准中的术语与定义进行了修改;对原JB/T6373—1992和JB/T8723—1998标准中的妥求进行了修改:-对原JB/T8723一1998标推中的基本型式、材料代号及布置方式进行了修改:对原JB/T6373—1992和JB/T8723—1998标推中的检验规则与方法进行了修改:对原JB/T6373-1992和JBT8723—1998标准中的安装与便要求进行了修改。本标准由中国机械工业联合会提出。本标准由机械工业机械密封标准化技术委员会归口。本标准由丹东克隆集团有限责任公司、西安永华集团有限公司、四川日机密封件有限公司、上海博格曼有限公司、合肥通用机械研究院负责起草。本标准主要起草人:俞龙海、郭华中、王慧、王庆、胡力航、张智、吴兆比、班玉红。本标准所代替标雅的历次版本发布情况:-JB/T 6373—1992:
—B/T 8723—1998。
焊接金属波纹管机械密封
JB/F8723—2008
本标推规定了离心泵及类似机械旋转轴用焊接金属波纹管机械密封的术语和定义、要求、基本型式、材料代号及布置方式。检验规则与方法、试验方法、安装与使用要求、标志与包装。本标准为焊接金属波纹管机誠密封的通用技术规范,适范围为:a)轴径:20mm~Q120mm:
b)密过腔温度:-40℃~400℃;c)密封腔压力:单层波纹管≤2.2MPa,双层波纹管≤4.2MPa:d)速度:旋转型端面平均线速度≤25m/s:静止型端面平均线速度≤50m/s:e)介质:水、油、溶剂类及一股腐蚀性液体,2规范性引用文件
下列文件中的条款通过本标准的引用而成为本标准的条款。凡是注明日期的引用义件,其随后所有的修改单(不包括勘误的内容)或修订版均不适用子本标准,然而,鼓励根据本标准达成协议的各方研究是否可使用这些文件的最新版本,儿是不注明日期的用文件,其最新版本适用于本标准。GB/T1184—[996形状和位置公差未注公差值(egvISO2768-2:1989)GB/T4340.1金属维氏硬设试验第1部分:试验方(GBT4340.1—1999,eqvIS06507-1:1997)GB/T6394金属平均晶粒测定-万法(GB/T6394—2002,ASTMF112:1996)GB/T14211机械密封试验方法
JB/T41271机械密封技术条件
JB/T6629机械密封循环保护系统JB/T7757.2机碱密封用O形橡胶圈3术语和定义
下列术语和定义适用于本标准。3.1
单层波片single rippie plate
山一对波片焊接成组。
双层波片double ripple plate
由两对波片叠合焊接成组。
焊接金属波纹管组件wcldedmetalbellowssubassembly由波纹管与波纹管座及密封环座(带密封环)焊接而成的组合件。3.4
焊菇wcld bcad
波片焊接形成的环形焊缝,其截面呈蘑菇状。4要求
HTYKAONYKACa
JB/T8723—2008
焊接金属波纹管组件
4.1.1外观质量:波距均匀,菇形状对称、规则一致,不得有裂纹、气孔、杂质等缺陷。4.1.2组件压缩至丁作长度时,弹力应符合设计值,其允差为土10%,4.1.3组件自由高度充差为其工作压缩量的土10%。4.1.4被纹管的全变形量不小-波纹管自巾长度的50%。4.1.5组件在自由状态下,两端环座的同轴度、平行度按表1。表1同轴度、平行度要求
单位:mm
同轴度公差
平行度公盏
4.1.6波片硬度范围:经过热处理的波片维氏硬度HV0.2为375~475;不经过热处理的冷轧波片维氏硬度HV0.2为255~-330
4.1.7波纹管材料见表3,在-40℃~200℃时推荐使用NS334(C-276),在-40℃~-400℃时推荐使用GH4169(Incone1718),若采用其他材料,需要特殊说明。4.1.8煤菇形状、尺寸要求:焊菇形状见图1,炼菇两凸边R应对称;单、双层波片焊菇宽度W分别按式(1)(2)计算:
单层波片:W=(2.2~3)×波片厚度双层波片:W=(4.2~5)×波片平均厚度R
图1焊菇形状
4.1.9气密性:组件气密性检查,不允许有任何泄漏,具休要求见6.2.7。4.2其他主要零部件免费标准下载网bzxz
4.2.1密封端面平面度不大于0.0009mm。(1)
4.2.2硬质材料密封端面表面粗翘度参数R值应不大于0.2um;软质材料密封端面表血料糙度参数R,值应不大于0.4um。
4.2.3与辅助密封接触或有重要配合部位的表面粗糙度参数R,值应不大丁1.Guml4.2.4静止环和旋转环的密封端面于辅助密封圈接触的端面平行度按GB/T1184—1996的7级精度。4.2.5O形橡胶圈按JB/T7757.2的规定4.2.6辅助密封采用柔性石墨时,为填料式结构,采用平垫密封结构的密封垫,应有而强结构。不握荐使用纯金属材料的静密封垫片。4.2.7设计时应充分考虑定位装置和传动装置的可靠性。4.2.8为便于检测密封泄漏点,焊接金属波纹管密封的输套排荐露出密封端盖不少了3mm4.2.9煤接金属波纹管组件与轴套(轴)或密封端盖的径向配合为F8/h7或H8/17。4.2.10集装式密封的限位零件,应确保安装时密封端盖相对丁轴套的定位精度,并且在安装后容易移除。2
JB/T8723—2008
4.2.11密封端盖上的冲洗孔设计有利于密封腔中气体排,排液孔推荐设计有利于急冷液和泄漏液排出。
4.2、12密封端盖在设计上应有使于拆卸的结构:4.2.13密封端盖与密封腔间径向定位配合荐为H8/f7。4.2.14其他没有说明的零部件参照相关标准。4.2.15本标准所涉及的焊接金属波纹管机械密封优先推荐采集装式结构。4.3性能要求
4.3.1泄瀛量
4.3.1.1焊接金属波纹管机械密封运转试验的平均泄漏量按表2的规定。表2焊接金属波纹管机械密封运转试验的平均泄漏量轴径d
转建n
2.2p≤4.2
运转试验平均批渐量e
4.3.1.2薛压试验的最高压力为产品最商使用压力的1.25倍,静压试验的平均泄漏量不超过运转试验的兰分之一。
4.3.2磨损量
以清水为介质进行试验,运转100h,任一密面磨损量不大于0,02mm4.3.3使用期
在选型合理、安装使用正确、系统工作良好、设备运行稳定的情况下,使用期不少于8000h,特殊工况例外。
5基本型式、材料代号及布置方式5.1基本型式
型密封:内装式,波纹管组件为旋转型,辅助密封为0形圈,见图2。5.1.1
5.1.2Ⅱ型密封:内装式,波纹管组件为旋转型,辅助密封为柔性石墨,见图3。5.1.31I1型密封:内装式,波纹管组件为静止型,辅密封为0形,见图4。5.1.4IV型密封:内装式,波纹管组件为静止型,辅密封为柔性石墨,见图5。图2
【型密封
TYKAONiYKAca
JI/T 87232008
5.2型式代号
5.3材料代号
江型密封
图4Ⅲ型密封
图5IV型密封
口口#国
其他件材料代号
密封环座材料代号
波纹管材料代号
辅助密封树料代号
静止环材料代号
旋转环材料代号
密封尺于规格,不足3位吋,首位用0表示集装式密封为1,非集装式密过为0基本型式(见5.1)
各零件材料代号及其种类按表3的规定。类
旋转环
静止环
轨砂密對件
金属波纹管
金属站构件
5.4布置方式
表3、各零件材料代号
本标准材料代号
浸锑石聚
浸树胎石策
钴基硬逐介金
镇基硬质合金
反应烧结碳化硅
无压烧结碳化硅
其他材料,使用时说明
氟橡胶
乙丙橡胶
硅橡胶
全氧醚橡胶
柔性不墨
材料名称
氛塑料全包薇橡胶O形菌
其他材料,使用时说明
NS334 (C-276)
GH4169 (1nconel 718)
沉淀硬化型不锈钢
铁合金
NCu28-2.5-1.5 (Monel)
其他材料,使用时说明
NS334(C-276)
铬镍钢
铬辣钒钢
低膨胀合金
钛合金
GH4169 (inconel 718)
其他材料,使用时说明
JB/T 87232008
表示接触式湿密封:该种型式密封的端面间不产生使两端面间保持一定间隙的气膜或液膜动力。
表示非接触式密封:该种型式密封的端面问能够产生使两端面间保持一定间隙的气膜或膜动压力。
表示抑制密封(接触式或非接触):该种型式密封结构包括一个补偿元件和成对装在外部密封腔中的一对密封端面。
表示面对背式双密封:其特征是在两个密封补偿元件之间安装一对密封端面,在两对密封端面之间装有一个密封补偿元件,表示面对面式双密封:其特征是两对确封端面均安装在两个密封补偿元件之间表示背对背式双密封:其特征是两个密封弹性元件安装在两对密封端而之间。5
HTYKAONYKAca
JB/T8723—2008
5.4.2密封布置框架图
布母式1
栗装式单密封
按船式避密封
1CW-FX【带固
定节液套,
见图6
1CW-FL(带
浮动节流套),
见图了
布置方式2
集装式双密封,非有抑制密封腔,其力小于密村腔压力
液体援冲,双
端面接触式
2cw-cw,
见降8
图61CW-FX布置
经冲腋
缓神范
图82CW.Cw布置
图102NC-CS布置
级种与
气体缓冲或无
冲,带有种
制密封
2CW-CS接
触式探警封),
见图9
2NC-CS (
按触式密封),
现图10
布暨方式3
第装式效密,采用外部是供FL塞流体,其压力商于密好跑压力
液体严密,
接触式湿密射
3CW-nB,
见轻!12
气传限密,
非接触式密封
3NC-TB,
见菌14
3KC-FF,
见图15
3NC-BB,
见图16
图7ICW-FL 布置
放空口
排污口
图 9 2CW-CS 布置
红封教
图 11 3CW-FB 布置
缓冲气
阻封波
3CW-BB布置
阻封气,
图 143NC-FB布置
6检验规则与方法
6.1检验规则
祖封气
限封气出口
图16 3NC-BB布置
每套产品应经制造厂的检验部门检验合格后方能码厂。巩封技
JB/T8723—2008
阻封蔽
图133CW-FF布置
H封气
图 15 3NC-FF 布置
阻封气遗口
6.2检验方法
6.2.1焊菇外观质量及尺寸检查:用5倍以上放大镜目测,千分尺测景尺寸。6.2.2焊荔内部质量检测及焊菇形状尺寸检查:每批次抽检一件用金相显微或金相分析仪,按GB/T6394规定检测焊菇的金相组织,晶粒度不低于3级为合格,同时测量焊菇形状尺符合4.1.9要求。6.2.3弹力测量:用猜度为2%的弹簧拉压试验机测量。6.2.4接金属波纹管组件白由高度用游标卡尺测量。6.2.5两端环座的同轴度与平行度用百分表测量。6.2.6波片硬度测定:对热处理时随炉两块同批次试样波片按GB/T4340.1进行硬度测定。6.2.7气密性检查:组件内部通人气压0.6MPa~1.0MPa的气体,浸没水中,持续3min,不允许有可见的气泡逸出。
7试验方法
7.1煤接金属波纹管机械密过试验方送按GB/T14211规定进行,7.2如有特殊要求按协议规定进行。8安装与使用要求
8.1安装机械密封部位的轴或轴套按下列要求。HTYKAONYKAca
JB/T87232008
8.1.1轴或轴套表面对密封腔的径向圆跳动公差应符合表4的规定表4圆跳动公差
8.1.2轴或轴套配合表面粗糙度参数R值应不大于1.6um圆跳动公差
单位:j
8.1.3轴或轴套有配合要求的外径尺寸公差不低于h6.8.1.4安装焊接金属波纹管机械密封轴、轴套、密封腔体的端部倒角按照JB/T4127.1的要求执行。8.2安装焊接金属波纹管机械密封主机的转子在运转时的轴向牵动量不得超过0.3mm8.3密封腔体与密封端盖结合的定位端面对轴或轴套的端函圆跳动公差按表4的规定。8.4密封端盖(或壳休)与辅助密封圈接触部位的表面糙度按JB/T4127.1中的要求进行。6.5安装集装式焊接金属波纹管机碱密封时,必须将轴、密封腔体等与密封接触部位清洗下净,并止杂物进人密封蒂位。
8.6当输送介质温度过高、过低或含有杂质颗粒、易燃、易爆、右介质时,必须采用相应的阻封、冲洗、冷却、过滤等措施,具休按JB/T6629要求进行。8.7焊接金属波纹管机械密封在安装时,应按产品安装使用说明书或样本的要求步骤进行,并保证机械密封的安装尺寸,
9标志与包装
9.1包装盒上应有识别标志、生产许可证号、QS标志。9.2产品上应有制造厂标志。
9.3产品包装应能防水、防潮、耐熬、隔振,防止产品在运输和贮存过程中出现损伤和零件的遗失。9.4、每套机械密封出厂时都应附有合格证,合格证上应有产品型号、生产」名、地址、生心诈订证号、检验部门和检验人员的签章和日期。9.5制造厂应根据用户要求提供产品安装使用说明书。中华人民共和国
机械行业标准
焊接金属波纹管机械密封
JH/T 8723—2008
机械1业出版社出版发行
北京市百万店大街22号
畅政编码:100037
210mm×297mm·0.73印张-21于字2008年11月第1腋第1次即
书号:15111-9240
网址:http://cmphook.com(010)88379778
编轻部电话:
直销1心电话:(010)88379693封面无防伤标均为盗版
版权专有
FTKAONYKACa
侵权必究
小提示:此标准内容仅展示完整标准里的部分截取内容,若需要完整标准请到上方自行免费下载完整标准文档。