首页 > 机械行业标准(JB) > JB/T 3890-2008 碳化硅特种制品 硅碳棒
JB/T 3890-2008

基本信息

标准号: JB/T 3890-2008

中文名称:碳化硅特种制品 硅碳棒

标准类别:机械行业标准(JB)

标准状态:现行

发布日期:2008-06-04

实施日期:2008-11-01

出版语种:简体中文

下载格式:.rar.pdf

下载大小:7338741

相关标签: 碳化硅 特种 制品

标准分类号

标准ICS号:机械制造>>切削工具>>25.100.70磨料磨具

中标分类号:机械>>工艺装备>>J43磨料与磨具

关联标准

替代情况:替代JB/T 3890-1999

出版信息

出版社:中国机械工业出版社

页数:16页

标准价格:14.0 元

出版日期:2008-11-01

相关单位信息

起草人:房向颖、陈国蓉、安国、孙建华

起草单位:西安临潼硅碳棒厂;山东潍北硅碳棒厂;山东八三碳化硅热件厂

归口单位:全国磨料磨具标准化技术委员会

提出单位:中国机械工业联合会

发布部门:中华人民共和国国家发展和改革委员会

标准简介

本标准规定了硅碳棒的产品分类、技术要求、试验访求、检验规则及包装。本标准适用于表面温度不高于1500℃的硅碳棒。 JB/T 3890-2008 碳化硅特种制品 硅碳棒 JB/T3890-2008 标准下载解压密码:www.bzxz.net

标准图片预览

JB/T 3890-2008 碳化硅特种制品 硅碳棒
JB/T 3890-2008 碳化硅特种制品 硅碳棒
JB/T 3890-2008 碳化硅特种制品 硅碳棒
JB/T 3890-2008 碳化硅特种制品 硅碳棒
JB/T 3890-2008 碳化硅特种制品 硅碳棒

标准内容

ICS25.100.70
备案号:246392008
中华人民共和国机械行业标准
JB/T3890—2008
代替JB/T3890—1999
碳化硅特种制品
硅碳棒
Special products of silicon carbideSilicon carbide heating elements2008-06-04发布
2008-11-01实施
中华人民共和国国家发展和改革委员会发布前言
规范性引用文件
3产品分类
技术要求
试验方法
外观检验
5.2尺寸偏差..
5.3形位公差,
5.4电气性能
发热部表面发热温度偏差
发热部体积密度
5.7抗折强度
5.8化学成分
6检验规则..
6.1出厂检验..
6.2型式检验..
7标志和包装
图1抚折强度试验示意图
附录A(规范性附录)等直径硅碳棒系列规格尺寸附录B(规范性附录)粗端硅碳棒系列规格尺寸附录C(资料性附录)硅碳棒常用电阻范围次
JB/T3890—2008
JB/T3890—2008
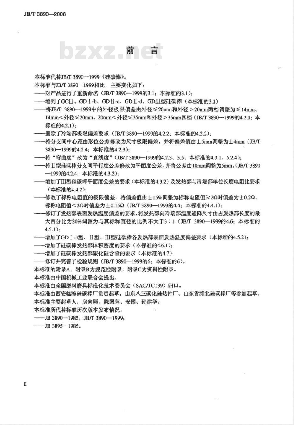
本标准代替JB/T38901999《硅碳棒》。前言
本标准与JB/T3890—1999相比,主要变化如下:对产品进行了重新命名(JB/T3890-1999的3.1本标准的3.1);增列了GCIⅢI、GDI-b、GDII-C、GDII-d、GDII型硅碳棒(本标准的3.1)-将JB/T3890一1999中的外径极限偏差由外径≤20mm和外径>20mm两档调整为≤14mm、14mm<外径≤20mm、20mm<外径≤35mm和外径>35mm四档(JB/T38901999的4.2.1;本标准的4.2.1);
删除了冷端部极限偏差要求(JB/T3890—1999的4.2.2;本标准的4.2.2);将分支间中心距由形位公差修改为尺寸极限偏差,并将偏差值由土5mm调整为土4mm(JB/T3890-1999的4.2.4;本标准的4.2.3);将“弯曲度”改为“直线度”(JB/T3890—1999的4.2.3、5.5;本标准的4.3.1、5.2.4);将II型硅碳棒分支间平行度公差修改为平面度公差,并将公差由10mm调整为5mm。(JB/T3890一1999的4.2.4;本标准的4.3.2);增加了IⅢI型硅碳棒平面度公差的要求(本标准的4.3.2)及发热部与冷端部单位长度电阻比要求(本标准的4.4.2);
修改了标称电阻值的极限偏差,将偏差值由土15%调整为标称电阻值≥22时偏差为土0.2Q、标称电阻值<22时偏差为土0.15Q(JB/T3890—1999的4.4本标准的4.4.1);修订了发热部表面发热温度偏差的要求,将发热部向冷端部温度递降尺寸由占发热部长度的最大百分比为20%调整为与其标称直径的比例不大于3:1(JB/T3890一1999的4.6;本标准的4.5.1);
增加了GDI-b型、II型、II型硅碳棒各发热部表面发热温度偏差要求(本标准的4.5.2);-增加了硅碳棒发热部体积密度的要求(本标准的4.6.1);增加了硅碳棒发热部碳化硅含量的要求(本标准的4.7);修订并完善了检验规则(JBT3890一1999的6:本标准的6)。本标准的附录A、附录B为规范性附录,附录C为资料性附录。本标准由中国机械工业联合会提出。本标准由全国磨料磨具标准化技术委员会(SAC/TC139)归口。本标准由西安临潼硅碳棒厂负责起草,山东八三碳化硅热件厂、山东省潍北硅碳棒厂等参加起草。本标准主要起草人:房向颖、陈国蓉、安国、孙建华。本标准所代替标准历次版本发布情况:JB3890—1985,JB/T3890—1999;-JB3895—1985。
1范围
碳化硅特种制品
硅碳棒
本标准规定了硅碳棒的产品分类、技术要求、试验方法、检验规则及包装。本标准适用于表面温度不高于1500℃的硅碳棒。2规范性引用文件
JB/T3890-2008
下列文件中的条款通过本标准的引用而成为本标准的条款。凡是注日期的引用文件,其随后所有的修改单(不包括勘误的内容)或修订版均不适用于本标准,然而,鼓励根据本标准达成协议的各方研究是否可使用这些文件的最新版本。凡是不注日期的引用文件,其最新版本适用于本标准。GB/T191-2000包装储运图示标志(eqvISO780:1997)GB/T2997—2000致密定形耐火制品体积密度、显气孔率和真气孔率实验方法(eqvISO5017:1998)
GB/T3045—2003普通磨料碳化硅化学分析方法(ISO9286:1997,NEQ)产品分类
形状、代号及产品标记见表1。
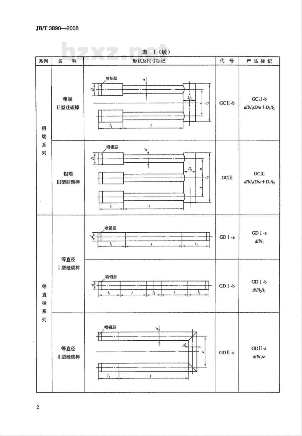
型硅碳棒
ⅡI型硅碳棒
喷铝层
喷铝层
形状及尺寸标记
GCII-a
产品标记
GCII-a
diu/Dle
JB/T3890—2008
IⅡI型硅碳棒
III型硅碳棒
等直径
I型硅碳棒
等直径
IⅡI型硅碳棒
喷铝层
喷铝层
喷铝层
喷铝层
喷铝层
表1(续)
形状及尺寸标记
GD I -a
GDII-a
产品标记
diu/Dle+D/l
diul/Dle+D,/
GDII-a
等直径
ⅡI型硅碳棒
等直径
I型硅碳棒
喷铝层
喷铝层
喷铝层
喷铝层
表1(续)
形状及尺寸标记
注1:图中1为发热部,其余均为非发热部分(其中1为冷端部)。注2:未列型号可由供需双方商定。3.2规格系列:
等直径硅碳棒规格系列见附录A。粗端硅碳棒规格系列见附录B。
JB/T3890—2008
GDII-b
GDII-c
GDII-d
产品标记
GDII-b
dlule+D,/12
GDII-c
diuelly
GDII-d
du,/ella
diule+D,/lz
JB/T3890——2008
4技术要求
4.1外观:表面不应有裂纹、洞眼、喷铝段表面应平整,铝层均匀结合牢固。4.2尺寸极限偏差
4.2.1外径尺寸极限偏差应符合表2规定。表2
外径d、D、DI
极限偏差
14<外径≤20
20<外径≤35
长度尺寸极限偏差应符合表3规定。类别
发热部!
其他长度h、43、14
4.2.3分支间中心距偏差应不大于±4mm。4.3形位公差:
≤1000
≤1600
直线度:硅碳棒直线度公差为总长度的0.3%。4.3.1www.bzxz.net
单位:mm
单位:mm
极限偏差
平面度:II型硅碳棒平面度公差为5mm;ⅡⅢI型硅碳棒平面度公差为4mm。4.4电气性能:
标称电阻值允许偏差应符合表4规定。4.4.1
单位:2
电阻分类
发热部与冷端部单位长度电阻比应符合表5规定。4.4.2
产品类别
GD 1、GDII、GCIII
GCI、GCII
4.5发热部表面发热温度偏差:
标称电阻值允许偏差
发热部与冷端部单位长度电阻比≥12:1
≥5 : 1
≥15:1
4.5.1发热部表面发热温度偏差应符合表6规定。表6
发热部长度范围
≤500
500<≤1000
1000<≤1500
[>1500
发热部向冷端部温度递降
尺寸与其标称直径的比例
≤3:1
温度偏差
高温均温区沿长度任意两点间
4.5.2GDI-b型、II型、IⅢI型硅碳棒各发热部表面发热温度偏差应不大于150℃。4.6物理性能:
4.6.1体积密度
发热部体积密度应不小于2.35g/cm2。4.6.2抗折强度
发热部常温抗折强度应不小于40.0MPa。4.7化学成分:
未经特殊处理的发热部碳化硅含量应不小于98.5%。5试验方法
5.1外观检验
目测。
5.2尺寸偏差
5.2.1外径:用分度值为0.02mm的游标卡尺检测。5.2.2长度:用分度值为0.5mm的钢卷尺或直尺检测。JB/T3890-2008
同一圆周上
5.2.3分支间中心距:用分度值为0.5mm的钢卷尺、直尺或用分度值为0.02mm的游标卡尺测量各分支间内侧或外侧距、分支直径。分支间的中心距为分支间内侧距与分支直径之和或分支间外侧距与分支直径之差。
5.3形位公差
5.3.1直线度:
5.3.1.1主要工器具:
a)检验平台;
b)V形支架;
c)分度值为0.02mm的高度尺。
5.3.1.2试验方法:
a)将两个相同高度的V形支架置于检验平台上,根据被检棒的长度调整两支架间的距离,该距离应大于被检产品全长的98%。
b)将被检产品的两端置于两支架的V形槽内,使最大弯曲点向下与平台距离最小,用高度尺测量最大弯曲凹面至平台间的高度值H1,然后将棒体旋转180°,使最大弯曲点向上与平台距离最大,在同一位置用同样的方法测量最大弯曲凸面至平台间的高度值H2,根据式(1)计算出直线度。
8= H2=-H×100%
JB/T3890--2008
式中:
8—一直线度;
H2—最大弯曲点向上时的高度值,单位为mm;H最大弯曲点向下时的高度值,单位为mm;L两支点间的距离,单位为mm。
5.3.2平面度:把II型或IⅡⅢI型硅碳棒置于检验平台上,将其中一侧分支紧贴于平面上,用塞规或塞尺测其另外分支与平面之间的最大间隙。5.4电气性能
5.4.1主要设备及技术要求
a)调压器:容量视硅碳棒规格不同选定;b)电压表:0~450V,精度为0.5级;c)电流表:0300A,精度为0.5级;d)电流互感器:300:5精度为0.5级;e)光学高温计或远红外测温仪:精度为1.0级。5.4.2检验方法
5.4.2.1标称电阻值
5.4.2.1.1将I型或II型硅碳棒水平放置于两电极之间,接通电源,调整电压,待发热部表面温度达到1050℃土50℃后,稳定电压、电流,根据欧姆定律计算各支棒的标称电阻。硅碳棒常用电阻范围参见附录C。
5.4.2.1.2将IⅢI型硅碳棒水平放置于检验台上,接人三相电源,各相分别接入一块电流表,线间接入电压表,通电后,调整电压,待发热部表面温度达到1050℃土50℃后,稳定线电压(线电压=V3相电压)、相电流,将线电压换算为相电压,根据欧姆定律计算各分支电阻值,标定电阻(亦可标定为电压和电流值)。
发热部与冷端部单位长度电阻比I型硅碳棒发热部与冷端部单位长度电阻比的测定与5.3.2.1检验同时进行。待发热部表面温度达到1050℃土50℃后,用电压表分别测量发热部和整支棒的电压,并根据式(2)计算电阻比值。K
(Vz-V)/2
(2)
IⅡI型及IⅢI型硅碳棒发热部与冷端部单位长度电阻比的测定与5.3.2.1同时进行。待发热部表面温度达到1050℃土50℃后,用电压表分别测量各分支发热部和各分支的电压,并根据式(3)计算电阻比值。K'=
式中:
(v2-v)
K、K-发热部与冷端部单位长度电阻比:V—发热部实测电压,单位为V
V2整支棒实测电压,单位为V;
V棒各分支电压,单位为V;
1—发热部长度,单位为mm;
l-冷端部长度,单位为mm。
5.5发热部表面发热温度偏差
(3)
与5.3同时进行。待表面温度达到1050℃土50℃后,恒温5min,按表6的规定用光学高温计或远红外测温仪测量各部温差。
5.6发热部体积密度
5.6.1试样的浸渍:将试样浸没于盛水的烧杯中,煮沸1h。5.6.2其他按GB/T2997的规定。
5.7抗折强度
5.7.1主要设备及技术要求
万能材料试验机,负荷示值相对误差不大于土1%,加载速率:<0.1mm/min。5.7.2试验方法
JB/T3890—2008
在室温下,取发热体任意部分,水平置于试验机支架的两个支点上,两支点的距离应符合表7的规定。
单位:mm
外径d
两支点间距离S
在被检棒两支点间中点处垂直加压,测量折断时的负荷(见图1),并根据式(4)计算出抗折强度。gs
式中:
抗折强度,单位为MPa;
一发热体外径,单位为cm;
do-发热体内径,单位为cm;
W-荷重,单位为kN;
S-两支点间的距离,单位为cm;80/元-
单位换算产生的系数。
喷铝层
5.8化学成分
荷童W
r(d4-d)
抗折强度试验示意图
硅碳棒发热部的化学成分按GB/T3045的规定检验。6检验规则
6.1出厂检验
出厂检验按4.1~4.5的规定逐支进行检验。6.2型式检验
6.2.1有下列情况之一时,应进行型式检验:a)新产品的试制定型和老产品转厂生产;b)停产后复产;
c)材料或工艺有重大改变;
d)产品使用中发生明显质量问题;(4)
JB/T3890--2008
e)正常生产时,每隔半年;
f)质量监督机构提出要求。
6.2.2型式检验按4.6、4.7的规定。6.2.3样本的抽取:从出厂检验合格的产品中任意抽取三种规格,每种规格任抽三支(也可按合同要求抽取)。
6.2.4检验步骤:先做硅碳棒抗折强度检验;再做发热部体积密度检验,最后做化学成分检验。化学成分检验样本从上述样本中任取一支。6.2.5判定规则:测试单值均须符合本标准中相应检验项目的规定。如果第一次抽样检验不符合要求,应在该批制品中再随机抽取双倍数量的测试样本,进行该不合格项目的复检。复检结果的测试单值均在产品标准规定的偏差或合同的规定之内,判为合格批;否则判为不合格批。7标志和包装
7.1每支产品上应清晰标明:电阻值、商标、生产日期及检验员号。7.2包装应有防震、防潮等项措施。7.3包装箱表面应清晰标注:产品名称、规格、数量、电阻、制造厂家、出厂年月及“易碎”、“防潮”等字样,标志应符合GB/T191的规定。
小提示:此标准内容仅展示完整标准里的部分截取内容,若需要完整标准请到上方自行免费下载完整标准文档。