首页 > 机械行业标准(JB) > JB/T 7688.6-2008 冶金起重机技术条件 第6部分:淬火起重机
JB/T 7688.6-2008

基本信息

标准号: JB/T 7688.6-2008

中文名称:冶金起重机技术条件 第6部分:淬火起重机

标准类别:机械行业标准(JB)

标准状态:现行

发布日期:2008-06-04

实施日期:2008-11-01

出版语种:简体中文

下载格式:.rar.pdf

下载大小:1713592

相关标签: 冶金 起重机 技术 淬火

标准分类号

标准ICS号:材料储运设备>>起重设备>>53.020.20起重机

中标分类号:机械>>通用机械与设备>>J80起重机械

关联标准

替代情况:替代JB/T 5898-1991

出版信息

出版社:机械工业出版社

页数:7

标准价格:10.0 元

出版日期:2008-11-01

相关单位信息

起草单位:大连重工?起重集团有限公司

归口单位:全国起重机械标准化技术委员会

发布部门:中华人民共和国国家发展和改革委员会

标准简介

本部分规定了淬火起重机的技术要求、试验及检验规则等内容。本部分适用于立式井淬热处理工艺,且具有快速下降和在事故状态下紧急松闸功能的淬火起重机。 JB/T 7688.6-2008 冶金起重机技术条件 第6部分:淬火起重机 JB/T7688.6-2008 标准下载解压密码:www.bzxz.net

标准图片预览

JB/T 7688.6-2008 冶金起重机技术条件 第6部分:淬火起重机
JB/T 7688.6-2008 冶金起重机技术条件 第6部分:淬火起重机
JB/T 7688.6-2008 冶金起重机技术条件 第6部分:淬火起重机
JB/T 7688.6-2008 冶金起重机技术条件 第6部分:淬火起重机
JB/T 7688.6-2008 冶金起重机技术条件 第6部分:淬火起重机

标准内容

ICS53.020.20
备案号:24657--2008
中华人民共和国机械行业标准 JB/T 7688.6—2008
代替JB/T5898—1991
治金起重机技术条件
第6部分:淬火起重机
Specifications for metallurgy cranes -- Part 6: Quenching cranes2008-06-04 发布
2008-11-01实施
中华人民共和国国家发展和改革委员会发布前言
范围,
规范性引用文件
3技术要求.
3.1环境条件.
使用性能,
主要零部件
电气设备与控制,
安全防护
试验方法
检验规则
出厂检验,
5.2型式试验.
6标志、包装、运输和贮存
附录A(资料性附录)刚体转动件的平衡品质等级A.1平衡品质等级
A.2许用不平衡度
A.3平衡品质等级的划分
A.4推荐等级
表A.1平衡品质等级表
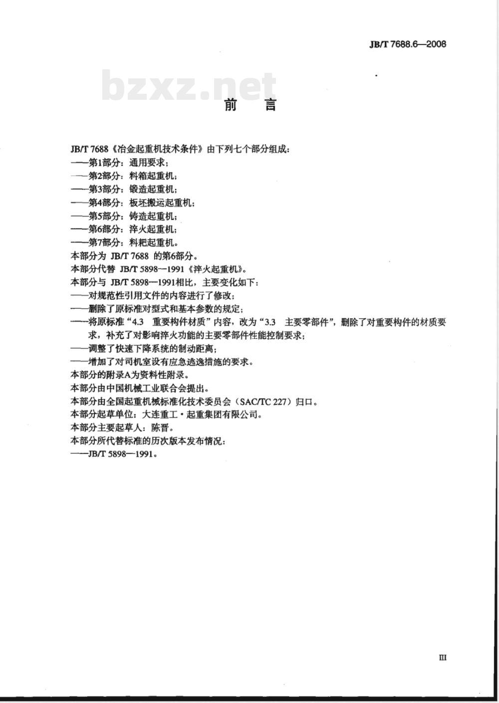
JB/T7688.6—2008
JB/T7688《冶金起重机技术条件》由下列七个部分组成:第1部分:通用要求;
第2部分:料箱起重机;
一第3部分:锻造起重机;
第4部分:板坏搬运起重机;
第5部分:铸造起重机;
第6部分:淬火起重机;
第7部分:料耙起重机。
本部分为JB/T7688的第6部分。
本部分代替JB/T5898--1991《淬火起重机》。本部分与JB/T5898-1991相比,主要变化如下:对规范性引用文件的内容进行了修改;删除了原标准对型式和基本参数的规定;JB/T7688.6—2008
-将原标准“4.3重要构件材质”内容,改为“3.3主要零部件”,删除了对重要构件的材质要求,补充了对影响率火功能的主要零部件性能控制要求;调整了快速下降系统的制动距离;增加了对司机室设有应急逃逸措施的要求。本部分的附录A为资料性附录。
本部分由中国机械工业联合会提出。本部分由全国起重机械标准化技术委员会(SAC/TC227)归口。本部分起草单位:大连重工·起重集团有限公司。本部分主要起草人:陈晋。
本部分所代替标准的历次版本发布情况:JB/T5898—-1991。
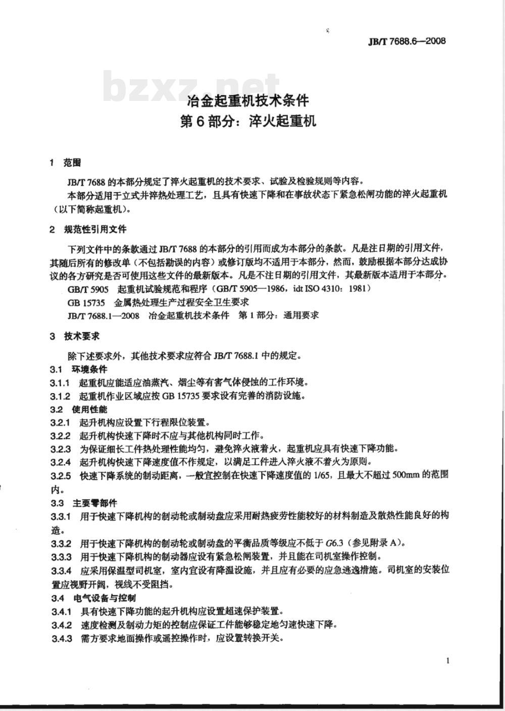
1范围
冶金起重机技术条件
第6部分:率火起重机
JB/T7688的本部分规定了率火起重机的技术要求、试验及检验规则等内容。JB/T7688.6-2008
本部分适用于立式井淬热处理工艺,且具有快速下降和在事故状态下紧急松闸功能的淬火起重机(以下简称起重机)。
2规范性引用文件
下列文件中的条款通过JB/T7688的本部分的引用而成为本部分的条款。凡是注日期的引用文件,其随后所有的修改单(不包括勘误的内容)或修订版均不适用于本部分,然而,鼓励根据本部分达成协议的各方研究是否可使用这些文件的最新版本。凡是不注日期的引用文件,其最新版本适用于本部分。GB/T5905起重机试验规范和程序(GB/T5905—1986,idtISO4310:1981)GB15735金属热处理生产过程安全卫生要求JB/T7688.1一2008冶金起重机技术条件第1部分:通用要求3技术要求
除下述要求外,其他技术要求应符合JB/T7688.1中的规定。3.1环境条件
3.1.1起重机应能适应油蒸汽、烟尘等有害气体侵蚀的工作环境。3.1.2起重机作业区域应按GB15735要求设有完善的消防设施。3.2使用性能
3.2.1起升机构应设置下行程限位装置。2起升机构快速下降时不应与其他机构同时工作。3.2.2
3.2.3为保证细长工件热处理性能均匀,避免率火液着火,起重机应具有快速下降功能。3.2.4起升机构快速下降速度值不作规定,以满足工件进人淬火液不着火为原则。3.2.5快速下降系统的制动距离,一般宜控制在快速下降速度值的1/65,且最大不超过500mm的范围内。
3.3主要零部件
3.3.1用于快速下降机构的制动轮或制动盘应采用耐热疲劳性能较好的材料制造及散热性能良好的构造。
用于快速下降机构的制动轮或制动盘的平衡品质等级应不低于G6.3(参见附录A)。3.3.2月
3用于快速下降机构的制动器应设有紧急松闸装置,并且能在司机室操作控制。3.3.3
3.3.4应采用保温型司机室,室内宜设有降温设施,并且应有必要的应急逃逸措施。司机室的安装位置应视野开阔,视线不受阻挡。3.4电气设备与控制
3.4.1具有快速下降功能的起升机构应设置超速保护装置。3.4.2速度检测及制动力矩的控制应保证工件能够稳定地匀速快速下降。3.4.3需方要求地面操作或遥控操作时,应设置转换开关1
JB/T7688.6—2008
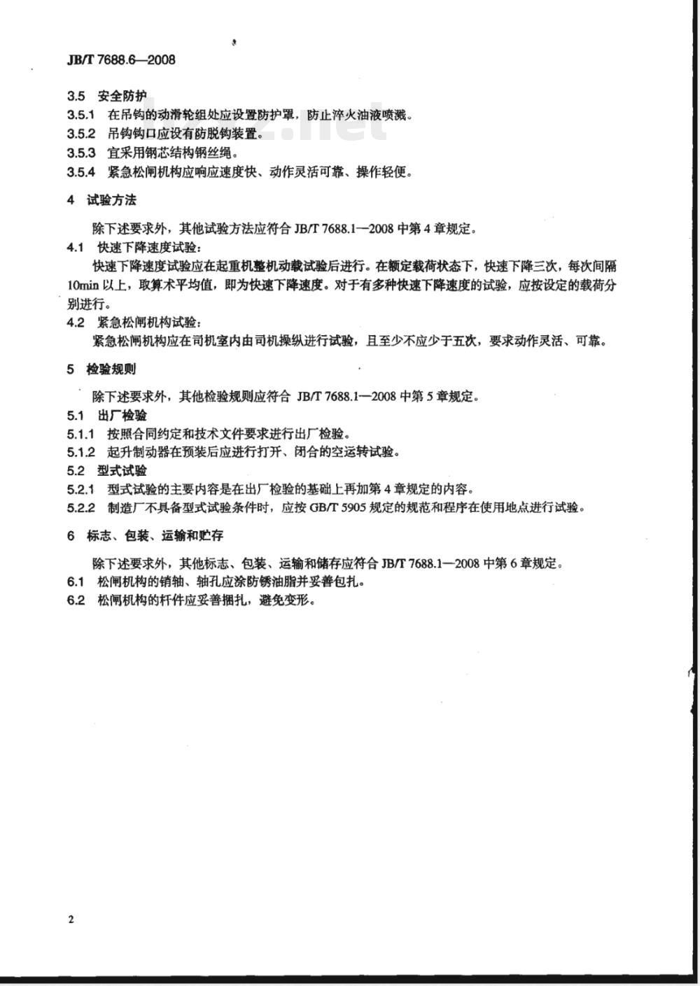
3.5安全防护
3.5.1在吊钩的动滑轮组处应设置防护罩,防止淬火油液喷溅。3.5.2吊钩钩口应设有防脱钩装置。3.5.3宜采用钢芯结构钢丝绳
3.5.4紧急松闸机构应响应速度快、动作灵活可靠、操作轻便。4试验方法
除下述要求外,其他试验方法应符合JB/T7688.1-—2008中第4章规定。4.1快速下降速度试验:
快速下降速度试验应在起重机整机动载试验后进行。在额定载荷状态下,快速下降三次,每次间隔10min以上,取算术平均值,即为快速下降速度。对于有多种快速下降速度的试验,应按设定的载荷分别进行。
4.2紧急松闸机构试验:
紧急松闸机构应在司机室内由司机操纵进行试验,且至少不应少于五次,要求动作灵活、可靠。5检验规则
除下述要求外,其他检验规则应符合JB/T7688.1一2008中第5章规定。5.1出厂检验
5.1.1按照合同约定和技术文件要求进行出厂检验。5.1.2起升制动器在预装后应进行打开、闭合的空运转试验。5.2型式试验下载标准就来标准下载网
5.2.1型式试验的主要内容是在出厂检验的基础上再加第4章规定的内容。5.2.2制造厂不具备型式试验条件时,应按GB/T5905规定的规范和程序在使用地点进行试验。6标志、包装、运输和贮存
除下述要求外,其他标志、包装、运输和储存应符合JB/T7688.1一2008中第6章规定。6.1松闸机构的销轴、轴孔应涂防锈油脂并妥善包扎。6.2松闸机构的杆件应妥善捆扎,避免变形。2
A.1平衡品质等级
附录A
(资料性附录)
刚体转动件的平衡品质等级
JB/T7688.6—-2008
平衡品质等级G由许用不平衡度eper(um)与转子最高工作角速度a(rad/s)之积用1000除所得的值(mm/s)来表示:
式中:
平衡品质等级值,单位为mm/s;eper—许用不平衡度,单位为g·mm/kg:の最高工作角速度,单位为rad/s:2元n
n转速,单位为r/min。
A.2许用不平衡度
G= Spereo
一般说来,转子质量m越大其许用不平衡量Uper也越大。因此,可用下式所定义的许用不平衡度epet来表示许用不平衡量与转子质量的关系:U
式中:
Uper—许用不平衡量,单位为g·mm;m—转子质量,单位为kg。
A.3平衡品质等级的划分
平衡品质的等级规定分为11级(见表A.1)。表中每一个平衡品质等级包括从上限到零的许用不平衡度范围,平衡品质等级的上限由乘积epero确定,单位为mm/s,平衡品质等级G由该乘积的值表示。表A.1
平衡品质等级
平衡品质等级值eper·),
A.4推荐等级
平衡品质等级表
≤100
按照机械行业的具体情况,推荐选取G16和G6.3两档平衡品质等级。G16:适用于所有机器零件、万向轴。G250
≤250
≤630
≤1600
≤6400
G6.3:适用于飞轮,在运转平稳性上要求高的机器零件,以及轴承负载能力有限的机器零件和机床零件。
对于要求特别高的零件,还可以选取平衡品质等级G2.5。3
华人民共和国
机械行业标准
治金起重机技术条件
第6部分:淬火起重机
JB/T7688.62008
机械!业出版社出版发行
北京市白万庄大街22号
邮政编码:100037
210mm×297mm·0.5印张·11千字2008年11月第1版第1次印刷
书号:15111·9445
网址:H
http://www.cmpbook.com
编辑部电话:
(010)88379778
(010)88379693
直销中心电话:
封面无防伪标均为盗版
版权专有
侵权必究
800298892 8
小提示:此标准内容仅展示完整标准里的部分截取内容,若需要完整标准请到上方自行免费下载完整标准文档。