首页 > 环境保护行业标准(HJ) > HJ/T 385-2007 环境保护产品技术要求 低噪声型冷却塔
HJ/T 385-2007

基本信息

标准号: HJ/T 385-2007

中文名称:环境保护产品技术要求 低噪声型冷却塔

标准类别:环境保护行业标准(HJ)

标准状态:现行

发布日期:2007-06-25

实施日期:2008-03-01

出版语种:简体中文

下载格式:.rar.pdf

下载大小:1781924

相关标签: 环境保护 产品 技术 低噪声 冷却塔

标准分类号

标准ICS号:环保、保健与安全>>13.140噪声(与人有关的)

中标分类号:机械>>通用零部件>>J24冷却与冷却装置

关联标准

替代情况:HCRJ 018-1998

出版信息

出版社:中国环境科学出版社

页数:6

标准价格:36.0 元

出版日期:2008-03-01

相关单位信息

起草单位:中国环境保护产业协会(噪声与振动控制委员会)、机械工业部第四设计研究院等

提出单位:国家环境保护总局科技标准司

发布部门:中华人民共和国国家环境保护总局

标准简介

本标准规定了低噪声型冷却塔的要求、试验方法、检验规则及包装和运输。本标准适用于机力通风式单台冷却水量≤500m3/h 的低噪声型冷却塔。 HJ/T 385-2007 环境保护产品技术要求 低噪声型冷却塔 HJ/T385-2007 标准下载解压密码:www.bzxz.net

标准图片预览

HJ/T 385-2007 环境保护产品技术要求 低噪声型冷却塔
HJ/T 385-2007 环境保护产品技术要求 低噪声型冷却塔
HJ/T 385-2007 环境保护产品技术要求 低噪声型冷却塔
HJ/T 385-2007 环境保护产品技术要求 低噪声型冷却塔
HJ/T 385-2007 环境保护产品技术要求 低噪声型冷却塔

标准内容

中华人民共和国环境保护行业标准HJ/T 385 — 2007
代替HCRJ0181998
环境保护产品技术要求
低噪声型冷却塔
Technical requirement for environmental protection productLownoisetypecoolingtower
2007-12-03发布
国家环境保护总局
2008-03-01实施
HJ/T385—2007
为贯彻《中华人民共和国环境噪声污染防治法》,提高低噪声型冷却塔产品质量水平,制定本标准。
本标准规定了低噪声型冷却塔的技术性能指标、试验方法和检验规则等。自本标准实施之日起,《低噪声型冷却塔》(HCRJ018一1998)废止。本标准为指导性标准。
本标准由国家环境保护总局科技标准司提出。本标准起草单位:中国环境保护产业协会(噪声与振动控制委员会)、机械工业部第四设计研究院、北京市劳动保护科学研究所、浙江联丰集团公司、广东省阳江市环保设备有限公司。本标准国家环境保护总局2007年12月3日批准。本标准自2008年3月1日起实施。本标准由国家环境保护总局解释。34
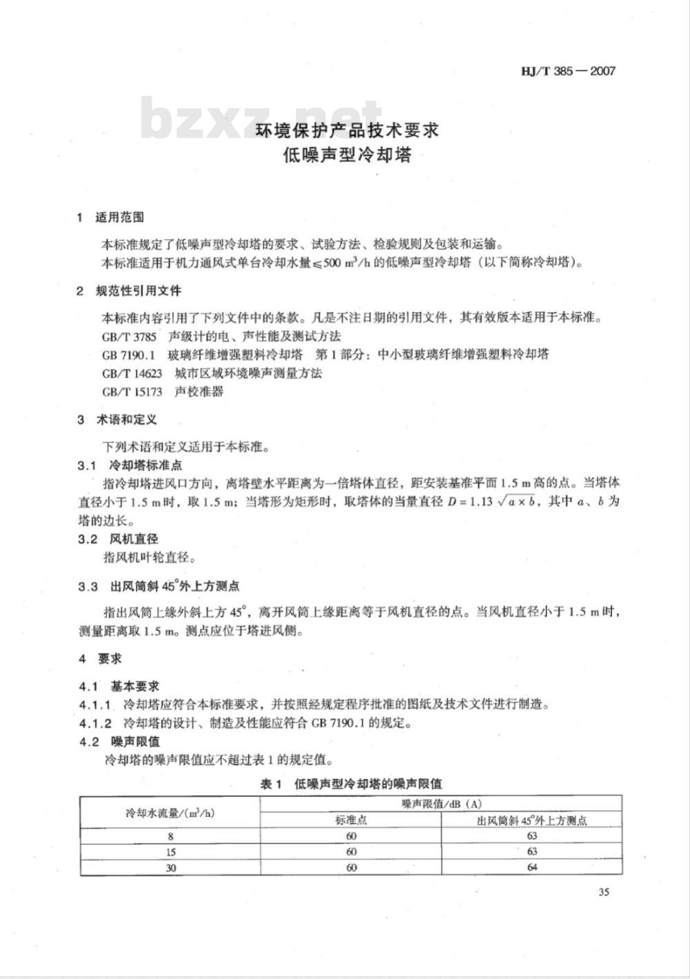
1适用范围
环境保护产品技术要求
低噪声型冷却塔
本标准规定了低噪声型冷却塔的要求、试验方法、检验规则及包装和运输。HJ/T385—2007
本标准适用于机力通风式单台冷却水量≤500m2/h的低噪声型冷却塔(以下简称冷却塔)。2规范性引用文件
本标准内容引用了下列文件中的条款。凡是不注日期的引用文件,其有效版本适用于本标准。GB/T3785声级计的电、声性能及测试方法GB7190.1玻璃纤维增强塑料冷却塔第1部分:中小型玻璃纤维增强塑料冷却塔GB/T14623城市区域环境噪声测量方法GB/T15173声校准器
3术语和定义
下列术语和定义适用于本标准。3.1冷却塔标准点bzxZ.net
指冷却塔进风口方向,离塔壁水平距离为一倍塔体直径,距安装基准平面1.5m高的点。当塔体直径小于1.5m时,取1.5m;当塔形为矩形时,取塔体的当量直径D=1.13Va×b,其中a、b为塔的边长。
3.2风机直径
指风机叶轮直径。
3.3出风筒斜45外上方测点
指出风筒上缘外斜上方45,离开风简上缘距离等于风机直径的点。当风机直径小于1.5m时,测量距离取1.5m。测点应位于塔进风侧。4要求
4.1基本要求
4.1.1.冷却塔应符合本标准要求,并按照经规定程序批准的图纸及技术文件进行制造。4.1.2冷却塔的设计、制造及性能应符合GB7190.1的规定。4.2噪声限值
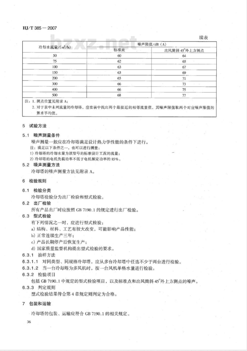
冷却塔的噪声限值应不超过表1的规定值。表1低噪声型冷却塔的噪声限值
冷却水流量/(㎡2/h)
标准点
噪声限值/dB(A)
出风筒斜45°外上方测点
HJ/T385—2007
冷却水流量/(m/h)
注:1.测点位置见附录A;
标准点
噪声限值/dB(A)
出风筒斜45°外上方测点
2.对于表中未列流量的冷却塔,应在表中找出两个最接近的相邻流量值,其噪声限值取两个对应噪声限值的算术平均值。
试验方法
噪声测量条件
噪声测量一般应在冷却塔满足设计热力学性能的条件下进行。注:满足以下条件之一,也可以进行测量:1)冷却塔的冷却水量为该型号的标准设计工况的流量;2)冷却塔的电机负载功率不低于电机额定功率的85%。5.2噪声测量方法
冷却塔的噪声测量方法见附录A。6
检验规则
检验分类
冷却塔检验分为出厂检验和型式检验。出厂检验
所有产品出厂时应按照GB7190.1的规定进行出厂检验。型式检验
有下列情况之一时,应进行型式检验:a)结构、材料、工艺有较大改变,可能影响产品性能;b)正常连续生产三年;
c)产品长期停产后恢复生产:
d)国家质量监督机构提出型式检验的要求。6.3.1抽样方法
6.3.1.1对同类型、同规格冷却塔,应从多台冷却塔中任选不少于两台进行检验。6.3:1.2当一台冷却塔为多风机时,按一台风机单格水量进行检验。6.3.2检验项目
包括GB7190.1中规定的型式检验项目,以及标准点和出风筒斜45°外上方测点的噪声。6.3.3.判定规则
型式检验结果符合第4章规定则判定为合格。7
包装和运输
冷却塔的包装、运输应符合GB7190.1的相关规定。36
A.1范围
附录A
(规范性附录)
噪声的测量方法
本方法适用于低噪声型冷却塔的噪声测量。A.2测量仪器
HJ/T385—2007
测量仪器精度为I级的声级计,其性能应符合GB/T3785的规定。测量时传声器应加风罩。测量前后应使用声校准器进行声校准,测量仪器的示值偏差不大于0.5dB,否则测量无效。声校准器应满足CB/T15173对1级或2级声校准器的要求。A.3测量条件
A.3.1气象条件
测量应在无雨、无雪的气候下进行。测量时风速大于5m/s时,测量无效。A.3.2现场条件
A.3.2.1测量现场土地应平坦、宽广,20m范围内不得有大的声反射物。A.3.2.2测量时,背景噪声的声级值应比待测噪声的声级值低10dB(A)以上;背景噪声与总噪声的差值小于3dB(A)时,应停止测量;差值在3~10dB(A)时,应按表A.1对测定结果进行修正。表A.1
背景噪声影响的修正
差值/dB(A)
修正值/dB(A)
A.3.3运行工况
噪声测量时,冷却塔的冷却水量为该型号的标准设计工况的流量,电机负载功率不低于电机额定功率的85%。
A.3.4塔体条件
冷却塔进出风口不得有外设降噪消声设施。A.4测点位置
测点位置见图A.1、图A.2。
圆形逆流塔测点布置图
图A.2横流塔测点布置图
HJ/T 385—2007
A.4.1测点①在出风口45方向,塔进风侧,距离风筒上缘为1倍风机直径。当风机直径小于1.5m时,测量距离L,取1.5m。如电机在风筒中心的一侧,测点应选在靠近电机的进风侧。A.4.2测点②在塔进风侧,离塔壁水平距离为1倍塔体直径。当塔体直径小于1.5m时,取1.5m。当塔为矩形时,L取当量直径,并按下式计算:D = 1.13 a x b
式中:a、b
一塔的边长。
A.5测量值
A.5.1冷却塔在A.3.3运行工况下,形成稳态噪声条件时,按CB/T14623测量1min等效连续A声级。
记录测量条件,并按CB/T14623的规定报告测量结果。
小提示:此标准内容仅展示完整标准里的部分截取内容,若需要完整标准请到上方自行免费下载完整标准文档。