首页 > 机械行业标准(JB) > JB/T 7658.12-2006 氨制冷装置用辅助设备 第12部分:紧急泄氨器
JB/T 7658.12-2006

基本信息

标准号: JB/T 7658.12-2006

中文名称:氨制冷装置用辅助设备 第12部分:紧急泄氨器

标准类别:机械行业标准(JB)

标准状态:现行

发布日期:2006-10-14

实施日期:2007-04-01

出版语种:简体中文

下载格式:.rar.pdf

下载大小:395661

相关标签: 制冷 装置 辅助 设备 紧急

标准分类号

标准ICS号:能源和热传导工程>>27.200制冷技术

中标分类号:机械>>通用机械与设备>>J73制冷设备

关联标准

替代情况:替代JB/T 7658.12-1995

出版信息

出版社:机械工业出版社

页数:16开,8页

标准价格:10.0 元

出版日期:2007-04-01

相关单位信息

起草单位:大连冷冻股份有限公司、烟台冰轮(集团)股份有限公司、约克(无锡)空调冷冻设备有限公司

归口单位:全国冷冻设备标准化技术委员会

发布部门:国家发展和改革委员会

主管部门:国家发展和改革委员会

标准简介

JB/T7658的本部分规定了氨制冷装置用紧急泄氨器的术语和定义、型式与参数、技术要求、试验方法、检验规则、标志、包装、运输和贮存。本部分适用于氨制冷装置用紧急泄氨器。 JB/T 7658.12-2006 氨制冷装置用辅助设备 第12部分:紧急泄氨器 JB/T7658.12-2006 标准下载解压密码:www.bzxz.net

标准图片预览

JB/T 7658.12-2006 氨制冷装置用辅助设备 第12部分:紧急泄氨器
JB/T 7658.12-2006 氨制冷装置用辅助设备 第12部分:紧急泄氨器
JB/T 7658.12-2006 氨制冷装置用辅助设备 第12部分:紧急泄氨器
JB/T 7658.12-2006 氨制冷装置用辅助设备 第12部分:紧急泄氨器
JB/T 7658.12-2006 氨制冷装置用辅助设备 第12部分:紧急泄氨器

标准内容

ICS27.200
备案号:19040-2006
中华人民共和国机械行业标准
JB/T7658.122006
代替JB/T7658.12-1995
制冷装置用辅助设备
第12部分:紧急泄氨器
Accessorial equipment for ammonia refrigeration systemPart12:Urgentrelief
2006-10-14发布
2007-04-01实施
中华人民共和国国家发展和改革委员会发布前
1范围
2规范性引用文件
3术语和定义
4型式与基本参数
4.1型式及型号
4.2基本参数
4.3设计条件
5技术要求
5.1一般要求
5.2.材料..
5.3零部件.
5.4,未注公差
5.5压力试验和气密性试验
5.6外观质量
6试验方法.
6.1压力试验.
6.2气密性试验
6.3外观
7捡验规则.
7.1一般要求。
7.2检验项目..
8标志、包装、运输和贮存
8.1标志
8.2包装和运输
8.3贴存
附录A(资料性附录)泄氨器型号与基本参数A.泄氨器型号
A2泄氨器基本参数
表!泄氨器的主要材料
表2检验项目
JB/T7658.12—2006
JB/T7658.12—2006
JB7658《氨制冷装置用辅助设备》分为18个部分:第1部分:淋水式冷凝器:
第2部分:油分离器:
第3部分:立式蒸发器
第4部分:卧式蒸发器:
第5部分:蒸发式冷凝器:
第6部分:空气冷却器:
-第7部分:搅拌机:
第8部分:贮液器
第9部分:低压循环桶:
一第10部分:集油器:
第11部分:中间冷却器
第12部分:紧急泄氨器:
第13部分:空气分离器:
第14部分:氨液分离器
第15部分:氨气过滤器:
第16部分:氨液过滤器:
第17部分:立式冷既器:
第18部分:卧式冷凝器
本部分是JB/T7658的第12部分。本部分代替JB/T7658.12-1995《氨制冷装置用紧急泄氧器》。本部分与JB/T7658.12—1995相比,主要变化如下:-将型号编制方法和基本参数作为资料性附录:-取消了滤洁度、成套性和保用期的要求:增加了贮存要求:
增加了外观检测要求,
增加了出厂检验的条款及表格。本部分的附录A为资料性附录
本部分由中国机械工业联合会提出。本部分由企国冷冻空调设备标准化技术委员会(SAC/TC238)归口本部分主要起草单位:烟台冰轮股份有限公司、大连冷冻机股份有限公司、约克(无馒)空调冷冻设备有限公司。
本部分主要起草人:刘选民,张会明、马涛、杜、朱广模、侯昌海、牟芳云。本部分所代替标推的历次版本发布情况:JB4348-1986、JB/T7658.12—1995;IB4345—1986,JB/T7658.12—1995.1范围
B/T7658.12--2006
氨制冷装置用辅助设备第12部分:紧急泄氨器JB/T7658的本部分规定了氨制冷装置用紧急泄氮器(以下简称“泄氨器”的术语和定义,型式与基本参数、技术要求、试验方法,检验规则、标志、包装、运输和存。本部分适用于氨制冷装置用紧急泄氨器。2规范性引用文件
下列文作中的条款通过JB/7658的本部分的引用而成为本部分的条款。凡是注日期的引用文件,其随后所有的修改单(不包括勘误的内容)或修订版均不适用于本部分,然而,鼓励根据本部分达成协议的各方研究足否可使用这些文件的最新版本。凡是不注日期的引用文件,其最新版本适用于本部分。GB/T 699—1999
GB/T 7001988
GB/T 1B042000
优质碳索结构钢(含修改单)
碳素结构钢(含第1号修改单)(ncgDTN630:1987)-般公差未注公差的线性和角度尺寸的公差(eqVISO2768-1:1989)GB/T5117-1995
GB/T8110—1995
GB/T8163—
GB 9969.1—1998
碳钢焊条(eqVANSVAWSA5.J:1981)气体保护电弧焊用碳钢、低合金钢焊丝(nelANSVAWSA5.18:1979)输送流体用无继钢管(neqIso559:1991)工业产品使用说明书·总则
GB/T13306-
GB/T14957-—1994
JB/T 7249—1994
3术语和定义
熔化焊用钢丝
制冷设备术语
JB/T7249中确立的以及下列术语和定义适用于JB/T7658的本部分3.1
聚急泄氢器
urgentreliefwww.bzxz.net
在发生意外事故时,将整个系统中的氨液溶于水中泄出,防止制冷议备爆炸及氮液外逸的设备。4型式与基本参数
4.1型式及型号
泄氨器的结构型式为立式,型号编制可参照附录A。4.2基本参数
泄氨器的氨液管公称直径参照附录A选取。4.3设计条件
a)设计王力:2MPa;
b)设计温度:50℃。
5技术要求
5.1一般要求
泄氮器应符合本部分的规定,并按经规定程序批胜的图样和技术文件制造,也可按用户和制造厂的1
JB/T7658.12-2006
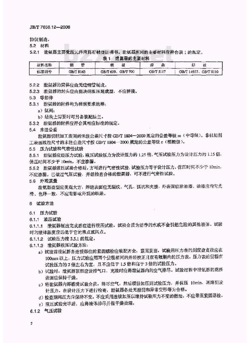
协议制造。
5.2材料
5.2.1泄氨器主要受压元件应具有材质证明书。泄氨器所用的主要材料应符合表1的规定。表1泄氨器的主要材料
材料名称
标准编号
GB/T8163
GB/T 699、GB/T 700
5.2.2泄氮器的简体应由无缝钢管制成。5.2.3泄氨器的封头应由整块钢板压延成型,不应拼接。5.3餐部件
5.3.1泄氨器的附件均为根据要求选择:a)氨阀:
b)结构上带要时可另备装配法兰5.3.2泄氨器的附件应符合其相应标难的规定。5.4未注公差
GB5117
GB/T14957、GB/T8110
泄氨器切削加工表面的未注公差尺寸按GBT1804—2000规定的公差等级m(中等级),非机切削工表面线性尺寸的未注公差尺寸按GBT1804—2000规定的公差等级c(粗糙级)。5.5压力试验和气密性试验
5.5.1泄氨器应经压力试验,较压试验压力为设计压力的1.25倍,气压试验压力为设计氏力的1.15借,保压时间不少于10min,不应接漏。5.5.2泄氨器液压试验合格后,方可进行气密性试验,试验压力等于设计压力,保压时间不少于10min,不应渗漏。已微过气压试验,并经检查合格的泄氮器,可不进行气密性试验。5.6外观质量
泄氨器造型应美观大方,焊缝表面应无裂纹、气孔、弧坑和夹渣,外表面应涂油漆,油漆应均匀光滑、色泽一致,不应有影响外观的缺陷。6试验方法
6.1压力试验
6.1.1液压试验
6.1.1.1泄氨器制造完成后应进行液压试验,试验介质为洁净的水或不会引起危险的其他液体。试验时的液体温度应远低于它的沸点或闪点。6.1.1.2试验压力按 5.5.1的规定6.1.1.3泄氨器液压试验方法:
a)试验前泄氨器各连接部位的紧固螺栓应装配齐全,紧固妥当,试验用压力表的刻度盘直径应在100mm以上,压力试验应用两个量程相同的并经校正且在有效期内的压力表。压力表的量程在试验压力的2倍左右为宜,且不应低于1.5倍和高于3倍的试验压力。b)试验时,泄氨器顶部应设排气口,充液时应将泄氨器内的空气排尽。试验过程中泄氨器的观察表面应保持干燥。
c)将泄氨器内部灌满试验介质,排尽空气,然后级慢加压到试验压力,并保压10min,再降到设计压力。在设计压力下进行检查,泄氨器各处无泄和异常变形等为合格。d)检查期间压力应保持不变,不应采用连续加压以维持试验压力不变的做法,不应带压紧固螺栓,e)液压试验完毕后,应将液体排尽并做干燥处理。6.1.2气压试验
6.1.2.1气压试验所用气体应为干燥,洁净的空气、氮气或性气体,6.1.2.2气压试验应有安全措施,该安全措施由试验单位安全部门监督检查,6.1.2.3试验压力按5.5.1的规定。6.1.2.4泄氨器气压试验方法:
a)试验前的准备工作和6.1.1.3a)的规定相同。B/T7658.12—2006
b)试验时应缓慢加压到试验压力,并保压10min,再降到设计压力。在设计压力下泄氨器的各处经肥皂液或其他检溺液检查无泄漏和异常变形等为合格。如有泄漏,卸压修补后再按上述规定重新试验。
c)检查期间压力应保持不变,不应采用连续加压以维持试验压力不变的做法,不应带压紧固螺栓。6.2气密性试验
6.2.1气密性试验应在液压耐压试验合格后进行,如果泄氨器做过气压试验,可免做气密性试验、6.2.2试验压力等于设计压力。
6.2.3气密性试验所用气体应符合6.1.2.1的规定。6.2.4泄氨器气密性试验方法:
a)试验前的准备工作和6.1.1.3a)的规定相同:b)试验时应级慢加压到试验压力,并保压10min后,放人不低于5℃的水中(或外部涂上发泡液),无气泡产生为合格:
c)如有参漏,卸压修补后重新进行液压试验和气密性试验。6.3外观
目测泄氮器的外表面应符合5.6的要求。7捡验规则
7.1一般要求
泄氨器应由制造厂的技术检验部门按本部分和技术文件进行检验,合格后方可出厂7.2检验项目
每台泄氨器应按表2规定的项目进行出厂检验。表2检验项目
检验项目
压力试验和气密性试验
外观质班
8标志、包装、运输和贮存
8.1标志
8.1.1铭牌
技术要求
试验方法
泄氨器应在明显而乎整的部位固定铭牌,铭牌应符合GB/T13306的规定,铭牌上应标出下列内容:a)制造单位及商标:
b)产品型号:
e)产品名称:
d)设计乐力;
e)设计温度:
f)制冷剂:
JB/T7658.12--2D06
g)净量:
h)制造编号:
i)制造日期。
8.1.2出厂文件
泄氨器出厂时应随带产品合格证和产品使用说明书。8.1.2.1
8.1.2.2泄氨器合格证应包括以下的内容:a)制造单位及商标:
b)产品型号:
c)产品名称:
d)出厂编号:
e)检验结论:
)检验人员及负责人签章;
多)检验日期。
8.1.2.3泄氨器产品使用说明书内容应符合GB9969.1的规定。8.2包装和运输
8.2.1泄氨器和其他制冷设备配套供应时,可与其他设备配一同包装运输,装箱前,应把锥管接头处涂防锈油脂后用螺塞密封,法兰应用螺检固紧,其法兰密封面涂防锈油胎后应用盲板封住。8.2.2泄氨器单独供应,应参照8.2.1要求要包装。8.2.3泄氨器在运输过程中不应磁撞、倾斜、丽淋。8.3她存
泄氨器的贮存,应存放在干燥,通风良好的场所,A.1泄氢器型号
附最A
(资料性附录)
泄氨器型号与基本参数
JB/T7658.12-2006
A.1.1型号缩制方法
泄氨器的型号由大写汉语拼音字世和阿拉伯数字(以下简称数字)及罗马数字组成。其型号的缩制方法如下:
改型编号:用罗马数字表示
氨液管公称直径(或简径):用阿拉伯数字表示,单位为mm泄氨器的代号
A.1.2型号示例
JX32:表示氨液管公称直径为32mm的泄氨器。A.2泄氨器基本参数
A.2.1泄氨器的氨液管公称直径系列为25mml、32mm、40mm、50mm。2泄器的简径系列为108mm133mm、159mm.A.2.2
小提示:此标准内容仅展示完整标准里的部分截取内容,若需要完整标准请到上方自行免费下载完整标准文档。