首页 > 机械行业标准(JB) > JB/T 7681-2006 ZJ系列行星齿轮减速器
JB/T 7681-2006

基本信息

标准号: JB/T 7681-2006

中文名称:ZJ系列行星齿轮减速器

标准类别:机械行业标准(JB)

标准状态:现行

发布日期:2006-11-27

实施日期:2007-05-01

出版语种:简体中文

下载格式:.rar.pdf

下载大小:5669125

相关标签: 行星 齿轮 减速器

标准分类号

标准ICS号:采矿和矿产品>>采矿设备>>73.100.99其他采矿设备

中标分类号:>>>>D99

关联标准

替代情况:替代JB/T 7681-1995

出版信息

出版社:机械工业出版社

页数:16开,16页

标准价格:12.0 元

出版日期:2007-05-01

相关单位信息

起草单位:中信重型机械公司

归口单位:全国矿山机械标准化技术委员会

发布部门:国家发展和改革委员会

主管部门:国家发展和改革委员会

标准简介

本标准主要用于建材行业磨机,也适用于冶金、能源及轻化设备中用减速器。 JB/T 7681-2006 ZJ系列行星齿轮减速器 JB/T7681-2006 标准下载解压密码:www.bzxz.net

标准图片预览

JB/T 7681-2006 ZJ系列行星齿轮减速器
JB/T 7681-2006 ZJ系列行星齿轮减速器
JB/T 7681-2006 ZJ系列行星齿轮减速器
JB/T 7681-2006 ZJ系列行星齿轮减速器
JB/T 7681-2006 ZJ系列行星齿轮减速器

标准内容

ICS73.100.99
备案号:193192007
中华人民共和国机械行业标准
JB/T 7681—2006
代替JB/T7681-1995
ZJ系列行星齿轮减速器
ZJ seriesplanetarygear reducer2006-11-27发布
2007-05-01实施
中华人民共和国国家发展和改革委员会发布前言
规范性引用文件
型式尺寸。
基本参数.
4.1中心距和公称传动比
5技术要求
一般技术要求
主要件的制造技术要求
装配技术要求
5.4减速器润滑..
6试验方法与检验规则
7标志、包装、运输和贮存
附录A(资料性附录)减速器的承载能力及选用次
JB/T7681-2006免费标准下载网bzxz
JB/T7681—2006
本标准代替JB/T7681-1995《ZJ系列行星齿轮减速器》。本标准与JB/T7681—1995相比,主要变化如下:型号由ZJ1250、ZJ1360、ZJ1550、ZJ1750、ZJ2120和ZJ2240相应地改为ZJ1250、ZJ1400、ZJ1550、ZJA1820、ZJA2060和ZJ2240。一减速器的中心距、传动比和齿轮模数等作了相应调整。一充实完善了主要件的制造技术要求的内容。齿轮精度补充了相应的公差值。本标准的附录A为资料性附录。
本标准由中国机械工业联合会提出。本标推由全国矿山机械标准化技术委员会(SAC/TC88)归口。本标准负责起草单位:中信重型机械公司。本标准主要起草人:王克胜、马璟、陶定新、李东、袁海洋、郭明。本标准所代替标准的历次版本发布情况:JB/T7681-1995。
1范围
ZJ系列行星齿轮减速器
JB/T7681—2006
本标准规定了ZI系列行星齿轮减速器的型式与基本尺寸、技术要求、试验方法、检验规则、标志、包装、运输、贮存等。
本标准主要用于建材行业磨机,也适用于冶金、能源及轻化设备中用减速器。2规范性引用文件
下列文件中的条款通过本标准的引用而成为本标准的条款。凡是注日期引用文件,其随后的所有修改单(不包括勘误的内容)或修订版均不适用于本标准。然而,鼓励根据本标准达成协议的各方研究是否可使用这些文件的最新版本。凡是不注日期的引用文件,其最新版本适用于本标准。GB/T191包装储运图示标志(GB/T191—2000,eqVISO780:1997)GB/T1184—1996形状和位置公差未注公差值(eqvISO2768-2:1989)GB/T1356通用机械和重型机械用圆柱齿轮标准基本齿条齿廊(GB/T1356—2001,idtISO53:1998)
GB/T1357渐开线圆柱齿轮模数(GB/T1357—1987,neqISO54:1977)GB5903工业闭式齿轮油
GB/T9439灰铸铁件
GB/T13306标牌
渐开线圆柱齿轮精度第1部分:轮齿同侧齿面偏差的定义和允许值(idtISOGB/T10095.1—2001
1328-11997)
渐开线圆柱齿轮精度第2部分:径向综合偏差与径向跳动的定义和允许值GB/T10095.2—2001
(idt ISO 1328-2:1997)
GB/T11345—1989钢焊缝手工超声波探伤方法和探伤结果分级JB/T5000.12重型机械通用技术条件涂装JB/T5000.15重型机械通用技术条件锻钢件无损探伤3型式尺寸
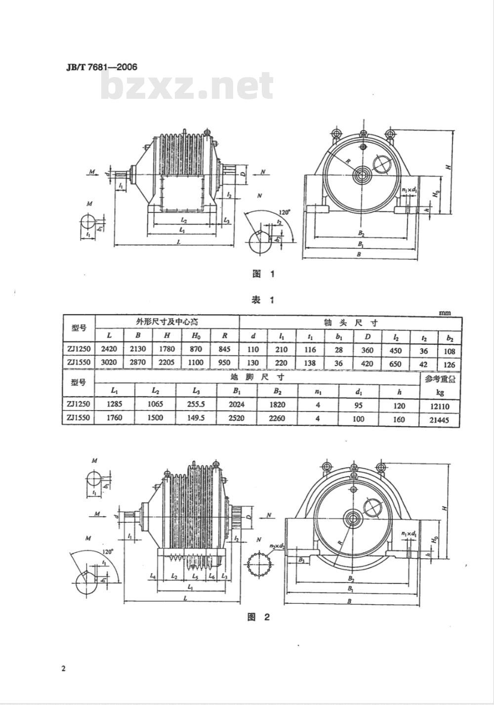
3.1减速器为两级传动型式,其外形尺寸分别见图1~图3和表1~表3。3.1.1ZJ1250和ZJ1550减速器外形尺寸见图1和表1。3.1.2ZJ1400和ZJ2240减速器外形尺寸见图2和表2。3.1.3ZJA1820和ZJA2060减速器外形尺寸见图3和表3。JB/T7681—2006
外形尺寸及中心高
ZJ1250
ZJ1550
ZJ1250
ZJ1550
轴头尺寸
参考重量
ZJ1400
ZJ2240
ZJ1400
ZJ2240
120°%
ZJA1820
ZJA2060
ZJA1820
ZJA2060
外形尺寸及中心高
外形尺寸及中心高
轴头尺寸
型号和示例
JB/T7681-2006
轴头尺寸
JB/T7681—2006
口一口
3.2.2示例
速比代号
低速级内齿圈公称分度圆直径,单位为mm建材行业磨机行星齿轮减速器
速比代号
低速级内齿圈公称分度圆直径,单位为mm派生型
建材行业磨机行星齿轮减速器
a)低速级内齿圈公称分度圆直径为1250mm,速比代号为2(相应传动比为=35.5)的建材行业磨机用行星齿轮减速器表示为:
ZJ1250-2
b)低速级内齿圈公称分度圆直径为1820mm,速比代号为4(相应传动比为40)的建材行业磨机用行星齿轮减速器表示为:
ZJA1820-4
4基本参数
4.1中心距和公称传动比
4.1.1减速器中心距应符合表4的规定。表4
减速器级数
公称中心距
高速级
268、300、345、408、468、476:减速器的公称传动比应符合表5的规定。4.1.2
速比代号
公称传动比
减速器的实际传动比与公称传动比的相对误差不应大于1.5%。低速级
384、462、475、558、639、7054
齿轮模数应符合GB/T1357的规定,本标准选用的齿轮模数见表6。表6
齿轮模数
齿轮基本齿廓应符合GB/T1356的规定。4.41
4.5行星轮个数:n=3。
5技术要求
5.1一般技术要求
5.1.1减速器应符合本标准的要求,并按规定程序批准的图样及技术文件制造。5.1.2减速器满负荷时的效率不低于0.96。5.1.3减速器高速轴转速不大于750r/min。JB/T7681—2006
5.1.4减速器工作环境温度为-40℃~+45℃,低于15℃时需增设加热装置,高于35℃时需增设冷却装置。
减速器设计寿命不少于15a。
5.1.6减速器负荷运转时箱体内润滑油的温升不应高于35℃,轴承温升不应高于40℃。5.1.7减速器负荷运转时的噪声不应大于85dB(A)。5.1.8减速器负荷运转时的单向振幅不应大于0.02mm。5.2主要件的制造技术要求
5.2.1机体、机盖
5.2.1.1铸铁机体、机盖材料不低于GB/T9439规定的HT200性能的要求;焊接机体材料采用ZG270-500、35钢、Q235-A.F焊接而成,或其他力学性能不低于上述钢号的材料。5.2.1.2焊缝应做超声波探伤检查,其质量按GB/T11345-1989的A类Ⅱ级验收。5.2.1.3机体、机盖粗加工后均应进行时效处理,然后进行喷丸处理,处理后立即将其非加工面涂底漆。
5.2.1.4机体、机盖相互连接部位及与轴承、内齿轮相配合各孔的加工要求:a)内齿轮孔挡肩的端面跳动公差应符合GB/T1184一1996中的7级精度。b)轴承孔挡肩的端面垂直度公差应符合GB/T1184一1996中的6级精度。c)机体、机盖各孔的同轴度、圆跳动和全跳动应符合GB/T1184一1996中的6级精度:端盖孔的同轴度、圆跳动和全跳动应符合GB/T1184一1996中的7级精度。5.2.1.5机体、机盖的接合面不应渗油。5.2.2转架(行星架)、轴、齿套5.2.2.1低速级转架采用转架体ZG35CrMo与转架轴35CrMo焊接在一起的结构,或其他力学性能不低于上述钢号的材料;高速级转架采用ZG35CrMo,或力学性能不低于它的材料。力学性能要求应符合表7规定。
ZG35CrMo
35CrMo
热处理
力学性能
229~269
229~269
低速级转架焊缝应做超声波探伤检查,其质量按GB/T11345一1989的A类Ⅱ级验收。5.2.2.2
5.2.2.3三个行星轮轴孔距偏差允按下式计算:Va
f≤±3
式中:
-中心距,单位为mm;
f—行星轮轴孔距偏差,单位为mm。5.2.2.4转架上与行星轮轴相配的对应的两孔(三处)的同轴度、转架上内齿联轴器齿顶圆和输出转5
JB/T7681--2006
架轴键联接处轴颈对与轴承配合的基准轴颈的同轴度公差应符合GB/T1184一1996中的6级精度。5.2.2.5三个行星轮轴孔对转架基推轴线平行度公差:x轴线方向平行度公差:
y轴线方向平行度公差:
式中:
行星轮轴跨距,单位为mm;
b行星轮宽度,单位为mm;
x,公差值见表8。
偏差代号
>100~160
齿轮宽度
>160~250
轴承孔中心距极限偏差土的公差值见表9。中心距αmm
极限偏差土f。μm
的规定。
>250~315
>315~400
>400~500
>500~630
>250~400
>630~800
高速轴、低速转架两基准轴颈的同轴度公差应符合GB/T1184一1996中的6级精度。高速轴和齿套采用42CrMn或力学性能不低于它的材料,热处理方式与力学性能应符合衰10表10
截面尺寸
热处理
42CrMo
>100~300
力学性能
262~293
高速轴和齿套应做超声波探伤检查,其质量按JB/T5000.15---1998的Ⅲ级验收。行星轮轴采用40Cr或力学性能不低于它的材料,热处理方式与力学性能应符合表11规定。裘11
截面尺寸
热处理
>100~300
力学性能
行星轮轴应做超声波探伤检查,其质量按JB/T5000.151998的Ⅲ级验收,5.2.2.112
241~286
精加工后应进行静平衡试验。静不平衡力矩不大于12×10~G(单位为N·m),G为转架重5.2.2.12
力(单位为N)。
5.2.3太阳轮、行星轮、内齿圈
JB/T7681—2006
5.2.3.1太阳轮、行星轮采用20CrNi2MoA,材料与热处理方式与力学性能应符合表12规定。允许采用力学性能不低于它的材料。渗碳淬火齿轮,齿轮齿面精加工后有效硬化层深度为(0.15~0.25)m(单位为mm),齿面不允许有淬火及磨前裂纹。表12
截面尺寸
20CrNi2MoA
热处理
渗碳、火、回火
力学性能
太阳轮、行星轮整体应做超声波探伤检查,其质量按JB/T5000.15一1998的Ⅲ级验收:齿面5.2.3.2
磁粉检测检查,其质量按JB/T5000.15—1998验收。热处理方式与力学性能应
5.2.3.3内齿圈采用42CrMn、40CrNi2MoA或力学性能不低于它们的材料。符合表13规定。
42CrMo
40CrNi2MoA
热处理
截面尺寸
>100~300
>100~300
力学性能
内齿圈整体应做超声波检测检查,:其质量按JB/T5000.15—1998的Ⅲ级验收。齿轮端面跳动公差值应符合表14的规定。轰14
分度圆直径
262~293
262~293
端面跳动公差值
5.2.3.6齿轮精度:太阳轮、行星轮精度按GB/T10095.1—2001和GB/T10095.22001的6级精度:内齿轮精度按GB/T10095.1—2001和GB/T10095.2—2001的7级精度;各齿轮的检验项目应符合表15的规定。
检验组
检验项目
表中代号意义:
第1公差组
Fp或F与Fw
Fp——齿距累积公差,见表16;
公法线长度变动公差,见表17;一齿圈径向跳动公差,见表17;一齿形公差,见表17;
第Ⅱ公差组
与或与
第Ⅲ公差组
齿轮副
接触斑点jam
JB/T7681-2006
齿距极限偏差,见表17;
基节极限偏差,见表17:
齿向公差,见表18。
>50~80
>80~160
>160~315>315~630
注:Fp按分度圆弧长L查表16。取L=1/2元d=1/2元mz表17
精度等级
公差和偏
差代号
模数m
>10~16
>16~25
>10~16
>16~25
>10~16
>16~25
>10~16
>16~25
>10~16
>16~25
>10~16
>16~25
>10~16
>16~25
~125
>630~1000
>1000~1600
齿轮分度圆直径
~800
>1600~2500
~2500
小提示:此标准内容仅展示完整标准里的部分截取内容,若需要完整标准请到上方自行免费下载完整标准文档。