首页 > 机械行业标准(JB) > JB/T 9934.2-2006 数控立式车床 第2部分:技术条件
JB/T 9934.2-2006

基本信息

标准号: JB/T 9934.2-2006

中文名称:数控立式车床 第2部分:技术条件

标准类别:机械行业标准(JB)

标准状态:现行

发布日期:2006-11-27

实施日期:2007-05-01

出版语种:简体中文

下载格式:.rar.pdf

下载大小:3210379

相关标签: 数控 立式 车床 技术

标准分类号

标准ICS号:机械制造>>工业自动化系统>>25.040.20数控机床

中标分类号:机械>>金属切削机床>>J53车床

关联标准

替代情况:替代JB/T 9934.2-1999

出版信息

出版社:机械工业出版社

页数:9页

标准价格:10.0 元

出版日期:2007-05-01

相关单位信息

起草人:伍竞平

起草单位:武汉武重机床有限责任公司

归口单位:全国金属切削机床标准化技术委员会

提出单位:中国机械工业联合会

发布部门:国家发展和改革委员会

主管部门:国家发展和改革委员会

标准简介

JB/T 9934的本部分规定了数控立式车床制造和验收要求。本部分适用于最大车削直径为630mm~5000mm一般用途的数控立式车床。 JB/T 9934.2-2006 数控立式车床 第2部分:技术条件 JB/T9934.2-2006 标准下载解压密码:www.bzxz.net

标准图片预览

JB/T 9934.2-2006 数控立式车床 第2部分:技术条件
JB/T 9934.2-2006 数控立式车床 第2部分:技术条件
JB/T 9934.2-2006 数控立式车床 第2部分:技术条件
JB/T 9934.2-2006 数控立式车床 第2部分:技术条件
JB/T 9934.2-2006 数控立式车床 第2部分:技术条件

标准内容

ICS25.040.20
备案号:19272—2007
中华人民共和国机械行业标准
JB/T 9934.2—2006
代替JB/T9934.2—1999
数控立式车床 第2部分:技术条件CNC vertical turning machines --Part2: Specifications2006-11-27发布
2007-05-01实施
中华人民共和国国家发展和改革委员会发布前言。
规范性引用文件
一般要求,
附件和工具
安全卫生
加工和装配质量
机床的空运转试验
机床的负荷试验.
承载工件最大重量的运转试验(抽查)8.1
8.2主传动系统最大扭矩、最大切削抗力试验.8.3主传动系统达到最大功率的试验(抽查)机床的精度检验
JB/T9934.2—2006
JB/T9934.2—2006
JB/T9934《数控立式车床》分为两个部分:第1部分:精度检验:
第2部分:技术条件。
本部分为JB/T9934的第2部分。
本部分代替JB/T9934.2一1999《数控立式车床技术条件》。本部分与JB/T9934.21999相比,主要变化如下:“引用标准”一章按GB/T1.1一2000规定进行了修改:对第5章“安全卫生”中的条款及表述形式进行了调整修改;一第6章“加工和装配质量”中的6.5取消;~6.3为新增加内容;
一取消了第7章中的表格;
一将附录A的内容纳人正文。
本部分由中国机械工业联合会提出。本部分由全国金属切削机床标准化技术委员会(SAC/TC22)归口。本部分起草单位:武汉武重机床有限责任公司。本部分主要起草人:伍竞平。
本部分所代替标准的历次版本发布情况:ZBJ530141989:JB/T9934.2—1999。1范围
数控立式车床第2部分:技术条件JB/T9934的本部分规定了数控立式车床制造和验收要求,本部分适用于最大车削直径为630mm~5000mm一般用途的数控立式车床。2规范性引用文件
JB/T9934.2—2006
下列文件中的条款通过JB/T9934的本部分的引用而成为本部分的条款。凡是注日期的引用文件,其随后所有的修改单(不包括勘误的内容)或修订版均不适用于本部分,然而,鼓励根据本部分达成协议的各方研究是否可使用这些文件的最新版本。凡是不注日期的引用文件,其最新版本适用于本部分。GB5226.1机械安全机械电气设备第1部分通用技术条件(GB5226.1-2004,IEC60204-1:2000,IDT)
GB/T9061-—2006金属切削机床通用技术条件GB15760金属切削机床安全防护通用技术条件GB/T167691997金属切削机床噪声声压级测量方法JB/T9934.1—1999
数控立式车床精度检验
金属切削机床机械加工件通用技术条件JB/T9872-—1999
JB/T9873-1999
JB/T9874—1999
JB/T9877—1999
JB/T100511999
3一毅要求
金属切削机床焊接件通用技术条件金属切削机床装配通用技术条件金属切削机床清洁度的测定
金属切前机床液压系统通用技术条件按本部分验收机床时,应同时对GB/T9061、JB/T9872、JB/T9874等标准中未经本部分具体化的其余有关的验收项目进行检验。
4附件和工具
4.1为保证机床的基本性能,应随机供应的附件和工具见表1。表1
专用工具
地脚螺栓、螺母、垫圈、调整垫铁4.2
扩大机床使用性能的特殊附件,根据用户要求按协议供应。5安全卫生
5.1机床电气系统的安全应符合GB5226.1的规定。5.2机床液压系统的安全应符合JB/T10051的规定。数量
JB/T9934.22006
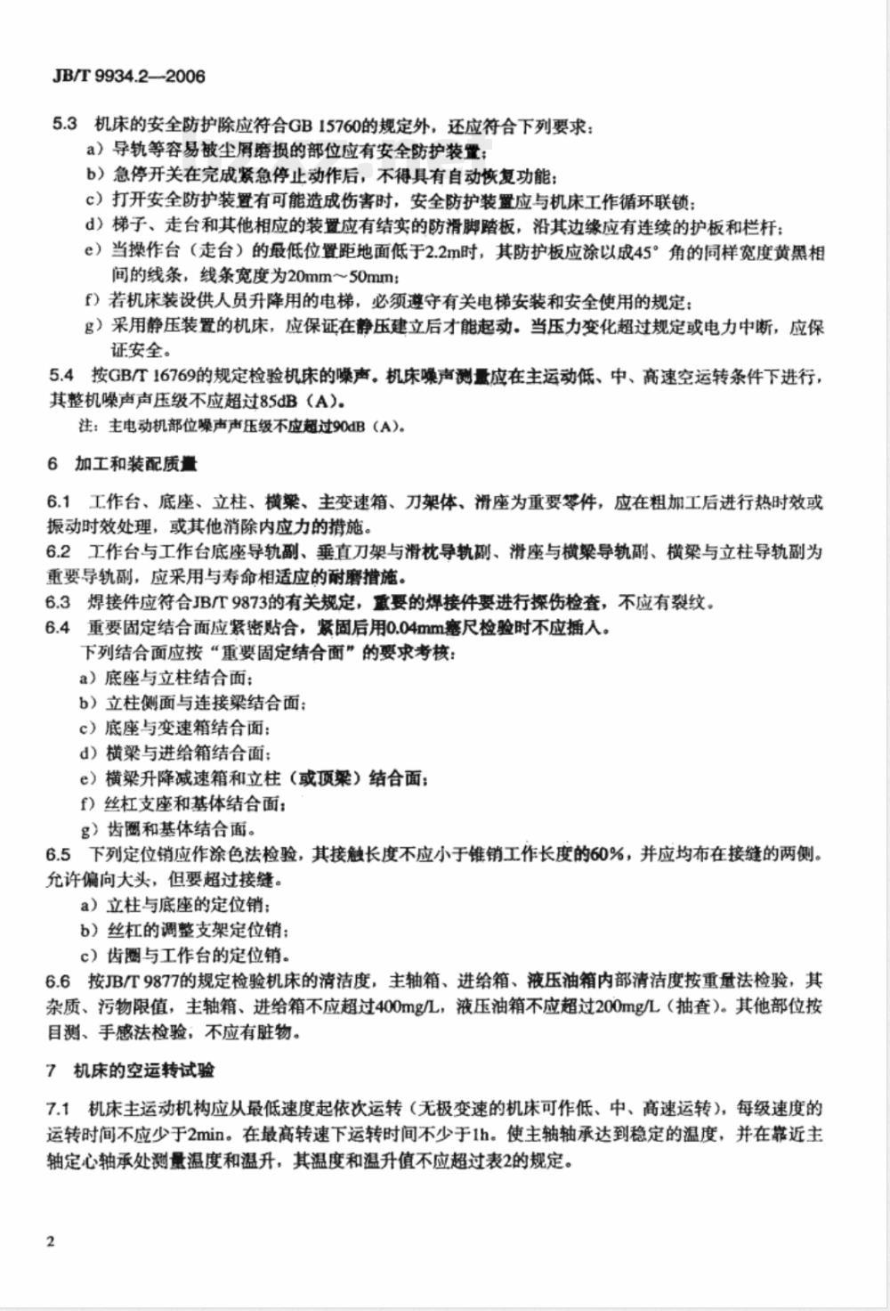
5.3机床的安全防护除应符合GB15760的规定外,还应符合下列要求:a)导轨等容易被尘屑磨损的部位应有安全防护装置;b)急停开关在完成紧急停止动作后,不得具有自动恢复功能:c)打开安全防护装置有可能造成伤害时,安全防护装置应与机床工作循环联锁;d)梯子、走台和其他相应的装置应有结实的防滑脚踏板,沿其边缘应有连续的护板和栏杆:e)当操作台(走台)的最低位置距地面低于2.2m时,其防护板应涂以成45°角的同样宽度黄黑相间的线条,线条宽度为20mm~50mm;f)若机床装设供人员升降用的电梯,必须遵守有关电梯安装和安全使用的规定;g)采用静压装置的机床,应保证在静压建立后才能起动。当压力变化超过规定或电力中断,应保证安全。
5.4按GB/T16769的规定检验机床的噪声。机床噪声测量应在主运动低、中、高速空运转条件下进行,其整机噪声声压级不应超过85dB(A)。注:主电动机部位噪声声压级不应超过90dB(A)。6加工和装配质量
6.1工作台、底座、立柱、横梁、主变速箱、刀架体、滑座为重要零件,应在粗加工后进行热时效或振动时效处理,或其他消除内应力的措施。6.2工作台与工作台底座导轨副、垂直刀架与滑枕导轨副、滑座与横梁导轨副、横梁与立柱导轨副为重要导轨副,应采用与寿命相适应的耐磨措施。6.3焊接件应符合JB/T9873的有关规定,重要的焊接件要进行探伤检查,不应有裂纹。6.4重要固定结合面应紧密贴合,紧固后用0.04mm塞尺检验时不应插人。下列结合面应按“重要固定结合面”的要求考核:a)底座与立柱结合面:
b)立柱侧面与连接梁结合面;
c)底座与变速箱结合面:
d)横梁与进给箱结合面:
e)横梁升降减速箱和立柱(或顶梁)结合面:f)丝杠支座和基体结合面:
g)齿圈和基体结合面。
6.5下列定位销应作涂色法检验,其接触长度不应小于锥销工作长度的60%,并应均布在接缝的两侧。允许偏向大头,但要超过接缝。a)立柱与底座的定位销;
b)丝杠的调整支架定位销;
c)齿圈与工作台的定位销。
6.6按JB/T9877的规定检验机床的清洁度,主轴箱、进给箱、液压油箱内部清洁度按重量法检验,其杂质、污物限值,主轴箱、进给箱不应超过400mg/L,液压油箱不应超过200mg/L(抽查)。其他部位按目测、手感法检验,不应有脏物。7机床的空运转试验
7.1机床主运动机构应从最低速度起依次运转(无极变速的机床可作低、中、高速运转),每级速度的运转时间不应少于2min。在最高转速下运转时间不少于1h。使主轴轴承达到稳定的温度,并在靠近主轴定心轴承处测量温度和温升,其温度和温升值不应超过表2的规定。2
轴承型式
滑动轴承
滚动轴承
7.2用键、开关人工操作,对机床进行功能试验,其动作应灵活、平稳、可靠。JB/T9934.2-2006
7.2.1工作台在低、中、高速运转情况下做起动、正转、反转、制动、停止动作试验,连续操作不应少于10次。
7.2.2在工作台全部转速范围内做变换速度试验。7.2.3进给运动选择适当速度做起动、停止、正、反向进给试验及快速运动试验,正、反向连续操作试验不少于10次,快速行程不小于全行程之半。7.2.4在全部进给速度范围内做变换速度试验,7.2.5横梁做全行程升降试验,升降次数不少于三次,7.2.6液压、润滑、冷却系统做密封、润滑、冷却性能试验,要求调整方便,动作灵活,润滑良好。冷却充分,各系统无渗漏现象。7.2.7有自动装夹换刀机构的机床,应进行自动装夹换刀试验。7.2.8进行机床的安全、保险、防护装置功能的试验。7.3用数控指令使机床各部动作,其动作应灵活、数控功能应可靠。7.3.1工作台进行起动、正转、反转、停止及转速变换试验(无级变速机构做低、中、高转速变换、有级变速机构做各种转速变换)。7.3.2进给机构做低、中、高进给及快速进给与快速进给变换试验。7.3.3按数控系统具有的功能进行试验。7.4用数控指令对机床做连续空运转试验,整机连续空运转时间不应少于36h,各次自动循环之间停止时间不应超过1min,整个运转过程中不应发生故障。试验时,自动循环应包括机床全部功能及下列内容:a)工作台进行低、中、高三档连续变换,正、反转及起动、停止试验,恒速加工工作台台面试验;b)进给系统进行低、中、高三档进给及快速进给变换,其行程为全行程,快速进给的行程大于全行程之半:
c)有自动装夹换刀机构的机床进行自动装夹换刀试验。8机床的负荷试验
机床应进行下列负荷试验:
a)承载工件最大重量的运转试验(抽查);b)主传动系统最大扭矩的试验:c)主传动系统达到最大功率的试验(抽查):d)最大切削抗力的试验。
8.1承载工件最大重量的运转试验(抽查)8.1.1用设计规定的承载工件最大重量相当的重物置于工作台面上,使其载荷均匀(该试验可在用户厂进行)。
8.1.2工作台分别以最低及设计规定的高速运转,运转时间不少于30min。机床应平稳、可靠,低速运转时应无爬行现象。
8.2主传动系统最大扭矩、最大切削抗力试验采用强力车削试件(无冷却)进行试验。3
JB/T9934.2—2006
对成批生产的机床允许在23最大扭矩和2/3最大切削抗力下进行试验,但应定期进行最大扭矩和最大切削抗力试验。
8.3主传动系统达到最大功率的试验(抽查)采用高速切削试件外圆,改变进给量或切削深度,使机床主传动系统达到设计规定的最大功率。9机床的精度检验
9.1机床的精度检验按JB/T9934.1的规定进行9.2工作精度试验规范按精度标准规定,工作精度检验时,试件表面粗糙度R,最大允许值平面、圆柱面为1.6um,圆弧面为3.2um。
9.3最小设定单位试验:
9.3.1试验方法
先以快速使直线坐标上的运动部件向正(或负)向移动一定距离,停止后,向同方向给出数个最小设定单位的指令,再停止,以此位置作为基准位置,每次给出一个,共给出20个最小设定单位的指令,向同方向移动,测量各个指令的停止位置。从上述的最终位置,继续向同方向给出数个最小设定单位的指令,停止后,向负(或正)向给出数个最小设定单位的指令,约返回到上述的最终测量位置,这些正向和负向的数个最小设定单位的指令的停止位置不作测量。然后从上述的最终位置开始,每次给出一个,共给出20个最小设定单位的指令,继续向负(或正)向移动,测量各指令的停止位置,见图1。4实际移动距寓
qooqqoooqqooooqo
数个最小设定
单位指令的停止
仅置不作测量
副量范围、
0000000QQ0000000
最小设定单位
各直线坐标均须至少在行程的中间及两端三个位置分别进行试验。按式(1)、式(2)进行计算,以三个位置上的最大误差值作为该项的误差。9.3.2误差计算
9.3.2.1最小设定单位误差S,
式中:
一个最小设定单位指令的实际位移,(实际位移的方向如与给出的方向相反,其位移应为负值)单位为mm;
个最小设定单位指令的理论位移,单位为mm。9.3.2.2最小设定单位相对误差Sb20
×100%
式中:
9.3.3允差
20个最小设定单位指令的实际位移的总和,单位为mm。S:按制造厂设计规定。
Sb:不应超过25%。
9.3.4检查工具
激光干涉仪或读数显微镜和金属线纹尺。9.4原点返回试验:
9.4.1试验方法
JB/T9934.2-—2006
各直线坐标上的运动部件,从行程上的任意点,按相同的移动方向,以快速进行五次返回原点Po的试验。测量每次实际位置P与原点理论位置Po的偏差X(=1,2,,5),见图2。各直线坐标至少在行程的中间及靠近两端的任意三个位置进行试验,误差以三个位置上误差的最大值计。下载标准就来标准下载网
9.4.2误差计算方法
各直线坐标中,原点返回试验时的4倍标准偏差的最大值即为原点返回误差。9.4.3允差
允差按制造厂设计规定。
9.4.4检验工具
激光干涉仪或读数显微镜和金属线纹尺。5
小提示:此标准内容仅展示完整标准里的部分截取内容,若需要完整标准请到上方自行免费下载完整标准文档。