首页 > 有色金属行业标准(YS) > YS/T 95.1-2001 空调器散热片用铝箔 第1部分 素铝箔
YS/T 95.1-2001

基本信息

标准号: YS/T 95.1-2001

中文名称:空调器散热片用铝箔 第1部分 素铝箔

标准类别:有色金属行业标准(YS)

标准状态:现行

发布日期:2001-05-21

实施日期:2001-09-01

出版语种:简体中文

下载格式:.rar.pdf

下载大小:1875157

相关标签: 空调器 散热片 铝箔

标准分类号

标准ICS号:冶金>>有色金属产品>>77.150.10铝产品

中标分类号:冶金>>有色金属及其合金产品>>H61轻金属及其合金

关联标准

替代情况:YS/T 95-1996

出版信息

页数:平装16开/页数:7/字数:11千字

标准价格:14.0 元

出版日期:2001-09-01

相关单位信息

起草人:孔祥鹏、王淑芬、关世彤、管连仲、梁明霞、张深阳、梁岩

起草单位:华北铝业有限公司、东北轻合金有限责任公司

归口单位:中国有色金属工业标准计量质量研究所

提出单位:中国有色金属工业标准计量质量研究所

发布部门:中国有色金属工业协会

标准简介

本标准规定了空调器散热片用素铝箔的要求、试验方法、检验规则、标志、包装、运输及贮存和合同内容等。本标准适用于表面无涂层的空调器散热片用铝箔。 YS/T 95.1-2001 空调器散热片用铝箔 第1部分 素铝箔 YS/T95.1-2001 标准下载解压密码:www.bzxz.net

标准图片预览

YS/T 95.1-2001 空调器散热片用铝箔 第1部分 素铝箔
YS/T 95.1-2001 空调器散热片用铝箔 第1部分 素铝箔
YS/T 95.1-2001 空调器散热片用铝箔 第1部分 素铝箔
YS/T 95.1-2001 空调器散热片用铝箔 第1部分 素铝箔
YS/T 95.1-2001 空调器散热片用铝箔 第1部分 素铝箔

标准内容

中华人民共和国有色金属行业标准YS/T95.1~95.2—2001
空调器散热片用铝箔
Aluminiumfoilforairconditioner2001-05-21发布
中国有色金属工业协会发布
2001-09-01实施
YS/T95.1—2001
本标准是《空调器散热片用铝箔》行业标准的第1部分,是对YS/T95一1996的修订。本标准所规定的产品可直接用于空调器散热片。本标准与原YS/T95-1996行业标准相比:1.取消了1060、1050A、1145、1235牌号,增加了8011牌号:2.根据空调器生产厂目前的使用厚度,将厚度范围由原来的0.10mm~0.20mm,修订为0.08mm~0.20mm;
3.铝箱卷内径增加了300mm;
4.加严了厚度允许偏差;
5.加严了抗拉强度、杯突值的要求,增加了规定非比例伸长应力的要求。本标准自实施之日起,代替YS/T951996。本标准由中国有色金属工业标准计量质量研究所提出。本标准由中国有色金属工业标准计量质量研究所归口。本标准主要起草单位:华北铝业有限公司、东北轻合金有限责任公司。本标准主要起草人:孔祥鹏、王淑芬、关世彤、管连仲、梁明霞、张深阳、梁岩。
1范围
中华人民共和国有色金属行业标准空调器散热片用铝箔
第1部分素铝箔
Aluminium foil for air conditionerPart 1:Untreated aluminium foilYS/T95.1-2001
代替YS/T95—1996
本标准规定了空调器散热片用素铝箱(以下简称铝箱或索箔)的要求、试验方法、检验规则、标志、包装、运输及贮存和合同内容等。本标准适用于表面无涂层的空调器散热片用铝箱。2引用标准
下列标准所包含的条文,通过在本标准中引用而构成为本标准的条文,本标准出版时,所示版本均为有效。所有标准都会被修订,使用本标准的各方应探讨使用下列标准最新版本的可能性。GB/T228—1987
GB/T3190—1996
GB/T31991996
GB/T6608—1999
GB/T6987—2001
金属拉伸试验方法
变形铝及铝合金化学成分
铝及铝合金加工产品包装、标志、运输、存铅箔厚度的测定称量法
铝及铝合金化学分析方法
GB/T16865-1996
GB/T17432—1998
YS/T419—2000
3要求
3.1产品分类
变形铝、镁及其合金加工制品拉伸试验用试样变形铝及铝合金化学成分分析取样方法铝及铝合金杯突试验方法
3.1.1牌号、状态、规格应符合表1的规定。表1
规格.mm
1100,1200.8011
O、H22、H24、H26、H18
0.080~0.200
注:用户需要其他牌号、状态、规格时,由供需双方协商、并在合间中注明3.1.2卷径应符合表2的规定。
中国有色金属工业协会2001-05-21批准2
2001-09-01实施
75、150、200、300
YS/T95.1—2001
注;内径要求其他规格时,供需双方协商决定3.1.3标记示例
供需双方协商
用1100牌号、H22状态、厚度为0.105mm、宽度为1050mm的素铝箱,标记为:铝箔1100-H22
0.105X1050YS/T95.1—2001
3.2化学成分
铝箔的化学成分应符合GB/T3190的规定。3.3尺寸及允许偏差
3.3.1厚度及厚度允许偏差应符合表3的规定。表3
0.080~0.115
>0.115~0.130
>0.130~0.200
宽度及宽度允许偏差应符合表4的规定。宽
3箔材的侧边弯曲在2m长度范围内不大于2mm。3.3.3
芯子管长度及允许偏差应符合表5的规定。表5
芯子管长度
≤1400
厚度允许偏差
宽度允许偏差
允许偏差
3.3.5箔卷错层不大于0.5mm,塔形不大于5mm,芯子管比箱卷端面长出不得超过2mm。3.4力学性能和工艺性能
室温纵向拉伸试验和杯突试验结果应符合表6的规定。表6
抗拉强度
厚度,mm
0.08~0.20
0.08~0.20
0.08~0.20
0.08~0.20
0.08~0.20
100~130
115~145
135~165
≥160
注:用户有特殊要求时,由供需双方协商,并在合同中注明规定非比例
伸长应力
伸长率
(50mm定标距)
≥>16
杯突值
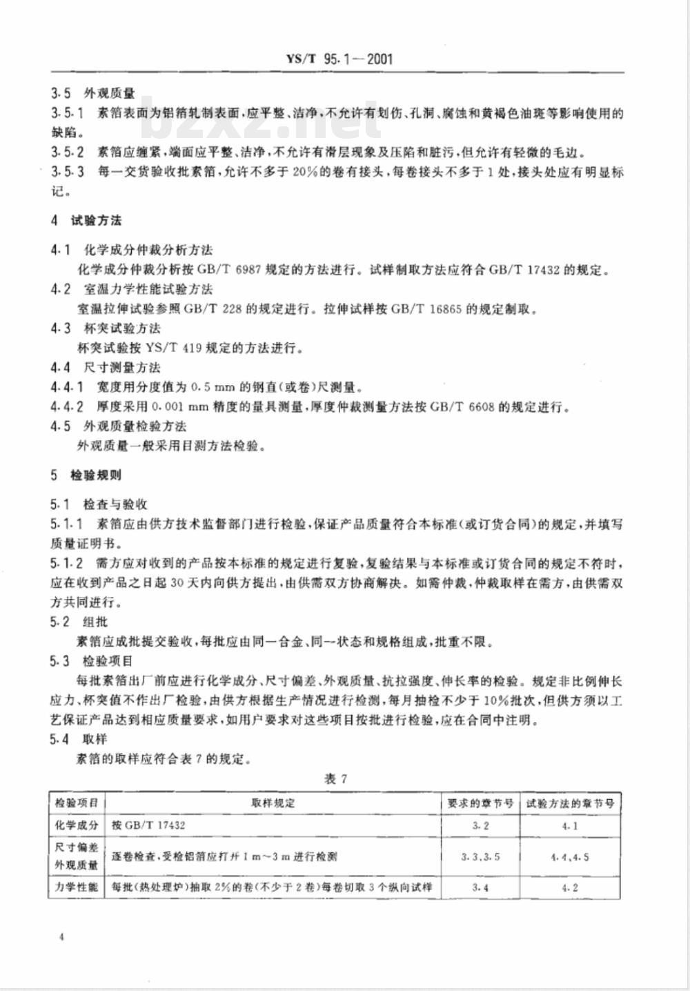
3.5外观质量
YS/T 95.12001
3.5.1素箔表面为铝箔轧制表面,应平整、洁净,不允许有划伤、孔洞、腐蚀和黄褐色油斑等影响使用的缺陷。
3.5.2素箔应缠紧,端面应平整、洁净,不允许有滑层现象及压陷和脏污,但允许有轻微的毛边。3.5.3每一交货验收批素箔,允许不多于20%的卷有接头,每卷接头不多于1处,接头处应有明显标记。
4试验方法
4.1化学成分仲裁分析方法
化学成分仲裁分析按GB/T6987规定的方法进行。试样制取方法应符合GB/T17432的规定。4.2室温力学性能试验方法
室温拉伸试验参照GB/T228的规定进行。拉伸试样按GB/T16865的规定制取。4.3杯突试验方法
杯突试验按YS/T419规定的方法进行。4.4尺寸测量方法
4.4.1宽度用分度值为0.5mm的钢直(或卷)尺测量,4.4.2厚度采用0.001mm精度的量具测量,厚度仲裁测量方法按GB/T6608的规定进行。4.5外观质量检验方法
外观质量一般采用目测方法检验。5检验规则
5.1检查与验收
5.1.1素箔应由供方技术监督部门进行检验,保证产品质量符合本标准(或订货合同)的规定,并填写质量证明书。
5.1.2需方应对收到的产品按本标准的规定进行复验,复验结果与本标准或订货合同的规定不符时,应在收到产品之日起30天内向供方提出,由供需双方协商解决。如需仲裁,仲裁取样在需方,由供需双方共同进行。
5.2组批
素箔应成批提交验收,每批应由同一合金、同-状态和规格组成,批重不限。5.3检验项目
每批素箔出厂前应进行化学成分、尺寸偏差、外观质量、抗拉强度、伸长率的检验。规定非比例伸长应力、杯突值不作出厂检验,由供方根据生产情况进行检测,每月抽检不少于10%批次,但供方须以工艺保证产品达到相应质量要求,如用户要求对这些项目按批进行检验,应在合同中注明。5.4取样
索箔的取样应符合表7的规定。
检验项目
化学成分
尺寸偏差
外观质量
力学性能
按GB/T17432
取样规定
逐卷检查,受检铝箱应打并1m~3m进行检测每批(热处理炉)抽取2%的卷(不少于2卷)每卷切取3个纵向试样要求的章节号
试验方法的章节号
4.4、4.5
检验项目
工艺性能
外观质量
YS/T95.1—2001
表7(完)
取样规定
随力学性能试样在同一卷料切取,每批抽取2卷,每卷切取3片试样,试样尺寸为80mm×80mmbZxz.net
任意部位逐检验
5.5检验结果的判定
5.5.1化学成分不合格时,判整批不合格。要求的章节号
试验方法的章节号
5.5.2外观质量、外形尺寸不合格时,判单件不合格。其余可逐卷检验,合格者交货。5.5.3当室温拉伸试验结果有某个试样不合格时,应从该试样所在卷中另取双倍数量的试样进行重复试验,重复试验仍有试样不合格时,判该卷不合格,其余逐卷检验,合格者交货,不合格者报废。6标志、包装、运输、贮存
6.1标志
素箱的包装箱标志应符合GB/T3199的规定,验收合格的素箔箱卷应贴上标签,其上应注明:a)牌号:
b)供货状态;
c)批号(卷号);
d)规格;
e)重量;
f)技术监督部门检印。
6.2素箱的包装、运输、贮存
素箱的包装、运输、贮存应符合GB/T3199规定。6.3质量证明书
每批素箔应附有符合本标准要求的质量证明书,其上应注明:a)供方名称;
b)牌号:
c)供货状态;
d)重量;
e)规格;
f)批号(卷号));
g)力学性能试验结果;
h)规定非比例伸长应力及杯突试验结果(合同要求时);i))技术监督部门检印;
i)生产日期;
k)本标准编号。
合同内容
订购本标准所列材料的合同内容内应包括以下内容:a)材料名称;
b)牌号;
c)材料状态;
d)材料规格;
e)重量(包括单卷重量);
f)管芯材料及规格;
YS/T95.12001
g)本标准要求的“应在合同中注明\的事项;h)本标准编号;
i)增加标准以外内容时的协商结果。
小提示:此标准内容仅展示完整标准里的部分截取内容,若需要完整标准请到上方自行免费下载完整标准文档。