首页 > 机械行业标准(JB) > JB/T 5908-2007 电除尘器 主要件抽样检验及包装运输贮存规范
JB/T 5908-2007

基本信息

标准号: JB/T 5908-2007

中文名称:电除尘器 主要件抽样检验及包装运输贮存规范

标准类别:机械行业标准(JB)

标准状态:现行

发布日期:2007-03-06

实施日期:2007-09-01

出版语种:简体中文

下载格式:.rar.pdf

下载大小:851780

相关标签: 电除尘器 主要 抽样 检验 包装 运输 贮存 规范

标准分类号

标准ICS号:环保、保健与安全>>废物>>13.030.40废物处置和处理设备与装置

中标分类号:机械>>通用机械与设备>>J88环境保护设备

关联标准

替代情况:替代JB/T 5908-1991

出版信息

出版社:机械工业出版社

书号:15111·8438

页数:10页

标准价格:12.0 元

出版日期:2007-09-01

相关单位信息

起草人:俞水林、胡校明、陈金霞

起草单位:浙江菲达环保科技股份有限公司

归口单位:机械工业环境保护机械标委会

提出单位:中国机械工业协合会

发布部门:中华人民共和国国家发展和改革委员会

标准简介

本标准规定了电除尘器主要件的划分及其抽样、检验项目与方法,电除尘器主要的包装、运输及贮存要求。本标准适用于电除尘器主要件,非主要件也可参照使用。 JB/T 5908-2007 电除尘器 主要件抽样检验及包装运输贮存规范 JB/T5908-2007 标准下载解压密码:www.bzxz.net

标准图片预览

JB/T 5908-2007 电除尘器 主要件抽样检验及包装运输贮存规范
JB/T 5908-2007 电除尘器 主要件抽样检验及包装运输贮存规范
JB/T 5908-2007 电除尘器 主要件抽样检验及包装运输贮存规范
JB/T 5908-2007 电除尘器 主要件抽样检验及包装运输贮存规范
JB/T 5908-2007 电除尘器 主要件抽样检验及包装运输贮存规范

标准内容

ICS13.030.40
备案号:20359—2007
中华人民共和国机械行业标准
JB/T5908--2007
代格B:T5908-1991
电除尘器
主要件抽样检验
及包装运输贮存规范
The specification of sampling check and packing, shiping & storagefor main parts of electrostatic precipitator2007-03-06发布
2007-09-01实施
中华人民共和国国家发展和改革委员会发布前言
2规范性引用文件
3电除尘器主要件检验
4电陈尘器主要件包装、运输、贮存要求4.1包装
4.2吊装、运输
附录A(规范性附录)电除尘器主要件检验方法A.1
公称尺寸捡验:
螺栓孔距的检验
直线度检验,
平面度检验
平行度检验,
垂直度的检验..
阳极板检验:
阴极线检验,
焊接质量的检验
表面质量的检验
图1型材、简易结构件捆扎示意图,图2标签样式
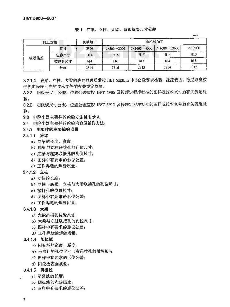
图A.1大平面对角线法测量示意图...表1底梁、立柱、大梁、阴极框架尺寸公差次
JB/T5908—2007
JB/T5908---2007
本标推代替JB/T5908—1991电除尘器主要件抽样检验及包装运输贮存规范》。本标准与JB/T5908--1991相比,主要变化如下:-补充了电除尘器主要件质量检验的技术要求:一对产品包装运的某些条款作了适当的删减。本标准的附录A为规范性附录。
本探准由中国机械工业联合会提出。本标准由机械工业环境保护机械标准化技术委员会归口。本标准起章单位:江菲达环保科技股份有限公司。本标推主要起草人:俞水林、胡校明、陈金本标推委托机械工业环境保护机械标推化技术委员会负责解释。本标准所代替标准的历次版本发布情况:-JB/T 59081991.
1范围
电除尘器主要件抽样检验
及包装运输存规范
JB/T5908—2007
本标准规定了电除尘器主要件的划分及其抽样、检验的项目与方法,电除尘器主要件的包装、运输及贮存要求。
本标准适用于电除尘器主要件,非主要件也可参照使用。2规范性引用文件
下列文件中的条款通过本标准的引用而成为本标推的条款。凡是注日期的引用文件,其随后所有的修改单(不包括勘误的内容)或修改版均不适用于本标准,然而,鼓励根据本标准达成协议的各方研究是否可使用这些文件的最新版本。凡是不注明日期的引用文件,其最新版本适用于本标准。GB/TI91包装储运图示标志(GB/T191—2000,eqvISO780:1997)GB/T985气焊、手工电弧焊及气体保护焊焊缝坡口的基本形式与尺寸GB/T986埋弧焊焊缝坡口的基本形式和尺寸GB/T1413系列1集装箱尺寸和额定质量(GB/T1413—1998,idtISO668:1995)GB/T2828.1计数抽样检验程序第1部分:按接收质量限(AQL)检索的逐批检验抽样计划(GB/I2828.1—2003,ISO2859-1:1999,DT)GB4879防锈包装
GB6388运输包装收发货标志
GB/T13546挑选型计数抽样检查程序及抽样表JB/T5000.12重型机械通用技术条件涂装JB/T5906电除尘器阳极板
JB/T 59111
电除尘器焊接件技术要求
JB/T5913电除尘器阴极线
3电除尘器主要件检验
3.1主要件组成:
电除尘器的主要件底梁、立柱、大梁、阳极板、阴极线、阴极框架组成。3.2技术要求:
3.2.1电除尘器的主要件底梁、立柱、大梁、阴极框架的尺寸公差、位置公差应符合3.2.1.1及3.2.1.2的规定,并按经规定程序批准的图样及技术文件的有关规定检验。3.2.1.1底梁、立柱、大梁、阴极框架的尺寸公差按表1规定,且同一台电除尘器立柱长度偏差不得大于5mm。
3.2.1.2底梁、立柱、大梁、阴极框架的直线度1000mm长度内公差为1.5mm。全长为L/1000,最大不得天于10mm,耳梁只充许上拱。3.2.1.3底梁、立柱、大梁、阴极架的焊缝尺寸和形式应符合图样要求,其焊缝质量按JB/T5911有关规定检验。
JB/T 5908—2007
加工方法
极限偏差
包容尺寸
被包容尺寸
表1底梁、立柱、大梁、阴极框架尺寸公差机械加工
≥500~2000
非机械加工
≥2000~4000≥4000~10000
>10000
3.2.1.4底梁、立柱、大梁的表面处理质量按JB/T5000.12中St2级要求检验,涂漆表面、涂层厚度按经规定程序批准的技术文件的有关规定检验。3.2.2阳极板尺寸公差、位置公差应按JB/T5906及按规定程序批推的图样及技术文件的有关规定检验。
阴极线尺寸公差、位置公差应按JB/T5913及按规定程序批准的图样及技术文件的有关规定检3.2.31
3.3电除尘器主要件的检验方法见附录A。3.4电除尘器主要件的捡验内容及抽样方法3.4.1主要件的主要检验项目
3.4.1.1底梁
)底梁的长度、高度:
b)底梁与立柱联接孔的孔位尺寸:c)底与底粱联接孔的孔位尺寸:d)图样中有要求的形位公差
e)工作焊缝的焊缝质量。
3.4.1.2立柱
a)立柱的长度;
b)立柱与底粱、立柱与大梁联接孔的孔位尺寸;c)振打孔的位置尺寸;
d)图样中有要求的形位公差:
e)工作焊缝的焊缝质量。
3.4.1.3大梁
a)大梁吊挂孔位置尺寸;
b)大梁与立柱联接孔的孔位尺寸;c)图样中有要求的形位公差:
d)工作焊缝的焊缝质量。
3.4.1.4阳极板
a)阳极板的宽度、厚度:
b)常挂孔的孔位尺寸(有帛挂孔的阳极板):c)图样中有要求的形位公差;
d)阳极板表面质量。
3.4.1.5阴极线
a)阴极线的长度:
b)阴极线的点焊强度;
c)图样中有要求的形位公差:
d)阴极线的表面质量。
3.4.1.6阴极框架
丑)框架的对角线公差
b)与阴极线配合的孔位尺寸:
c)图样中有要求的形位公差:
d)焊縫质量。
3.4.2主要件的抽检方法
3.4.2.1底梁、立柱、大梁采用全数检验。JB/T5908--2007
3.4.2.2阴极框架抽样按GB/T13546中挑选型抽样方案表(单批质量保证方式),极限质量LQ-20.00%过程平均户,为2.501%~4.00%的抽样方案检验。3.4.2.3极板、阴极线抽样按GB/T2828.1中正常一次抽样方案检查水平正=I。AQL=2.50(上述合格质量水平数值系数指每百单位产品不合格数)。如果顾客另有要求,则按顾客与供方共同商量的抽样方案检验。批量为一台电除尘器所露的阳极板、阴极线数量。4电除尘器生要件包装、运输、赔存要求4.1包装
4.1.1产品必须在油漆于燥、检验合格并按GB/T4879要求做好防护处理后方可进行包装,4.1.2产品在规定贮运条件下,应保证半年内不致因包装不善而引起产品损伤、散溺。特殊要求按供需双方协议执行。
4.1.3产品包装应根据结构特点和储运条件采用不同的包装型式。常用的包装型式有箱装和裸装。裸装包括框架包装、扁铁及铁丝捆扎及无任何包与捆扎的单件等。4.1.3.1产品包装后的外形尺寸、重量应符合运输部门有关货物运输不得超限、超重的规定。4.1.3.2采用集装箱运输的产品,其包装应能符合集装箱载重量和尺寸,符合GBT1413的有关规定。
4.1.3.3需由铁路特殊车辆运输的特大、特重件,应根据铁路装载加固要求包装产品,并绘制货物结构图,注明最大外形尺寸、重量、重心位置。4.1.4各主要件可根据其结构特点,选用能保证其质量的包装型式。4.1.4.1大梁、立柱、底梁、阴阳极框架可采用裸装。4.1.4.2阴极线必须箱装。
4.1.4.3阳极板根据贮存条件和贮存时间可采用箱装或裸装。包装时应防止变形。4.1.4.4阳极板、阴极线、阴阳极框架包装时应避免工件间磕碰、沾污。包装件内零件必须堆放整齐。
阳极板、阴极线应采用防雨包装。用作防雨包装的防水材料主要有石油沥青油毡、塑料薄膜4.1.4.5
或塑料复合纸。包装时防水材料应放置平整、紧贴被包装零件(或包装箱内壁),尽可能使用整块材料,必须措接时可采用焊接、粘合方式联接,搭接宽度应不小于60mm。4.1.5其他零件可根据其形状、数量和结构选择相应的包装型式。4.1.5.1适合捆扎包装的型材及简易结构件可采用扁铁或铁丝捆扎,如图1所示。捆扎时,被捆物长度小于2m时可捆扎两处;长度超过2m时,两端和每隔1.5m处捆扎一道。对于要求较高的工件,捆扎时,铁丝或扁铁内衬麻布、橡胶或石油沥青油毡。4.1.5.2自重较天的型材可用“U”学形架子包装。4.1.5.3易丢的小件、易碎件及电器件可来用箱装。4.1.6被包装的零件必须挂有标签,标签样式如图2所示。包装件内零件的名称、数量、规格应与装箱单保持一致。
JB/T 5908--2007
封垫材料
包装材料
村垫林料
包装材料
型材、简易结构件捆扎示意图
设备图号:
部件名称:
工件图号:
工件名称:
装箱单序号:
图2标签样式
4.1.7防锈包装应符合GB/T4879的规定。4.1.8包装件外的文字、标志和图案应符合 GB/T6388和GB/T 191的规定。4.1.8.1主标记内容:
a)合同号;
b)产品名称/设备型号:
c)箱件号;
d)净重/毛重,单位为kg;
e)外形尺寸(长x宽×高),单位为cm×cmxcm;f)到站(港)及收货单位;
g)发站(港)及发货单位。
4.1.8.2注意标志分为易碎物品、向上、怕丽、重心,由此吊起五种,标志图形和使用规定应符合GB/T191规定。
4.1.8.3标记方法:
JB/T5908—2007
4.1.8.3.1箱装件,应在箱体一侧面和一端面同时以不褪色的涂料(或油漆)用漏字模喷刷或乎工写上主标记和注意标记。
4.1.8.3.2裸装件,主标记和注意标记可直接用不褪色的涂料(或油漆)用漏字模喷刷或手工写在零件上,或将喷刷了标记的木板或金属标签钉附、拴挂在包装件上,也可用印有标记的不于胶标签粘贴。4.1.9文件资料:
4.1.9.1制造厂应提前或随同产品发给用户或安装单位的文件资料:a)总装箱单或发货清单:
b)装箱单;
c)产品合格证书:
d)产品安装、使用说明书:
e)产品安装图:
f)产品易摄件及备件清单。
4.1.9.2随箱资料
装箱单。各包装箱内的装箱单应用塑料袭封装后放在箱内醒留位置。4.2吊装、运输
4.2.1货物吊装必须按标记起吊,对无标记的货物应选择合理的起吊位置。4.2.2根据货物结构特点选用车辆或船型。4.2.3必须根据货物结构及标记进行装载,车上货物必须放稳、垫平,尽量降低重车重心,同时做好防护、加固工作。
4.2.4被叠放货物之间应衬上垫木,上下垫木位置必须合理一致,垫木长度应大于工件长度。4.3贮存
4.3.1贮存场地应平整、无积水,不允许有积水浸泡工件现象。大梁、立柱、底梁必须整齐叠放,产品底部及产品之问必须垫平,其上不得堆放它物。4.3.2
阳极板、阴板线包装物允许叠放。极板最多叠三件、极线最多叠五件。4.3.3
4.3.4阳极板、阴极线宜室内贮存,露天贮存时必须有防雨措施。5
JB/T5908—2007
附录A
(规范性附录)
电除尘器主要件检验方法
本附录规定凡属电除尘器的主要件,其尺寸、形状位置公差均按规定程序批推的图样、工艺及标准要求进行检验,对于图样和工艺上无明确要求的,则按表1的尺寸公差进行检验。A.2公称尺寸检验
公称尺寸的检验按其尺寸大小分别用2m、10m、15m、20m的钢卷尺进行测量,测基时应将卷尺自然拉紧,以求得实际距离。
A.3螺栓孔距的检验
A.3.1对于相互有配合关系的孔,任何一孔的位置公差均不得超过式(A.1):T=
-(Dmin Dmx) ***.
武中:
T位置度公差值,单位为mm;
Dmin—光孔的最小直径,单位为mm;Dmx—-螺栓的最大直径,单位为 mm。...(A.1)
A.3.2测量孔位时应以一一孔为基准,对于相互有关系的孔距要连续测量,不允许以两孔为单位逐级测量,如孔的圆度公差较明显,应剥除因圆度偏差所引起的误差。A.4直线度检验
A.4.1测量任何零部件的直线度时,应将被测要索垂直于水平面放置,即竖放。A.4.2检测工具可使用紧线机细钢丝或粉线、等高铁、直尺等,拉紧钢丝或粉线,在其两端垫上等高铁,用直尺量出线与实际被测边的距离,其最大值和最小值之差为其直线度误差。A,5平面度检验
A.5.1测量较大或较长的平面,即需要用钢丝或粉线测量的平面必须将该面垂直于水平面放置。A.5.2检测器具可使用紧线机细钢丝或粉线、等钢铁、钢直尺及塞尺等。A.5.3测量狭长平面(宽度小于300mm,长度大于2000mm)可采用A.4的规定进行测量,并要求在该平面上多几处直线度,然后求得最大差值,即为该平面的平面度误差。A.5.4测量大乎面可采用对角线法测量,即在平面四角各取适当一点,放上等高铁,拉上对角交又线,测其两线交叉之处间隔,并以高的一根对角线为基准,将另两对角点共同加高(加高厚度一定要一致正好为交叉处的间隙值),然后以这四点为基点,在长度、宽度、对角线方向上分别拉线,每条线上分别取若于点,尽量出该线上的极值,求得所溅的所有数值中最大和最小值之差即为该平面的平面度误差。如图A.1所示,当有一实际平面W,理想平面(即测最基面)是通过A,C两点的连线(该两点的偏差值为零,这里的偏差值已排除等高铁的影响)而平行于A,Ci两点连线(该两点偏差值相等),因此该平面的平面度误差为5-(-12)=17。6
实际平面W
大平面对角线法测量示意图
图A,1
JB/T 5908-2007
A.5.5测量小平面可用钢直尺(Im),直接靠在被测乎面上,塞尺测出空隙尺寸,取最大值为平面度误差。免费标准bzxz.net
A.6平行度检验
A.6.1检测平行度可使用钢卷尺、钢直尺,粉线、等高铁等。A.6.2先用钢直尺或粉线找出实际基准面的理想平面,然后以该理想平面为基准点选出若干点,测量与被测平面的距离,求出数值中的极值差为该要素的平行度误差。A.7垂直度的检验
小件(尺寸在500mm以内)可用宽座直尺及塞尺测量A.7.2大件测量,可使用钢卷尺、粉线等,采用对角线法或三角形法测量。A.8阳极板检验
将阳极板用专有夹具在轧机滚道上横立,并垂直于滚道平面。检验方法见A,2~A.7。扭曲度的检验方法参照A.7的规定。阴极线检验
将阴极线横立在专用检验平台上,并使之垂直于检验平台。检验方法见A.2~A.7。
检验时,用视值误差为0.02mm的游标高度尺。A.10
焊接质量的检验
A,10.1焊缝尺于和形式应符合图样要求,焊脚高度用专用焊链捡验尺测量。A.10.2焊缝接头应符合 GB/T985和 GB/T 986中有关规定。A.10.3焊缝质量应符合JB/T5911规定。A.11表面质量的捡验
A.11.1油漆前应进行除锈检查,结合钢材表面原始锈蚀程度等级,对照JB/T5000.12中的分析评定除锈等级。
A.11.2涂层厚度的检验及涂层附着力检验按JB/T5000.12的有关规定进行。
小提示:此标准内容仅展示完整标准里的部分截取内容,若需要完整标准请到上方自行免费下载完整标准文档。