首页 > 环境保护行业标准(HJ) > HJ/T 371-2007 环境标志产品技术要求 凹印油墨和柔印油墨
HJ/T 371-2007

基本信息

标准号: HJ/T 371-2007

中文名称:环境标志产品技术要求 凹印油墨和柔印油墨

标准类别:环境保护行业标准(HJ)

标准状态:现行

发布日期:2007-11-02

实施日期:2008-02-01

出版语种:简体中文

下载格式:.rar.pdf

下载大小:189820

相关标签: 环境 标志 产品 技术 油墨

标准分类号

标准ICS号:13.020;87.080

中标分类号:>>>>Z04;A17

关联标准

出版信息

出版社:中国环境科学出版社

页数:17

标准价格:15.0 元

出版日期:2008-02-01

相关单位信息

起草单位:国家环境保护总局环境发展中心、中国日用化工协会油墨分会等

提出单位:国家环境保护总局科技标准司

发布部门:中华人民共和国环境保护部

标准简介

本标准规定了凹印油墨和预想印油墨环境标志产品的术语和定义、基本要求、技术内容和检验方法。本标准适用于溶剂基凹印油墨、溶剂基柔印油墨、水基凹印油墨、水基柔印油墨以及凹印和柔印油墨所使用的溶剂。 HJ/T 371-2007 环境标志产品技术要求 凹印油墨和柔印油墨 HJ/T371-2007 标准下载解压密码:www.bzxz.net

标准图片预览

HJ/T 371-2007 环境标志产品技术要求 凹印油墨和柔印油墨
HJ/T 371-2007 环境标志产品技术要求 凹印油墨和柔印油墨
HJ/T 371-2007 环境标志产品技术要求 凹印油墨和柔印油墨
HJ/T 371-2007 环境标志产品技术要求 凹印油墨和柔印油墨
HJ/T 371-2007 环境标志产品技术要求 凹印油墨和柔印油墨

标准内容

本电子版为发布稿。请以中国环境科学出版社出版的正式标准文本为准。HJ
中华人民共和国环境保护行业标准HJ/T371-2007
环境标志产品技术要求凹印油墨和柔印油墨Technical requirement for environmental labeling productsGravureandflexibleprintingink(发布稿)
2007-11-02发布
2008-02-01实施
国家环境保护总局发布
HJ/T□□□-200
为贯彻《中华人民共和国环境保护法》,有效利用和节约资源,减少凹印油墨和柔印油墨在生产、使用和处置过程中对环境和人体健康的影响,改善环境质量,促进低毒、低挥发性产品的生产和使用,制定本标准。
本标准对凹印油墨和柔印油墨中重金属、挥发性有机化合物、苯类溶剂、卤代烃类溶剂、甲醇氨及其化合物等提出了控制要求,同时对产品的安全使用做出了规定。本标准参考了日本、澳大利亚、韩国、新西兰等国家的环境标志标准,并综合考虑我国凹印油墨和柔印油墨生产企业的技术现状和产品环境特性而制定的。本标准为指导性标准,适用于中国环境标志产品认证。本标准由国家环境保护总局科技标准司提出。本标准主要起草单位:国家环境保护总局环境发展中心、中国日用化工协会油墨分会、北京绿色事业文化发展中心、佛山市保居乐化工科技有限公司、浙江新东方油墨集团有限公司、成都市新津托展油墨有限公司、迪爱生投资有限公司、杭州杭华油墨化学有限公司、天津东洋油墨有限公司。本标准国家环境保护总局2007年11月2日批准。本标准自2008年2月1日起实施。本标准由国家环境保护总局解释。2
1适用范围
HJ/TO□O-200O
环境标志产品技术要求凹印油墨和柔印油墨本标准规定了凹印油墨和柔印油墨环境标志产品的术语和定义、基本要求、技术内容和检验方法。
本标准适用于溶剂基凹印油墨、溶剂基柔印油墨、水基凹印油墨、水基柔印油墨以及凹印和柔印油墨所使用的溶剂,
2规范性引用文件
本标准内容引用了下列文件中的条款。凡是不注日期的引用文件,其有效版本适用于本标准。GB/T9758.5-1988
GB16483
GB18581-2001
HJ/T201-2005
3术语和定义
色漆和清漆“可溶性”金属含量的测定第五部分:液体色漆的颜料部分或粉末状色漆中六价铬含量的测定二苯卡巴肼分光光度法化学品安全技术说明书编写规定室内装饰装修材料溶剂型木器涂料中有害物质限量环境标志产品技术要求水性涂料下列术语和定义适用于本标准。3.1凹印油墨
适用于各种凹印版印刷方式的油墨。3.2溶剂基凹印油墨
由溶剂基型连接料组成的凹印油墨。3.3水基凹印油墨
由水基连接料组成的凹印油墨。3.4柔印油墨
适用于各种柔印版印刷方式的油墨。3.5溶剂基柔印油墨
由溶剂基型连接料组成的柔印油墨。3.6水基柔印油墨
由水基连接料组成的柔印油墨。3
3.7醇基柔印油墨
由乙醇连接料组成的柔印油墨。3.8挥发性有机化合物(VOC)
在101.3KPa压力下,任何初沸点低于或等于250℃的有机化合物。3.9挥发性有机化合物含量
扣除水分后油墨中挥发性有机化合物的含量,表述为质量百分比。3.10苯类溶剂
本标准中的苯类溶剂专指甲苯、二甲苯、乙苯。3.11卤代烃类溶剂
HJ/T□□-200
本标准中的卤代烃类溶剂专指二氯甲烷、二氯乙烷、三氯甲烷、三氯乙烷、四氯化碳4基本要求
4.1产品质量应符合各自产品质量标准的要求。4.2企业污染物排放应符合国家或地方规定的污染物排放标准的要求。5技术内容
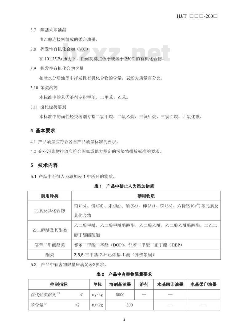
5.1产品中不得人为添加表1中所列的物质。表1产品中禁止人为添加物质
禁用种类
元素及其化合物
乙二醇醚及其酯类
邻苯二甲酸酯类
禁用物质
铅(Pb)、镉(Cd)、汞(Hg)、硒(Se)、砷(As)、锑(Sb)、六价铬(Crt)等元素及其化合物
乙二醇甲醚、乙二醇甲醚醋酸酯、乙二醇乙醚、乙二醇乙醚醋酸酯、二乙二醇丁醚醋酸酯
邻苯二甲酸二辛酯(DOP)、邻苯二甲酸二正丁酯(DBP)3,5,5-三甲基-2-环已烯基-1-酮(异佛尔酮)5.2产品中有害物限量应满足表2要求。表2产品中有害物限量要求
控制指标
卤代烃类溶剂注1
苯含量往
溶剂基油墨
水基凹印油墨
水基柔印油墨
苯类溶剂含量往1
甲醇含量往2
氨及其化合物含量注2
铅、镉、六价铬、汞的总量注1
六价铬
VoC含量
HJ/T-200
注1:产品应按照所标注的粘度最低值进行配比,如果没有要求按照粘度25mPa·s进行稀释后测定。注2:本标准仅对醇基油墨提出甲醇和氨及其化合物的限量要求。5.3企业应向使用方提供符合GB16483要求的产品安全技术说明书(MSDS)。6.检验方法
6.1产品中卤代烃类溶剂含量的测试按照附录A进行。6.2产品中苯、苯类溶剂、甲醇含量的测试按照附录B进行。6.3产品中氨及其化合物含量的测试按照附录C的规定进行。6.4产品中重金属(铅、镉、汞)含量的测试按照GB18581-2001附录B的规定进行。6.5产品中重金属六价铬含量的测试按照附录D进行。6.6产品中挥发性有机化合物含量的检测按照附录E的方法进行。6.7技术内容中的其他要求通过现场检查进行验证。A.1方法原理
附录A
(规范性附录)
HJ/T□O-200O
凹印油墨和柔印油墨中卤代烃的测定一气相色谱分析法试样经顶空进样器进入气相色谱仪中,经毛细管柱使被测组分分离,用电子捕获检测器(ECD)检测,以标准物定量。
A.2仪器设备
A.2.1气相色谱仪
仪器设备应根据制造商的相关说明进行安装和使用。所有与测试试样接触的仪器部件都应该由耐试样的材料(如玻璃)制成,并且不会产生化学变化。A.2.2配备分流进样的进样系统
气相色谱仪应有一个配备分流装置的进样口。分流比应可以调整且能够受到监控。A.2.3柱烘箱
柱烘箱的温度应能够在40℃至300℃进行等温和程序升温控制操作。柱烘箱温度波动不应超过1℃。程序升温的最终温度不应超过毛细管柱的最高使用温度,A.2.4检测器
电子捕获检测器(ECD),使用温度可达300℃。为了防止冷凝,检测器温度应至少高于色谱柱的使用温度10℃。检测器的气体流量、进样量、分流比和增益设置应进行最优化处理,从而使得用于计算的信号(峰面积)与物质数量成比例。A.2.5毛细管柱
毛细管柱应由玻璃或石英玻璃制成。色谱柱的长度应能足够分离挥发性有机化合物组分,其最大内径可以是0.32mm,并涂以适当膜厚度的二甲基聚硅氧烷涂层,以提供良好的峰的分离。可以选择固定相和柱长度以符合特殊分离的要求。A.2.6进样器
能满足分析条件的任何型号的顶空进样装置。A.2.7样品瓶
使用由化学惰性材料(如玻璃)制成的样品瓶,其可用合适的瓶盖(如以聚四氟乙烯涂层的橡胶膜)密封。
A.2.8气体过滤器
过滤器应安装在气相色谱仪的连接管中以吸收气体中残留的杂质。A.2.9气体
A.2.9.1载气:干燥、无氧氨气、氮气或氢气,纯度至少为体积分数99.995%。A.2.9.2辅助气体(隔垫吹扫和尾吹气):与载气具有相同性质的氮或氨。A.3试剂
A.3.1校准化合物
A.3.1.1二氯甲烷,其纯度应至少为质量分数99%,或已知纯度。A.3.1.21,1-二氯乙烷,其纯度应至少为质量分数99%,或已知纯度。A.3.1.31,2-二氯乙烷,其纯度应至少为质量分数99%,或已知纯度。6
A.3.1.41,1,2-三氯乙烷,其纯度应至少为质量分数99%,或已知纯度。A.3.1.51,1,1-三氯乙烷,其纯度应至少为质量分数99%,或已知纯度。A.3.1.6三氯甲烷,其纯度应至少为质量分数99%,或已知纯度。A.3.1.7四氯化碳,其纯度应至少为质量分数99%,或已知纯度。A.3.2稀释溶剂
HJ/T□□-200
使用适于稀释试样的有机溶剂,其纯度至少为质量分数99%,但不能含有任何干扰卤代烃测定的物质,如造成色谱图上与苯系物峰重叠的物质。应进行单独注射溶剂的操作以便观察污染物以及可能存在的干扰峰。例如甲醇、正已烷和与乙酸乙酯等。A.4取样
取出确有代表性的试样进行测试。A.5程序步骤
A.5.1气相色谱分析条件
A.5.1.1所使用的气相色谱分析条件取决于将进行分析的产品,而且每次都应该使用已知校准混合物对其进行最优化处理。
A.5.1.2进样量和分流比应匹配,以便不超过色谱柱的容量,并在检测器的线性范围内。不对称峰可能会给出气相色谱系统过载的提示。A.5.2产品的定性分析
A.5.2.1按A.5.1所示使仪器参数最优化。A.5.2.2被测物保留时间的测定:由自动进样器进入含A.3.1所示被测物的标准溶液。记录各被测物标准组分的保留时间,各被测物标准组分的出峰顺序见图A.1。A.5.2.3定性检验样品中的组分:取适量的样品用稀释溶剂(A.3.2)稀释至10ml的容量瓶中,取1μl注入色谱仪中,并从图A.1中确定是否存在被测物。mv
峰2—二氯甲烷,峰3—1,1-二氯乙烷,峰4—三氯甲烷,峰5—溴丙烷,峰6—1,2-二氯乙烷,峰7—1,1,1-三氯乙烷,峰8—四氯化碳,峰11一1,1,2-三氯乙烷。图A.1被测物在二甲基聚硅氧烷毛细管柱上的出峰顺序A.5.3校准
A.5.3.1定性检验样品中的组分:取适量的样品用稀释溶剂(A.3.2)稀释至10ml的容量瓶中,取1μl注入色谱仪中,并从图A.1中确定是否存在被测物。7
HJ/TOOO-200
A.5.3.2混合标准溶液的配制:按定性检测出的被测物以甲醇为溶剂配制混合标准溶液。混合标准溶液中各组分的量,按下述要求配制:a.确定加入到试样中混合标准溶液的量,按所取试样量的10%左右。b.混合标准溶液中每个标准组分在色谱图上的峰面积应小于试样各被测组分在色谱图上的峰面积。
A.5.3.3样品测定:称取0.1g左右的试样,精确至0.0001g,分别注入二个样品瓶中,准确吸取混合标准溶液,注入其中一个样品瓶中,吸取混合标准溶液的体积按上述方法确定,并尽快封闭样品瓶。把已称好试样的样品瓶置于顶空进样器中,加热平衡。待平衡后开始测试,并计算测试结果。A.6计算
按式1计算各被测物的浓度Cx。
AsxVsaxCsd
As,×Ws,-As,×Ws.免费标准下载网bzxz
式中:Cx
被测物含量,mg/kg
一试样1在色谱图中的峰面积;
加入标准溶液的试样2在色谱图中的峰面积:混合标准溶液中被测物的标准组分的浓度,μg/ml;试样1的质量,g;
试样2的质量,g:
加入到试样1中混合标准溶液的体积,ml。计算结果应保留三位有效数字。8
附录B
(规范性附录)
HJ/T□□□-200
凹印油墨和柔印油墨中苯、苯类溶剂、甲醇的测定一气相色谱分析法B.1方法原理
试样在顶空进样器中平衡后将样品瓶中气体导入气相色谱仪中,经毛细管柱使被测组分分离,用氢火焰离子化检测器检测,标准加入法定量。B.2仪器设备
B.2.1气相色谱仪
仪器设备应根据制造商的相关说明进行安装和使用。所有与测试试样接触的仪器部件都应该由耐试样的材料(如玻璃)制成,并且不会产生化学变化。B.2.2配备分流进样的进样系统
气相色谱仪应有一个配备分流装置的进样口。分流比应可以调整且能够受到监控。B.2.3柱烘箱
柱烘箱的温度应能够在40℃至300℃进行等温和程序升温控制操作。柱烘箱温度波动不应超过1℃。程序升温的最终温度不应超过毛细管柱的最高使用温度。B.2.4检测器
火焰离子化检测器(FID),使用温度可达300℃。为了防止冷凝,检测器温度应至少高于色谱柱的使用温度10℃。检测器的气体流量、进样量、分流比和增益设置应进行最优化处理,从而使得用于计算的信号(峰面积)与物质数量成比例。B.2.5毛细管柱
毛细管柱应由玻璃或石英玻璃制成。色谱柱的长度应能足够分离挥发性有机化合物组分,其最大内径可以是0.32mm,并涂以适当膜厚度的二甲基聚硅氧烷涂层,以提供良好的峰的分离。可以选择固定相和柱长度以符合特殊分离的要求。B.2.6进样器
能满足分析条件的任何型号的顶空进样装置B.2.7样品瓶
使用由化学惰性材料(如玻璃)制成的样品瓶,其可用合适的瓶盖(如以聚四氟乙烯涂层的橡胶膜)密封。
B.2.8气体过滤器
过滤器应安装在气相色谱仪的连接管中以吸收气体中残留的杂质。B.2.9气体
B.2.9.1载气:干燥、无氧氢气、氮气或氢气,纯度至少为体积分数99.995%B.2.9.2检测器内气体(燃气和助燃气):纯度至少为体积分数99.999%的氢气以及空气(制备),不含有机化合物。
B.2.9.3辅助气体(隔垫吹扫和尾吹气):与载气具有相同性质的氮或氢。9
B.3试剂
B.3.1校准化合物
B.3.1.1苯,其纯度应至少为质量分数99%,或已知纯度。B.3.1.2甲苯,其纯度应至少为质量分数99%,或已知纯度。B.3.1.3乙苯,其纯度应至少为质量分数99%:或已知纯度。B.3.1.4二甲苯,其纯度应至少为质量分数99%,或已知纯度。B.3.1.5甲醇,其纯度应至少为质量分数99%,或已知纯度。B.3.2稀释溶剂
HJ/T□□-200
使用适于稀释试样的有机溶剂,其纯度至少为质量分数99%,但不能含有任何干扰苯系物测定的物质,如造成色谱图上与苯系物峰重叠的物质。应进行单独注射溶剂的操作以便观察污染物以及可能存在的干扰峰。例如甲醇、正已烷、乙酸乙酯等。B.4取样
取出确有代表性的试样进行测试(从多组分涂料取出的试样,应对每一组分具有代表性)。B.5程序步骤
B.5.1气相色谱分析条件
B.5.1.1所使用的气相色谱分析条件取决于将进行分析的产品,而且每次都应该使用已知校准混合物对其进行最优化处理。
B.5.1.2进样量和分流比应匹配,以便不超过色谱柱的容量,并在检测器的线性范围内。不对称峰可能会给出气相色谱系统过载的提示。B.5.2产品的定性分析
B.5.2.1按B.5.1所示使仪器参数最优化。B.5.2.2被测物保留时间的测定:注入1u含B.3.1所示被测物的标准的溶液。记录各被测物标准组分的保留时间,各被测物标准组分的出峰顺序见图B.1。B.5.2.3定性检验样品中的组分:取适量的样品用稀释溶剂(B.3.2)稀释至10ml的容量瓶中,取1μl注入色谱仪中,并从图B.1中确定是否存在被测物。sciooco
7CIooCIO-
Gciooco-
scioocio
4cioocio-
3C1oC1o-
200000
1cooc0-
101115
峰1甲醇,峰2—丁酮,峰3一正已烷,峰4—苯,峰5—甲基异丁基酮,峰6—甲苯,峰7—乙苯,峰8二甲苯(间、对),峰9一二甲苯(邻),峰10一乙二醇单丁醚。图B.1被测物在二甲基聚硅氧烷毛细管柱上的出峰顺序10
B.5.3校准
HJ/T-200
B.5.3.1定性检验样品种的组分:在样品瓶中加入0.1g左右样品,按上述条件进行检测,从色谱图中确定是否存在被测物。如果检测出被测物,记录下被测物的峰面积。B.5.3.2混合标准溶液的配制:按定性检测出的被测物以甲醇为溶剂配制混合标准溶液。混合标准溶液中各组分的量,按下述要求配制:a.确定加入到试样中混合标准溶液的量,按所取试样量的10%左有。b.混合标准溶液中每个标准组分在色谱图上的峰面积应小于试样各被测组分在色谱图上的峰面积。
B.5.3.3样品测定:称取0.1g左右的试样,精确至0.0001g,分别注入二个样品瓶中,准确吸取混合标准溶液,注入其中一个样品瓶中,吸取混合标准溶液的体积按上述方法确定,并尽快封闭样品瓶。把已称好试样的样品瓶置于顶空进样器中,加热平衡。待平衡后开始测试,并计算测试结果。B.6计算
按式1计算各被测物的浓度Cx
As,×Vsd ×Csd
As, ×Ws, - As, ×Ws,
式中:Cx
被测物含量,mg/kg:
一试样1在色谱图中的峰面积;
加入标准溶液的试样2在色谱图中的峰面积:混合标准溶液中被测物的标准组分的浓度,ug/ml:Wst
试样1的质量,9;
试样2的质量,9:
Vsid——加入到试样1中混合标准溶液的体积,ml。计算结果应保留三位有效数字。11
c.1原理
附录C
(规范性附录)
HJ/T-200
凹印油墨和柔性油墨中氨及其化合物的测定一蒸馏后滴定法从碱性溶液中蒸馏出氨,用过量硫酸标准溶液吸收,以甲基红一亚甲基兰混合指示剂为指示剂用氢氧化钠标准滴定溶液滴定过量的硫酸。c.2试剂
C.2.1本方法所涉及的水为蒸馏水或同等纯度的水。C.2.2
本方法所涉及的化学试剂除特别注明外,均为分析纯化学试剂。盐酸:1+1。
硫酸标准溶液:c(1/2H2SO4)=0.1mol/L。c.2.5
氢氧化钠标准滴定溶液:c(NaOH)=0.1mol/L。甲基红-亚甲基兰混合指示剂:将50ml甲基红乙醇溶液(2g/L)和50ml亚甲基蓝乙醇溶液(1g/L)混合。
C.2.7广泛pH试纸。
3氢氧化钠。
仪器设备
C.3.1分析天平:精度0.0001g。c.3.2
500ml玻璃蒸馏器。
300ml烧杯。
300ml锥形瓶
25ml试管。
20ml移液管。
50ml碱式滴定管。
1000W电炉。
测定步骤
试样的处理
将试样搅拌均匀,分别称取两份各约5g的样品,精确至0.0001g,放入两个300ml烧杯(C.3.3)中,加水溶解后移入500ml玻璃蒸馏器(C.3.2)中,控制总体积200ml,备蒸馏。C.4.2蒸馏
小提示:此标准内容仅展示完整标准里的部分截取内容,若需要完整标准请到上方自行免费下载完整标准文档。