首页 > 国家标准(GB) > GB/T 1774-2009 超细银粉
GB/T 1774-2009

基本信息

标准号: GB/T 1774-2009

中文名称:超细银粉

标准类别:国家标准(GB)

标准状态:现行

发布日期:2009-01-05

实施日期:2009-11-01

出版语种:简体中文

下载格式:.rar .pdf

下载大小:3960027

相关标签: 超细 银粉

标准分类号

标准ICS号:冶金>>有色金属产品>>77.150.99其他有色金属产品

中标分类号:冶金>>有色金属及其合金产品>>H68贵金属及其合金

关联标准

替代情况:替代GB/T 1774-1995

出版信息

出版社:中国标准出版社

书号:155066·1-37026

页数:12页

标准价格:16.0 元

计划单号:20080869-T-610

出版日期:2009-05-01

相关单位信息

首发日期:1979-11-23

起草人:赵玲、刘继松、黄富春、陈伏生、马晓峰、向磊

起草单位:贵研铂业股份有限公司、中国有色金属工业标准计量质量研究所

归口单位:全国有色金属标准化技术委员会

提出单位:中国有色金属工业协会

发布部门:中华人民共和国国家质量监督检验检疫总局 中国国家标准化管理委员会

主管部门:中国有色金属工业协会

标准简介

本标准规定了超细银粉的要求、试验方法、检验规则及标志、包装、运输、贮存和订货单(或合同)内容等。本标准适用于电子工业用超细银粉。 GB/T 1774-2009 超细银粉 GB/T1774-2009 标准下载解压密码:www.bzxz.net

标准图片预览

GB/T 1774-2009  超细银粉
GB/T 1774-2009  超细银粉
GB/T 1774-2009  超细银粉
GB/T 1774-2009  超细银粉
GB/T 1774-2009  超细银粉

标准内容

ICS77.150.99
中华人民共和国国家标准
GB/T1774-2009
代替GB/T1774—1995
超细银粉
Superfinesilverpowden
2009-01-05发布
中华人民共和国国家质量监督检验检疫总局中国国家标准化管理委员会
2009-11-01实施
中华人民共和国
国家标准
超细银粉
GB/T 1774--2009
中国标准出版社出版发行
北京复兴门外三里河北街16号
邮政编码:100045
网址www.spc.net.cn
电话:6852394668517548
中国标准出版社皇岛印刷厂印刷各地新华书店经销
开本880×1230
2009年5月第一版
印张0.75
字数18千字
2009年5月第一次印刷
书号:1550661-37026
如有印装差错
定价16.00
由本社发行中心调换
版权专有侵权必究
举报电话:01068533533
本标准代替GB/T1774—1995《超细银粉》。本标准与GB/T1774—1995相比,主要有如下变化:-将原标准中的产品牌号修订为PAg-G0.2、PAg-G2.0、PAg-G7.0。-增加了粒径特征参数Dio、Dso、Do。GB/T1774—2009
一采用GB/T19077.1《粒度分析激光衍射法》对超细银粉的粒度进行测册,并标明粒径特征参数,
根据电子产品无铅、无化的国际趋势,增加有害杂质元紫Cd的最高允许量为0.001%。增加了烧损率、比表面积、微粒尺寸分布等要求。本标准的附录A为规范性附录。
本标准由中国有色金属工业协会提出。本标准由全国有色金属标准化技术委员会归口。本标准负资起草单位:贵研铂业股份有限公司。本标准参加起草单位:中国有色金属工业标准计蛋质量研究所。本标准起草人:赵玲、刘继松、黄富春、陈伏生、马晓峰、向磊。本标准所代替标准的历次版本发布情况为:GB1774—1988、GB/T1774—1995。1范围
超细银粉
GB/T1774—2009
本标准规定了超细银粉的要求、试验方法、检验规则及标志、包装、运输、贮存和订货单(或合同)内容等。
本标准适用于电子工业用超细银粉。2规范性引用文件
下列文件中的条款通过本标准的引用而成为本标准的条款。凡是注日期的引用文件,其随后所有的修改单(不包括勘误的内容)或修订版均不适用于本标准,然而,鼓励根据本标准达成协议的各方研究是否可使用这些文件的最新版本。凡是不注日期的引用文件,其最新版本适用子本标准。GB/T1773—2008片状银粉
GB/T5060金属粉末松装密度的测定第二部分:斯柯特容量计法GB/T5162金属粉末振实密度的测定GB/T15555.2固体废物铜、锌、铅、镭的测定原子吸收分光光度法GB/T18035贵金属及其合金牌号表示方法GB/T19077.1粒度分析激光衍射法3要求
3.1牌号及标记
3.1.1根据超细银粉粒径(Ds。)尺寸不同,产品分成三类,根据GB/T18035其牌号分别表示为:PAgG0.2、PAg-G2.0、PAg-G7.0。
3.1.2微粒尺寸分布标记为:D%表示累积在90%处的粒径,Ds表示累积在50%处的粒径,D表示系积在10%处的粒径。
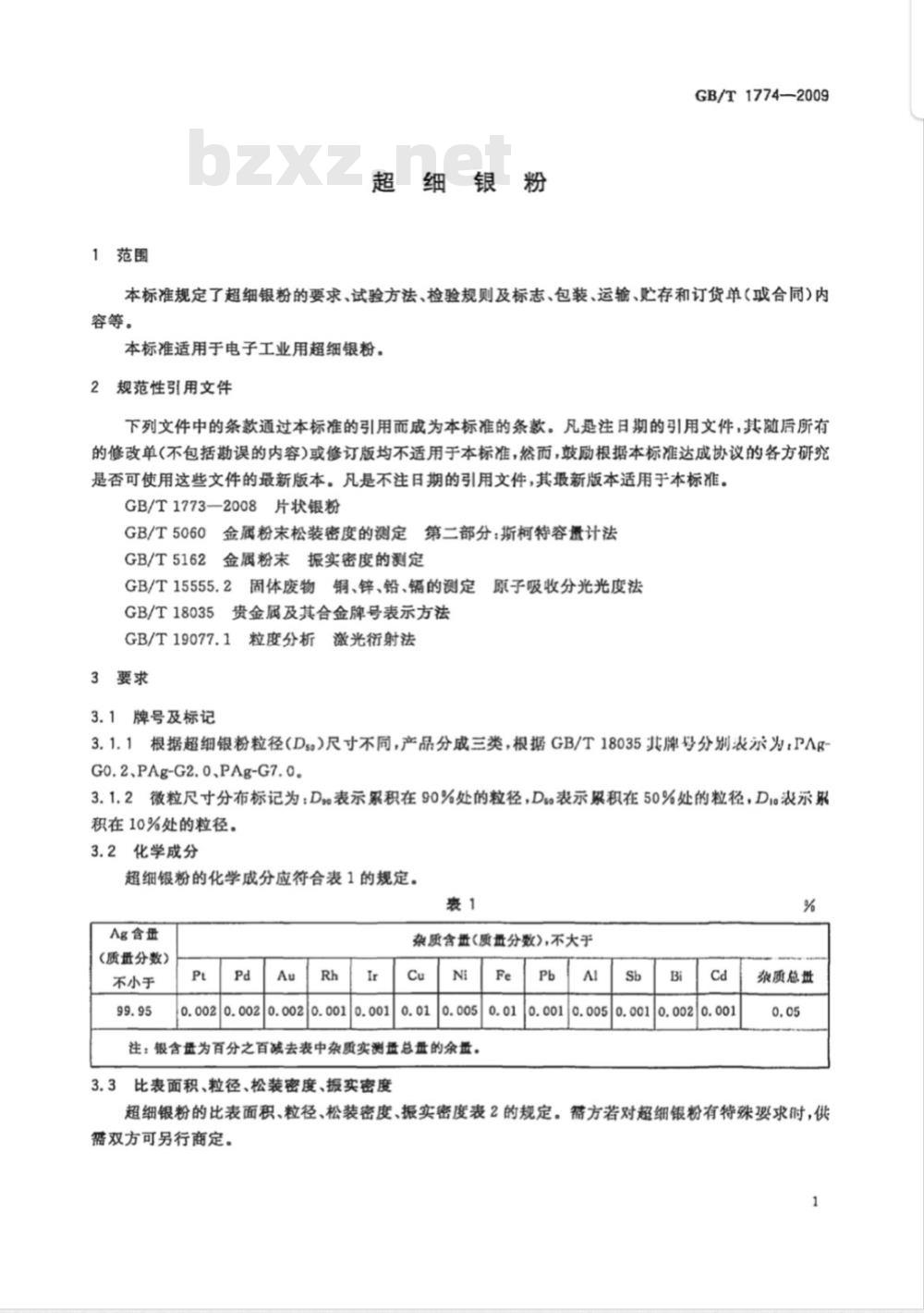
3.2化学成分
超细银粉的化学成分应符合表1的规定。表1
Ag含册
(质册分数)
不小于
0.0020.0020.0020.0010.001
杂质含册(质册分数),不大于
注:银含遗为百分之百减去表中杂质实测盘总盘的余盘。3.3比表面积、粒径、松装密度、报实密度0.01
0.0020.001
黎质总盘
超细银粉的比表面积、粒径、松装密度、振实密度表2的规定。方若对超细银粉有特殊要求时,供需双方可另行商定。
GB/T1774—2009
3.4外观质量
比裘面积/
(m2/g)
粒径(D)/
粒径(Dse)/
粒径(Dgo)/
松装密度/
(g/cm)3
超细银粉为球形或近似球形的金匾粉束,色泽应均匀,无肉眼可见夹杂物。4试验方法
4.1化学成分分析方法按B/T3—2008附录A及GB/T15555.2的规定进行。4.2比表面积的测定,按附录的规定进行。4.3粒径(D1e、Ds、D的测定按GB/T190771的规定进行。4.4松装密度的测定按GB/T5066的规定进行。4.5振实密度的测按好B/T5162的规定进行。4.6形态用扫描电镜进行观察。
4.7外观采用目视进符检查。
5检验规则
5.1检森和验收0
振实密度/
(g/cm)
5.1.1产品应出供方检验部门进行检验保证产品质量符合本标准(或订货合同)的规定,并填写质量证明书。
5.1.2错方应对收的产品按本标准的规定进行复验。复验结果与本标准(或订货洽同)的规定不符时,应在收到产品之且趣个月内向供方提出,由供需双方协商解决。如需仲兼,可季托双方认可的单位逃行检验,仲裁取程应的供需双方在需方共同进行。产品应没有启封。5.1.3仲裁取样按下述规延进行:在清洁条件下,每批产品在大致均勾的三个点是抽取份样,经合并混均匀后,分成三个平行武样将其中二个平行试样用四分法缩分至试样所需量,分别进行检验。5.1.4三个试样的分析检验结巢史,即使有一个试样的结果不合格,也应从该批产品中取双倍试样对该不合格项目进行复验,若该项结集仍不合格,则该批产品为不合格5.2组批
产品应成批提交检验,一次投料生产出的产品为一批5.3检验项目
每批粉料应进行松装密度、振实密度、化学成分、烧损率及外观质量的检验。比表面积、粒度分布在筛方有要求并在订货合同中注明时进行检验。5.4取样
将该批产品混匀,取出50g100g。5.5检验结果的判定
5.5.1化学成分、外观质量检验结果不合格时,判该批产品不合格。5.5.2松装密度、振实密度、比表面积、粒度分布检验结果不合格时,可另取双倍数量的试样进行不合格项目的重复试验,若检验结果仍不合格,则该批产品为不合格。2
6标志、包装、运输、购存
6.1标志
在检验合格的产品上应贴上标签,标签上注明:a)产品名称;
b)产品牌号、批号;
c)净重、瓶重;
d)生产日期。
6.2包装、运输和贮存
6.2.1包装
GB/T1774—2009
检验合格的产品用带密封盖的塑料瓶分装,包装规格为10g/瓶、0g/瓶、100g/瓶、1000g/瓶、5000g/瓶,瓶口加密封带/装人结实牢固的包装箱中,包装瓶四周填充安金物质。6.2.2运输
运输应避免污染和机域破损。
6.2.3购存
产品应密封存嵌纤滑洁、干燥、无腐蚀性气筑的场所。6.3质量证明书
每批产品应附有质量证明书,注明:a)
供方名税秘地址、电话、传真;产品名wwW.bzxz.Net
产品牌!
产品批
产品净量:
各项检验结渠和检验部门印记;本标准园
出厂日期
订货单(或合同内容
本标准所列产品的订资单(或合同)内应包括下列内容:a)
产品名称;
产品牌号;
产品重量;
包装规格;
交货日期;
运输方式;
本标准编号;
其他。
GB/T1774—2009
A.1方法提要
附录A
(规范性附录)
超细贵金属粉末比表面积和平均粒度测定流动吸附色谱法以BET的多层吸附理论为基础,在液氮温度条件下,待测超细贵金属粉末对氨-氮混合气流中发生选择性的多层物理吸附。多层氮的吸附蛋T可由色谱峰求出,单层氮的吸附量T.可由公式(A.1)(A.2)、A3)求出,比表面积S,可由公式(A.4)求出。BET吸附等温式如公式(A.1)、(A.2)所示。Ph+3
V(P(N,) -PN)
将公式(A.1)简化为:
Y=aX+β
式中:
=0.05~0.35
V。单分子层氮的饱和吸附量,单位为旁升(mL);V。·吸附氮的总体积,单位为升(mL);PN,
氮分医,单位为帕(Pa);
P)·氮的饱和蒸汽压,单位为帕(Pa);α--BET直线斜率;
βBET直线撤矩;
C与第一层吸附热和凝聚热有关的常数;S.比表面积,单位为平方米每克(m*/g);W-—试样重量,单位为克(g);
a.平均粒径,单位为微米(μm);1
.........(A.1)
...(A.2)
..(A.3)
.(A.5)
p--—20℃时金属的密度,单位为克每立方米(g/m),银为10.49,金为19.32,铂为21.45,钯为12.02。
A.2试剂
A.2.1高纯氮气,99.99%。
高纯氮气,99.99%。
液态氮,由液氮机制取。
A.3仪器和设备
测试流程示意图如图A.1所示。
一气瓶;
—减压稳压阀;
一干燥管;
4--稳流阅;
5转子流量计;
6混合器;
7净化管;
8-液氮保温杯;
9-恒温管;
10---热导池;
平面六通阀;
一试样管;
油槽;
皂沫流速计;
电桥;
记录仪,
测试流程示意图
表面积测定仪或表面孔径测定仪。电子显微镜。
自动平衡记录仪。
高原动槽水银气压表。
氧气压力计,见图A.2。
精密天平,精确到万分之一。
烘箱。
杜拉容器,15L。
秒表。
1测试
GB/T1774—2009
2标定
GB/T1774—2009
A.4测量步骤
图A.2氧气压力计
此舞管
A.4.1测定粉求形状:将赞金属粉末置于电子显微镜下,测定其形状,作为能否计算平均粒径的依据。A.4.2称取试样:先将试样管洗净,在110C烘箱内烘0.5h,在干燥器中冷却至室温,称重W,,将试桦装人试样管内,粗称,再在110℃烘箱内烘0.5h,在干燥器中冷却至室温,称重W2,该试样重量为:WW-W.。
A.4.3试样预处理:将试样竿12接入系统中,通载气氨,控制流速为50mL/min,将液氮保温杯套到净经载气用的净化管7上,间时将试样加热到适当的温度(不同贯金属粉末试样,其温度不同,见表A.1),用裁气吹扫半小时,停止加热,冷却至室温。表A.1
粉末名称
欧扫温度/℃
光充银粉
130~155
130~155
105~205
105~205
105~205
A,4.4谢节裁气流速为40mL/min左右,待流速稳定后,用皂沫流速计精确测定其流速Re(mL/min)。在整个测定过程中,必须保持氮气流速不变。A.4.5调节吸附气氮流速,使其只能在(5~10)mL/min范围内变动,待氮-氨两种气体混合均匀后,用皂沫流速计精确测定氮-氮混合体的总流速R,(mL/min),测氮的流速R,=Rr一RHe(mL/min),根据实验室大气压P,算出氮分压:RRn
A.4.6预热仪器:气体流通后,即可将导热池10接通,使直流电压为24V,工作电流为100mA,开动记录仪,将记录笔谢至中间,待记录仪稳定后,进行吸附与脱附。A.4.7吸附、脱附过程:在一定的氮分压下,将液氮保温杯套到式样管12上(一195.8℃),在记录纸上出现一个氮的吸附峰(见图Λ.3中A),当吸附达到平衡后,记录笔回到原来的基线上,此时可将液氮杯移走,试样管温度上升到室温,在记录纸上出现一个脱附蜂(见图A.3中B),当脱附完毕后,记录笔又回到原来的基线上,此时可计算出脱附峰的面积(峰高X半峰宽)A。A.4.8进标准样:脱附完毕后,转动平面六通阀11,往系统中注入已知体积的纯氮,记录纸上即记下标6
GB/T1774—2009
准峰(见图A.3中C),同样求出标准蜂的峰面积A标。若采用仪器常数法,可省去该操作。奔上液氟
吸附峰
走液氟
脱阳峰
图A,3氮的峰值
进标准种
标准峰
A.4.9重复操作:以上完成了一个氮分压下吸附量的测定。同样改变氮流速(每次较前次增加3mL/min),使相对压力P%/PsN,),不超过0.35,按步骤A,4.7~A.4.8重复测定2~3次,即完成了个试样的测定。液氮饱和蒸汽压的测定:将液氮保温杯套在贮氧管上,氧气邸被冷却和波化,等系统达到平衡后,以压力计(见图A.2)上读出该液氮温度下液氧的饱和蒸汽压Ps<0,),将Ps(o值代入公式A.6,即求出所用液氮的饱和蒸汽压值。Ps(N,) = 4. 04Ps(0,) +13. 32A.4.10记录实验室的大气压P,(Pa)。A.5测量结果计算
A.5.1作图
以实验数据P%/V。(Ps(%)一P)作图,得到一条斜率为(C-1)/V.·C、短为1/V.·C的线(见图A.4)。
V,(Ps(N,)-P,
BET图
GB/T1774—2009
A.5.2计算
从图A.4中查出直线的斜率α=(C-1)/V。·C和截矩β=1/V。·C,将a、β值代人(A,3)式,求出超细贵金属粉末试样单分子层氮的饱和吸附册V.,将V。值代人(A.4)式,求出超细贵金属粉末试样的比表面积Sw。
注,上述手工作图和计算可改用微型机作图和计算。A.6注意事项
A.6.1在测定贵金履粉末比表面积时,除了按照常规注意取样的代表性外,还必须注意试样的取进册。一个试样的气体吸附量是根据脱附峰面积和标准峰面积比较求得的。为了减少实验误差,要求这两个峰面积不能相差太大。因此,事先应对试样的平均粒径作一估计,代人公式(A.7),求出比表面积Sw。
式中:
Sw--比表面积,单位为平方米每克(m\/g);a--平均粒径,单位为微米(μm);p--金履密度,单位为克每立方米(g/cm\)。将S值代人公式(A.8),求出取样量W(相应于1.37mL的标样管)。W=4.7/Sw
式中:
W.取样邀,单位为克g)。
A.6.2当贵金属粉末比表面积小时,应将试样管改为船形管,并在脱附操作时采用水浴脱附,才能获得良好的峰形,以便于计算。
A.6.3公式(A。5)仅适用于球形或近似球形、正方形或近似正方形的超细贵金属粉末的计算。版权专有侵权必究
书号:155066·1-37026
GB/T1774-2009
打印日期:2009年7月1日
定价:
小提示:此标准内容仅展示完整标准里的部分截取内容,若需要完整标准请到上方自行免费下载完整标准文档。