首页 > 化工行业标准(HG) > HG/T 2058.1-2009 搪玻璃温度计套
HG/T 2058.1-2009

基本信息

标准号: HG/T 2058.1-2009

中文名称:搪玻璃温度计套

标准类别:化工行业标准(HG)

标准状态:现行

发布日期:2009-02-05

实施日期:2009-07-01

出版语种:简体中文

下载格式:.rar .pdf

下载大小:3290195

相关标签: 玻璃 温度计

标准分类号

标准ICS号:71.120;25.220.50

中标分类号:化工>>化工机械与设备>>G94非金属化工机械设备

关联标准

替代情况:替代HG/T 2058.1-1991

出版信息

出版社:化学工业出版社

标准价格:0.0 元

出版日期:2009-07-01

相关单位信息

起草人:黄春冬、郑贵东、李业勤

起草单位:常熟市南湖化工设备制造有限责任公司

归口单位:全国搪玻璃设备标准化技术委员会

提出单位:中国石油和化学工业协会

发布部门:中华人民共和国工业和信息化部

主管部门:全国搪玻璃设备标准化技术委员会

标准简介

本标准规定了搪玻璃温度计套的结构及组配型式、参数、主要尺寸和技术要求。本标准适用于设计压力不大于1.0MPa,设计温度高于-20℃至200℃的搪玻璃设备用温度计套。 HG/T 2058.1-2009 搪玻璃温度计套 HG/T2058.1-2009 标准下载解压密码:www.bzxz.net

标准图片预览

HG/T 2058.1-2009 搪玻璃温度计套
HG/T 2058.1-2009 搪玻璃温度计套
HG/T 2058.1-2009 搪玻璃温度计套
HG/T 2058.1-2009 搪玻璃温度计套
HG/T 2058.1-2009 搪玻璃温度计套

标准内容

ICS71.120;25.220.50
备案号:25834—2009
中华人民共和国化工行业标准
HG/T2058.1—2009
代替HG/T2058.1—1991
塘玻璃温度计套
Glass-lined thermometer tube2009-02-05发布
2009-07-01实施
中华人民共和国工业和信息化部发布
本标准代替HG/T2058.1-1991《糖玻璃温度计套》HG/T2058.1—2009
本标准的型式、参数、结构参考了德国国家标准DIN28146《糖玻璃搅拌容器用折流板》标准。本标准与HG/T2058.1—1991相比主要变化如下:取消温度计套前端的测温头;
取消400L以下糖玻璃设备用的长系列温度计套;取消500L糖玻璃设备用的短系列温度计套;取消2500L糖玻璃设备用的温度计套;对公称直径大于600mm,小于800mm(含800mm,下同)的玻璃设备用温度计套直径修订为50mm;
对公称直径大于800mm,小于1100mm的玻璃设备用温度计套直径修订为$65mm;对公称直径大于1100mm,小于1450mm的玻璃设备用温度计套直径修订为80mm;对公称直径大于1600mm,小于1750mm的糖玻璃设备用温度计套直径修订为95mm;增加附录A,将原标准中0.6MPa温度计套放在附录A中。本标准的附录A为规范性附录。
本标准由中国石油和化学工业协会提出。本标准由全国塘玻璃设备标准化技术委员会归口。本标准起草单位:常熟市南湖化工设备制造有限责任公司。本标准主要起草人:黄春冬、郑贵东、李业勤。本标准所代替标准的历次版本发布情况为:HG5-275—1969;
HG5-275—1979;
HG/T2058.1-1991。
1范围
糖玻璃温度计套
HG/T2058.1—2009
本标准规定了据玻璃温度计套的结构及组配型式、参数、主要尺寸和技术要求。本标准适用于设计压力不大于1.0MPa,设计温度高于一20℃至200℃的糖玻璃设备用温度计套。2规范性引用文件
下列文件中的条款通过本标准的引用而成为本标准的条款,凡是注明日期的引用文件,其随后的所有修改单(不包括勘误的内容)或修订版均不适用于本标准,然而,鼓励根据本标准达成协议的各方研究是否可使用这些文件的最新版本。凡是不注日期的引用文件,其最新版本适用于本标准。GB/T97.1平垫圈A级
GB/T699
GB/T700
优质碳素结构钢
碳素结构钢
GB/T895.1孔用钢丝挡圈
GB/T3452.1
GB/T5782
GB/T6170
HG/T2050
HG/T2105
液压气动用0形橡胶密封圈第1部分:尺寸系列及公差六角头螺栓
1型六角螺母
塘玻璃设备垫片
糖玻璃设备活套法兰
HG2432
玻璃设备技术条件
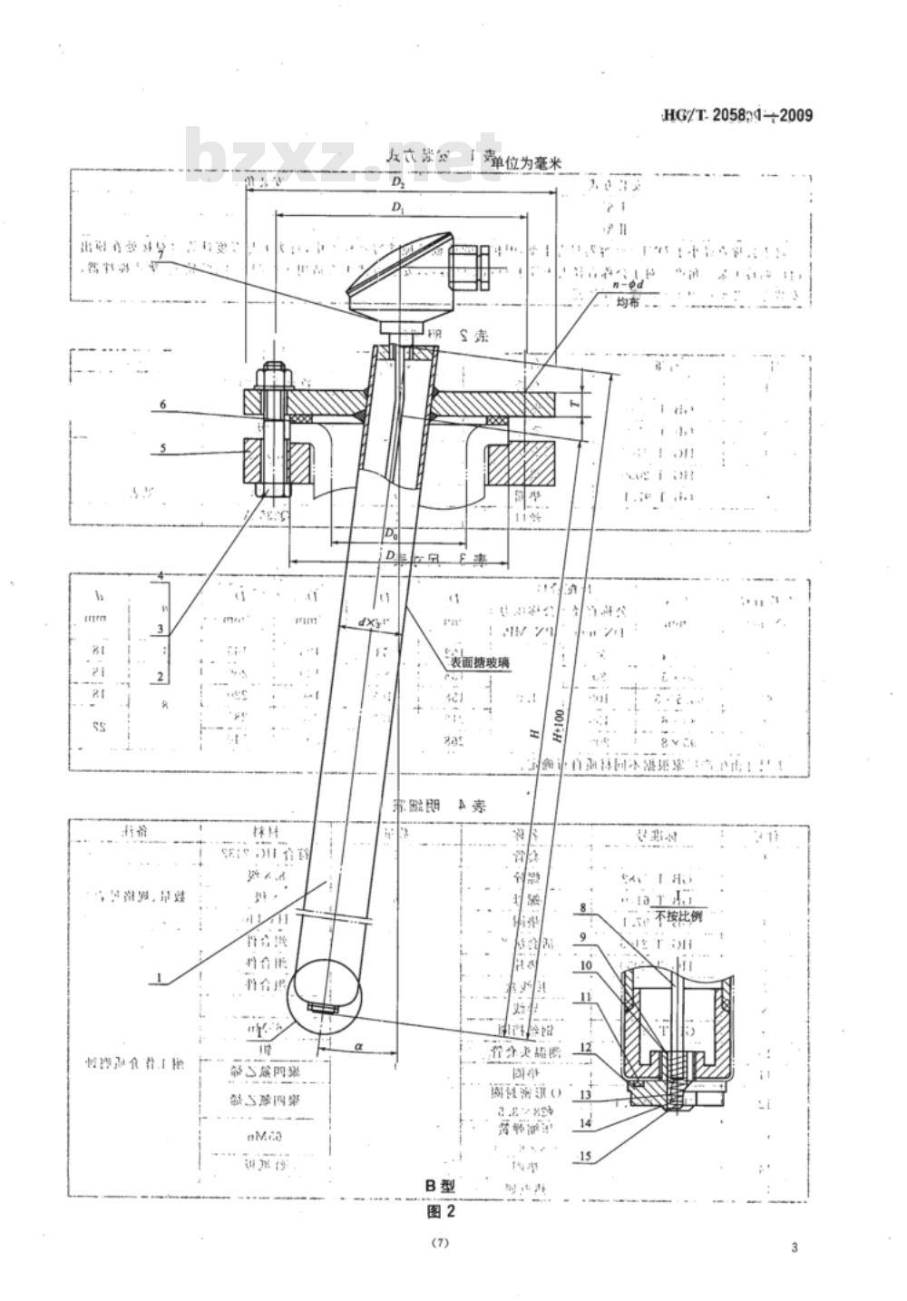
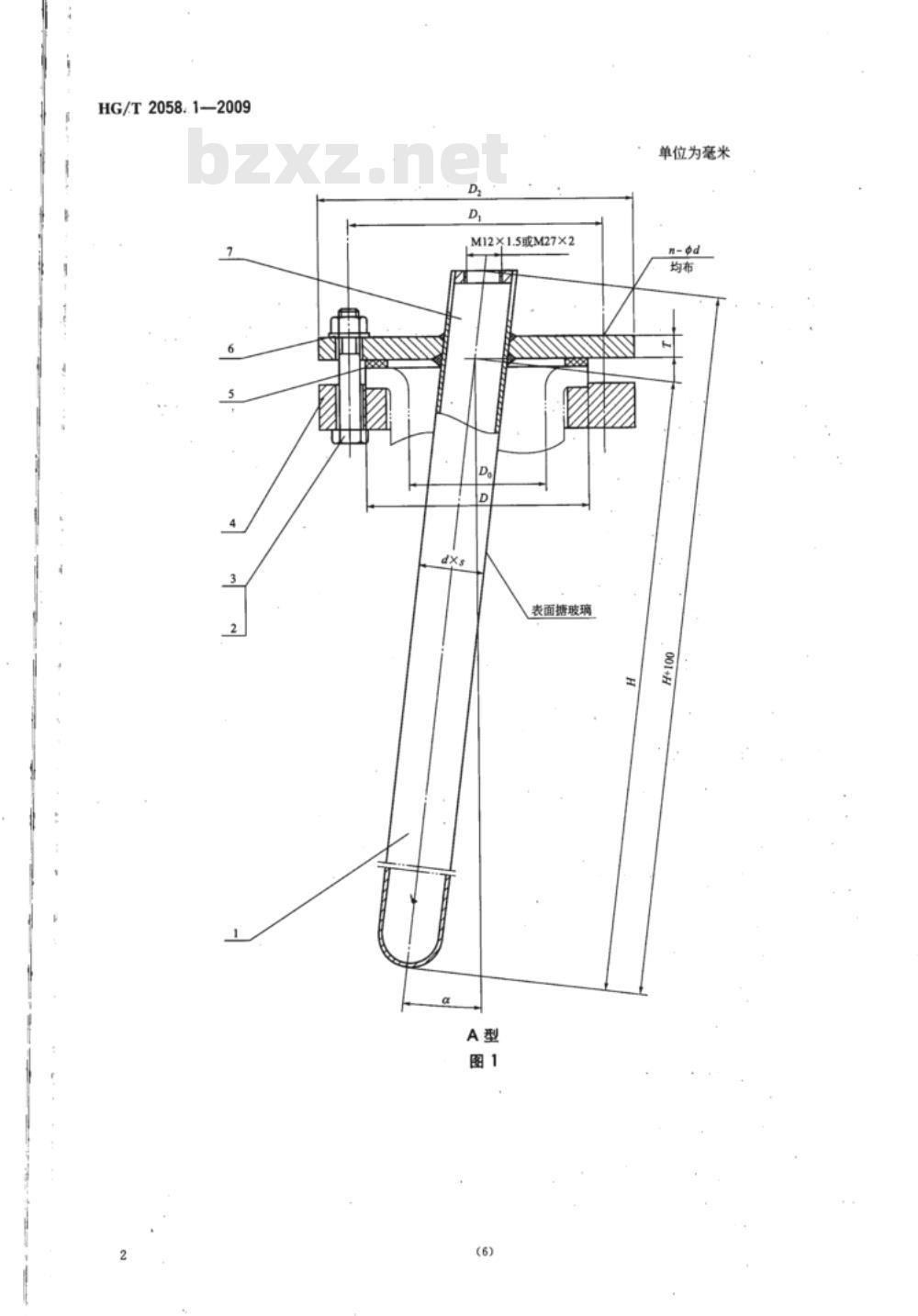
3型式、基本参数及主要尺寸
3.1温度计套结构分A型、B型两种,A型为不带测温头装置的温度计套,其基本参数及主要尺寸见图1、表1、表2、表3、表5。B型为带测温头装置的温度计套,其最小公称直径为dN50,基本参数及主要尺寸见图2、表1、表3、表4、表5。3.20.6MPa糖玻璃温度计套的技术要求、基本参数及主要尺寸见附录A。3.3温度计套的安装方式分I型和Ⅱ型两种,见表1。3.4
温度计套标记:
温度计套?②?一④一??
其中:
①——温度计套型式,用A型或B型表示;②
安装方式,用I型或Ⅱ型表示;
温度计套公称直径DN;
所置管口公称压力PN;
温度计套管长度H;
③——温度计套标准号。
标记示例:
不带测温头装置的温度计套,其安装角度为7°,容器公称压力PN为1.0MPa,温度计套公称直径dN为65mm,长度H为1000mm。其标记为:温度计套AⅡ65-1.0-1000HG/T2058.1--2008(5)
HG/T2058..1—2009
M12X1.5或M27X2
表面玻璃
单位为毫米
并合能
扩合理
理介者
都途阿浆
在武禁究
「位为毫米
表面糖玻璃
新器期
价才求错腾
HG/T-2058:12009
不按比例
HG/T.2058.1—2009
安装方式
表1安装方式
安装角α/()
对于公称直径小于DN1200容器只有I型,因相应的携玻璃搅拌容器标准中,封头上与温度计管口对接处在顶出时已偏转了某一角度。对于公称直径大于等于DN1200容器,安装方式I型适用于匹配框式、叶轮式、桨式搅拌器,安装方法Ⅱ型适用于匹配锚式搅拌器。表2
公称直径
标准号
GB/T5782
GB/T6170
HG/T2105
HG/T2050
GB/T 97.1
活套法兰
明细表
表3尺寸表
所配管口
公称直径
公称压力
PN/MPa
T尺寸由生产厂家根据不同材质自行确定,件号
标准号
GB/T5782
GB/T6170
GB/T 97.1
HG/T2105
HG/T2050
GB/T 895.1
GB/T3452.1
活套法兰
接线盒
钢丝挡圈
表4明细表
测温头套管
O形密封图
压缩弹簧
0.8×8X30
热电偶
符合HG2432
组合件
Q235-A
符合HG2432
组合件
组合件
组合件
聚四氟乙烯
聚四氟乙烯
红纸板
见表3
见表3
数量、规格见表3
耐工作介质腐蚀
公称直径
所配玻璃容器
容积VN
公称直径DN/mm
L系列
S系列
尺寸表
配锚式
接管安装角
α/°)
搅拌器
配框式/叶轮式
(桨式)搅拌器
485/670
385/575
575/815
700/700
820/950
860/1080
1020/1290
1070/1400
930/1300
1200/1500
1000/1500
1400/1900
1000/1500
1500/2200
1300/1800
1700/2300
1400/1900
1900/2400
HG/T2058.12009
参考质量/kg
配框式/叶
配锚式
搅释器
轮式(桨式)
搅拌器
11.5/12.0
12.0/12.5
12..2/12.2
13.0/13.7
20.8/22.4
21.5/22.2
22.1/24.5
27.9/32.0
31.1/33.1
29.6/33.1
32.6/37.7
29.6/33.1
35.8/40.9
32.9/36.5
35.5/42.1
32.2/37.7
48.3/50.69.
注1:接管安装角为0°,不偏转角度(因相应的玻璃搅拌容器标准中,封头与温度计管口对接处在顶出时已偏转了15。
注2:接管安装角为0°,不偏转角度(因相应的据被璃搅拌容器标准中,封头与温度计管口对接处在顶出时已偏转了10)。
H-2058.01-42009
4技术要求
财最港
-携玻璃湿度计套的前粪检验收应特合HG2243的要求vd9冶将公发
九献滑
4.2元温度计套按图纸要求进行耐压试验。.n.H器
包装、运输和购存
5:1塘玻璃面均应用软物包扎,装人木箱内牢靠固定5.2搬运或运输时禁止碰撞泡装箱不得倒置。5.3产品应附有装箱单、合格证及使用说明书。5.4产品应存放室内,不准露天堆放、倒置。S.E!
S.sI s.ai
.)SE c..e
029'58
es ns!
a i' I
Uns fo
Gn t i
(n I(CI I
nfs-one
taje !
VV博齐
势林公
国出国务管安中器容的降式:量tct
资出净生数源警大,销时盟品闲》小,成势曾:6
左游销
定静酒
()S.A寿
甜附录A
器料(规范性附录)
mmVaI奔道释公
0.6.MPa糖玻璃温度计
依雅?
A008P-2058:012009
V群睿
值程公免费标准bzxz.net
A.1:6:6MPa糖玻璃A型温度计套的基本参数及主要尽寸见图1、表 1、表.2、表A.1、表A.2;B型为
带测温头装置的温度计套,其基本参数及良见率.2、表1、表4、表A.200os
公称直径
165小
公称直径
(新記管口
公称直径
DN/mm!
所配摄玻璃容器
容积VN
00表A
公称压S
PN/MPa
公称直径DN/mm
s系列
L系列
安装角
a/(°)
JenID:
尺寸表
世效术爱
蒸考质量kg
配锚式
搅拌器
配框式揽拌器
配锚式
揽拌器
配框式
搅拌器
HG/T2058.1—2009
所配搏玻璃容器
公称直径
容积VN
公称直径DN/mm
L系列
S系列
表A.2(续)
配锚式
安装角
搅拌器
配框式搅拌器
参考质量/kg
配锚式
搅拌器
运输和贮存按第4章和第5章的规定。A.20.6MPa据玻璃温度计套的技术要求及包装、(12)
配框式
搅拌器
中华人民共和国
化工行业标准
糖玻璃温度计套
捷玻璃挡板式温度计套
HG/T2058.1~2058.22009
出版发行:化学工业出版社
(北京市东城区青年湖南街13号邮政编码100011)北京云浩印剧有限责任公司印装880mmX×1230mm1/16印张1岁字数32千字2009年6月北京第1版第1次印剧
书号:155025·0724
购书咨询:010-64518888
售后服务:010-64518899
网址:http://www.cip.com.cn凡购买本书,如有缺损质量问题,本社销售中心负责调换。定价:14.00元
版权所有
违者必究
小提示:此标准内容仅展示完整标准里的部分截取内容,若需要完整标准请到上方自行免费下载完整标准文档。