首页 > 化工行业标准(HG) > HG/T 2376-2011 搪玻璃套筒式换热器
HG/T 2376-2011

基本信息

标准号: HG/T 2376-2011

中文名称:搪玻璃套筒式换热器

标准类别:化工行业标准(HG)

标准状态:现行

出版语种:简体中文

下载格式:.rar .pdf

下载大小:143KB

相关标签: 玻璃 套筒 换热器

标准分类号

关联标准

出版信息

相关单位信息

标准简介

HG/T 2376-2011 搪玻璃套筒式换热器 HG/T2376-2011 标准压缩包解压密码:www.bzxz.net

标准图片预览

HG/T 2376-2011 搪玻璃套筒式换热器
HG/T 2376-2011 搪玻璃套筒式换热器
HG/T 2376-2011 搪玻璃套筒式换热器
HG/T 2376-2011 搪玻璃套筒式换热器
HG/T 2376-2011 搪玻璃套筒式换热器

标准内容

ICS 71.120;25.220. 50
备案号:34491—2012
中华人民共和国化工行业标准
HG/T 2376—2011
代替HG/T2376—1992
玻璃套简式换热器
Glass-lined sleeve type heat exchanger2011-12-20发布
2012-07-01实施
中华人民共和国工业和信息化部发布前言
本标推代替HG/I2376--1992《糖玻璃套筒式换热器》。本标准与HG/T23761992相比土要变化如下:取消了以螺栓连接的法兰形式
内层、外层的适用正力由0.25MPa修订为0.6MPa:取消了技术特性表:
对部分尺寸进行「修订:
HG/T 2376—2011
传热面积由1.6m~10m2调整为2.0m2~~16m2,取消了1.6m2、2.5m2两种规格,增加了2.0m、8.0m、12.5m2,16㎡四种规格本标准由中国不油和化学工业联合会提山。本标准由全国塘玻璃设备标准化技术委员会归口。本标准起草单位:江阴市化工设备厂。本标谁主要起草人:李龙吕、徐国。本标准所代替标准的历次版本发布情况:HG5-10—1969:
HG54o--t979;
-HG/T 2376
1992。
TTTKAONTKACA
塘玻璃套筒式换热器
HG/T 2376--2011
本标准规定「携玻端套简式换热器的型式、标记.基本参数、主要尺寸、技术婴求及铭牌、出厂文件、包装运输和贮存。
本标准适川于内层和外层设计力小1或等」0.6MPa,中层设计压力小于或等于0.25MPa,传热面积2.0m2~-16m,设计温度高于-20亡200℃的糖玻璃套简式换热器。2规范性引用文件
下列文件中的条款通过本标准的历面成为本标准的条款。凡是注日期的引用文件,其随后所有的修改单(不包括勘误的内容)或髂订版均不适用丁本标准,然而嫩励根据本标准达成协议的各方研究是否可使用这些文件的最新版本。凡是不注日期的引用文件,其最新版本适旧于本标准CB25025糖玻璃设备技术条件
塘玻璃穿器公称穿积与公称直径GR/T 7996
据玻璃设备高颈法兰
HG/T 2049
IIG/T 2050
HG/T2054
掂玻璃设备垫片
塘玻璃设备、卡子
5据玻璃设备活套法兰
HG/T 2105
HG/T 2143
HG/T 2638
IIG/T 20592
据玻璃设管口
塘玻璃设备质岳分等
钢制管法兰(PN系列)
JB/T 4712. 3
容器支座第3部分H式支座
钢制压力容器用封头
JB/T 4746
3术语和定义
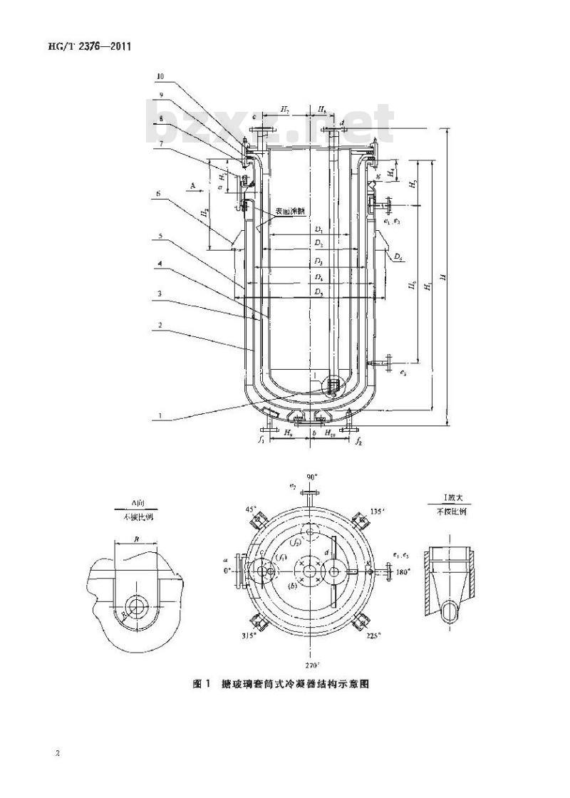
下列定义和术语适用丁本标准。糖玻璃套筒式换热器glass-lined sleeve lypeheat cxchanger由两个进行加热或冷却的火套腔休和一个玻璃腔体组合的捕玻璃套简式换热器。4型式、标记、基本数及主要尺寸4. 1型式、基本参数及主要尺寸携玻璃查简式换热器的公称直径按GB/T7996的有关规定,型式、基本参数及主要尺小见图1及表1~袋3。
TTTKAONTKACA
HG/T 2376—2011
不按比例
装面深糖
图 1 糖玻璃套筒式冷凝器结构示意围TKNTKACA
I放大
不按比例
HG/T 4712. 3
HG/T 2105
HG/T 2054
HG/T 2050
耳式支座
诱法兰
表1明细表
见表2
经介件
组合件
纽合件
组合件
组合作
组合件免费标准下载网bzxz
组合件
款质挚片
软质垫片
注:玻璃件金属基休材料的选摔应接设计温度和GB 25025 的要求而定表2尺寸表
尺寸/nm
换热面积/m*
TTKAONKAcA
HG/T 2376—2011
碳钢十玻璃
碳钢一摘段离
按管口规格配
接介所要求
按介质要求
HG/T 2376—2011
尺/mn
标记示例
G8/8\/ G3/R*
换热而积/m
心 3/8*
普口表
HG/T 23Y6—2010
t: 3/8°
气相物料进口/液和物料出门
冷凝物料出口/双相物料进口
玲却流体出口
冷却流体口
冷却流体出口/热流体进口
冷热流体进口/热流体比口
冷却疏体进口/热流伴出口
放气口
跛璃变裔式换热器标准代号
传热面积
摘玻璃套简式换热器代号 T
公款传热面职为2m的她玻璃套曾武换热器,其标记表示为:T 2 HG/T 2376--2010
5技术要求
5.1塘玻璃套简式换热器应按GB25025的要求进行设计、制造、检验和验收产品质量分等按HG/T2638的行关规定。
5.2携玻璃套简式换热器所选用的高颈法兰应符合HG/T2049要求,管口应符合1IG/T2143要求,椭圆形封头应符合HG/T4746要求,管法兰应符合HG/120592要求。5.3管α在出时应装配盲板。
6铭牌、出厂文性、包获、运输和贮存6.1铭牌、厂文件及包装、送输按GB25025的有关规定。6.2捷玻璃套简式换热器出厂前应妥善保管,险止耐雪天气及腐蚀性介质侵蚀,一般不允许露天存放TTKNKAA
中华人田共和国
化工行业标准
据玻璃套筒式换热器
HG/T 2376--2011
出版发行:化学T业山版社
(北京市东城区李年街南街13号:能政编研10011)化学工业出版社印刷厂
880mmx1230mm
字教5字
2012年3月北京第上版第1次印刷书号,155025-1045
购书咨询:010-64518888
督后服务:010-6118899
网址,htp.//cip.cmcn
凡购买本书,如有缺摄质量问题,本社销件中心负责谢换。定价:10.10元
TTTKONYKAA
版权所有
违者必究
小提示:此标准内容仅展示完整标准里的部分截取内容,若需要完整标准请到上方自行免费下载完整标准文档。