首页 > 化工行业标准(HG) > HG/T 2011-2009 代替 HG/T 2011-1991 橡胶热水袋
HG/T 2011-2009

基本信息

标准号: HG/T 2011-2009

中文名称:代替 HG/T 2011-1991 橡胶热水袋

标准类别:化工行业标准(HG)

标准状态:现行

出版语种:简体中文

下载格式:.zip .pdf

下载大小:537530

相关标签: 2011 1991 橡胶

标准分类号

关联标准

出版信息

相关单位信息

标准简介

HG/T 2011-2009.Rubber hot water bottles.
1范围
HG/T 2011规定了橡胶热水袋(以下简称热水袋)的结构、要求、试验方法、检验规则以及标志、包装、运输与贮存和使用说明。
HG/T 2011适用于由天然橡胶.合成橡胶等无毒无刺激性材料制成的热水袋。其主要用于医疗保健及般生活取暖。
2规范性引用文件
下列文件中的条款通过本标准的引用而成为本标准的条款。凡是注日期的引用文件,其随后所有的修改单(不包括勘误的内容)或修订版均不适用于本标准,然而,鼓励根据本标准达成协议的各方研究是否可使用这些文件的最新版本。凡是不注日期的引用文件,其最新版本适用于本标准。
GB/T 528-1998 硫化橡胶或热塑性橡胶拉伸 应力应变性能的测定(eqv ISO 37 : 1994)
GB/T 3512-2001 硫化橡胶或热塑性橡胶热空气加速 老化和耐热试验(eqv ISO 188 : 1998)
3结构
热水袋由袋体和封口部分(含塞座、螺纹盖、螺纹口、垫圈)构成。袋体、塞座、垫圈由橡胶及其他高分子材料制成;螺纹盖和螺纹口由金属防锈和不锈金属及非金属材料制成。结构如图1所示。
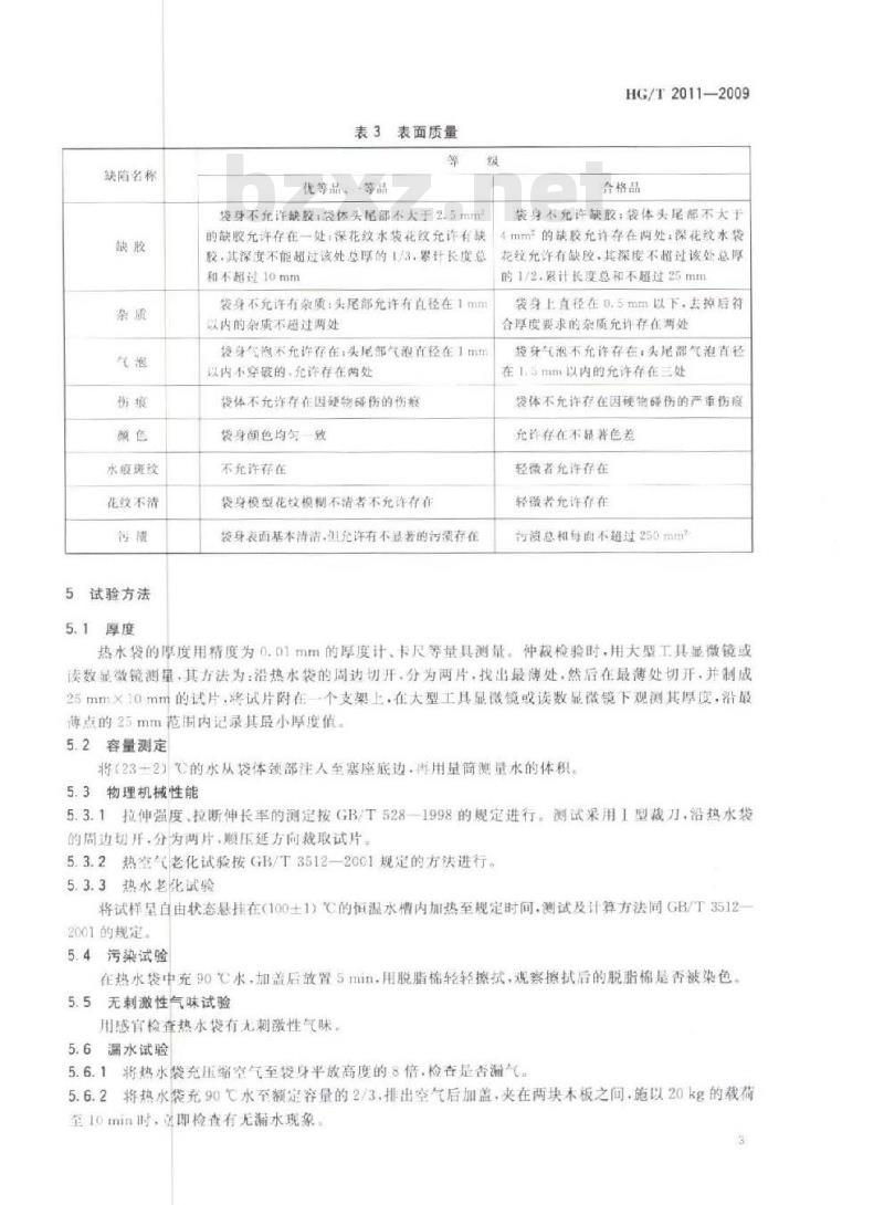
4要求
4.1 热水袋的规格应符合表1的规定。封口部分的规格尺寸参见附录A。
4.2热水袋的物理机械性能
4.2.1热水袋的物理机械性能应符合表2的规定。

标准图片预览

HG/T 2011-2009 代替 HG/T 2011-1991 橡胶热水袋
HG/T 2011-2009 代替 HG/T 2011-1991 橡胶热水袋
HG/T 2011-2009 代替 HG/T 2011-1991 橡胶热水袋
HG/T 2011-2009 代替 HG/T 2011-1991 橡胶热水袋
HG/T 2011-2009 代替 HG/T 2011-1991 橡胶热水袋