首页 > 化工行业标准(HG) > HG/T 2006-2006 热固性粉末涂料
HG/T 2006-2006

基本信息

标准号: HG/T 2006-2006

中文名称:热固性粉末涂料

标准类别:化工行业标准(HG)

标准状态:现行

出版语种:简体中文

下载格式:.zip .pdf

下载大小:253584

相关标签: 热固性

标准分类号

关联标准

出版信息

相关单位信息

标准简介

HG/T 2006-2006.Thermosetting powder coatings.
1范围
HG/T 2006规定了热固性粉末涂料产品的分类、分级要求、试验方法、检验规则、标志、包装和贮存等内容。
HG/T 2006适用于以合成树脂为主要成膜物,并加入颜料、填料、助剂等制成的热固性、涂膜呈平面状的通用型粉末涂料。
2规范性引用文件
下列文件中的条款通过本标准的引用而成为本标准的条款。凡是注日期的引用文件,其随后所有的修改单(不包括勘误的内容)或修订版均不适用于本标准,然而,鼓励根据本标准达成协议的各方研究是否可使用这些文件的最新版本。凡是不注日期的引用文件,其最新版本适用于本标准。
GB/T 1250--1989极限数值的表示方法和判定方法
GB/T 1732--1993漆膜耐冲击测定法
GB/T 1733--1993漆膜耐水性测定法
GB/T 1740漆膜耐湿热测定法.
GB/T 1766-1995色漆和清漆涂 层老化的评级方法(neq ISO 4628 : 1980)
GB/T 1771色漆和清漆耐 中性盐雾性能的测定(GB/T 1771-1991,eqvISO 7253 : 1984)
GB/T 1865- -1997 色漆和清漆人工气候老 化和人工辐射暴露(滤过的氙弧辐射) (eqv ISO 11341 : 1994)
ISO 15184 : 1998色漆和清漆一铅笔法测定漆膜硬度
GB/T 6742漆膜弯曲试验(圆柱轴) ( GB/T 6742- - 1986,neqISO 1519 : 1973)
GB/T 9271- -1988色漆和清漆标准试板(eqv ISO 1514 : 1984)
GB/T 9274- -1988色漆和清漆耐液体介质的测定(eqv ISO 2812 : 1974)

标准图片预览

HG/T 2006-2006 热固性粉末涂料
HG/T 2006-2006 热固性粉末涂料
HG/T 2006-2006 热固性粉末涂料
HG/T 2006-2006 热固性粉末涂料
HG/T 2006-2006 热固性粉末涂料

标准内容

ICS87.040
备案号:18195—2006
中华人民共和国化工行业标准
HG/T2006—2006
代替HG/T2006—91,HG/T2597--94热固性粉未涂料
Thermosettingpowdercoatings此内容来自标准下载网
2006-07-26发布
2007-03-01实施
中华人民共和国国家发展和改革委员会发布
HG/T2006—2006
本标准非等效采用日本工业标准JISK5981一1992《热塑性和热固性粉末涂料》。本标准是由HG/T2006—91《电冰箱用粉末涂料》和HG/T2597—94《环氧-聚酯粉末涂料》两个标准合并修订而成。
本标准与以上两个标准的主要技术差异为:一适用于所有通用型热固性粉末涂料,较前两个标准适用范围广-增加了产品分类和产品分级;
、一增加了在容器中状态、粒径分布、胶化时间、流动性、耐沸水性、耐人工气候老化性、重金属等检验项目:
“光泽”项目由规定具体指标改为商定;一按光泽高低分别规定了耐冲击性、弯曲试验和杯突项目的要求;一部分项目技术指标与前两个标准相比有所变化:一与HG/T2006一91相比,删除了固化温度、固化时间和耐划痕性检验项目。本标准由中国石油和化学工业协会提出。本标准由全国涂料和颜料标准化技术委员会归口。本标准负责起草单位:中国化工建设总公司常州涂料化工研究院、阿克苏·诺贝尔·长诚涂料(宁波)有限公司、杜邦华佳化工有限公司、广州擎天粉末涂料实业有限公司、南宝树脂(中国)有限公司、廊坊市燕美化工有限公司、杭州中法化学有限公司、奉化南海药化集团宁波南海化学有限公司、巴陵石油化工有限责任公司环氧树脂事业部。本标准参加起草单位:中国化工学会涂料涂装专业委员会、氰特表面技术(上海)有限公司、DSM涂料树脂公司、佛山市顺德新松美化工有限公司、深圳松辉化工有限公司、江苏华光粉末有限公司、东营鲁能方大精细化学工业有限责任公司、广东格兰士企业集团有限公司、广东美的集团制冷家电集团、裕东机械工程公司、美国Q-Panel labProducts公司、北京圣联达金属粉末有限公司。本标准主要起草人:冯世芳、黄俊锋、汪鹏、高庆福、林永正、陈君、董亿政、胡宁先、邓海波、刘泽曦、蒋文群、贾林、朱鹏、钱锦林、潘剑亮、马迎春、高敏坚、张恒、膝景军。本标准自实施之日起,同时代替HG/T2006—91、HG/T2597—94。本标准委托全国涂料和颜料标准化技术委员会负责解释。I
KAoNiKca
1范围
热固性粉末涂料
HG/T2006—2006
本标准规定了热固性粉末涂料产品的分类、分级、要求、试验方法、检验规则、标志、包装和贮存等内容。本标准适用于以合成树脂为主要成膜物,并加入颜料、填料、助剂等制成的热固性、涂膜呈平面状的通用型粉末涂料1)。
2规范性引用文件
下列文件中的条款通过本标准的引用而成为本标准的条款。凡是注日期的引用文件,其随后所有的修改单(不包括勘误的内容)或修订版均不适用于本标准,然而,鼓励根据本标准达成协议的各方研究是否可使用这些文件的最新版本。凡是不注日期的引用文件,其最新版本适用于本标准。GB/T1250-1989极限数值的表示方法和判定方法GB/T1732—1993漆膜耐冲击测定法GB/T1733—1993漆膜耐水性测定法GB/T1740漆膜耐湿热测定法
GB/T1766-1995色漆和清漆涂层老化的评级方法(neqISO4628:1980)色漆和清漆耐中性盐雾性能的测定(GB/T1771—1991,eqvISO7253:1984)GB/T1771
色漆和清漆人工气候老化和人工辐射暴露(滤过的氙弧辐射)(eqvISOGB/T1865—1997
11341:1994)
ISO15184:1998
色漆和清漆
铅笔法测定漆膜硬度
GB/T6742漆膜弯曲试验(圆柱轴)(GB/T6742—1986,neqISO1519:1973)GB/T9271—1988色漆和清漆标准试板(eqvISO1514:1984)GB/T9274—1988
色漆和清漆耐液体介质的测定(eqvISO2812:1974)GB9278涂料试样状态调节和试验的温湿度(GB9278—1988,eqvISO3270:1984,PaintandVarnish and their raw materials-Temperatures and humidities for conditioning and testing)GB/T9286—1998色漆和清漆漆膜的划格试验(eqvISO2409:1992)GB/T9750-1998涂料产品包装标志GB/T9753
色漆和清漆杯突试验(GB/T9753—1988,eqvISO1520:1973)GB/T9754色漆和清漆不含金属颜料的色漆漆膜之20°60°和85镜面光泽的测定(GB/T9754-1988,eqvISO2813:1978)
GB/T13491-1992涂料产品包装通则GB/T16995—1997热固性粉末涂料在给定温度下胶化时间的测定(eqvISO8130-6:1992)GB18581一2001室内装饰装修材料溶剂型木器涂料中有害物质限量ISO15528:2000色漆、清漆和色漆与清漆用原材料—取样IS081305:1992粉末涂料—第5部分:粉末/空气混合物流动性的测定ISO8130—13:2001粉末涂料——第13部分:激光衍射法分析粒径分布3产品分类、分级
本标准根据粉末涂料涂装产品的使用场合分为室内用粉末涂料和室外用粉末涂料两种类型;每种1)通用型粉末涂料不包括功能型和含金属、珠光颜料的粉末涂料。1
HG/T2006—2006
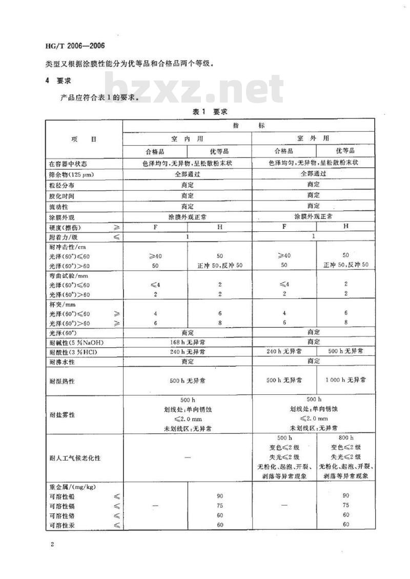
类型又根据涂膜性能分为优等品和合格品两个等级。4要求
产品应符合表1的要求。
表1要求
在容器中状态
筛余物(125μm)
粒径分布
胶化时间
流动性
涂膜外观
硬度(擦伤)
附着力/级
耐冲击性/cm
光泽(60)≤60
光泽(60)>60
弯曲试验/mm
光泽(60≤60
光泽(60)>60
杯突/mm
光泽(60)≤60
光泽(60)>60
光泽(60)
耐碱性(5%NaOH)
耐酸性(3%HCI)
耐沸水性
耐湿热性
耐盐雾性
耐人工气候老化性
重金属/(mg/kg)
可溶性铅
可溶性镉
可溶性铬
可溶性汞
合格品
室内用
优等品
色泽均匀,无异物,呈松散粉末状全部通过
涂膜外观正常
正冲50,反冲50
168h无异常
240h无异常
500h无异常
划线处:单向锈蚀
未划线区:无异常
rKAokAca
合格品
室外用
优等品
色泽均匀,无异物,呈松散粉末状全部通过
涂膜外观正常
240h无异常
500h无异常
正冲50,反冲50
500h无异常
1000h无异常
划线处:单向锈蚀
未划线区:无异常
变色≤2级
失光≤2级
无粉化、起泡、开裂、
剥落等异常现象
变色≤2级
失光≤2级
无粉化、起泡、开裂、
剥落等异常现象
5试验方法
5.1取样
产品按IS015528:2000规定取样。取样量根据检验需要确定。5.2试验样板的制备
5.2.1底材的选用
HG/T2006—2006
除另有商定外,弯曲试验选用马口铁板,其余项目选用碳钢板制备样板。马口铁板和碳钢板应符合GB/T9271一1988的规定。马口铁板的厚度应为0.2mm~0.3mm,杯突项目用碳钢板的厚度应为0.3mm~1.25mm,耐盐雾性、耐湿热性和耐人工气候老化性项目用碳钢板的厚度应为0.8mm~1.5mm,其余项目用碳钢板的厚度应为0.45mm~0.55mm。商定的底材材质类型和厚度应在检验报告中注明。
5.2.2底材的处理
除另有商定外,按GB/T9271一1988中3.4和4.3的规定进行底材的处理。耐盐雾性试验用底材除按GB/T9271—1988中3.4处理外,还需经磷化处理,经磷化处理后的磷化板按GB/T1771进行2h盐雾试验应无破坏。耐盐雾性仲裁检验可选用牌号为RBo26S/NL60/O的BONDER板,即经磷化、钝化处理后的冷轧钢板作为喷涂粉末涂料的基材。商定的底材处理方法应在检验报告中注明。5.2.3试验样板的制备
将处理好的底材、磷化板和BONDER板放在喷粉柜中,用喷枪等设备进行喷涂。按粉末涂料供应商提供的固化条件,将喷涂好的样板放入有鼓风的恒温干燥箱中进行固化。除另有商定外,涂膜厚度控制在60μm~80μm。
5.3试验样板的状态调节和试验环境从恒温干燥箱中取出的样板,应在GB9278规定的条件下调节24h后,按有关检验方法进行性能测试。硬度、附着力、耐冲击性、弯曲试验、杯突项目应在GB9278规定的条件下进行测试,耐碱性、耐酸性应在GB9278规定的温度条件下进行测试,其余项目按相关检验方法标准规定的条件进行测试。5.4在容器中状态
打开包装袋,目视检查,样品中应无异物,样品应呈色泽均匀的松散粉末状。5.5筛余物
称取约100g(精确至0.1g)试样,将试样放到附有底盘的125μm(120目)的试验筛中,盖好筛盖,以手工拍打振动试验筛,直至在试验筛下面的白纸上无落下的粉末为止。小心地把盖打开,目视观察,试样应全部通过试验筛,不允许有筛余物。5.6粒径分布
按ISO8130—13:2001的规定进行。5.7胶化时间
按GB/T16995--1997的规定进行。5.8流动性
按ISO8130—5:1992的规定进行。5.9涂膜外观
在散射阳光下目视观察样板,如果涂膜平整或有轻微橘皮,颜色符合客户要求或用仪器测试在商定的色差范围内,则可评为“涂膜外观正常”。5.10硬度
按ISO15184:1998规定进行,铅笔为101中华牌绘图铅笔。5.11附着力
按GB/T9286—1998规定进行。
HG/T2006--2006
5.12耐冲击性
按GB/T1732-1993规定进行。正冲时样板涂膜朝上平放在冲击器的铁砧上进行冲击试验,反冲时样板涂膜朝下平放在冲击器的铁砧上进行冲击试验。5.13弯曲试验
按GB/T6742规定进行。
5.14杯突
按GB/T9753规定进行。
5.15光泽
按GB/T9754的规定,以60°角进行测试。5.16耐碱性
按GB/T9274--1988中甲法(浸泡法)进行。将样板浸人5%(质量百分数)氢氧化钠(化学纯)溶液中至规定的时间,取出样板,用流水轻轻地冲洗后立即目视观察涂膜。如三块样板中有两块未出现起泡、开裂、剥落、掉粉、明显变色、明显失光等涂膜病态现象,则评为“无异常”。如出现以上涂膜病态现象按GB/T1766—1995进行描述。
5.17耐酸性
按GB/T9274—1988中甲法(浸泡法)进行。将样板浸人3%(质量百分数)盐酸(化学纯)溶液中至规定的时间,取出样板,用流水轻轻地冲洗后立即目视观察涂膜。如三块样板中有两块未出现起泡、开裂、剥落、掉粉、明显变色、明显失光等涂膜病态现象,则评为“无异常”。如出现以上涂膜病态现象按GB/T1766—1995进行描述。
5.18耐沸水性
按GB/T1733一1993中乙法的规定进行。将样板浸入沸水中至商定的时间后取出,用流水冲掉粘在涂膜表面的异物后立即目视观察涂膜,如三块样板中有两块未出现起泡、开裂、剥落、掉粉、明显变色、明显失光等涂膜病态现象,则评为“无异常”。如出现以上涂膜病态现象按GB/T1766一1995进行描述。
5.19耐湿热性
按GB/T1740规定进行。目视检查样板,如三块试板中有两块未出现起泡、开裂、剥落、掉粉、明显变色等涂膜病态现象,则评为“无异常”。如出现以上涂膜病态现象按GB/T1766一1995进行描述。5.20耐盐雾性
按GB/T1771规定进行,除另有商定外,样板投试前应划两道交叉线,并划透至底材。试验结束后检查样板划线处涂膜表面单向锈蚀蔓延程度和未划线区涂膜破坏现象,也可采用商定的方法对划线处漆膜进行处理,除去底材已腐蚀和已失去附着力的涂层,以评价底材自划线处蔓延的腐蚀或涂层的损失,底材蔓延的腐蚀或涂层的损失程度也应满足要求。未划线区指样板划线处2mm外至样板周边5mm以内的区域,如三块试板中有两块未出现起泡、开裂、剥落、掉粉、明显变色、明显失光等涂膜病态现象,则评为“无异常”。如出现以上涂膜病态现象按GB/T1766-1995进行描述。5.21耐人工气候老化性
按GB/T1865--1997表3中操作程式A的规定进行。结果的评定按GB/T1766-1995进行。5.22重金属
按GB18581--2001中附录B规定进行,直接用粉末涂料测试。结果以每千克粉末涂料中所含可溶性重金属的毫克数表示。
6检验规则
6.1检验分类
6.1.1产品检验分为出厂检验和型式检验。6.1.2出厂检验项目包括在容器中状态、筛余物、涂膜外观、硬度、附着力、耐冲击性、弯曲试验、光泽。4
iKAoNiKca
HG/T2006—2006
6.1.3型式检验项目包括本标准所列的全部要求。在正常生产情况下,每年至少检验一次。6.2检验结果的判定
6.2.1检验结果的判定按GB/T1250—1989中修约值比较法进行。6.2.2所有项目的检验结果均达到本标准要求时,该试验样品为符合本标准要求。7标志、包装和贮存
7.1标志
按GB/T9750--1989的规定进行。7.2包装
按GB/T13491—1992中二级包装要求的规定进行。7.3购存
产品贮存时应保证通风、干燥,防止日光直接照射并应隔绝火源,远离热源。产品应根据类型定出存期,并在包装标志上明示。
中华人民共和国
化工行业标准
热固性粉末涂料
HG/T2006-2006
出版发行:化学工业出版社
(北京市东城区青年潮南街13号邮政编码100011)
北京云浩印刷有限责任公司印装880mm×1230mm1/16印张%字数11千字2007年2月北京第1版第1次印刷
书号:155025·0416
购书咨询:010-64518888
售后服务:010-64518899
网址:http://cip.com.cn9
凡购买本书,如有缺损质量间题,本社销售中心负责调换版权所有
-TYYKAONYKACa=
违者必究
小提示:此标准内容仅展示完整标准里的部分截取内容,若需要完整标准请到上方自行免费下载完整标准文档。