首页 > 化工行业标准(HG) > HG/T 2287-2008 印刷胶辊
HG/T 2287-2008

基本信息

标准号: HG/T 2287-2008

中文名称:印刷胶辊

标准类别:化工行业标准(HG)

标准状态:现行

出版语种:简体中文

下载格式:.zip .pdf

下载大小:169466

相关标签: 印刷 胶辊

标准分类号

关联标准

出版信息

相关单位信息

标准简介

HG/T 2287-2008.Rubber roller for printing.
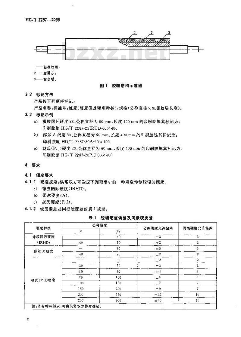
3.2 标记方法
HG/T 2287按下列顺序标记:
产品名称,标准号,硬度(硬度值及硬度种类),规格(公称直径X包覆胶层长度)。
3.3标记示例
a)橡胶国际硬度23、公称直径为60mm、长度400mm的印刷胶辊其标记为:
印刷胶辊HG/T 2287-23IRHD-60X 400
b)邵尔A硬度30、公称直径为60mm、长度400mm的印刷胶辊其标记为:
印刷胶辊HG/T 2287-30A-60X 400
c)赵氏(P.J)硬度20、公称直径为60mm,长度400mm的印刷胶辊其标记为:
印刷胶辊HG/T 2287- 20P. J-60 X 400
4要求
4.1硬度要求
4.1.1硬度规定:供需双方可选定下列硬度中的一种规定为该胶辊的硬度。
a)橡胶国际硬 度(IRHD)。
b)邵尔硬度(A)。
c) 赵氏硬度(P. J)。
4.1.2 硬度偏差及同根硬度差按表1规定。
4.2尺寸公差
4.2.1 胶辊包覆胶长度为辊芯直径的15倍以内时,直径公差和包覆橡胶长度公差按表2规定。胶辊包覆胶长度超过辊芯直径的15倍时,供需双方按HG/T3079规定的等级选定。
4.2.2胶辊的圆眺动、圆柱度、中高度公差按HG/T 3079规定的等级由供需双方协商确定。
4.3胶辊用胶料的物理性能
胶辊用胶料的物理性能应符合表3的规定。

标准图片预览

HG/T 2287-2008 印刷胶辊
HG/T 2287-2008 印刷胶辊
HG/T 2287-2008 印刷胶辊
HG/T 2287-2008 印刷胶辊
HG/T 2287-2008 印刷胶辊

标准内容

ICs 83. 140. 99
备案号:23761--2008
中华人民共和国化工行业标准
HG/T2287—2008
代替HG/T2287-2001
印刷胶辊
Rubberrollerforprinting
2008-04-23发布
2008-10-01实施
中华人民共利国国家发展和教革委员会发布
本标准代替HG/T2287---2001胶辑第一部分:印刷胶辑》。本标准与HG/T2287—2001的主要差异如下:HIG/T 22872008
扩大了印剧胶辐的适用范围,增添了凹版印刷机裁用胶辊(2001版的1,本版的1)按照三种不同的胶辑硬度表示方法分别规定产品标记、硬度偏差及同根硬度差(2001版的3和5.1;本版的3.2.3.3和4.1.2)
取消了印刷胶辑的尺寸公差等级和胶辊用胶料物理性能等级(2001版的5.2和5.4),胶辊用胶料的物理性能根据印刷机械用印刷版的不同进行了分类(本版的4.3),-调整了胶鞭的尺寸公差及胶辑用胶料物理性能技术指标(2001 版的 5. 2 和 5. 4;本版的 1. 2 和4. 3)
重新规定了胶辊的丧面质量和表面处理(2001版的5.5;本版的4.4);增加了胶使用要求的内容(见第8章),调整了附录A和附录D的相关内容(见本版的附录A和附录B)。本标准的附录A、附录B、附录C为规范性附录,附录D为资料性附录。本标准由中国石油和化学工业协会提出。本标准由全国橡胶与橡胶制品标准化技术委员会橡胶杂品分会。本标准起草单位:河北春风银星胶辊有限公司、苏州市宝苏矿冶设备有限公司、断江省德清县胶实业公司,
本标准主要起草人:黄天业、赵通江、焦健、衰俭、徐璟。本标准所代替标准的历次版本发布情况为:-GB/T 6330—1986,
--- HG/T 2287 -1992;
—HG/T2287—2001.
HG/T 2287---2008
包理胶层!
2:一金属芯
3——黏合层。
3.2标记方法
产品接下列顺序标记:此内容来自标准下载网
图1胶辊结构示意图
产品名称,标推号,硬度(硬度值皮硬度种类),规格(公称直径×包瘦胶层长度)。3.3标记示例
橡胶国际硬度23,公称直径为60mm长度400mm的印刷胶其标记为:a)
印刷胶辊 HG/T 2287-23IRHD-60X 400部尔A避度30、公称直径为60mm、长度400)mm的印刷胶辊其标记为h
印刷胶辑HG/T2287-30A-60×400越氏(F.J)硬度20、公称直径为60mm.长度400mm的印刷胶辊其标记为:e)
印刷胶辊HG/T2287-20P.J-60×4004要求
4. 1硬度要求
4.1.1度规定,供需双方可选定下列硬度中的一种规定为该胶辊的硬度。a
橡胶国际硬度(IRHD)。
邵尔硬度(A)。
赵氏硬度(P.J)。
硬度偏差及同根硬度差按表1规定。表 1 胶规硬度偏基及同慢硬度整頭度种类
橡胶国际硬度
(IRHD)
郁尔A度
赵氏(P. T)硬度
公称硬
注:署有特殊要求,可由供需双方协商确定2
公称硬度允许询养
同根硬度允许偏差
4.2尺寸公
HG/T 2287—200B
4.2.1胶耗包覆胶长度为辑芯直径的15倍以内时,直径公差和包覆橡胶长度公差按表2规定。胶包覆胶长度超过辊芯直径的15倍时.供需双万按HG/T3079规定的等级选定。表2胶辊直径公整及包覆胶长度公差直径公差
>60~≤100
>100~≤160
>160~≤250
真径公差
二 0. 30
包疆胶长度公差
包胶长度
≥250~≤400
400600
600~1000
1000~≤1600
单位为旁米
包题胶长度公差
4.2.2胶辑的跳动、圆柱度,中高度公差按 HG/T3079规定的等级由供需双方协商确定,4. 3胶辊用胶料的物理性能
胶辊用胶料的物理性能应符合表 3 的规定,表 3 胶糖用胶料物理性能
硬度【邵尔 A)/度
拉神度/MPe
拉断伸长率/%
拉断水久变形/%
回弹性/%
耐油质量变化率
(室温× 24 h) /%
2号喷气燃料
亚麻仁油
+2~—10
+5~-7
注1:其他硬度的肢料物理性能指标由供需双方协商确定,注2:本表项目以外的其他性能要求由供需双方协商确定。4, 4表面特性
4.4.1表西质量
>35--540
+7~—6
+ 3~ — 5
65~-75
+ 3-- - 4
胶辊表面不允许有影响使用要求的机械损伤等缺陷存在,杂质,气泡、砂眼等缺陷由供需双方根据胶辐的不同需要,按HG/T3078中胶辊表面质量等级的规定选定适当级别。4.4.2表面处理
除另有规定外,虚达到细鹭级,细磨级的衰面粗度应满足以下要求:轮邮算术平均偏差R≤6.34m,微观不平度十点高度R≤40 #m
4.5包腰胶层与金属芯的贴结
应黏结牢固,不应有脱层与裂口现象4. 6胶的动,静平衡由供需双方按GB/T 9239. 1 的等级选定。3
TKAOKCa
HG/T 2287—2008
4.7胶辑用金属芯技术条见附录A。5试验方法
5.1试验的温度、湿度及试样停放时问应符合GB/T2941的规定。5.2胶辊硬度测定
5.2.1硬度要求按HG/T3077的规定执行。5.2.2邵尔A硬度测定按HG/T2413.2的规定执行。5.2.3橡胶国际硬度测定按HG/T2450的规定执行。5.2. 4越氏(P.J)硬度薄定接HG/T 2413. 1的规定执行。5.3胶辊尺寸公益测定按HG/T3079的规定执行。5.3.1胶辊的直径用干分尺测量。5.3.2胶辑的长度用钢板尺或游标卡尺测量。5. 3. 3圆柱度,中高度用干分表测量。5. 3. 4圆既动用胶辊跳动检有仪器或T分表测量,测量方法见附录 B。5.4胶料的物理性能测定
5.4.1胶料硬度的测定按GH/T531—1999规定的方法选行。5.4.2胶料拉伸强度、拉断伸长率,拉断永久变形的测定,按BT5281998规定的法进行,采册I型试样。
5.4.3胶料回弹性的测定按GB/T1681—1991规定的方法进行。5.4.4胶料耐油质量变化率的测定按GB/T1690—2006规定的方法进行。a)2号喷气燃料油(2号煤油)应符合GB/T1788的规定。b)亚麻仁油技术条件见附C。
5. 5 胶辑衰面特性
5. 5. 1 衰面质量
胶辊表面的机械损伤以及杂质、气泡、砂眼等缺陷用目测方法进行检查,其缺陷的面积和深度用游标卡尺,钢板尺测量。
5. 5. 2表面粗糖虚
按HG/T3078规是的方法,用表面粗槛度仪测定胶辊表面粗髓度的R。和R,值。5.5.3胶辊表面处理
按HG/T3078的规定执行。
5.6包覆胶层与金属芯黏结程度检验用术锤敲击进行检查。
5.7胶辊动、静苹衡的测定
册动平衡机或静平衡装留进行测景。6检验规则
6. 1出厂检验
胶继的硬度偏差及同根硬度差、直径公差、包题胶长度公差、跳动公差、圆柱度公差、中高度公差表面特性,包覆胶层与金属芯之间的黏结应逐根检查。上述各项检验项目如有-…项不合格,则该根胶为不合格品。
6.2型式检验
本标准所列全技术要求为型式检验项日。通常在下列情况之一时施进行型式检验,a)新产品或老产品转产生产的试制定型鉴定。4
b)正式生产后,如结构、材料、1艺有较大收变,可能影响产品性能时。c)正带生产时,半年进行欲试验。d)产品停产超过半年,恢复生产时。e)出厂试验结果与上次型式试验有较大差异时。:f)国家质量监督机构提出进行型式检验要求时。HG/T 2287--2008
6.3在正常生产情况下,胶辊用胶料以每月生产为一批进行检验。胶料的硬应、拉伸强度,拉断伸长率、拉断永久变形、回弹性按批检验,如有一项不合格,成另取双倍试样进行不分格项目复试,复试后仍不合格,则该批胶料不合格;耐油质量变化率每季度检验一次,如检验不介格,成改为按批检验,直至连续三个月检验合格后,方可放宽至每季度检验一次。1标志、包装、运输与贮存
7.1每极胶辑均应附有产品个格证,内容他括:产品标记、制造单位、商标、制造月期,产品编、检在合格印章。
7.2胶辑用不透光纸包装,利用两轴头将胶辊固定于包装箱内,箱内壁与胶辊距离不少于30mm,胶辊间距不少于5mm。特殊要求的胶耗包装由供篇双方协商确定。7.3包装箱外应标明发往单位、制造单位、产品名称及包装储运图示标志,包装储运图示标志应符合GB/T 191的规。
7.4运往一10℃~0T寒冷地区的胶辑,木箱内应衬防潮纸并填加保温材料;运往--10℃以下严寒地区的胶辑·必须采取相应的保温措施。7.5胶轮在存、运输中,应避免阳光直射.雨雪浸淋,禁止与酸、碱、汕类及有机溶剂等接触,并距离热源 2 Ⅱ 以外,远离易产生奥氧的设备和环境,7.6胶辑应贮存在0℃~40℃,相对湿度85%以下的室内。胶崛胶层不得受压,贮存时要每两·个月转动180°。
7.7在符合7.4、7.5、7.6规定的条件下,胶辊白制造之口起,在不超过9个月的贮存期内产品性能应符合本标准的规定:
8使用要求
8.1胶辑使用前,在室温下调节应不少于16h+使胶辑溢度与环境温度相平衡。8.2胶耗装卸时,应轻取轻放,不成硼擅辊颈和胶层8.3胶辑不运转时,不得承受压力,8.4胶辊开始运转时,应逐渐均勾加压,使胶辊两端压力保持--致。8.5使用中如胶辑表面出现轻微皱褶,龟裂或表面不平时,应及卸下,选行加.研摩憋修,使其符合便用技术要求。
8.6胶辊在使用前后,必须用印剃专用清洗剂将胶辊消洗洁净。如胶辑转人备时,清洗活净后,还应涂防粘剂,用纸包好放在胶辊架上。8.7胶辑应在设备光好的情况下使用,对于机械设务或其零部件的变形不能題过腔辊的调节来称扑。8.8使用单位应详细填写每根胶辑的使用记录卡片(见附录D),并要善保存制造厂的检验合格证,以便在胶辊发生早期损坏时作检验之用,否则制造广有权不予受理。5
TTKAONKAa
HG/T 2297-2008
A.金属芯的技术要求
附录A
(规范性附录)
胶辑用金属芯技术条件
A1.1金属芯由圆钢、钢板、钢管制成,其结构为实芯变中空的圆柱体。A.1.2中空圆柱体结构的辑芯壁厚应均匀一致并符合表A.1的规定。如有特殊使用要求时,金属芯的壁厚由供需双方商定。
A,1.3金属芯表面不允许修补,不得漏气。金属芯的结构尺寸和表面处理应符合供需双方协议,图纸的规定。
金需芯公称直径和暨厚
金属芯公称直径
>50150
>100~150
>150~200
单位为垂米
A.1.4金属芯动平衡精度应达到G2.5级,高于G2.5级时由供需双方按GB/T9239.1的等级选定。A.2试验方法
A.2.1金属芯的规格尺寸用游标卡尺、卷尺等量具检验。A.2.2金属芯的表面质量用目测及量具检验。A.2.3
金芯动静平衡的测定用动平衡机或静平衡装置进行测量。6
B.1仪器、设备
附录B
(规范性附录】
胶视回瞩动公差测定方法
《一对同轴顶尖、带有千分表的测量架。B.1.2胶跳动检食仪器。
B.2测定步骤
B.2.1将胶辑安装在两项尖之间(见图B.1)。B.2.2在胶辊转一周过程中,指示器最人读数值即为径向跳动的单个测盈值,HG/F2287--2008
B.2.3将包胶长度近似等分至少五个点,按R.2.2测量每点的径向跳动量,将其中的最大值作为胶辑的圆既动公差。
图B,1胶舰面跳动公差测定安装图KANKAa
HG/T2287—2008
亚麻仁油技术条件见表C.1。
敢值/(mgKOH/g)
碘值/(mgl/g)
皇化值(KUH)/tmg/g)
水溶物 pH 值
机糖杂质/%
附录C
【规范性附景】
亚麻仁油技术条件
亚麻仁油技术条件
170~190
184~195
胶辑使用记录卡片见表 D. 1。
制造单位
胶辊规格
胶辐硬度
安装机台名称
金属芯材质
停用日期
停用原因及处理情况:
使用车间负责人
附录D
[资料性附录]
胶辑使用记录卡片
表 D. 1胶辑使用记录卡片
制造厂编号
查日期
胶辑安装部位
使用油要种类
安装日期
实际使用天效
填表人
KANKAa
HG/T 2287—2008
小提示:此标准内容仅展示完整标准里的部分截取内容,若需要完整标准请到上方自行免费下载完整标准文档。