首页 > 化工行业标准(HG) > HG/T 2301-2008 压缩空气用织物增强热塑性塑料软管
HG/T 2301-2008

基本信息

标准号: HG/T 2301-2008

中文名称:压缩空气用织物增强热塑性塑料软管

标准类别:化工行业标准(HG)

标准状态:现行

出版语种:简体中文

下载格式:.zip .pdf

下载大小:213253

相关标签: 压缩空气 织物 增强 热塑性 塑料软管

标准分类号

关联标准

出版信息

相关单位信息

标准简介

HG/T 2301-2008.Plastics hoses-Textilereinforced types for compressed-air applications-Specification.
1范圈
HG/T 2301规定了公称内径4mm~50mm的四种型别的压缩空气用织物增强柔性热塑性塑料软管在-10℃到+60℃温度范圄内的要求。
HG/T 2301规定了四种型别的压缩空气用织物增强热塑性软管(以下简称软管)在23℃和60℃温度下的最大工作压力。
2规范性引用文件
下列文件中的条款通过本标准的引用而成为本标准的条款。凡是注日期的引用文件,其随后所有的修改单(不包括勘误的内容>或修订版均不适用于本标准,然而,鼓励根据本标准达成协议的各方研究是否可使用这些文件的最新版本。凡是不注日期的引用文件,其最新版本适用于本标准。
GB/T 528硫化橡胶或热塑性橡胶拉伸应力应变性 能的测定(GB/T 528-1998,eqv ISO 37 :1994)
GB/T 5563橡胶和塑料软管及软管组合件静 液压试验方法(GB/T 5563-2006,idt ISO 1402 : 1994)
GB/T 5564-2006橡胶和塑料软管低 温屈挠性试验(ISO 4672 : 1997)
GB/T 5565橡胶或塑料增强软管和非增强软管弯曲试验(GB/T 5565-2006,ISO 1746 :1998)
GB/T 7528橡胶和塑料软管及软管组合件术语 (mod ISO 8330; 1998)
GB/T 9573橡胶、塑料软管及软管组合件 尺 寸测量方法(GB/T 9573- -2003, idt ISO 4671↓1999)
GB/T 9575工业通用橡胶和塑料软管内径尺寸及公差和长度公差(GB/T 9575-2003, idt ISO 1307 : 1992)
GB/T 9576橡胶和塑料软管及软管组合件选择、贮存、使用和维护指南(GB/T 9576-2001,idt ISO 8331 : 1991)
GB/T 18424-2001橡胶和塑料软管氙弧灯曝晒颜色和外观变化的测定(eqv ISO 11758 :1995)

标准图片预览

HG/T 2301-2008 压缩空气用织物增强热塑性塑料软管
HG/T 2301-2008 压缩空气用织物增强热塑性塑料软管
HG/T 2301-2008 压缩空气用织物增强热塑性塑料软管
HG/T 2301-2008 压缩空气用织物增强热塑性塑料软管
HG/T 2301-2008 压缩空气用织物增强热塑性塑料软管

标准内容

ICS 23. 040. 70
备号:23771—2008
中华人民共和国化工行业标准
HG/T 2301-2008
代替H0/T2301-1992
压缩空气用织物增强热塑性塑料软管Plastics hoses-Textile-reinforced types for compressed-airapplications-Specification
(idtISO5774:2006)
2008-04-23发布
2008-10-01实施
中华人民共和国国家发展和政革委员会发布前言
HG/T 23012008/IS0 5774 : 20Q6本标雅等同采用IS0577412006%塑料软管一-压缩空气用纺织物增强型:一规范(英文版)本标准等间翻译IS05774:2006.本标准第2章[用的GB/T528是等效采用国际标准IS0 3711994,本标准所引用的拉伸强度、拉断伸长率试验方法与国际标准一致,本标准第2章引用的GB/T7528是修来用国际标准IS()8330:1998,本标准所引用的询汇与国际标准一致。
本标准第2章引用的GB/T18124是等效采用国际标准1SO11758:1995.本标准所引用的试验方法与国际标准一致。
为便于使用,本标准做了下列编辑性样改:a)*本国际标准”一词改为\本标准”;b)用小数点“、\代作为小数点的逻号”,\,c)删除国际标准的前言。
本标准是对HG/T2301—1992%压蜡空气用织物增强热塑性塑料软管的修订。本标准代替HG/T2301—1992。
本标准对TSO5774:2006的标准名称进行了惨改。本标准与 HG/T 2301--1992 的主要区别是:对软管的类型进行了重新规定,由原求的2个型别改为现在的4个型别,采用了国际标准的分类形式,
对软管的压力参数作了不同程度的调整,从而扩大了软管的使用范围:一增加了对软肾材料性能试验部分的内容规定。本标推附录 A、附录 B、附录 C为规范性附录;附录 D 为资料性谢录。本标推层生效之H退代替HG/T2301一1992。本标准由中国油和化学工业协会提出。本标准出全国橡胶与擦胶制品标准化技术委员会软管分技术委员会(SAC/TC35/SC1)归口。本标准山泰州长力树脂管有限公司起草。本标准主要起草人;彭微香、王一民、沈继国。本标准所代替标准的历次版本发布情况为:HG/T2301—1992.
1范围
HG/T 23012008/ISO 5774 : 2006压缩空气用织物增强热塑性塑料软管本标准规定了公称内径4mm~50mm的四种型别的压缩空气用织物增强柔性热塑性塑料软管在一10℃到+60它温度范固内的要求。本标准规定了四种型别的压缩空气用织物增强热馨性软管(以下简称软管)在23和60℃温度下的最大工作压力。
2规范性引用文件
下列文件中的条款通过本标准的引用而成为本标准的条款。凡是注日期的引用文件,其随后所有的修改单(不包括勘误的内容)或修订版均不造用于本标准,然而.散励根据本标准达成协议的各方研究是否可使用这些文件的最新版本。凡是不注日期的引用文件,其最新版本适用于本标准,GB/T528硫化橡胶或热塑性橡胶拉伸应力应变性能的测定(GB/T52B—1998,eqvISO37+1994)
GB/T5563橡胶和塑料软管及软管组合件静液压试验方法(GB/T5563—2006,idtISO1402:1994)GB/T5564-2006橡胶和塑料软管低温届挑性试验GB/T 7528
橡胶和塑料教管及软管组合件术语(m10508330:1998)GB/T 9573
橡胶、塑料软管及软管组合件尺寸测量方法(GB/T9573—2003,idtISO46711999)
GB/T 9575
1S01307:1992)
T.业通用橡胶和塑料软管内径尺寸改公差和长度公差(GB/T9575—2003,idGB/T9576橡胶和塑料软管及软管组合件选择,贮存、使用和维按指南(GB/T957f一2001,idtIS0 83311991)
GB/T18424—2001橡胶和塑料软管嵌弧灯曝晒颜色和外观变化的测定(cqVIS()11758:1995)
ISO105-A02纺织物——染色牢度试验——第A02部分:色泽变化评定用的灰色分级卡ISO176:2005塑料——增塑剂损失的侧定·——活性炭法ISO188硫化橡胶或热塑性橡胶———加速老化和谢热性能试验JS()1817硫化橡胶——液体影响的测定ISO8033橡胶和塑料软管-一层间粘合性能的测定3术语和定义
GB/T7528所给出的术语和定义适用于本标准。4分类
软管根据其在规定温度下的压力等级分为下列四种型别A型:普通工业用一轻型——最大工作压力在23C下为0.7MPa,在60℃下为0.45MPa。B型:普通工业用一中型一一最大工作压力在23C下为1.0MPa,在60℃下为0.65MPa。1
HG/T 2301—200B/ISO 5774 : 2006C 型,重型—最大工作压力在 23 C 下为 1. 6 MPa,在 60 ℃下为 1. 1 MPa。D 型; 重型一采矿和户外工作用一一最大工作压力在 23 亡 下为 2. 5 MP&, 在 60 ℃ 下为1.3MPa。
这些软管不预定用于输送油用。然而,来自压缩机的压缩空气可能含有一些悬浮的油。5管接头
软管可装配有适当的管接头以形成软管组合件。往;接头类型的指南在附录D和1S0/TR17784中给出。6材料和结构
软管应由下列部分组成:
a)由柔性热塑性塑料制戒的内衬层。由天然或合成织物材料通过适当方法履盖在内村层上而制成的增堀层。b)
c)由柔性热塑性塑料制成的外覆层。内衬离和外覆层应厚度均匀,同心,充分凝胶,并耳没有可见的龟裂、孔隙、外来杂质或其他影响软管使用性能的缺陷。
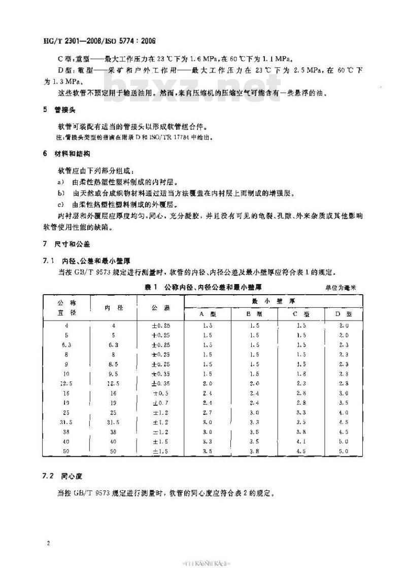
尺寸和公差
7.1内径、公整和最小壁厚
当按GB/T9573规定进行测盘时,软管的内径、内径公差及最小壁厚应符合表1的规定,表 1公称内径、内径公塑和最小睡厚公称
7.2同心度
最小壁库
当按 GB/T 9573规定进行测量时,软管的同心度应特符合表2 的规定。2
YKAONKAa
单位为毫米
7.3长度公整
量小厚/mm
1. 5~ 3. 0
大于 3, 0~ 5. 0
大于5.0
表2 同心度
软管切制长度的公差应符合GB/T9575的规定。8物理性能
8.1材料性能要求
8. 1. 1内树严与外覆腰的拉伸强度和拉断伸长率HG/T2301--2008/ISO 5774 :2006同心度
≤壁厚的10%
≤壁厚的 15 头
当按GB/T 528 规定试验时,内树层与外层的拉伸强度和拉断伸长率应不小于表 3 所给山的值。
表 3 拉伸强度和扯断伸长率
教管翌分下载标准就来标准下载网
内衬层
外覆层
最小拉伸强度/MPa
试验用试伴应为取为软管壁或取自用实验室平板蕴化机制备的片材,8. 1. 2耐老化性能
最小拉断伸长率/%
按 IS0 188规定,在(70士2)℃下者化 7d后,按GB/T 528规定测定的内衬层和外覆层的拉伸强度和拉断伸长率与 ?, I,1老化前测定的拉催强度和拉断神长率相比,其变化率应不大于表4 所给出的值。
表4拉伸强度和扯断伸长率由原始值的变化率软管组分
内衬层
外糕层
8.1.3加热时质量损失
拉伸强度市源始值的空化/%
拉断伸长车自原始值的变化/%
当按IS0176t2005方法试验时,内村层和外覆层材料的属量摄失应不太于2%。8. 1. 4耐液体性能
按IS01817规定,将软管试样授泡布(60十1)℃的1号标准油中,经72h后试样的体积变化率应不大于 15 %。
8.1.5水解试验
当材料用于易受水解的内树层和/或外层时应使用附录A所规定的方法进行水试验,试样应取白软管壁或取自用实验室平板硫化机制备的片材,并符舍GB/T528哑铃状试样。在(80士2)已和(95士5)%相对湿度下很泡500h后,观察其表面不应出现可见的龟裂,孔断或其他缺陷。
水解试验后.按GB/T 528 哑铃状试样的拉神强度和拉断伸长率的值应大于原始值的40%。8.2成品软管的性能要求
8.2. 1静液压要求
当按 GB/T 5563试验时,软管的最大T作压力、验证压力和最小爆破压力应符合表 5 规定的要求。3
HG/T2301—2008/1S05774:2006
当按(B/T 5563试验时,软情在验证压力下的尺寸变化率应符合表5规定的要求。轰 5 在 23 和 0 ℃下静液压要求软普
最大工作所力
1 MPn.1 bar.
脆证压力
最小爆被压力
23 ℃
验证压力下尺止变化
长度/%
直经/%
在施加验证压力期间和之后,软管应无泄漏,龟裂、案然变形(包括结构的不规律性)或其他缺陷,8.2.2黏合强度
当接IS08033规定进行试验时,内衬层与外题层之间的黏合强度应术小于2.0kN/m内径32mm及以下的软管使用1型试详,内径38mm及以上的软管使用2型试样。8.2.3氙弧灯鼻菜
当接GB/T18424一2001试验时,外覆层应无龟裂迹象,因暴群而引起的任何颤色变化应通过灰色分级卡对暴露与未幕露的试样进行比较加以测定(见ISO105-A02),这样所测定的灰色分级卡等级应不大于。
建议采用无喷雾试验。然面,经有关方面间意,也可采用喷穿试验(见GB/T18424一2001,附录B)。
8. 2. 4裔曲性能
当按GB/T5565规定的方法之·(使用最适合软管的方法)将软臂弯曲到表6所规定的最小弯曲半径时,目视检查,软肾不应呈现折曲、破裂或脱皮迹象,变形系数(T/D)值成不小于0.86最小宽曲半径
公称内轻
8. 2. 5 低通癌挑性
最小李曲半控
单位为意米
当按GB/T5564一2006规定的方法13,在(—1012)℃下将软辨坏绕外径为表6所规定的最小弯出半径二倍的芯轴弯曲,软不应旧现龟裂现象,随后接GB/T5563进行验证下力试验,软节应无泄谢或裂纹。
KAONKAa
9试验频次
型别鉴定和例行试验按附录进行。HG/T 2301-2008/ISO 5774 : 2006型别鉴定试验是确认用具体方法牛产的具体软管其设计符合本标准要求的那些试验。试验应最多每隔5年或者每当所使用龄制造方法或材料发生变化时进行一次。型别整定试验应对所有规格进行,并且除了相同规格和结构的那些软管外,应对所有级别和型别进行。例行试验是对那些出之前的每根成品软管所要求进行的试验,生产验收试验为附录C所规定的最好是为控制制造质量所应进行的邮些试验。附录C中所规定的试验次数仅作为指南用。
10标志
款管应连续率固地标志至少下列内容。a)制造厂名称或商标。
b)本标雄编号。
e)软管型别。
公称内径,
e)最大工作压力。
f)制造季和年。
包装与贮存
按GB/T 9576规定。
试验报告
如果买方要求,试验报告应由制造厂或供应商提供。E
HG/T2301—2008/IS05774:2006
A1总则
附景A
【规范性附”
水解试验
本试验测定在高温和高湿度下软管材料因吸水而出现的降解数感性。注1:本试验还可使用从软管壁和/或热塑性紊氨酯(TPL)或囊醛胺A.2. 1塑料配料试验
就配料而言,在实验室平板硫化机制备定够数量的符合GB/T528要求的哑铃状试样。水解试验前,将试样在(100士2)的循环空气烘箱中干燥2h,然后将试样从烘箱中取出,使其在干爆器中冷却至(23土2)℃。
使用半数量的试样按GB/T528规定的方法测量拉伸强度和拉断伸长率的原始值。将剩余的试样在(80士2)℃下暴露于(95士5)%相对湿度中500h(建议使用恒温控制的环境试验箱)。
案露后,将试样从试验箱中取出,进行日视检查《见A.3.1)。在(23士2)℃的干燥器中调节馨露后的试样24h,使所有水汽痕迹消失。按GB/T528规定的方法测量暴露后试样的拉伸强度和拉断伸长率。A. 2. 2成品软替试验
就成品软管而言,制备10个符合GB/T528要求的哑铃状试样,每个试样长度至少150mm。水解试验前,将试样在(100士2)℃的循环空气烘箱中·t燥2h,然后将试样从干懒器中取出,使其冷却至(23±2)℃:
使用5个试样按GB/T528规定的方法测量拉伸强度和拉断伸长率的原始值。将剩余的5个试样在(80士2)℃下暴露于(95土5)%的相对湿度下500h(建议使用恤溢控制的环境试验箱)。
举后,将试样从试验箱中取出,进行目视检查(见A.3.2)。在(23士2)℃的干燥器中调节霖露后的试样24h使所有水汽痕迹消失。按GB/T528规定的方法测量暴露后试样的拉神强度和拉断伸长率,4.3评定
A. 3. 1塑料配料试验
检查暴露后的试样不应显现任何可见的龟裂、孔隙或其他缺陷迹象。暴露后测量的拉伸强度和拉断伸长率应大于原始值的40%。
A.3.2成品软管试验
检查暴露后的试样,内衬层和/或外覆层不应呈现任何可见的龟裂、孔隙或其他缺陷迹象。暴露后测量的拉伸强度和拉断伸长率应大于原始值的40为。6
YYKAONKAca
附景B
(规范性附录】
型别鉴定和例行试验
HG/T 2301—200B/ISO5774:2006表 B. 1 给出第 9 章所规定的型别整定和例行试验所要进行的试验。表B. 1
试验的尺度/性能(参看相关章节)内径/公差/最小验厚(7. 1)
同心度(7.2)
长度公差(7.3)
内村层和外层的拉强度和拉断神长率(B.1.1)耐老化性能<8.1.2)
加热时质量损失(8.1.3)
耐液体性能(8. 1. 4)
静激压试验(8. 2. 1)
验证压力(8. 2. 1)
23和60下爆被压力(8.2.1)
验证压力下长度和直径的变化(8.2.1)黏合度(8. 2. 2)
总弧灯鼻露(8. 2. 3)
弯曲试验(8.2.4)
抵溢曲拖性(8.2.5)
X-适用,
bN.A.=不适用。
型别监定试验
例行试验
HG/T2301—2008/IS05774:2006
附录C
[资料性附录]
生产验收试验
表C.1给出对从每批中选取的一根软誉软管样品进行的生产验收试验的建议次数(见第9章)。—批定义为每 12 000m软管或1000 kg的内衬层和/或外覆层塑料配料。囊 C. 1
域验的尺度/性能(替潜相关章节)内径/公差/量小壁厚(7.1)
同心康(7.2)
长产公董(7.3)
内村屡和外覆层的拉伸强度和拉断伸长率(9.1.1)耐老化性能(B.1.2)
加热时质量损失(8. 1. 9)
耐液体性(8. 1. 4)
静流压试验(8. 2. 1)
验证压力(8. 2. 1)
23和60下爆磁压力(8.2.1)
验证压力下长度和直径的变化(8. 2. 1)粘合强度(8.2.2)
氧弧灯鼻露(8. 2. 3)
弯曲试验(B. 2. 4)
低温曲挠性(8.2.5))
x-适用。
N.A-不适用。
KAONKAA
生产试验
附录D
【资料性附录]
联接臀和接头
HG/T2301-2008/IS05774:2006
本标准所规定的软管和软管组合件配用于气压动力系统。所以它们可能承受脉冲压力或挑曲或两者的组合。它们通常以组合件的形式供应给最整用户,即带有为适应已确定的布局而特制的适当的和正确装配的接头。
软管可装配下列联接而形成软管组合件:扣压式。
卡箍式。
夹持式。
接头可为下列类型:
快速装卸式。
螺杆螺纹式。
芯管/套简式。
小提示:此标准内容仅展示完整标准里的部分截取内容,若需要完整标准请到上方自行免费下载完整标准文档。