首页 > 其他行业标准 > JB/T 9547-2011单相电动机起动用离心开关技术条件
JB/T 9547-2011

基本信息

标准号: JB/T 9547-2011

中文名称:单相电动机起动用离心开关技术条件

标准类别:其他行业标准

英文名称:Specification for centrifugal starting switch use of single-phase motor

标准状态:现行

发布日期:2011-12-20

实施日期:2012-04-01

出版语种:简体中文

下载格式:.pdf .zip

相关标签: 单相 电动机 离心 开关 技术

标准分类号

标准ICS号:电气工程>>旋转电机>>29.160.30电动机

中标分类号:电工>>旋转电机>>K22异步电机

关联标准

替代情况:替代JB/T 9547-1999

出版信息

出版社:机械工业出版社

标准价格:15.0

出版日期:2012-04-01

相关单位信息

起草单位:中国电器科学研究院、宁波市镇海宏业电器开关厂、宁波四海电器电机有限公司、横店集团联宜电机有限公司、广州威凯检测技术研究院

归口单位:全国旋转电机标准化技术委员会

发布部门:中华人民共和国工业和信息化部

标准简介

本标准规定了单相电动机起动用离心开关的术语和定义、型号、参数和尺寸、技术要求、试验方法、检验规则、标志、包装、运输和贮存。 本标准适用于额定电压为交流 220 V 及以下、频率为 50/60 Hz、功率为5,000 W 及以下的单相电动机起动用离心开关。


标准图片预览

JB/T 9547-2011单相电动机起动用离心开关技术条件
JB/T 9547-2011单相电动机起动用离心开关技术条件
JB/T 9547-2011单相电动机起动用离心开关技术条件
JB/T 9547-2011单相电动机起动用离心开关技术条件
JB/T 9547-2011单相电动机起动用离心开关技术条件

标准内容

ICS29:160
备案号!34800—2012
中华人民共和国机械行业标准
JB/T9547—2011
代替JB/T9547-1999
单相电动机起动用离心开关技术条件Specification for centrifugal starting switch use of single-phase motor2011-12-20发布
2012-04-01实施
中华人民共和国工业和信息化部发布前言
规范性引用文件
术语和定义.
型号、参数和尺寸
技术要求
5.1使用环境条件
5.2结构要求.
5.3性能要求,
6试验方法
检验规则.
7.1总则
7.2例行试验,
7.3型式试验
8标志、包装、运输和贮存
附录A(规范性附录)离心开关型号命名办法离心开关的型号命名
A.2离心开关的型号说明
附录B(规范性附录)离心开关的离心器、开关底板及支架安装尺寸,附录C(规范性附录)离心开关额定电流与耐久性次数、图B.1
离心器尺寸及支架孔径
开关底板尺寸
电动机的极数代号
结构类型代号
离心器、支架孔径及开关底板尺寸高心开关额定电流与耐久性次数JB/T9547—2011
JB/T9547—2011
本标准按照GB/T1.1一2009给出的规则起草。本标准代替JB/T9547—1999《单相电动机起动用离心开关技术条:件》,与JB/T9547—1999相比主要技术变化如下:
增加了“术语和定义”一章;
拓展了电流和频率范围,增加了80A额定电流,以适应5000W单相电动机发展的需要:将原标准的技术要求分为结构要求和性能要求两部分,分别叙述,并增加了部分结构要求和性能要求的内容:
取消了包装箱上发货站、收货站等内容。本标准由全国旋转电动机标准化技术委员会(SAC/TC26)归口。本标准起草单位:中国电器科学研究院、宁波市镇海宏业电器开关厂、宁波四海电器电机有限公司横店集团联宜电机有限公司、广州威凯检测技术研究院。本标准主要起草人:罗洪洪、何湘吉、鲁文龙、阮小丁、伍云山、谭必诚。本标准所代替标准的历次版本发布情况为:JB3219—1983;
-ZBK26005—1989:
JB/T9547—1999。
1范印
单相电动机起动用离心开关技术条件JB/T9547—2011
本标准规定了单相电动机起动用离心开关的术语和定义、型号、参数和尺寸、技术要求、试验方法、检验规则、标志、包装、运输和贮存。本标准适用于额定电压为交流220V及以下、频率为50/60Hz、功率为5000W及以下的单相电动机起动用离心开关。
2规范性引用文件www.bzxz.net
下列文件对于本文件的应用是必不可少的。凡是注日期的引用文件,仅注日期的版本适用于本文件。凡是不注日期的引用文件,其最新版本(包括所有的修改单)适用于本文件。GB/T2423.42008电工电子产品环境试验第2部分:试验方法试验Db:交变湿热(12h+12h循环)
GB/T5171小功率电动机通用技术条件GB/T9651单相异步电动机试验方法3术语和定义
下列术语和定义适用于本文件。3.1
离心开关centrifugalswitch
离心开关是一个依靠旋转时产生的离心力动作,推动开关触头分断或接通的开关部件。推动力方向有轴向和径向两种。它是一种转速采样型开关。3.2
centrifuge
离心器
离心开关的旋转部件。它安装在电动机轴上和转子一起转动,当转速达到某一数值时,能瞬间产生轴向或径向位移。
离心开关的断开转速disconnectspeedofcentrifugalswitch静止状态的离心器在转速上升时,产生轴向或径向位移时的瞬间转速。此时,离心开关的触头从接通状态瞬间转换到分断状态。
离心汗关的闭合转速closedspeedofcentrifugalswitch工作状态的离心器在转速下降时,轴向或径向复位时的瞬间转速。此时,离心开关的触头从分断状态瞬间转换到接通状态。
外装式离心开关fittedoutsidecentrifugalswitch安装在电动机机座和端盖外的离心开关。3.6
内装式离心开关built-incentrifugalswitch安装在电动机机座和端盖内的离心开关。JB/T9547—2011
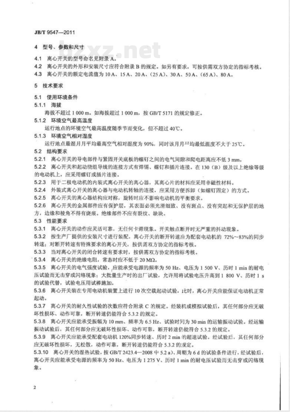
4型号、参数和尺寸
4.1离心开关的型号命名见附录A。4.2离心开关的外形和安装尺寸应符合附录B的规定。如另有要求,可按供需双方协定的指标考核。4.3离心开关的额定电流值为10A、15A、20A、(25A)、30A、50A、(65A)、80A。5技术要求
5.1使用环境条件
5.1.1海拨
海拔不超过1000m。如海拔超过1000m,按GB/T5171的规定修正。5.1.2环境空气最高温度
运行地点的环境空气最高温度随季节而变化,但不超过40℃。5.1.3环境空气相对湿度
运行地点最湿月月平均最高空气相对湿度为90%,同时该月月均最低温度不大于25℃。5.2结构要求
5.2.1离心开关的导电部件与紧固开关底板的螺钉之间的电气间隙和爬电距离应不低3mm。5.2.2离心开关和起动绕组导线的连接方式有焊锡、螺钉和插片连接。在130(B)级及以上绝缘等级的电动机上,应采用螺钉或插片连接。5.2.3用于二极电动机的内装式离心开关的离心器,其离心片的材料应采用非磁性材料。5.2.4外装式离心开关的离心器与电动机转轴的连接,应采用方便拆卸(如螺钉固定)的方式。5.2.5
离心开关的离心器结构应对称,旋转时应不影响电动机的平衡要求。5.2.6离心开关的金属部件应有保护层,其表面必须光滑细致、没有斑点、没有突起和无保护层的地方,边缘和棱角不得有烧痕。绝缘部件不应有裂纹、缺块。5.3性能要求
5.3.1离心开关的动作应灵活可靠,无任何卡滞现象。开关触点断开时无严重的抖动现象。5.3.2按生产厂提供的安装尺寸进行装配,离心开关的断开转速应为配套电动机的72%~83%的同步转速;对断开转速有特殊要求的离心开关,按供需双方协定的指标考核。5.3.3当对离心开关的闭合转速有要求时,按供需双方协定的指标考核。5.3.4
离心开关的绝缘电阻,常态时应不低于20MQ。5.3.5离心开关的电气强度试验,,应能承受电源的频率为50Hz、电压为1500V、历时1min的耐电压试验而无击穿或闪络现象:大批量生产时的出厂试验,允许用将试验电压升高到1800V、历时1s的试验代替,试验电压用试棒施加。5.3.6离心开关装在专用电动机装置上进行10次空载起动试验,比时,离心开关应能保证电动机正常起动。
5.3.7离心开关的耐久性试验的次数应符合附录C的规定。经装机或模拟试验后,其任何部分应无破坏性损坏、动作可靠,断开转速仍能符合5.3.2的规定。5.3.8离心开关应能承受振幅为10mm、频率为6.5Hz、试验时间为30min的运输振动试验。经运输振动试验后,其任何部分应无破坏性损坏、动作可靠,断开转速仍能符合5.3.2的规定。5.3.9离心开关应能承受配套电动机120%同步转速、历时2min的超速试验。经试验后,其任何部分应无破坏性损坏,无松散,动作可靠,断开转速仍能符合5.3.2的规定。5.3.10离心开关的湿热试验,按GB/T2423.4—2008中5.2a)、周期为6d的试验条件进行,经试验后,离心开关应能承受电源的频率为50Hz、电压为1275V、历时1min的耐电压试验而无击穿或闪络现象。
试验方法
JB/T9547-—2011
用测量误差不大于土0.02mm的量具按图样对产品外形尺寸和安装尺寸进行检查。6.2断开转速和闭合转速的测量:6.2.1离心开关按图样规定的尺寸安装在测试设备上(离心器孔中心线处于水平状态),起动测试设备使转速上升(或降低),读出离心开关离心器甩开(或闭合)时的瞬间转速,此转速即为离心开关的断开转速(或闭合转速)。
6.2.2测试设备应能测出离心开关断开或闭合时的瞬间转速。6.3高心开关的绝缘电阻测定在导电部分和紧固离心开关的螺钉之间进行,试验方法按GB/T9651的规定。
6.4离心开关绝缘介电强度试验,其试验电源的频率为50Hz,波形尽可能为正弦波形:试验时,试验电压分别施加于各导电部件和紧固离心开关的螺钉之间。6.5空载起动试验时,离心开关应装在专用电动机装置上,电动机在额定频率、额定电压的条件下空载起动,起动完成后断开电动机的电源,待电动机完全停止转动后,再进行第二次起动,如此循环,进行10次。
6.6耐久性试验:
6.6.1时久性试验分为装机试验和模拟试验两种,任选一种进行耐久性试验,施加的电流值和耐久性次数应符合附录C的要求。
6.6.2耐久性试验设备应具有自动记录被试离心开关起动次数的装置,有离心开关接通及断开状态的指示信号,有短路和过载保护装置。6.6.3心开关的装机试验,应对被试电动机施加额定电压和额定频率下进行,离心开关装在被试电动机上,被试电动机带有一定惯量,在离心开关的接触通电时间不少于0.4s的情况下运行,起动频率为:额定电流值不大于20A时为(23)次/min,30A~65A时为(1~1.5)次/min,大于65A时为(0.2~0.5)次/min。
6.6.4离心开关的模拟试验在额定电压下进行,在功率因数为0.7~0.8的感性负载和相对应的电流值以及5.3.2要求的断开转速范围内的模拟条件下进行,其接通电流时间不少于0.4s,起动频率为:额定电流值不大于20A时为(20~30)次/min,30A~65A时为(10~15)次/min,大于65A时为(6~10)次/min。6.7离心开关进行运输振动试验时,应将离心开关按实际使用相当的条件安装好,然后牢固地固定在振动试验台上。
6.8离心开关超速试验时,应将被试离心开关牢固地固定在超速试验装置上,连续地调节装置的转速,使被试离心开关的转速上升到规定的转速,然后保持2min。6.9离心开关的湿热试验,按GB/T2423.4—2008的规定进行。7检验规则
7.1总则
离心汗关的试验分例行试验和型式试验。7.2例行试验
7.2.1离心开关出厂前应对每个产品进行例行试验,合格并附有合格证书后方能出厂。7.2.2例行试验的项目包括:
a)外形尺寸、安装尺寸的检验:b)电气间隙和爬电距离的检验:c)断开转速和闭合转速(有要求时)的测定;d)绝缘介电强度试验。
JB/T9547—2011
7.3型式试验
7.3.1型式试验在下列情况下进行a)当离心开关试制完成时:
b)当离心开关的结构、材料和制造工艺更改而可能影响其产品性能时;c)经常生产的离心开关,必须定期进行型式试验,期限不得超过两年。7.3.2型式试验的项目包括5.2和5.3的所有项目。7.3.3做型式试验的离心开关,须从工厂检查部门检查合格的成批产品中随机抽取。湿热试验和其他型式试验项目可在不同试件上进行。试件数量各不得少于5套。7.3.4在型式试验中,如有某一项目不合格,应加倍抽取同批产品的试件重新试验。如再有不合格,则认为该批产品不合格。
8标志、包装、运输和贮存
8.1每套离心开关应在明显的位置上附有标志,并保证在使用期间不易磨灭和脱落。标志上应标明的项目:
a)制造厂名称或商标;
b)离心开关的型号规格:
c)出厂年月(可标志在最小包装盒上)。8.2离心开关的包装应保证产品在运输和贮存过程中不受损坏。包装箱外壁应清晰地印有下列标志:a)制造厂名称:
b)收货单位名称和地址:
c)离心开关的型号规格和箱内数量:d)标志“轻放”、“防潮”等字样及符号:e)箱子尺寸和重量。
8.3离心开关应存在空气干燥及无有害气体的仓库里。A.1离心开关的型号命名
000-0OO
A.2离心开关的型号说明
附录A
(规范性附录)
离心开关型号命名办法
派生代号
结构类型代号(表A.2)
电动机的极数代号(表A.1)
额定电流值(单位为A)
支架孔径(单位为mm)
设计序号
离心开关代号,用拼音字母L表示压簧式
二极电动机用
额定电流为10A
支架孔径为14mm
L为离心开关代号,2表示第二次设计表A1
电动机的极数代号
电动机极数
结构类型代号
结构类型
压簧式
甩(拉)簧式
片簧式
JB/T9547—2011
JB/T9547-2011
附录B
(规范性附录)
离心开关的离心器、开关底板及支架安装尺寸离心开关的离心器、开关底板及支架安装尺寸如图B.1、图B.2、表B.1所示。图B.1离心器尺寸及支架孔径
开关底板尺寸
离心器、支架孔径及开关底板尺寸表B.1
L19 (外装式)
安装尺寸
支架孔径
外形尺寸
单位为毫米
附录C
(规范性附录)
离心开关额定电流与耐久性次数离心开关额定电流与耐久性次数见表C.1。表C.1离心开关额定电流与耐久性次数额定电流
L14-10
L17-15
L20-20
L25-20
L19-30
L19-50
L33-65
L34-80
耐久性次数≥
JB/T9547-—2011
小提示:此标准内容仅展示完整标准里的部分截取内容,若需要完整标准请到上方自行免费下载完整标准文档。