首页 > 其他行业标准 > JB/T 7673-2011真空技术 真空设备型号编制方法
JB/T 7673-2011

基本信息

标准号: JB/T 7673-2011

中文名称:真空技术 真空设备型号编制方法

标准类别:其他行业标准

英文名称:Vacuum technology — Methods for compiling vacuum equipment models

标准状态:现行

发布日期:2011-12-20

实施日期:2012-04-01

出版语种:简体中文

下载格式:.pdf .zip

相关标签: 真空技术 型号 编制 方法

标准分类号

标准ICS号:流体系统和通用件>>23.160真空技术

中标分类号:机械>>通用机械与设备>>J78真空技术与设备

关联标准

替代情况:替代JB/T 7673-1995

出版信息

出版社:机械工业出版社

标准价格:18.0

出版日期:2012-04-01

相关单位信息

起草单位:沈阳真空技术研究所、北京北仪创新真空技术有限责任公司、浙江真空设备集团有限公司

归口单位:全国真空技术标委会

发布部门:中华人民共和国工业和信息化部

标准简介

本标准规定了真空泵、真空机组、真空阀门和真空镀膜机型号的编制方法。 本标准适用于上述各种真空设备的型号编制。


标准图片预览

JB/T 7673-2011真空技术 真空设备型号编制方法
JB/T 7673-2011真空技术 真空设备型号编制方法
JB/T 7673-2011真空技术 真空设备型号编制方法
JB/T 7673-2011真空技术 真空设备型号编制方法
JB/T 7673-2011真空技术 真空设备型号编制方法

标准内容

ICS23.160
备案号:34896—2012
中华人民共和国机械行业标准
JB/T7673-—2011
代替JB/T7673—1995
真空技术
真空设备型号编制方法
Vacuum technology-Methods for compiling vacuum equipment models2011-12-20 发布
2012-04-01实施
中华人民共和国工业和信息化部发布前言,
2规范性引用文件
3术语和定义
4真空设备型号组成
通则,
真空泵.
4.3真空泵机组,
4.4真空阀门.
真空镀膜机
5真空设备型号示例
真空泵,
机组,
阀门,
镀膜机.
参考文献,
真空泵名称,
真空泵特征
阀门使用的真空范围
阀门结构型式
阀门驱动方式。
阀门通道型式
阀门辅助结构型式,
膜层沉积原理.
镀膜机结构特征..
镀膜机用途特征
JB/T7673—2011
JB/T7673—2011
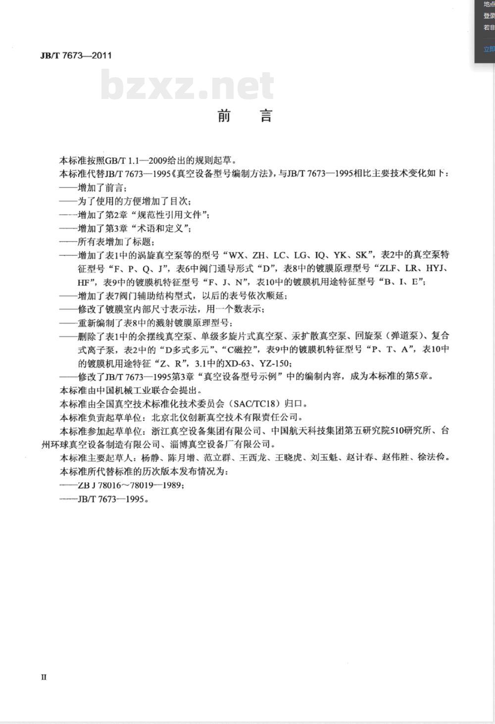
本标准按照GB/T1.1-2009给出的规则起草。本标准代替JB/T7673—1995《真空设备型号编制方法》,与JB/T7673—1995相比主要技术变化如下:增加了前言;
为了使用的方便增加了目次;
-增加了第2章“规范性引用文件”;增加了第3章“术语和定义”;
所有表增加了标题;
增加了表1中的涡旋真空泵等的型号“WX、ZH、LC、LG、IQ、YK、SK”,表2中的真空泵特征型号“F、P、Q、J”,表6中阀门通导形式“D”,表8中的镀膜原理型号“ZLF、LR、HYJ、HF”,表9中的镀膜机特征型号“F、J、N”,表10中的镀膜机用途特征型号“B、I、E”;增加了表7阀门辅助结构型式,以后的表号依次顺延;修改了镀膜室内部尺寸表示法,用一个数表示;重新编制了表8中的溅射镀膜原理型号:删除了表1中的余摆线真空泵、单级多旋片式真空泵、汞扩散真空泵、回旋泵(弹道泵)、复合式离子泵,表2中的“D多式多元”、“C磁控”,表9中的镀膜机特征型号“P、T、A”,表10中的镀膜机用途特征“Z、R”,3.1中的XD-63、YZ-150;修改了JB/T7673一1995第3章“真空设备型号示例”中的编制内容,成为本标准的第5章。本标准由中国机械工业联合会提出。本标准由全国真空技术标准化技术委员会(SAC/TC18)归口。本标准负责起草单位:北京北仪创新真空技术有限责任公司。本标准参加起草单位:浙江真空设备集团有限公司、中国航天科技集团第五研究院510研究所、台州环球真空设备制造有限公司、淄博真空设备厂有限公司。本标准主要起草人:杨静、陈月增、范立群、王西龙、王晓虎、刘玉魁、赵计春、赵伟胜、徐法俭。本标准所代替标准的历次版本发布情况为:ZBJ7801678019--1989;
JB/T7673—1995。
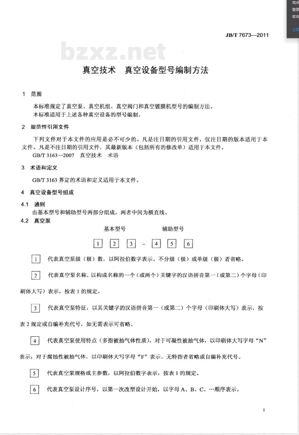
1范围
真空技术真空设备型号编制方法本标准规定了真空泵、真空机组、真空阀门和真空镀膜机型号的编制方法。本标准适用于上述各种真空设备的型号编制。2规范性引用文件
JB/T7673—2011
下列文件对于本文件的应用是必不可少的。凡是注日期的引用文件,仅注日期的版本适用于本文件。凡是不注日期的引用文件,其最新版本(包括所有的修改单)适用于本文件。GB/T3163--2007真空技术术语
3术语和定义
GB/T3163界定的术语和定义适用于本文件。真空设备型号组成
4.1通则
由基本型号和辅助型号两部分组成,两者中间为横直线。4.2真空泵
基本型号
辅助型号
4图回
代表真空泵级(极)数,以阿拉伯数字表示。不分级(极)或单级(极)者省略。2
代表真空泵名称,以构成名称的一个(或两个)关键字的汉语拼音第一(或第二)个字母(印刷体大写)表示,按表1的规定。3
代表真空泵特征,以其关键字的汉语拼音第一(或第二)个字母(印刷体大写)表示,按表2规定或自编补充代号,如无需表示可省略。4
代表真空泵使用特点(多指被抽气体性质),对于可凝性被抽气体,以印刷体大写字母“N”表示;对于腐蚀性被抽气体,以印刷体大写字母“F”表示。无特指者省略或自编补充代号。图
代表真空泵规格或主参数,以阿拉伯数字表示,按表1的规定。代表真空泵设计序号,以第一次改型设计开始,以字母A、B、C、顺序表示。1
JB/T7673--2011
真空泵名称
往复真空泵
定片真空泵
旋片真空泵
滑阀真空泵
罗茨真空泵(机械增压泵)
罗茨干式真空泵
涡旋真空泵
爪式真空泵
螺杆真空泵
溅射离子泵
分子泵“
扩散泵
扩散喷射泵(油增压泵)
升华泵
吸气剂泵
锆铝吸气剂泵
制冷机低温泵(冷凝泵)
灌注式低温泵(冷凝泵)
分子筛吸附泵
水喷射泵
空气喷射泵
水蒸气喷射泵
液环真空泵
水环真空泵
表1真空泵名称
关键字意义及拼音字母
“往”复“wang”
“定”片“ding”
“旋”片“xuan”
“滑”阀“hua”
“增”压“zeng”,“机”械“ji\”“罗”“luo\,“茨”“ci”
“涡”“wo\,“旋”“xuan”“爪”式“zhua”
“螺”“luo\,“杆”“gan\“离”子“li”
“分”子“fen”
“扩”散“kuo”
“增”压“zeng”
“升”华“sheng”
“吸”“x\,\气”“qi\
“锆”“gao\,“铝”“Iu”
“低”温“di”,“制”冷“zhi”“低”温“di”,“灌”注“guan”“分”子“fen\,“吸”附“xi”“喷”射“pen”,“水”“shui”“喷”射“pen”,空“气”“qi”“喷”射“pen”
“液”环“ye”
“水”环“shui”
真空泵规格或主参数
抽气速率
进气口径
分子筛重量
抽气速率
总抽气量
个别规格泵的进气口径相同而抽气速率不等,员则可同时标出抽气速率,单位为L/s。表2
关键字意义及拼音字母
“卧”式“wo”
“直”联“zhi”
“升”华器“sheng”
带“旁”路“pang”
带“截”止阀“jie”
“气”冷“qi”
真空泵机组(以下简称机组)
基本型号
真空泵特征
关键字意义及拼音字母
“凸”腔“tu”
“风”冷“feng”,“复”合“fu”磁“悬”浮“xuan”
“金”属密封“jin”
“干”式“gan”
辅助型号
D②3-4B
代表机组,以“机”字的汉语拼音“ji”的第一个字母(印刷体大写)“J”表示。相应单位
写)表示,
代表机组中主泵名称,以代号表示,按表1的规定。JB/T7673—2011
代表机组组合特征,如前级泵配置、挡油器形式等,以其关键字的汉语拼音字母(印刷体大由制造厂编撰。通常可省略。
代表机组中主泵的规格或主参数,以阿拉伯数字表示,按表1的规定。代表机组设计序号,从第一次改型设计开始,以字母A、B、C、顺序表示。真空阀门(以下简称阀门)
基本型号
辅助型号
23-456
代表阀门使用真空范围,以其关键字的汉语拼音第一个字母(印刷体大写)表示,按表3的规定。
代表阀门结构型式或功能类别,以其关键字的汉语拼音第一(第二、三)个字母(印刷体大写)表示,按表4的规定。
表3阀门使用的真空范围
关键字意义及拼音字母
“超”高真空阀“chao”
关键字意义及拼音字母
“挡”板“dang”
“插”板“cha”
“翻”板“fan”
隔“膜”“mo”
“蝶”形“die”
“高”真空阀“gao”
阀门结构型式
“低”真空阀“di”
关键字意义及拼音字母
“锥”形“zhui”
“微”调“wei”
“球”形“qiu”
“压”差“ya”
代表阀门驱动方式,以其关键字的汉语拼音第一个字母(印刷体大写)表示,按表5的规定,手动式省略。
代表阀门通道型式及使用方向,以其关键字的汉语拼音第一个字母(印刷体大写)表示,按表6的规定,直通式省略,双向阀省略。3
JB/T7673—2011
代表阀门规格一一公称通径,单位为毫米(mm),以阿拉伯数字表示。带辅助结构型式的阀门应在数字之前添加相应的印刷体大写字母,按表7的规定。6
代表阀门设计序号,以第一次改型设计开始,以字母A、B、C、顺序表示。表5阀门驱动方式
关键字意义及拼音字母
关键字意义及拼音字母
关键字意义及拼音字母
“电”动“dian”
“磁”动“ci”
阀门通道型式
“三”通式“san”
“气”动“qi”
直“角”式“jiao”
阀门辅助结构型式
充“气”“qi”
真空镀膜机(以下简称镀膜机)基本型号
水“冷”“leng”
辅助型号
口2图-4图6
“液”动“ye”
“单”向阀“dan”
“扁”阀“bian”
代表膜层沉积原理,以其两个或三个关键字的汉语拼音第一(或第二)个字母(印刷体大写)表示,按表8的规定。
代表镀膜机结构特征及所用主泵形式,以主要特征关键字的汉语拼音第一(或第二)个字母(印刷体大写)表示,按表9的规定或自编补充代号。4
代表镀膜机用途特征,以其关键字的汉语拼音第一(或第二)个字母(印刷体大写)表示,按表10的规定或自编补充代号。图
(mm)。
代表镀膜室内部几何尺寸,圆筒形为内径,箱式为箱体内宽。以阿拉伯数字表示,单位为毫米代表镀膜机设计序号,以第一次改型设计开始,以字母A、B、C、顺序表示。注:对二极、三极或四极溅射的镀膜设备,以相应的阿拉伯数字表示,标记于型号的首位。4
设备按膜层沉积原理的分类
电阻加热蒸发
电子束加热蒸发
高频感应加热蒸发wwW.bzxz.Net
激光束加热蒸发
兼有电阻蒸发源及电子束蒸发源离子辅助蒸发
平面溅射
同轴溅射
倒锥式溅射
对靶溅射
吸附溅射
离子束溅射
电阻蒸发离子镀膜
电子束蒸发离子镀膜
高频感应蒸发离子镀膜
离子沉积
化学气相沉积
复合式
空心阴极离子镀膜
溅射离子镀膜
多弧阴极离子镀膜
热弧离子镀
簇团离子镀膜
低压化学气相沉积
等离子化学气相沉积
有机金属法化学气相沉积
多种方法复合式
光化学气相沉积
兼有蒸发源及溅射源
兼有不同原理沉积源
膜层沉积原理
JB/T7673--2011
关键字意义及拼音字母
“蒸”发“zheng”,电“阻”“zu”“蒸”发“zheng”,电子“束”“shu”“蒸”发“zheng\,“感”应“gan”“蒸”发“zheng”,“激”光束“ji”“蒸”发“zheng”,电“阻”“zu”,电子“束”“shu”
“蒸”发“zheng”,“离”子“li”,“辅”助“fu”“溅”射“jian”,“平”面“ping”“溅”射“jian”,“同”轴“tong”“溅”射“jian”,“倒”锥“dao”“溅”射“jian”,“对”靶“dui\“溅”射“jian”,“吸”附“xi”“溅”射“jian”,离子“束”“shu”“离”子“li\,电“阻”“zu”“离”子“li”,电子“束”“shu”“离”子“li”,“感”应“gan”“离”子“li\”“空”心“kong”“离”子“li”,“溅”射“jian”“离”子“li”,“多”弧“duo”“离”子“li”,“热”弧“re”“离”子“li\,“簇”团“cu”“化”学“hua”,“低”压“di\“化”学“hua\,“离”子“i\“有”机“you”,“金”属“jin”“化”学“hua”,“
“化”学“hua”,“复”合“fu”“化”学“hua”,“光”“guang”“复”合“fu”,“蒸”发“zheng”,“溅”射“jian”“复”合“fu”,“口”意义见注表中口口分别表示几种不同沉积原理关键字汉语拼音的第一(或第二)个字母(印刷体大写)。表9
结构特征
连续式
半连续式
卷绕式
多室式
箱式(圆形不表示)
主泵为分子泵
主泵为冷凝泵
镀膜机结构特征
关键字意义及拼音字母
“卧”式“wo”
“连”续“lian”
“半”连续“ban”
“卷”绕“juan”
“多”室“duo”
“箱”式“xiang”
“分”子泵“fen”
冷“凝”泵“ning”
JB/T7673—2011
用途特征
塑料镀膜
制镜镀膜
硒鼓镀膜、钢板镀膜、高频
晶体镀膜、陶瓷镀膜
刀具镀膜
玻璃镀膜
装饰镀膜
光学镀膜
集热管镀膜
电气元件镀膜
冷反光碗镀膜
真空设备型号示例
真空泵
示例1:W-35B
示例2:2X1-15A
示例3:WX-8
示例4:ZJ600
第二次改型设计
抽气速率为35L/s
往复真空泵
第一次改型设计
抽气速率为15L/s
带截止阀
双级旋片真空泵
抽气速率为8L/s
涡旋真空泵
抽气速率为600L/s
镀膜机用途特征
关键字意义及拼音字母
“塑”料“su”
制“镜”“jing”
硒“鼓”“gu”、“钢”板“gang”、“高”频“gao\晶“体”“ti”,“陶”瓷“tao”“刀”具“dao”
“玻”璃“bo”
装“饰”“shi”
“光”学“guang”
“集”热“ji”
“元”件“yuan”
“冷”反光“leng”
罗茨真空泵(机械增压泵)
示例5:ZH-30
抽气速率为30L/s
爪式真空泵
示例6:3L-160
抽气速率为160L/s
三极溅射离子泵
示例7:FFX-160/1200
示例8:KT-800
示例9:Z-400
示例10:S-400
示例11:GL-100
示例12:DZ-160
示例13:IF-)
示例14:3P40/50-6.3/0.6-ZG
抽气速率为1200L/s
进气口径为160mm
磁悬浮
复合分子泵
进气口径为800mm
-凸腔
扩散泵
进气口径为400mm
-扩散喷射泵(油增压泵)
进气口径为400mm
-升华泵
进气口径为100mm
锆铝吸气剂泵
进气口径为160mm
制冷机低温泵
装入分子筛重量为3kg
分子筛吸附泵
高架式安装
直冷式冷凝器
工作蒸气压力0.6MPa
额定吸入压力6.3hPa
额定抽气量50kg/h
不可凝气体量40kg/h
水蒸气喷射泵
注:有关水蒸气喷射泵型号的内容、含义及说明可参照JB/T8540。JB/T7673—2011
JB/T7673—2011
5.2机组
示例1:JK~400
示例2:J3L-320
示例3:F-250
示例4:JZJ2H600-24A
主泵进气口径为400mm
扩散泵机组
主泵抽气速率为320L/s
三极溅射离子泵机组
主泵进气口径为250mm
分子泵机组
第-次改型设计
配比代号(中间泵抽速300L/s,前级泵抽速70L/s)配比代号(主泵抽速600L/s,中间泵抽速300L/s)主泵抽气速率为600L/s
双级滑阀真空泵(前级泵)
罗茨泵机组(中间泵为罗茨泵)注:有关罗茨泵机组型号的内容、含义及说明可参照GB/T6921一2004。5.3阀门
示例1:GDQ-J320
公称通径为320mm
直角式
高真空阀
示例2:DDC-JQ50
公称通径为50mm
带充气
直角式
低真空阀
示例3:GI-50
公称通径为50mm
高真空阀
小提示:此标准内容仅展示完整标准里的部分截取内容,若需要完整标准请到上方自行免费下载完整标准文档。