首页 > 其他行业标准 > JB/T 9678-2012盘形悬式绝缘子用钢化玻璃绝缘件外观质量
JB/T 9678-2012

基本信息

标准号: JB/T 9678-2012

中文名称:盘形悬式绝缘子用钢化玻璃绝缘件外观质量

标准类别:其他行业标准

英文名称:Appearance quality of toughened glass insulator bodies for cap and pin insulators

标准状态:现行

发布日期:2012-05-24

实施日期:2012-11-01

出版语种:简体中文

下载格式:.pdf .zip

相关标签: 盘形 悬式 绝缘子 钢化玻璃 绝缘 外观 质量

标准分类号

标准ICS号:电气工程>>绝缘>>29.080.10绝缘子

中标分类号:电工>>输变电设备>>K48绝缘子

关联标准

替代情况:替代JB/T 9678-1999

出版信息

出版社:机械工业出版社

标准价格:12.0

出版日期:2012-11-01

相关单位信息

起草单位:南京电气(集团)有限公司、西安高压电器研究院有限责任公司、国网电力科学研究院等

归口单位:全国绝缘子标准化技术委员会

发布部门:中华人民共和国工业和信息化部

标准简介

本标准规定了盘形悬式绝缘子用钢化玻璃绝缘件的外观质量要求和检查方法。 本标准适用于盘形悬式玻璃绝缘子串元件用玻璃件。


标准图片预览

JB/T 9678-2012盘形悬式绝缘子用钢化玻璃绝缘件外观质量
JB/T 9678-2012盘形悬式绝缘子用钢化玻璃绝缘件外观质量
JB/T 9678-2012盘形悬式绝缘子用钢化玻璃绝缘件外观质量
JB/T 9678-2012盘形悬式绝缘子用钢化玻璃绝缘件外观质量
JB/T 9678-2012盘形悬式绝缘子用钢化玻璃绝缘件外观质量

标准内容

ICS29.080.10
备案号:36572--2012
中华人民共和国机械行业标准
JB/T9678--2012
代替JB/T9678-1999
盘形悬式绝缘子用钢化玻璃绝缘件外观质量
Appearance quality of toughened glass insulator bodies for cap andpin insulators
2012-05-24发布
2012-11-01实施
中华人民共和国工业和信息化部发布前言
2规范性引用文件
3术语和定义
4玻璃件外观缺陷分类、描述与质量要求检查规则和方法
5.1逐个检查.
5.2判定检验..
检查方法..
图1玻璃件变形检查装置示意
表1玻璃件的外观缺陷分类、描述与质量要求次
JB/T9678--2012
JB/T9678—2012
本标准按照GB/T1.1-2009给出的规则起草。本标准代替JB/T9678--1999《盘形悬式玻璃绝缘子玻璃件外观质量》,与JB/T9678—1999相比主要技术变化如下:
调整了标准名称;
把术语和定义单独列为第3章,增加了玻璃件外观缺陷术语;把缺陷分类、描述和质量要求合并为一章;修改了JB/T9678一1999中结石、裂纹、缺料、气泡、痕迹、变形的描述;把JB/T9678—1999中的破损修改为剥落:把气泡直径最大充许值按照头部和其他部位分别列出:修改了痕迹缺陷的技术要求;
删除了有关气泡指数的表述;
一增加了检查规则与判定;
明确了各类缺陷的检查方法
本标准由中国机械工业联合会提出。本标准由全国绝缘子标准化技术委员会(SAC/TC80)归口。本标准起草单位:南京电气(集团)有限公司、西安高压电器研究院有限责任公司、国网电力科学研究院、自贡塞迪维尔钢化玻璃绝缘子有限公司、四川省宜宾市环球集团有限公司、浙江金利华电气股份有限公司、国家绝缘子避雷器质量监督检验中心等。本标准主要起草人:吴艳红、姚君瑞、顾瑞云、何勇、吴光亚、赵卉、司建龙、赵晓红、危鹏、胡文岐、王云鹏、石玉秉。
本标准所代替标准的历次版本发布情况为:ZBK50002-—1988;
-JB/T9678—1999。
1范围
盘形悬式绝缘子用钢化玻璃绝缘件外观质量JB/T9678—2012免费标准bzxz.net
本标准规定了盘形悬式绝缘子用钢化玻璃绝缘件(以下简称玻璃件)的外观质量要求和检查方法。本标准适用于盘形悬式玻璃绝缘子串元件用玻璃件。2规范性引用文件
下列文件对于本文件的应用是必不可少的。凡是注日期的引用文件,仅注日期的版本适用于本文件。凡是不注日期的引用文件,其最新版本(包括所有的修改单)适用于本文件。GB/T1001.1标称电压高于1000V的架空线路绝缘子第1部分:交流系统用瓷或玻璃绝缘子元件定义、试验方法和判定准则
GB/T2900.8电工术语绝缘子
3术语和定义
GB/T1001.1和GB/T2900.8界定的以及下列术语和定义适用于本文件。3.1
玻璃件外观缺陷appearancedefectofglassinsulatorbody绝缘子用玻璃件上的可见缺陷。玻璃件外观缺陷分类、描述与质量要求4
玻璃件的外观缺陷分类、描述与质量要求见表1。5检查规则和方法
5.1逐个检查
在玻璃件生产线上按照表1所列缺陷分类逐只检查玻璃件,直接剔除存在结石、裂纹、毛糙、缺料、开口泡、折痕缺陷的玻璃件,以及气泡、飞边、剥落、痕迹、变形等缺陷明显超出表1所述质量要求范围的玻璃件。
5.2判定检验
把存在气泡、飞边、剥落、痕迹、变形的缺陷,但缺陷大小及范围需采用测量工具、装置进行测量的玻璃件单独摆放,进行判定检验。判定准则见表1规定的质量要求。表1玻璃件的外观缺陷分类、描述与质量要求缺陷分类
开口泡
玻璃件内的固体杂质
玻璃件表面的可见开裂
玻璃件表面存在明显的不光滑
成型过程中因模具填充不完全造成的玻璃件外形残缺
玻璃件表面的破裂气泡
不允许
不允许
不允许
不允许
不允许
质量要求
JB/T9678-2012
缺陷分类
玻璃件表面形成的折叠痕迹
玻璃件内形成的气体占位
表1(续)
不允许
质量要求
头部:直径0.5mm以上不允许,0.5mm及以下不超过5个;其他部位:直径2mm以上不允许,2mm及以下不超过5个玻璃件在成型模具的合缝线处所形成的凸出部分
玻璃件相互之间或与外物相碰撞而引起的表面局部缺失
玻璃件表面形成的皱痕等印迹
玻璃件与图样规定形状不符的变化5.3检查方法
5.3.1目视检查
高度和宽度均应不大于0.5mm
单个面积应不大于0.25cm2,总面积应不大于1cm2深度应不大于0.5mm,长度应不大于40mmA装置和B装置(见图1)测得的最大偏差应分别不大于玻璃件公称直径的3%和2%
结石、裂纹、毛糙、缺料、开口泡、折痕用目视检查。气泡直径和计数、飞边尺寸、剥落尺寸、痕迹尺寸一般用目视检查,必要时可借助适宜的测量工具进行检查。
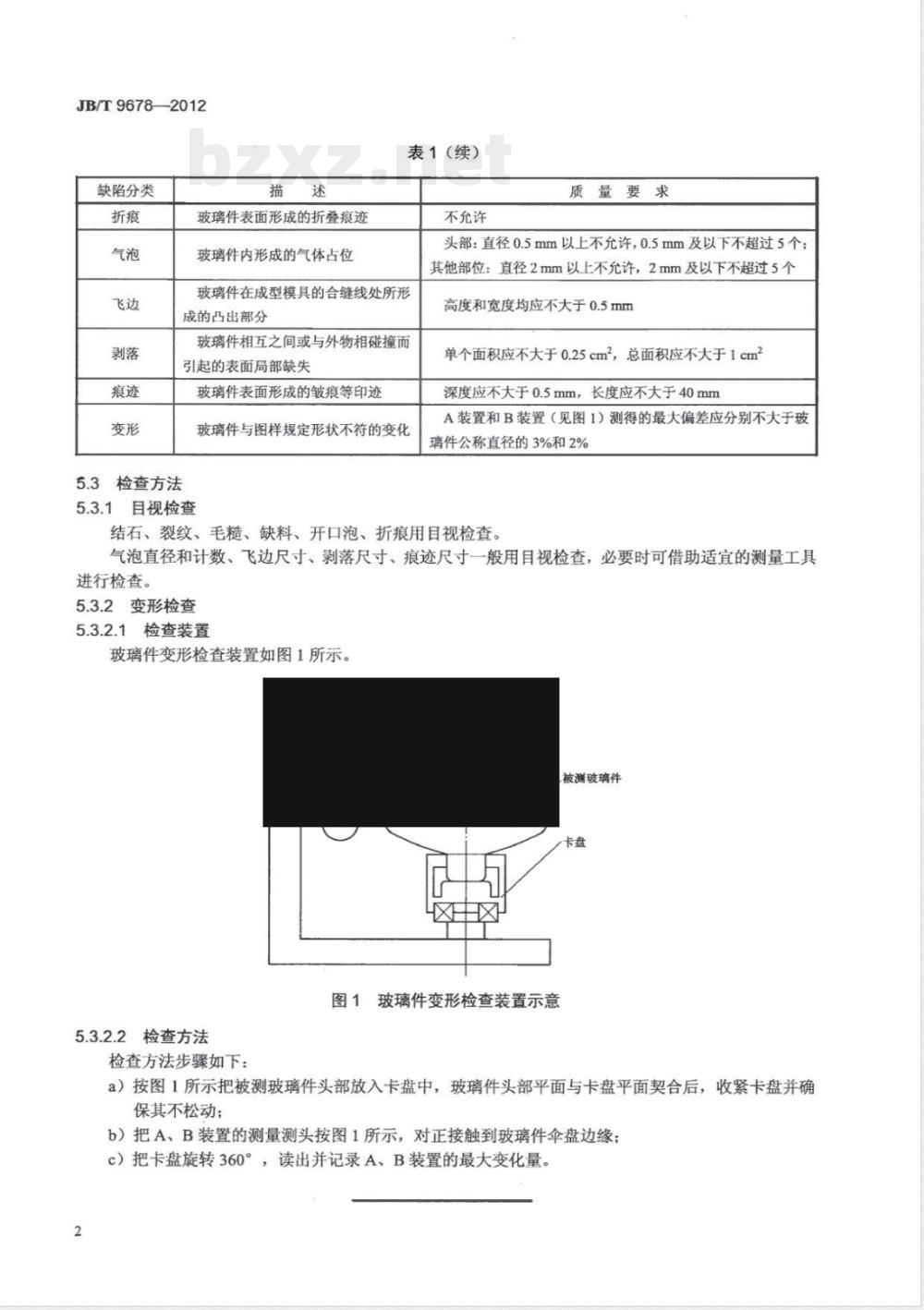
5.3.2变形检查
5.3.2.1检查装置
玻璃件变形检查装置如图1所示。被测玻璃件
图1玻璃件变形检查装置示意
5.3.2.2检查方法
检查方法步骤如下:
a)按图1所示把被测玻璃件头部放入卡盘中,玻璃件头部平面与卡盘平面契合后,收紧卡盘并确保其不松动;
b)把A、B装置的测量测头按图1所示,对正接触到玻璃件伞盘边缘;c)把卡盘旋转360°,读出并记录A、B装置的最大变化量。2
9678-2012
中华人民共
机械行业标准
盘形悬式绝缘子用钢化玻璃绝缘件外观质量
JB/T9678—2012
机械工业出版社出版发行
北京市百万庄大街22号
邮政编码:100037
210mm×297mm?0.5印张?8千字
2012年12月第1版第1次印刷
书号:15111·10669
网址:http://www.cmpbook.com编辑部电话:
直销中心电话:
(010)88379778
(010)88379693
封面无防伪标均为盗版
版权专有
侵权必究
小提示:此标准内容仅展示完整标准里的部分截取内容,若需要完整标准请到上方自行免费下载完整标准文档。