首页 > 其他行业标准 > JB/T 20135-2011安瓿注射液异物自动检查机
JB/T 20135-2011

基本信息

标准号: JB/T 20135-2011

中文名称:安瓿注射液异物自动检查机

标准类别:其他行业标准

英文名称:Automatic ampoule injection impurity detecting machine

标准状态:现行

发布日期:2011-05-18

实施日期:2011-08-01

出版语种:简体中文

下载格式:.pdf .zip

相关标签: 自动 检查

标准分类号

标准ICS号:11.120.30

中标分类号:医药、卫生、劳动保护>>制药、安全机械与设备>>C92制药加工机械与设备

关联标准

出版信息

出版社:中国计划出版社

标准价格:10.0

出版日期:2011-08-01

相关单位信息

起草单位:湖南正中制药机械有限公司

归口单位:全国制药装备标准化技术委员会

发布部门:中华人民共和国工业和信息化部

标准简介

本标准规定了安瓿注射液异物自动检查机的标记、要求、试验方法、检验规则和标志、使用说明书、包装、运输与贮存。 本标准适用于检测安瓿注射液中粒径或长度大于等于50μm可见异物的安瓿注射液异物自动检查机。


标准图片预览

JB/T 20135-2011安瓿注射液异物自动检查机
JB/T 20135-2011安瓿注射液异物自动检查机
JB/T 20135-2011安瓿注射液异物自动检查机
JB/T 20135-2011安瓿注射液异物自动检查机
JB/T 20135-2011安瓿注射液异物自动检查机

标准内容

ICS11.120.30
备案号:31885—2011
中华人民共和国制药机械行业标准JB/T201352011
安注射液异物自动检查机
Automatic ampouleinjectionimpuritydetectingmachine2011-05-18发布
2011-08-01实施
中华人民共和国工业和信息化部发布前言www.bzxz.net
规范性引用文件
标记·
试验方法·
检验规则
7标志、使用说明书、包装、运输、储存附录A(规范性附录)
附录B(资料性附录)
试瓶制作:
检查机检测与人工检测对比试验JB/T201352011
JB/T20135-—2011
本标准根据《药品生产质量管理规范》、JB20067-2005《制药机械符合药品生产质量管理规范的通则》和GB/T1.1一2009《标准化工作导则第1部分:标准的结构和编写》的有关规定制定。本标准由中国制药装备行业协会提出。本标准由全国制药装备标准化技术委员会(SAC/TC356)归口。本标准起草单位:湖南正中制药机械有限公司。本标准主要起草人:胡国清、周绍辉、杜笑鹏、李太玉。I
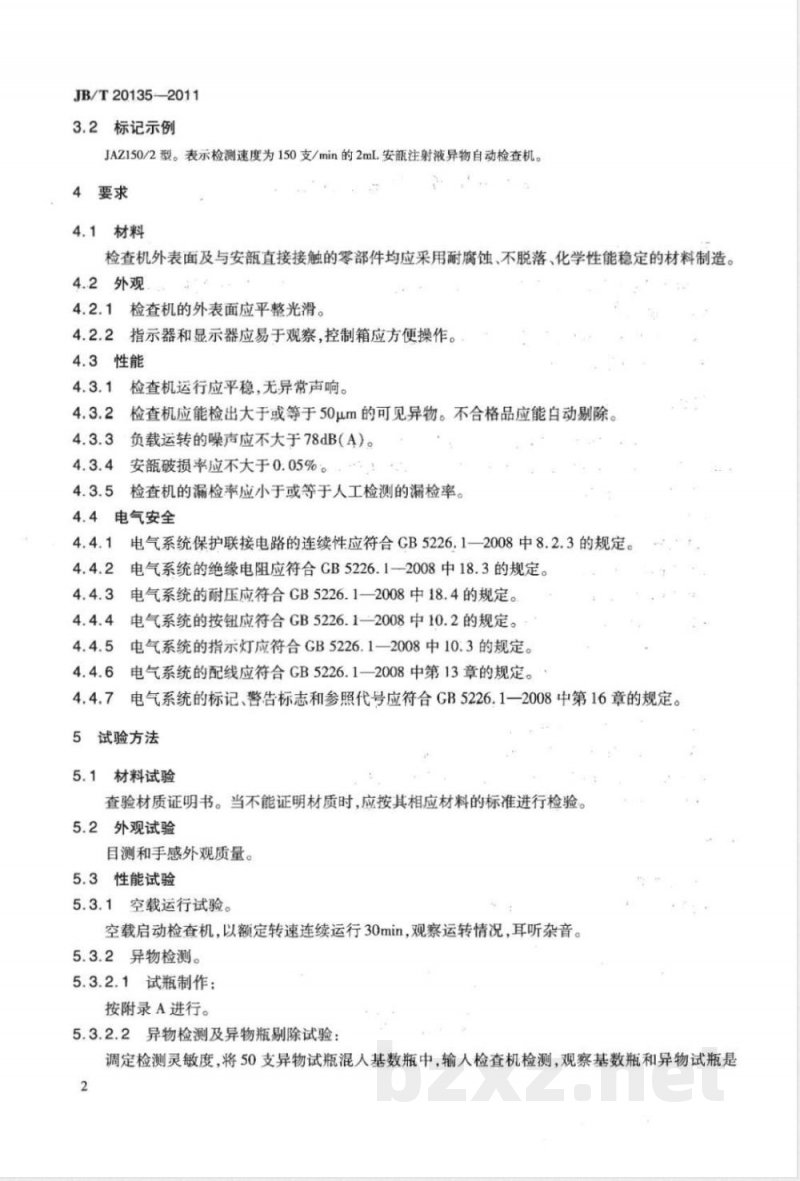
1范围
安注射液异物自动检查机
JB/T20135-—2011
本标准规定了安瓶注射液异物自动检查机的标记、要求、试验方法、检验规则和标志、使用说明书、包装、运输、储存。
本标准适用于检测安颜注射液中粒径或长度大于或等于50um可见异物的安注射液异物自动检查机(以下简称检查机)。2规范性引用文件
下列文件对于本标准的应用是必不可少的。凡是注日期的引用文件,仅注日期的版本适用于本标准。凡是不注日期的引用文件,其最新版本(包括所有的修改单)适用于本标准。GB/T191包装储运图示标志
GB2637安
GB5226.1--2008机械电气安全机械电气设备第1部分:通用技术条件GB/T6388运输包装收发货标志
GB/T9969
GB/T10111
工业产品使用说明书总则
随机数的产生及其在产品质量抽样检验中的应用程序GB/T13306
GB/T13384
机电产品包装通用技术条件
GB/T16769
金属切削机床噪声声压级测量方法GBW(E)120046微粒标准物质
YY/T0216--1995制药机械产品型号编制方法中华人民共和国药典(2010版)二部国家药典委员会药品生产质量管理规范国家食品药品监督管理局3标记
3.1型号编制
按YY/T0216—1995的规定编制。A
规格代号:检测速度(支/min)/安颜的规格(mL)特征代号:自动检测
型式代号:安甄注射液
功能代号:检测机械
JB/T20135-2011
3.2标记示例
JAZ150/2型。表示检测速度为150支/min的2mL安部注射液异物自动检查机。4要求
4.1材料
检查机外表面及与安直接接触的零部件均应采用耐腐蚀、不脱落、化学性能稳定的材料制造。4.2外观
4.2.1检查机的外表面应平整光滑。4.2.2指示器和显示器应易于观察,控制箱应方便操作。4.3性能
检查机运行应平稳,无异常声响。检查机应能检出大于或等于50um的可见异物。不合格品应能自动剔除4.3.2
4.3.3负载运转的噪声应不大于78dB(A)。4.3.4
安破损率应不大于0.05%。
检查机的漏检率应小于或等于人工检测的漏检率。4.4电气安全
电气系统保护联接电路的连续性应符合GB5226.1—2008中8.2.3的规定。4.4.2电气系统的绝缘电阻应符合CB5226.1-2008中18.3的规定。4.4.3电气系统的耐压应符合GB5226.1—2008中18.4的规定。4.4.4电气系统的按钮应符合GB5226.12008中10.2的规定。4.4.5电气系统的指示灯应符合CB5226.1—2008中10.3的规定。4.4.6电气系统的配线应符合GB5226.1一2008中第13章的规定。4.4.7电气系统的标记、警告标志和参照代号应符合GB5226.1—2008中第16章的规定。5试验方法
5.1材料试验
查验材质证明书。当不能证明材质时,应按其相应材料的标准进行检验。5.2外观试验
目测和手感外观质量。
5.3性能试验
5.3.1空载运行试验。
空载启动检查机,以额定转速连续运行30min,观察运转情况,耳听杂音。5.3.2异物检测。
5.3.2.1试瓶制作:
按附录A进行。
5.3.2.2异物检测及异物瓶剔除试验:调定检测灵敏度,将50支异物试瓶混入基数瓶中,输人检查机检测,观察基数瓶和异物试瓶是2
否进人不同区域,异物试瓶全部剔除并进入不合格品区为合格。5.3.3噪声试验。
以150支/min的速度负载运行,按CB/T16769规定的方法测试5.3.4破损率试验。
检查机负载运行1h,统计破损瓶数,按式(1)计算破损率:破损率:=破损瓶数/检测瓶总数×100%5.3.5检查机检测与人工检测对比试验。参照附录B的规定进行。
5.4电气安全试验
JB/T20135-2011
(1)
5.4.1电气系统保护联接电路的连续性、绝缘:电阻、耐压性能分别按GB5226.1一2008中18.2、18.3、18.4的规定进行。
5.4.2电气系统的按钮、指示灯、配线、标记、警告标志和参照代号分别按GB5226.1—2008中10.2、10.3、第13章和第16章的规定进行检查。6检验规则
6.1检验分类
检查机的检验分为出厂检验和型式检验。6.2出厂检验
6.2.1每台检查机须经制造单位质量检验部门按表1中的检验项目逐台检验合格后,并附有产品合格证方能出厂。
表1出厂检验项目
检查项目
电气安全
“要求的章、条号
4.3.1~4.3.4
“试验方法”的章、条号
5.3.1~5.3.4
6.2.2检查机在检验过程中,如发现不合格项,允许退回进行修整,经修整后再提交复检,复检合格后方能出厂;如仍不合格,则判为不合格品。6.3型式检验
6.3.1型式检验条件。
有下列情况之一时,应进行型式试验a)新产品试制定型或投产鉴定时;b)
产品的结构、材料、工艺有较大改进,可能影响性能时;c)
产品停产1年后,恢复生产时;
国家质量监督机构提出进行型式试验要求时:3
JB/T20135—2011
e)出厂检验结果与上次型式检验有较大差异时。6.3.2型式检验项目。
型式检验项目为本标准中的全部要求。若制造单位不具备测试条件,则允许在产品使用现场进行。
6.3.3抽样规则。
型式检验的样机应从出厂检验合格的产品中按GB/T10111规定的方法抽取10%(至少1台),检测1台。
6.4判定规则
型式检验中,各项检验结果都符合本标准的要求时,判定该型式检验合格。在检验中,若电气安全性能的保护联接电路的连续性、绝缘电阻、耐压性能有一项不合格,即判定该产品型式检验不合格。若其他项有不合格时,允许在已抽取的样机中加倍复测不合格项,如仍不合格,则判定该产品型式检验不合格。
7标志、使用说明书、包装、运输、储存7.1标志
检查机的标牌应固定在机器的明显位置,标牌应符合GB/T13306的规定,标牌内容包括:a)
产品名称及型号;
产品主要参数;
产品编号及制造日期;
制造商名称、商标;
产品标准号。
包装箱储运图示标志及文字应清晰,符合GB/T191的规定,包装箱外应有下列内容:产品名称及型号;
发货日期;
发、收货单位名称;
发、收货站名;
毛重、外形尺寸;
包装储运图形标志。
7.2使用说明书
检查机使用说明书应符合GB/T9969的规定,说明书的电气部分应符合GB5226.1—2008中17.7的规定。
7.3包装
7.3.1产品包装应符合GB/T13384的规定。7.3.2包装箱内应有下列随机文件:a)产品合格证;
产品使用说明书;
装箱单;
d)随机备件、附件及清单;
e)本标准规定的材质证明书。
7.4运输
JB/T20135—2011
产品运输应符合铁路、公路和水路货物运输的规定。装卸过程中不允许翻滚、碰撞、挤压或歪置,运输时要遮篷。
7.5储存
检查机装箱后,应贮存在无腐蚀性气体、干燥、通风良好的室内或有遮蔽的场所,不得露天存放。JB/T20135—2011
A.1试瓶制作环境
附录A
(规范性附录)
试瓶制作
应符合《药品生产质量管理规范》规定的小容量注射剂灌封工艺要求的洁净区域。A.2制作标准微粒稀释液
取符合GBW(E)120046标称值50um的乳胶微粒(固体含量5%)的标准粒子0.5mL,加人符合《中华人民共和国药典》(2010版)二部规定并经过0.22um过滤器的注射用水50mL,制得乳胶微粒一级稀释液。
从乳胶微粒一级稀释液中取1mL,加人50mL注射用水中,制得乳胶微粒二级稀释液。注:取乳胶微粒和乳胶微粒一级稀释液前必须用力摇匀(摇动不少于50次)。A.3制作试验基数瓶
在灌封试验环境下,取符合GB2637规定的2mL无色玻璃安2000支,每支灌装符合《中华人民共和国药典》(2010版)二部规定并经过0.22um过滤器的注射用水2mL,其中150支暂不封口,其余的立即拉丝封口。
A.4制作异物试瓶
在灌封试验环境下,取基数瓶中未封口的150支安,加人标称值50um的标准微粒二级稀释液0.1mL/瓶,并立即拉丝封口。然后用放大50倍的显微镜从150瓶中挑选出2颗以上标准微粒的异物试瓶50支,并在不干涉试瓶检查部位(如瓶颈顶部)作试瓶标记,如A1····A50。其余100支异物试瓶封存管理。
A.5其他规格的安额小容量注射剂的试瓶制作参照A.1~A.4的规定。
附录B
(资料性附录)
检查机检测与人工检测对比试验B.1检查机检测与人工检测对比的目的证明检查机检测的可靠性。
确定检测标样瓶数量
JB/T20135—2011
用户生产现场随机抽取同种规格(如2mL)、同种药液的安不少于12000瓶,分为6等分。B.3
以漏检率作对比
漏检率计算方法按式(B.1)。
漏检率=未检出的不合格品支数/总检支数×100%B.4
比较方法
人机互检。
人机对比检测试验
机器以额定检测速度分别检测标样品中的1、2、3等分,将其合格品数量填人表B.1中。表B.1机器检测记录表
第1次
第2次
第3次
三次合计
总检药品数
总检药品
机器检测
合格品数
机检合格品总数
灯检工从机检合格品中
检出的不合格品数
漏检不合格品总数
机检漏检率(%)
平均机检漏检率(%)
B.5.2人工检测的检验人员需具备灯检资格且是有经验的专职人员,在《中华人民共和国药典》(2010版)二部规定的光照度背景下,以正常工作时的检测速度检测标样品中的4,5、6等分,将其合格品数量填入表B.2中。
JB/T20135—2011
第1次
第2次
第3次
三次合计
总检药品数
总检药品
人工检测记录表
人工检测
合格品数
人检合格品总数
机器从人工检测合格品中
检出的不合格品数
漏检不合格品总数
人检漏检率(%)
平均人检漏检率(%)
B、5.3由上述灯检人员分别对机检的三次合格品进行复查,若查出漏检的不合格品列于表B.1中,并按式(B.1)计算漏检率填人表B.1中。B.5.4人工检测的合格品分组静置4h后,由机器分别对人检的三次合格品进行复查,查出漏检的不合格品列于表B.2中,并按式(B.1)计算漏检率填人表B.2中。注1:人工灯检后的药液安静置4h后机检,是为了消除人工翻倒检查后药液中可能产生的气泡。注2:机器从人检合格品中检出的不合格品数需经2位以上人工再次检查确认后填人表中。B.6试验结果评定
对平均人检漏检率和平均机检漏检率进行比较,平均机检漏检率小于平均人检漏检率,说明机器检测效果优于人工检测。
小提示:此标准内容仅展示完整标准里的部分截取内容,若需要完整标准请到上方自行免费下载完整标准文档。