首页 >  其他行业标准 >  JB/T 9549-2014真空铜 技术条件

基本信息

标准号: JB/T 9549-2014

中文名称:真空铜 技术条件

标准类别:其他行业标准

标准状态:现行

发布日期:2014-07-09

实施日期:2014-11-01

出版语种:简体中文

下载格式:.pdf .zip

下载大小:1.92 MB

相关标签: 真空 技术

标准分类号

中标分类号:电工>>电工材料和通用零件>>K14电工合金零件

关联标准

替代情况:替代JB/T 9549-1999

出版信息

出版社:机械工业出版社

页数:8页

标准价格:12.0

出版日期:2014-11-01

相关单位信息

发布部门:中华人民共和国工业和信息化部

标准简介

本标准规定了真空铜的要求、试验方法、检验规则及标志、标签、说明书、包装、运输、贮存。 本标准适用于真空冶炼方法制造的低含气量纯铜产品。


标准内容

ICS29.120.99
备案号:47242—2014
中华人民共和国机械行业标准
JB/T9549—2014
代替JB/T9549—1999
真空铜
技术条件
VacuumcopperTechnicalspecification2014-07-09发布
2014-11-01实施
中华人民共和国工业和信息化部发布前言,
范围。
规范性引用文件
4技术要求..
4.1外观.
4.2形状和尺寸
4.3化学成分、气体含量及力学物理性能5试验方法
外观,
形状和尺寸.
化学成分。
气体含量及力学物理性能
6检验规则.
检验项目.
6.3判定规则.
7标志、标签和说明书
包装、运输和贮存
化学成分、气体含量及力学物理性能目
表2气体含量、硬度、密度和电导率检验抽样表次
JB/T9549—2014Www.bzxZ.net
JB/T9549—2014
本标准按GB/T1.1一2009给出的规则起草。本标准代替JB/T9549—1999《真空铜技术条件》,与JB/T9549—1999相比主要技术变化如下:将N2含量(质量分数)修改为7×10~。本标准由中国机械工业联合会提出。本标准由全国电工合金标准化技术委员会(SAC/TC228)归口。本标准负责起草单位:桂林电器科学研究院有限公司。本标准参加起草单位:温州宏丰电工合金股份有限公司、福达合金材料股份有限公司、浙江乐银合金有限公司、温州聚星电接触科技有限公司。本标准主要起草人:谢永忠、梁永和、吴新合、柏小平、陈建新、陈静。本标准所代替标准的历次版本发布情况为:-JB/T9549—1999。
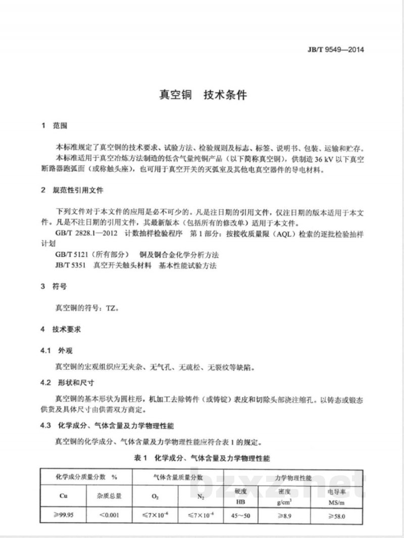
1范围
真空铜
技术条件
JB/T9549—2014
本标准规定了真空铜的技术要求、试验方法、检验规则及标志、标签、说明书、包装、运输和贮存。本标准适用于真空冶炼方法制造的低含气量纯铜产品(以下简称真空铜),供制造36kV以下真空断路器跑弧面(或称触头座),也可用于真空开关的灭弧室及其他电真空器件的导电材料。2规范性引用文件
下列文件对于本文件的应用是必不可少的。凡是注日期的引用文件,仅注日期的版本适用于本文件。凡是不注日期的引用文件,其最新版本(包括所有的修改单)适用于本文件。GB/T2828.1一2012计数抽样检验程序第1部分:按接收质量限(AQL)检索的逐批检验抽样计划
铜及铜合金化学分析方法
GB/T5121(所有部分)4
JB/T5351真空开关触头材料基本性能试验方法3符号
真空铜的符号:TZ。
4技术要求
4.1外观
真空铜的宏观组织应无夹杂、无气孔、无疏松、无裂纹等缺陷。4.2形状和尺寸
真空铜的基本形状为圆柱形,机加工去除铸件(或铸锭)表皮和切除头部浇注缩孔。以铸态或锻态供货及具体尺寸由供需双方商定。4.3化学成分、气体含量及力学物理性能真空铜的化学成分、气体含量及力学物理性能应符合表1的规定。表1
化学成分、气体含量及力学物理性能化学成分质量分数%
杂质总量
气体含量质量分数
≤7×10-6
≤7×10-6
力学物理性能
电导率
JB/T9549—2014
试验方法
5.1外观
真空铜的外观质量在自然光下用肉眼或放大镜(≤30倍)检测。5.2
形状和尺寸
真空铜的形状采用目测,尺寸以卡尺或相同准确度的通用量具测量。5.3化学成分
真空铜的化学成分根据所测元素按GB/T5121的相关部分测定。5.4气体含量及力学物理性能
气体含量、硬度、密度和电导率的检测按JB/T5351的规定进行。检验规则
6.1组批
同一批原材料和同一种工艺下连续制造的产品为一批。6.2检验项目
检验项目为外观、尺寸和表1所列各项。6.3判定规则
6.3.1外观和尺寸
外观和尺寸逐件检验,按件判定。6.3.2气体含量、硬度、密度和电导率气体含量、硬度、密度和电导率检验按GB/T2828.1一2012要求,以二次正常抽样方案、特殊检验水平S-3进行抽样,接收质量限(AQL)为10。气体含量、硬度、密度和电导率检验抽样表见表2。表2
样本量字码
批量范围
91~150
151~280
281~500
气体含量、
硬度、密度和电导率检验抽样表抽样
样本量
累计样本量
接收质量限(AQL)10
样本量字码
注:-
批量范围
气体含量、硬度、
密度和电导率检验抽样表(续)抽样次
501~1200
1201~3200
样本量
累计样本量
JB/T9549—2014
接收质量限(AQL)10
使用箭头下面的第一个
个抽样方案,如果样本量大于或等于批量时,整批进行百分之百检查;-接收数;
拒收数。
4对化学成分和宏观组织作不定期检验。6.4
标志、
标签和说明书
每个真空铜应有制造厂编号。
每批产品应附有产品检验合格证书。产品检验合格证书应标明:
a)产品标记;
b)制造厂名称和牌号:
c)件数、制造厂编号和规格;
d)出厂日期;
e)检验员姓名或检验部门印章。包装、运输和购存
8.1产品应装在木箱内运输。
包装箱外应标明:
a)制造厂名称;
b)产品名称;
c)毛重和净重:
d)轻放、防潮、防震标记。
8.3产品应在干燥、无腐蚀性气氛中运输和贮存。Re
JB/T9549-2014
中华人民共和
机械行业标准
真空铜技术条件
JB/T9549—2014
机械工业出版社出版发行
北京市百万庄大街22号
邮政编码:100037
210mm×297mm?0.5印张·11千字2014年12月第1版第1次印刷
定价:12.00元
书号:15111·12285
网址:http://www.cmpbook.com编辑部电话:
直销中心电话:
(010)88379778
(010)88379693
封面无防伪标均为盗版
版权专有
侵权必究

小提示:此标准内容仅展示完整标准里的部分截取内容,若需要完整标准请到上方自行免费下载完整标准文档。

标准图片预览

JB/T 9549-2014真空铜 技术条件 JB/T 9549-2014真空铜 技术条件 JB/T 9549-2014真空铜 技术条件 JB/T 9549-2014真空铜 技术条件 JB/T 9549-2014真空铜 技术条件