首页 > 其他行业标准 > JB/T 11126-2010印刷机械; 直接制版冲版机
JB/T 11126-2010

基本信息

标准号: JB/T 11126-2010

中文名称:印刷机械; 直接制版冲版机

标准类别:其他行业标准

英文名称:Printing machinery-Thermal CTP plate processor

标准状态:现行

发布日期:2011-01-21

实施日期:2011-04-01

出版语种:简体中文

下载格式:.pdf .zip

相关标签: 印刷 机械 直接 制版

标准分类号

标准ICS号:成像技术>>印制技术>>37.100.10印刷、复制设备

中标分类号:机械>>通用机械与设备>>J87印刷机械

关联标准

出版信息

出版社:机械工业出版社

标准价格:18.0

出版日期:2011-04-01

相关单位信息

起草单位:旺昌机械工业(昆山)有限公司、虎丘影像科技(苏州)有限公司、北京印刷机械研究所

归口单位:全国印刷机械标准化技术委员会(SAC/TC192)

发布部门:工业和信息化部

标准简介

本标准规定了热敏型直接制版冲版机的术语和定义、基本参数、型号和名称、要求、试验方法、检验规则、标志、包装、运输和贮存。 本标准适用于铝版基预制感光热敏型直接制版卧式冲版机。


标准图片预览

JB/T 11126-2010印刷机械; 直接制版冲版机
JB/T 11126-2010印刷机械; 直接制版冲版机
JB/T 11126-2010印刷机械; 直接制版冲版机
JB/T 11126-2010印刷机械; 直接制版冲版机
JB/T 11126-2010印刷机械; 直接制版冲版机

标准内容

ICS 37.100.10
备案号:30738—2011
中华人民共和国机械行业标准
JB/T11126—-2010
印刷机械
热敏型直接制版冲版机
Printing machinery --- Thermal CTP plate processor2010-12-29 发布
2011-04-01实施
中华人民共和国工业和信息化部发布1范围
印刷机械热敏型直接制版冲版机JB/T11126--2010
本标准规定了热敏型直接制版冲版机的术语和定义、基本参数、型号和名称、要求、试验方法、检验规则、标志、包装、运输和贮存。本标准适用于铝版基预制感光热敏型直接制版卧式冲版机(以下简称冲版机)。2规范性引用文件
下列文件对于本文件的应用是必不可少的。凡是注日期的引用文件,仅注日期的版本适用于本文件。凡是不注日期的引用文件,其最新版本(包括所有的修改单)适用于本文件。GB/T191包装储运图示标志
GB2894安全标志及其使用导则
GB/T4728(所有部分)
GB/T4879防锈包装
电气简图用图形符号
GB5226.1一2008机械电气安全机械电气设备第1部分:通用技术条件GB/T6388
运输包装收发货标志
GB/T9969
工业产品使用说明书总则
GB/T13306标牌
GB/T13384
机电产品包装通用技术条件
GB/T14436工业产品保证文件总则印刷机械产品命名与型号编制方法JB/T3090E
3术语和定义
下列术语和定义适用于本文件。3.1
显影液损耗补充developerreplenishment为维持显影液浓度的稳定性,在每次显影后添加补充液,对显影过程中损耗的显影液进行定量补充;显影液损耗补充量根据冲版机显影版材的面积和设置的单位面积补充量计算。3.2
显影液氧化补充developer anti-oxygen replenishment为维持显影液浓度的稳定性,在工作过程中添加补充液,对冲版机工作时显影液被空气氧化的损耗进行定量补充;显影液氧化补充量根据冲版机开机后的工作时间和设置的单位时间补充量计算。3.3
开机补充developerpoweronreplenishment为维持显影液浓度的稳定性,在开机时添加补充液,对冲版机关机后显影液被空气氧化的损耗进行补充;显影液开机补充量设置的冲版机关机后的累积时间和单位时间补充量计算。4基本参数、型号和名称
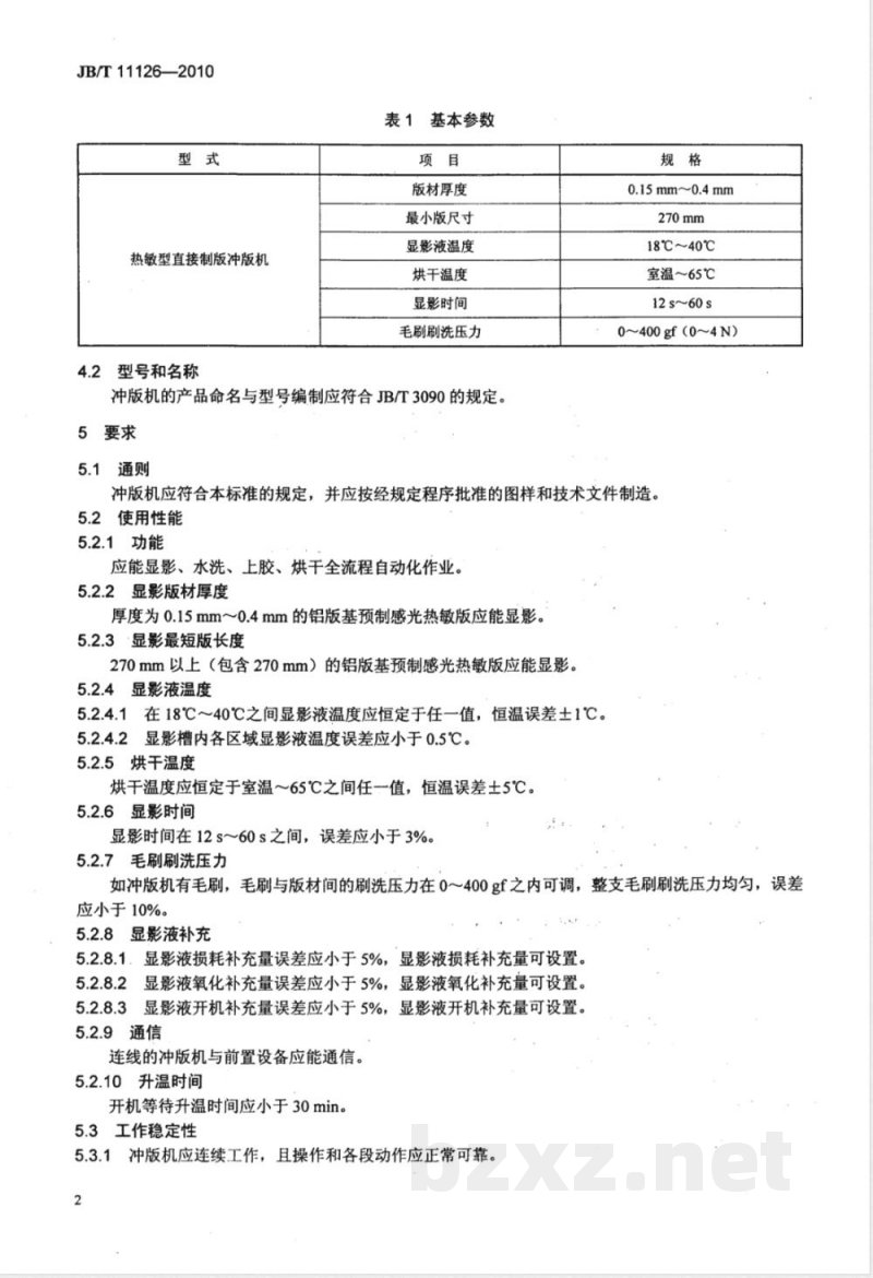
4.1基本参数
基本参数见表1。
JB/T11126—2010
热敏型直接制版冲版机
4.2型号和名称
表1基本参数
版材厚度
最小版尺寸
显影液温度
烘干温度
显影时间
毛刷刷洗压力
冲版机的产品命名与型号编制应符合JB/T3090的规定。5要求
5.1通则
0.15mm~0.4mm
18℃~40℃
室温~65℃
12 s~60 s
0~400 gf (0~4 N)
冲版机应符合本标准的规定,并应按经规定程序批准的图样和技术文件制造。5.2使用性能
5.2.1功能
应能显影、水洗、上胶、烘干全流程自动化作业。5.2.2显影版材厚度
厚度为0.15mm~0.4mm的铝版基预制感光热敏版应能显影。5.2.3显影最短版长度
270mm以上(包含270mm)的铝版基预制感光热敏版应能显影。5.2.4显影液温度
5.2.4.1在18℃~40℃之间显影液温度应恒定于任一值,恒温误差土1℃。5.2.4.2显影槽内各区域显影液温度误差应小于0.5℃。5.2.5烘干温度
烘干温度应恒定于室温~65℃之间任一值,恒温误差土5℃。5.2.6显影时间
显影时间在12s~60s之间,误差应小于3%。5.2.7毛刷刷洗压力
如冲版机有毛刷,毛刷与版材间的刷洗压力在0~400gf之内可调,整支毛刷刷洗压力均匀,误差应小于10%。
5.2.8显影液补充
5.2.8.1.显影液损耗补充量误差应小于5%,显影液损耗补充量可设置。5.2.8.2显影液氧化补充量误差应小于5%,显影液氧化补充量可设置。5.2.8.3显影液开机补充量误差应小于5%,显影液开机补充量可设置。5.2.9通信
连线的冲版机与前置设备应能通信。5.2.10升温时间
开机等待升温时间应小于30min。5.3工作稳定性
5.3.1冲版机应连续工作,且操作和各段动作应正常可靠。2
5.3.2输版部分应运转平稳,无卡阻、歪斜和颠震现象。5.3.3显影时,版材通过各段碾干辊后表面不应有液体残流。JB/T11126--2010
5.3.4显影后,版材应平整,版材表面不应有划伤等痕迹,网点密度误差应小于1%。5.3.5工作时应能保持显影液液面高度不变。5.3.6断电后重新开启冲版机电源,原设置的参数应保持不变。5.4噪声
整机噪声应不大于70dB(A)。
5.5安全
5.5.1各液槽及间隔,各管道和接口应密封可靠,无渗漏现象。5.5.2正常工作时,操作者不应受到药液飞溅、滴漏的伤害。当打开冲版机外罩,设备的传动机构应能停止运转,防止卷入,保护作业人员安全。5.5.3
5.5.4预热段加热器和烘干加热器应有过热保护装置。5.5.5在开机状态下,显影槽无显影液时,显影加热器、显影液循环装置和传动装置应停止工作。5.6电气质量
5.6.1电气系统应布线整齐,排列有序、接头牢固;各种标记应齐全、清晰和正确,电气简图用图形符号应符合GB/T4728的规定。
5.6.2电气系统工作安全、灵敏、可靠,在电压波动为土10%的情况下,机器应能正常工作。5.6.3机器起动前声响报警装置应能发出使人听到的声响信号,并延时响应3s后方可起动。机器上应安装有红色故障显示灯。5.6.4
5.6.5所有外露可导电部分都应按GB5226.1--2008中8.2.1的要求连接到保护联结电路上,保护联结电路的连续性应符合GB5226.1--2008中8.2.3的规定。5.6.6在动力电路导线和保护联结电路间施加500Vd.c.时,测得的绝缘电阻不应小于1MQ2。在动力电路导线和保护联结电路之间施加1000V的电压、时间近似1s,不应出现击穿放电现5.6.7
5.7外观质量
外露加工表面不准许有磕碰、划伤和锈斑等缺陷。5.7.1
5.7.2外露镀件镀层应细致、均匀,无剥落、起泡、局部无镀层等缺陷。5.7.3外露氧化件氧化膜应均匀致密、色泽一致,不准许有未氧化的斑点等缺陷。5.7.4外露非加工表面不应有气孔、凸瘤、凹陷等有损美观的缺陷。5.7.5涂漆件涂层应光滑、平整;颜色、光泽要均匀一致;若采用美术漆,其花纹要均匀一致;漆膜丰满,无明显突出颗粒和粘附物,漆膜不准许有流挂、起泡等缺陷。5.7.6外露药液管道应排列有序、整洁。6试验方法
6.1试验条件
6.1.1环境温度10℃~35℃,相对湿度30%~80%,无日光及晒版光源直接照射,无粉尘和腐蚀性气体。
6.1.2其他条件:除特殊说明外,试验版材均为试验机型能显影的最大规格版材。6.2显影检查
6.2.1显影时,目视检查各段工作流程,应符合5.2.1的规定。6.2.2分别用厚度为0.15mm和0.4mm的已感光的热敏版显影,应符合5.2.2的规定。6.2.3用长度为270mm的热敏版显影,应符合5.2.3的规定。6.3显影液温度试验下载标准就来标准下载网
JB/T11126—2010
6.3.1在显影槽内加满显影液,开启冲版机,设置显影液温度(为能有效验证恒温效果,在冲版机显影温度控制范围内,设置的温度高于或低于环境温度5℃),待温度稳定后,用分辨率为0.1℃的测温仪测量显影液温度,按式(1)计算恒温误差,应符合5.2.4.1的规定。AT=T-Ts
式中:
AT—恒温误差值,单位为摄氏度(℃);T一显影液测量温度值,单位为摄氏度(℃);T
一显影液设置温度值,单位为摄氏度(℃)。(1)
6.3.2在显影槽显影有效范围内,如图1所示,用分辨率为0.1℃的测温仪测量九处显影液温度,按式(2)计算温度误差,应符合5.2.4.2的规定。O
式中:
俯视图
显影液温度测量位置示意图
AT=Tmax- T.
AT一显影液温度误差值,单位为摄氏度(℃);Tmax测量九点显影液最高温度值,单位为摄氏度(℃);Tmin
一测量九点显影液最低温度值,单位为摄氏度(℃)。6.4烘干温度试验
将冲版机烘干温度设置为50℃,起动烘干加热恒温装置,待温度稳定后,用分辨率为0.1℃的测温仪测量干燥箱温度,按式(1)计算恒温误差,应符合5.2.5的规定。6.5显影时间试验
显影时,打开显影段上盖,当版材进入显影液时,按下秒表开始计时,当版材离开显影液时,停止计时;反复五次,按式(3)和式(4)计算显影时间误差,应符合5.2.6的规定。I =i+t2+t+t4 +ts
式中:
8—显影时间误差;
一测量显影时间值,单位为秒(s);一测量五次显影时间平均值,单位为秒(s)。6.6毛刷刷洗压力试验
×100%
(4)
设置毛刷转速在100r/min~120r/min之间的某一值,用图2的方法,将9cm宽、20cm长、0.17mm厚的膜片(见图3)置于毛刷下方,开启冲版机使毛刷转动,在显影液或水中,用分辨率为5g的拉力计缓慢匀速竖直向上拉起膜片,拉力计测量值即为毛刷刷洗压力值。整支毛刷测量三处(见图4),每处测量五次,按式(5)、式(6)和式(7)计算毛刷刷洗压力误差,应符合5.2.7的规定。L = L + Ln + Ls + Lu + Lys
式中:
毛刷转动方向
拉力方向
拉力计
毛刷刷洗压力测量示意图
图3膜片
图4毛刷刷洗压力测量位置图
毛刷刷洗压力误差(%);
测量i处毛刷刷洗压力值,单位为克力(gf);L
三处毛刷刷洗压力平均值,单位为克力(gf)。L
显影液补充试验
JB/T11126—-2010
6.7.1将冲版机显影液补充管插入存有2000mL显影液补充液的容器中,设置冲版机显影液损耗补充5
JB/T11126——2010
量(每平方米补充100mL),连续冲版五张,待显影液补充泵停止工作后,测量补充液容器中已补充的显影液量,按式(8)计算显影液损耗补充量误差,应符合5.2.8.1的规定。=[S/5-Lxw×Xl
L×W×V
式中:
3显影液损耗补充量误差(%);
L版材长度值,单位为米(m);W-—版材宽度值,单位为米(m);x100%
X—设置每平方米显影液损耗补充量,单位为毫升每平方米(mL/m2);S一测量累计补充量值,单位为毫升(mL)。(8)
6.7.2将冲版机显影液补充管插入存有2000mL显影液补充液的容器中,设置冲版机显影液氧化补充量(每10min补充100mL),计时50min后;待显影液补充泵停止工作,测量补充液容器中已补充的显影液量,按式(9)计算显影液氧化补充量误差,应符合5.2.8.2的规定。s/5-
式中:
8显影液氧化补充量误差(%);
Y-—设置单位时间显影液氧化补充量,单位为毫升每单位时间(mL/单位时间);S—测量累计补充量值,单位为毫升(mL)。(9)
6.7.3将冲版机显影液补充管插入存有2000mL显影液补充液的容器中,设置冲版机显影液开机补充量(每小时补充100mL),关机并计时1h后,开机,待显影液补充泵停止工作,测量补充液容器中已补充的显影液量,按式(10)计算显影液开机补充量误差,应符合5.2.8.3的规定。[s-z
式中:
8—显影液开机补充量误差(%);Z—设置单位时间显影液开机补充量,单位为毫升每小时(mL/h);S—测量累计补充量值,单位为毫升(mL)。6.8连线冲版机与前置设备通信试验在直接制版机工作时,修改冲版机显影液温度,前置设备能自动停止输出版材。6.9升温时间检验
冲版机完全冷却后,开机预热时间应符合5.2.10的规定。6.10工作稳定性检验
6.10.1在整个试验过程中目视检查工作稳定性应符合5.3.1~5.3.3、5.3.5、5.3.6的规定。6.10.2显影品质试验:
输出一张175像素、网点覆盖率为50%的调幅网点,显影后目视检查,在图5的位置用网点密度测量仪测量,按式(11)和式(12)计算网点密度误差,应符合5.3.4的规定。A=4+A+++A
式中:
网点密度误差;
测量i处网点测量密度值;
测量九处网点密度平均值。
图5网点密度测量位置示意图
6.11噪声测量
JB/T 11126---2010
冲版机正常工作时,用普通声级计测量机器的A声压级噪声,噪声测量点距地面高1.5m(见图6),距机器四周对称中心外轮廓为1m,共测量四点,其算术平均值应符合5.4的规定。机器轮廓线
测量点轨迹线
图6整机噪声测量点位置图
6.12安全检验
在整个试验过程中检查各系统的安全防护装置应符合5.5的规定。6.13电气质量检验
6.13.1目测检查电气系统布线排列、接头、标记,应符合5.6.1的规定。6.13.2
先用一个适当速度,反复进行起动、停止(包括制动、正反点动)动作,再进行速度变换操作:
检查电气系统工作应正常、灵敏、可靠,应符合5.6.2的规定;b)检查机器起动的声响报警装置,应符合5.6.3的规定;检查机器故障显示灯安装,应符合5.6.4的规定。c)
6.13.3按GB5226.12008中18.2.2的试验方法,检查保护联结电路的连续性,应符合5.6.5的规定。6.13.4按GB5226.1--2008中18.3的试验方法,测得的绝缘电阻应符合5.6.6的规定。6.13.5按GB5226.1—2008中18.4的试验方法,其耐压强度应符合5.6.7的规定。6.14外观质量检验
目测冲版机外观质量,应符合5.7的规定。JB/T11126—2010
7检验规则
7.1出厂检验
7.1.1每台产品应由制造厂质量检验部门检验合格后方可出厂。7.1.2每台产品应按6.2~6.10、6.12~6.14的规定进行检验,有一项不合格,即为不合格品。7.1.3每批产品抽样10%(至少一台),按6.11的规定进行检验,有一项不合格,应在同批产品中加倍抽样,对该项复检,若仍不合格,则对该批该项全检。7.2型式检验
7.2.1有下列情况之一时,应在首台、首批中抽一台或生产批中抽一台进行型式检验:新产品和老产品转厂生产的试制定型鉴定;a)
正式生产后,如结构、材料、工艺有较大改变、可能影响产品性能时;b)
停产一年以上又恢复生产时;
连续生产时,每年至少进行一次;d)
出厂检验结果与上次型式检验发生较大差异时。e)
7.2.2型式检验项目应按本标准第.5章、第6章规定的内容检验。7.2.3型式检验的判别规则:所有型式检验项目都合格时,则判此次型式检验合格;若有检验项目不符合本标准的规定,应加倍抽样,对不符合标准的项目进行复检,若仍有不合格项,则判定此次型式检验不合格。
8标志、包装、运输和贮存
8.1标志
8:1.1每台产品应在明显部位固定标牌,其要求应按GB/T13306的规定。其内容应包括:a)制造厂名称、产品原产地;
b)产品型号、名称;
c)产品执行标准编号;
d)产品主要技术参数;
e)出厂编号;
f)出厂日期。
8.1.2安全标志:应按GB2894的规定,凡是有安全隐患处应制定安全标志。如:当心触电、注意安全、当心机械伤人、当心烫伤等标志。8.1.3包装储运图示标志,应符合GB/T191的规定。8.1.4运输包装收发货标志,应符合GB/T6388的规定。8.2包装
8.2.1产品装箱前,机件、工具备件、附件的外露加工面应符合GB/T4879中防锈包装的规定。8.2.2产品包装箱的制造与装箱要求,应符合GB/T13384的规定。8.2.3每台产品出厂时应附有下列随机文件:a)产品合格证:
产品合格证的编写应符合GB/T14436的规定;使用说明书:
使用说明书的内容应符合GB/T9969的规定;c)装箱单(包括总装箱单和分装箱单):产品分多箱包装时,随机文件应放在主机箱内,分装箱单应放在相应的包装箱内。8.3运输
产品在运输起吊时,要按包装箱外壁箱面的标志稳起轻放,防止碰撞。8
8.4购存
JB/T11126—2010
产品应贮存于干燥通风的地方,避免受潮。在室外贮存时,包装箱应有防雨措施。若存放期超过一年,出厂前应开箱检验,若发现产品包装已不符合有关规定时,应重新进行包装。中华人民共和国
机械行业标准
印刷机械热敏型直接制版冲版机JB/T11126—2010
机械工业出版社出版发行
北京市百万庄大街22号
邮政编码:100037
210mm×297mm1印张·25千字
2011年4月第1版第1次印刷
定价:18.00元
书号:1511·9999
网址:http://www.cmpbook.com编辑部电话:
直销中心电话:
(010)88379778
(010)88379693
封面无防伪标均为盗版
版权专有
侵权必究
小提示:此标准内容仅展示完整标准里的部分截取内容,若需要完整标准请到上方自行免费下载完整标准文档。