首页 > 其他行业标准 > JB/T 4211.2-2014螺钉冷镦模 第2部分:凹模
JB/T 4211.2-2014

基本信息

标准号: JB/T 4211.2-2014

中文名称:螺钉冷镦模 第2部分:凹模

标准类别:其他行业标准

标准状态:现行

发布日期:2014-07-09

实施日期:2014-11-01

出版语种:简体中文

下载格式:.pdf .zip

相关标签: 螺钉 冷镦 凹模

标准分类号

中标分类号:机械>>工艺装备>>J46模具

关联标准

替代情况:替代JB/T 4211.9~4211.12-1996

出版信息

出版社:机械工业出版社

标准价格:15.0

出版日期:2014-11-01

相关单位信息

发布部门:中华人民共和国工业和信息化部

标准简介

本部分规定了螺钉冷镦模的凹模的结构型式与尺寸、材料及硬度、要求和标记。 本部分适用于双击整模自动冷镦机用螺钉冷镦模。


标准图片预览

JB/T 4211.2-2014螺钉冷镦模 第2部分:凹模
JB/T 4211.2-2014螺钉冷镦模 第2部分:凹模
JB/T 4211.2-2014螺钉冷镦模 第2部分:凹模
JB/T 4211.2-2014螺钉冷镦模 第2部分:凹模
JB/T 4211.2-2014螺钉冷镦模 第2部分:凹模

标准内容

ICS25.120.30
备案号:47518—2014
中华人民共和国机械行业标准
JB/T4211.2—2014
代替JB/T4211.9~4211.12—1996螺钉冷模
第2部分:凹模
Coldheadingdies forscrewsPart2:Dies2014-07-09发布此内容来自标准下载网
2014-11-01实施
中华人民共和国工业和信息化部发布前言
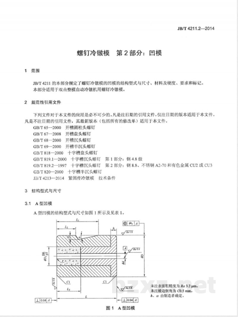
1范围
2规范性引用文件
3结构型式与尺寸
3.1A型凹模,
3.2B型凹模
3.3C型凹模.
3.4D型凹模
4材料及硬度
图1A型凹模
图2B型凹模
C型凹模
D型凹模
表1A型凹模尺寸
表2B型凹模尺寸
表3C型凹模尺寸...
表4D型凹模尺寸,
JB/T4211.2—2014
JB/T4211.2—2014
JB/T4211《螺钉冷镦模》分为两个部分:第1部分:终镦冲头;
一第2部分:凹模。
本部分为JB/T4211的第2部分。
本部分按照GB/T1.1一2009给出的规则起草。本部分代替JB/T4211.9—1996《冷螺钉模具凹模A型》、JB/T4211.10—1996冷镦螺钉模具凹模B型》、JB/T4211.11-1996冷镦螺钉模具凹模C型》和JB/T4211.12—1996冷镦螺钉模具凹模D型》,与JB/T4211.9~4211.12一1996相比主要技术变化如下:一将A型、B型、C型、D型《冷镦螺钉模具凹模》合并为一个部分标准,更名为《螺钉冷镦模第2部分:凹模》;
一将规范性引用文件中注日期引用的文件改为现行版本;按技术制图国家标准现行版本修改了零件表面粗糙度、倒角、形状和位置公差的标注;一补充或修改了零件图缺漏或错标的尺寸,并修改了相应的图注和表格;修改了标记。
本部分由中国机械工业联合会提出。本部分由全国模具标准化技术委员会(SAC/TC33)归口。本部分起草单位:桂林电子科技大学、上海交通大学、桂林电器科学研究院有限公司。本部分主要起草人:翁史振、庄新村、王冲、廖宏谊、吴公明、肖艾林。本部分所代替标准的历次版本发布情况为:-JB4211.9—1986,JB/T4211.9—1996;-JB4211.10—1986,JB/T4211.10—1996;—JB4211.11—1986,JB/T4211.11—1996;—-JB4211.12—1986,JB/T4211.12—1996。1范围
螺钉冷镦模
第2部分:凹模
JB/T4211.2—2014
JB/T4211的本部分规定了螺钉冷镦模的凹模的结构型式与尺寸、材料及硬度、要求和标记。本部分适用于双击整模自动冷镦机用螺钉冷镦模。规范性引用文件
下列文件对于本文件的应用是必不可少的。凡是注日期的引用文件,仅注日期的版本适用于本文件。凡是不注日期的引用文件,其最新版本(包括所有的修改单)适用于本文件。GB/T65—2000
GB/T67—2008
GB/T68—2000
GB/T69—2000
GB/T818—2000
开槽圆柱头螺钉
开槽盘头螺钉
开槽沉头螺钉
开槽半沉头螺钉
十字槽盘头螺钉
GB/T819.1—2000
十字槽沉头螺钉
第1部分:钢4.8级
GB/T819.2—1997
GB/T820-2000
JB/T4213—2014
3结构型式与尺寸
3.1A型凹模
十字槽沉头螺钉
第2部分:钢8.8、不锈钢A2-70和有色金属CU2或CU3十字槽半沉头螺钉
紧固件冷镦模技术条件
A型凹模的结构型式与尺寸如图1所示及见表1。邮团
图1A型凹模
未注表面粗糙度为Ra3.2μm。
未注棱边倒角为co.5mm。
h、α由制造者确定。
JB/T4211.2—2014
GB/T65、
GB/T67、
GB/T818
3540)
50(35)
表1A型凹模尺寸
括号内尺寸根据自动冷镦机现行模腔尺寸确定,2B型凹模
B型凹模的结构型式与尺寸如图2所示及见表2。7
未注表面粗糙度为Ra3.2μm。
未注棱边倒角为C0.5mm。
h、α由制造者确定。
图2B型凹模
单位为毫米
GB/T68、
GB/T69、
GB/T819.1、
GB/T819.2、
GB/T820
35(40)
50(35)
表2B型凹模尺寸
括号内尺寸根据自动冷镦机现行模腔尺寸确定。3.3C型凹模
C型凹模的结构型式与尺寸如图3所示及见表3。/Ra0.8
表面粗糙度为Ra0.8μm。
未注棱边倒角为co.5mm。
图3C型凹模
JB/T4211.2—2014
单位为毫米
JB/T4211.2—2014
GB/T65、GB/T67、
GB/T818
公称尺寸
极限偏差
表3C型凹模尺寸
模芯和模套冷压合过盈量应符合JB/T4213—2014中3.7的规定。3.4D型凹模
D型凹模的结构型式与尺寸如图4所示及见表4。邮
表面粗糙度为Ra0.8μm。
未注棱边倒角为co.5mm。
图4D型凹模
单位为毫米
GB/T68、GB/T69、
GB/T819.1、
GB/T819.2、
GB/T820
表4D型凹模尺寸
模芯和模套冷压合过盈量应符合JB/T4213-—2014中3.7的规定
4材料及硬度
JB/T4211.2-—2014
单位为毫米
材料由制造者选定。模套推荐采用T10A,硬度为44HRC~48HRC。模芯推荐采用YG20C、YG25C。模芯垫推荐采用Cr12MoV,硬度为58HRC~62HRC。5要求
技术要求应符合JB/T4213—2014的规定。6标记
符合本部分螺钉冷镦模的凹模的标记应有下列内容:a)凹模;
b)本部分编号,即JB/T4211.2;c)螺钉标准编号;
d)类型:A、B、C、D;
e)螺纹规格。
示例:
M6螺钉冷镦模的A型凹模的标记如下:GB/T65
凹模JB/T4211.2-GB/T65-A-M6
JB/T4211.2-2014
中华人民共和国
机械行业标准
螺钉冷镦模第2部分:凹模
JB/T4211.2—2014
机械工业出版社出版发行
北京市百万庄大街22号
邮政编码:100037
210mm×297mm?0.75印张?15千字2014年12月第1版第1次印刷
定价:15.00元
书号:15111·12561
网址:http://www.cmpbook.com编辑部电话:(010)88379778
直销中心电话:(010)88379693封面无防伪标均为盗版
版权专有
侵权必究
小提示:此标准内容仅展示完整标准里的部分截取内容,若需要完整标准请到上方自行免费下载完整标准文档。