首页 > 其他行业标准 > JB/T 4212.1-2014内六角圆柱头螺钉冷镦模 第1部分:A型初镦冲头及顶杆
JB/T 4212.1-2014

基本信息

标准号: JB/T 4212.1-2014

中文名称:内六角圆柱头螺钉冷镦模 第1部分:A型初镦冲头及顶杆

标准类别:其他行业标准

标准状态:现行

发布日期:2014-07-09

实施日期:2014-11-01

出版语种:简体中文

下载格式:.pdf .zip

相关标签: 内六角 圆柱 螺钉 冷镦 冲头 顶杆

标准分类号

中标分类号:机械>>工艺装备>>J46模具

关联标准

替代情况:替代JB/T 4212.1-1996;JB/T 4212.2-1996

出版信息

出版社:机械工业出版社

标准价格:12.0

出版日期:2014-11-01

相关单位信息

发布部门:中华人民共和国工业和信息化部

标准简介

本部分规定了内六角圆柱头螺钉冷镦模的A型初镦冲头及顶杆的结构型式与尺寸、材料及硬度、要求和标记。 本部分适用于双击整模自动冷镦机用内六角圆柱头螺钉冷镦模。


标准图片预览

JB/T 4212.1-2014内六角圆柱头螺钉冷镦模 第1部分:A型初镦冲头及顶杆
JB/T 4212.1-2014内六角圆柱头螺钉冷镦模 第1部分:A型初镦冲头及顶杆
JB/T 4212.1-2014内六角圆柱头螺钉冷镦模 第1部分:A型初镦冲头及顶杆
JB/T 4212.1-2014内六角圆柱头螺钉冷镦模 第1部分:A型初镦冲头及顶杆
JB/T 4212.1-2014内六角圆柱头螺钉冷镦模 第1部分:A型初镦冲头及顶杆

标准内容

ICS25.120.30
备案号:47519—2014
中华人民共和国机械行业标准
JB/T4212.1—2014
代替JB/4212.1—1996、JB/T4212.2—1996内六角圆柱头螺钉冷墩模
第1部分:A型初冲头及顶杆
Cold heading dies for hexagon socket head cap screws-Fart : Type A punches forprimary upsetting andkicker pins2014-07-09 发布
2014-11-01实施
中华人民共和国工业和信息化部发布前言
2规范性引用文件
3结构型式与尺寸
3.1A型初镦冲头
3.2顶杆
4材料及硬度
A型初缴冲头
顶杆,
A型初蒙冲关尺寸
顶杆尺寸
JB/T 4212.1—2014
JB/T4212.1—2014
JB/T4212《内六角圆柱头螺钉冷镦模》分为六个部分:第1部分:A型初傲冲头及顶杆;第2部分:B型初镦冲头:
第3部分:成形冲头;
第4部分:内六角冲头:
第5部分:四模片;
第6部分:凹模。
本部分为B/T4212的第1部分。
本部分按照GB/T1.1—2009给出的规则起草。本部分代替B/T4212.1-—1996和JB/T4212.2-—1996,与JB/T4212.1—1996、JB/T4212.2-1996相比主要技术变化如下:
将B/T4212.1—1996《冷镦内六角圆柱头螺钉模具初镦冲头A型》和JB/T4212.2—1996《冷镦内六角圆柱头螺钉模具初锻冲头顶杆》合并为一个部分标准,更名为(内六角圆柱头螺钉冷锻模第1部分:A型初镦冲头及顶杆》;将规范性引用文件中注日期引用的文件改为现行版本;按技术制图国家标准现行版本修改了零件表面粗糙度、倒角、形状和位置公差的标注:补充或修改了零件图缺漏或错标的尺寸,并修改了相应的图注和表格:修改了标记。
本部分由中国机械工业联合会提出。本部分由全国模具标准化技术委员会(SAC/TC33)归口。本部分起草单位:苏州富元标准件有限公司、桂林电子科技大学、无锡市振华轿车附件有限公司、桂林电器科学研究院有限公司。本部分要起草人:杨方、廖宏谊、蔡华建、王冲、姚志明、翁史振、张彬、李捷。本部分所代替标准的历次版本发布情况为:JB4212.1—1986,JB/T4212.1—1996;-JB4212.2—1986,JB/T4212.2—1996。Ⅱ
1范围
内六角圆柱头螺钉冷模
第1部分:A型初镦冲头及顶杆
JB/T4212.1—2014
JB/T4212的本部分规定了内六角圆柱头螺钉冷镦模的A型初镦冲头及顶杆的结构型式与尺寸、材料及硬度、要求和标记。
本部分适用于双市整模自动冷锻机用内六角圆柱头螺钉冷镦模。2规范性引用文件
下列文件对本文件的应用是必不可少的。凡是注日期的引用文件,仅注日期的版本适用于本文件。凡是不注日期的引用文件,其最新版本(包括所有的修改单)适用于本文件。GB/T70.
JB/T4213紧固件冷模
技术条件
3结构型式与尺寸
3.1A型初冲头
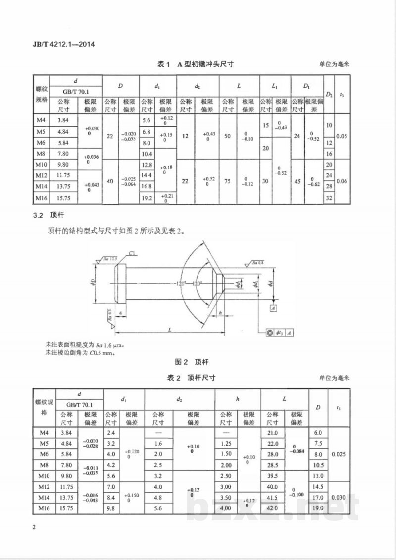
A型初锁冲头的结构型式与尺寸如图1所示及见表1。30
未注表面粗糙度为Ra6.3μm。
未注校边倒角为C0.5mm。
砂轮越程尺寸由制造者确定。
图1A型初敏冲头
JB/T4212.1--2014
A型初镦冲头尺寸
顶杆的结构型式与尺寸如图2所示及见表2。a23
未注表面粗糙度为Ra1.6μm。
未注棱边倒角为co.5mm。
螺纹规
图2顶杆
顶杆尺寸
公称极限
单位为毫米
公称极限偏
单位为毫米
4材料及硬度
JB/T4212.1—2014
材料由制造者选定。A型初冲头推荐采用T10A或60Si2Mn,硬度为54HRC~58HRC,顶杆推荐采用9CrSi或60Si2Mn,硬度为54HRC~58HRC。5要求wwW.bzxz.Net
技术要求应符合JB/T4213的规定。标记
符合本部分内六角圆柱头螺钉冷镦模的A型初镦冲头及项杆的标记应有下列内容:a)A型初镦冲头、项杆;
b)本部分编号,即JB/I4212.1;c)螺钉标准编号,即GB/T70.1;d)螺纹规格。
示例1:
M10内六角圆柱头螺钉冷镦模的A型初镦冲头的标记如下:GB/T70.1
A型初敏冲头JB/T4212.1-GB/T70.1-M10示例2:
M10内六角圆柱头螺钉冷微模的顶杆的标记如下GB/T70.1
项杆JB/T4212.1-GB/T70.1-M10
小提示:此标准内容仅展示完整标准里的部分截取内容,若需要完整标准请到上方自行免费下载完整标准文档。