首页 > 其他行业标准 > JB/T 9091-2012微、小型清洗机
JB/T 9091-2012

基本信息

标准号: JB/T 9091-2012

中文名称:微、小型清洗机

标准类别:其他行业标准

英文名称:Mini and small type cleaning machine

标准状态:现行

发布日期:2012-05-24

实施日期:2012-11-01

出版语种:简体中文

下载格式:.pdf .zip

标准分类号

标准ICS号:流体系统和通用件>>23.100流体动力系统

中标分类号:机械>>通用机械与设备>>J70通用机械与设备综合

关联标准

替代情况:替代JB/T 9091-1999

出版信息

出版社:机械工业出版社

标准价格:18.0

出版日期:2012-11-01

相关单位信息

起草单位:合肥通用机械研究院,熊猫通用机械集团有限公司

归口单位:全国喷射设备标委会

发布部门:中华人民共和国工业和信息化部

标准简介

本标准规定了用机动往复泵作动力的微、小型清洗机的基本参数、技术要求、试验方法、检验规则、标志、包装和贮存。 本标准适用于泵额定排出压力为 3MPa~40MPa、额定流量为 2.5 L/min~90 L/min、工作介质为常温清水或运动粘度不大于 45mm2/s、不含颗粒、无腐蚀性的清洗剂混合液的微、小型水射流清洗机。


标准图片预览

JB/T 9091-2012微、小型清洗机
JB/T 9091-2012微、小型清洗机
JB/T 9091-2012微、小型清洗机
JB/T 9091-2012微、小型清洗机
JB/T 9091-2012微、小型清洗机

标准内容

ICS23.100
备案号:36475-2012
中华人民共和国机械行业标准
JB/T9091-2012
代替JB/T9091—1999
微、小型清洗机
Miniand smalltypecleaningmachine2012-05-24发布
2012-11-01实施
中华人民共和国工业和信息化部发布前言。
规范性引用文件
3型式与基本参数
3.1型式.
3.2基本参数.
4技术要求
一般要求..
性能要求.
寿命与可靠性,
调压、卸荷功能
起动性能.
安全要求,
成套供应范围,
5试验方法
试验条件..
测量方法,
试验项目,
数据处理和性能曲线
6检验规则
检验类别
检验项目。
检验报告,
7标志、包装和贮存
7.3购存
附录A(资料性附录)试验装置简图附录B(资料性附录)试验记录表目
JB/T9091—2012
JB/T9091—2012
本标准按照GB/T1.1-—2009给出的规则起草。本标准代替JB/T90911999《微、小型清洗机》,与JB/T9091—1999相比主要技术变化如下:参数范围由3.6MPa~150MPa修改为3MPa~40MPa(见第1章,1999年版第1章):将温度指标修改为温升不超过40℃,最高温度不超过80℃[见4.3.1e),1999年版4.5f)];增加4.5启动性能(见4.5);
增加4.6安全要求(见4.6.1~4.6.5、4.6.7、4.6.8);一将安全阀开启压力由(1.05~1.15)倍额定压力修改为(1.051.25)倍额定压力(见4.6.6,1999年版表5);
将电动机驱动清洗机噪声指标修改为不超过82dB(A)[见4.7.1a),1999版表6];一将试验方法中参数的测量、仪器仪表精度的规定、数据的处埋和与GB/T7784内容相同的条款全部修改为按GB/T7784的规定(见5.1,5.2,1999年版第5章);增加安全性试验内容(见5.3.6)。本标准由中国机械工业联合会提出。本标准由全国喷射设备标准化技术委员会(SAC/TC493)归口。本标准主要起草单位:合肥通用机械研究院、熊猫通用机械集团有限公司。本标准参加起草单位:浙江大农实业有限公司。本标准主要起草人:薛胜雄、陈正文、邹勇、鲍先启。本标准于1999年7月首次发布,本次修订为第一次修订。1
1范围
微、小型清洗机
JB/T9091—2012
本标准规定了用机动往复泵作动力的微、小型清洗机的基本参数、技术要求、试验方法、检验规则、标志、包装和贮存。
本标准适用于泵额定排出压力为3MPa~40MPa、额定流量为2.5L/min~90L/min、工作介质为常温清水或运动粘度不大于45mm/s、不含颗粒、无腐蚀性的清洗剂混合液的微、小型水射流清洗机(以下简称清洗机)。
2规范性引用文件
下列文件对于本文件的应用是必不可少的。凡是注日期的引用文件,仅注日期的版本适用于本文件。凡是不注日期的引用文件,其最新版本(包括所有的修改单)适用于本文件。GB/T191包装储运图示标志
GB/T321
GB/T1173
GB/T1176
GB4208
优先数和优先数系
铸造铝合金
铸造铜合金技术条件
外壳防护等级(IP代码)
GB/T7784
GB/T9439
家用和类似用途电器的安全
第1部分:通用要求
机动往复泵试验方法
灰铸铁件
GB/T13306
GB/T13384
机电产品包装通用技术条件
GB26148—2010高压水射流清洗作业安全规范JB/T4297
JB/T9090
泵产品涂漆技术条件
容积泵零部件液压与渗漏试验
3型式与基本参数
3.1型式
清洗机组成主要包括:微小型往复泵机组(电动机或内燃机驱动,以下简称泵),控制系统(电控装置、调压阀、溢流卸荷阀等),高压软管及喷枪等。3.2基本参数
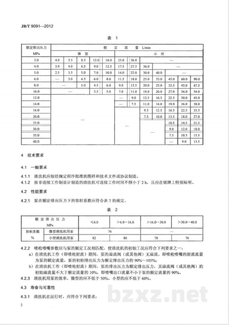
3.2.1清洗机的基本参数可按表1的规定,也可按客户要求确定、3.2.2微型清洗机的配带原动机功率为≤1.2kW,小型清洗机的配带原动机功率在1.2kW15kW之间。
泵的柱塞直径宜按GB/T321选取。1
JB/T9091—2012
额定排出压力
技术要求
一般要求
清洗机应按经规定程序批准的图样和技术文件或协议制造。36.0
按非连续工作制设计制造的清洗机可连续工作时间不得小于2h,且应在铭牌上特别标明。性能要求
泵在额定排出压力下的容积系数应符合表2的规定。表2
额定排出压力
容积系数
微型清洗机用泵
小型清洗机用泵
>6.0~16.0
>16.0~30.0
>30.0~40.0
使清洗机的初始工况应符合下列要求之一:4.2.2
喷枪喷嘴参数应与泵的额定工况相匹配,a)在清洗机工作(即喷枪射流)期间,泵的溢流阀(或其他阀)无溢流,即喷枪喷嘴的射流流量为泵的额定流量,泵的初始排出压力为额定排出压力的90%~105%;b)在清洗机工作(即喷枪射流)期间,泵的排出压力为额定排出压力,其溢流阀(或其他阀)的初始溢流量不大于额定流量的10%,即喷嘴出口流量不小于泵的额定流量的90%。3清洗机用泵的效率,微型的应不低于50%,小型的应不低于60%。4.2.3
4.3寿命与可靠性
1清洗机在运行时,应符合下列要求:4.3.1
a)各静密封面无泄漏
JB/T9091—2012
b)动密封副泄漏量:微型清洗机应不超过额定流量的0.15%,小型清洗机应不超过额定流量的0.10%;
c)机组无异常振动和声响;
d)喷枪开关应启闭灵敏、可靠;e)泵内油温温升应不超过40K,油温温度应不超过80℃。4.3.2清洗机的主要件、易损件的寿命应符合表3的规定。表3
零件名称
易损件
主要件
4.4调压、卸荷功能
密封副
进、出水阀组
溢流阀、安全阀、喷枪阀
4.4.1清洗机应有调压装置(如调压阀),运行时压力可平稳无级调节。寿命指标h
≥300
≥200
4.4.2清洗机应有卸荷装置(如溢流卸荷阀),在调定压力工况运行时,关闭喷枪射流,卸荷装置动作,泵压应能迅速降至常压(或1MPa以下):再打开喷枪射流时,泵压应能迅速恢复到调定的压力,压力波动不超过10%。
4.5起动性能
4.5.1清洗机的原动机为电动机时:a)应能在85%额定电压或额定电压范围的下限连续起动三次;b)装有离心或其他型式自动启动开关的清洗机,应能在106%额定电压或额定电压范围的上限连续起动三次。
2清洗机的原动机为内燃机时,起动性能应符合内燃机标准的规定。4.6安全要求
4.6.1清洗机的电源电路中应装有全电极断开的开关或接触器。4.6.2清洗机外壳防护等级应不低于GB4208规定的外壳防护等级IPX5。4.6.3用500V绝缘电阻表测量,其冷态对地绝缘电阻应不小于2MQ,并应有可靠的接地装置。4.6.4潮湿试验后,基本绝缘的绝缘电阻应不小于2M2,在1250V电压下经1min耐电压试验应无击穿和闪络现象;加强绝缘的绝缘电阻应不小于7MQ,在3750V电压下经1min耐电压试验应无击穿和闪络现象。
4.6.5在正常负载下(电源电压为1.06倍额定电压)泄漏电流应不大于0.75mA。4.6.6清洗机应有安全阀或其他超压保护安全装置,其动作压力应为(1.05~1.25)倍额定压力;安全阀或其他超压保护安全装置应灵敏、可靠;从安全阀或其他超压保护安全装置喷射出的液流应朝不伤及人或设备的安全方向释放。
4.6.7动力传动装置及内燃机的排气、消声装置应有防护罩。3
JB/T9091—2012
4.6.8喷枪反作用力与力矩
4.6.8.1单手抓握式喷枪沿喷枪杆方向反作用力F,应不大于60N;F,用式(1)计算:F=Fcosa
式中:
F—沿喷嘴方向的反作用力计算按式(2),单位为牛(N);喷嘴与喷枪杆之间的夹角,如图1所示。F=0.745g·p
式中:
射流流量(可按清洗机额定流量),单位为升每分(L/min):q
p压力(可按清洗机额定压力),单位为兆帕(MPa)。(1)
4.6.8.2单手抓握式喷枪以喷枪手柄抓握的中点为转动点,喷枪手柄上在任何方向上的反作用力矩T不应超过10Nm;T用式(3)计算:T=Flsina
式中:
1喷嘴与开关之间的距离(见图1),单位为米(m)。4.6.8.3当喷枪反作用力或力矩超出4.6.8.1、4.6.8.2的规定时,喷枪应设计成双手持握式。Fsi
4.7噪声
清洗机在额定工况下运行时,泵噪声应符合下列要求:a)原动机为电动机时,噪声应不大于82dB(A));b)原动机为内燃机时,噪声应符合内燃机的标准要求。4.8制造
(3)
4.8.1清洗机的灰铸铁件应符合GB/T9439的规定;铝铸件应符合GB/T1173的规定;铜铸件应符合GB/T1176的规定。
4.8.2清洗机承压零件均应进行水压试验(主要件有液缸体、高压软管、枪管等),试验应符合JB/T9090的规定。
4.8.3清洗机的主要零件加工面不应有裂纹、压痕和影响质量的夹杂物。配合面、密封面不应有擦伤、气孔、碰伤和影响质量的其他缺陷。4.8.4柱塞工作表面热处理后,表面硬度不低于58HRC。4.8.5
所有零件应经检验合格方能装配。外购件、外协件应有合格证。4.8.6机身铸件、阀与阀座清理干净后,应按JB/T9090进行煤油渗漏试验4.8.7
装配前,零件应清理干净;装配后外露的非加工面先涂防锈底漆,再涂防锈漆。加工面应作防锈处理(有色金属件和不锈钢件除外)。4.8.8表面涂漆应符合JB/T4297的规定。4.8.9清洗机配套高压软管的承受工作压力应不低于清洗机额定工作压力。4.8.10配套电器应符合GB4706.1的要求4.9成套供应范围
成套供应的清洗机应包括以下部分,供应范围和数量如有增减按协议规定:a)泵1台,原动机1台,喷枪1支,高压软管1根及移动装置;b)泵上的安全阀或其他安全装置至少设置一种;c)易损件和备件不少于1台(套);d)随机文件(见7.2.3)。
5试验方法
5.1试验条件
试验装置的原理图参见图A.1。
JB/T9091-2012
5.1.2排出管路(高压胶管或其他高压管路)、管接头及装置用高压阀允许承受的压力应与被试泵的最大排出压力相适应。
5.1.3吸入管路的各连接处不应泄漏,吸入端应设置过滤网。5.1.4试验介质为5℃~40℃的清水,以0.2MPa的压力供水,如对试验介质有特殊要求时,可另订协议。5.2测量方法
流量、压力、温度、噪声、泵速和功率的测量方法,按GB/T7784的规定。测量用仪器、仪表精度按GB/7784的规定。所有测量仪器、仪表应在有效使用期内,并有计量部门或有关部门的鉴定合格证明。5.3试验项目
5.3.1一般要求
5.3.1.1试验时,清洗机运转达到稳定工况后,所有仪表读数应同时读出和记录。每个被测参数的测量次数应为3次,取算术平均值作为测量值5.3.1.2试验数据及计算结果均应记入试验记录表(参见表B.1),整理并绘制性能曲线5.3.2试运转试验
5.3.2.1试运转的目的是检查清洗机装配质量,并进行跑合。5.3.2.2试运转包括空载试验、升载试验:a)空载试验应在进、出口管路阀门全开,泵压为常压的情况下进行。空载试验不少于0.5h。b)升载试验应在额定泵速下,泵压力从排出阀全开时的压力逐渐上升到初始工况压力,在初始工况下运转时间不少于1h,并测量其压力、流量和温升。5.3.2.3试运转过程中,清洗机不应存在异常震动和声响。5.3.3起动试验
5.3.3.1当清洗机原动机为电动机时,按4.5.1规定的电压进行试验,检查清洗机是否能顺利起动。5.3.3.2
2当清洗机原动机为内燃机时,按内燃机标准进行试验。5
JB/T9091—2012
5.3.4性能试验
5.3.4.1性能试验是确定流量、功率、泵效率与排出压力关系的试验,并绘出性能曲线。5.3.4.2性能试验应在额定泵速下进行,从排出压力的最小值(排出管路阀门全开时,为克服试验系统阻力而必需的排出压力)开始,对泵进行升压至初始工况压力。其间压力试验点为4个~6个,所有点应均匀分布在所测区间。
5.3.4.3在每个压力试验点的稳定工况下,同时记录应确定的参数测量值。5.3.4.4喷嘴的性能试验可与泵性能试验同时进行,亦可单独试验,测点至少包括初始工况的4个工况点,并同步测量、记录喷嘴流量。5.3.5连续运转试验bzxZ.net
5.3.5.1连续运转试验指在所有项目进行完毕后,泵在初始工况下累计连续运转试验。5.3.5.2清洗机连续运转试验包括泵的连续运转试验和喷嘴的连续试验。连续运转试验时间为100h;期间可以停机检查,如有主要部件需要更换,则已完成的试验无效。对于连续工作制清洗机,连续24上以上的试验时间段不少于1次。
5.3.5.3试验中每4h作一次记录,记录排出压力、流量、泵速、油温、功率和运转情况。5.3.5.4试验后再次绘出泵性能曲线,并与初始曲线比较。5.3.5.5喷嘴的连续运转试验应在初始工况下进行100h。试验过程中,当泵的排出压力比其初始排出压力下降10%时,则判定该喷嘴失效。然后依次检查其他易损件的判废与更换。截至此时的累积工作时间也就是该易损件的寿命。
5.3.6安全性试验
检查电源电路中有无全电极断开的开关或接触器。5.3.6.1
5.3.6.2清洗机外壳防喷水性能试验按GB4208的规定。5.3.6.3在不接电源的冷态清洗机上,闭合清洗机电源开关,用500V绝缘电阻表测量清洗机电源插头接地线与电源进线间的绝缘电阻。同时检查清洗机接地装置是否可靠。5.3.6.4将清洗机放入空气相对湿度为91%95%、温度为20℃~30℃的潮湿箱中七天(168h),取出后立即施加500V的直流电压,在电压施加1min后测量基本绝缘或加强绝缘的绝缘电阻。5.3.6.5按GB4706.1规定的试验方法检测泄漏电流。5.3.6.6安全阀应在泵单独运转的情况下进行调整和试验,即逐渐关闭排出管路阀门,提高排出压力至安全阀的开启压力,此时安全阀应动作灵敏。当达到排放压力值后,系统内压力不再上升。试验应不少于3次。合格后应加铅封。
5.3.7调压卸荷与喷枪试验
清洗机运转情况下,在额定压力范围内调节压力,检查是否能平稳无级调节;压力调定后,开关喷枪3次,每次保持喷射1min以上,检查喷枪开关是否灵敏可靠、卸荷装置动作是否灵敏可靠,压力是否稳定。试验应不少于包括额定工况压力的三个压力工况。5.3.8噪声测量
在清洗机的额定工况下按GB/T7784的规定测量其噪声。5.4数据处理和性能曲线
5.4.1试验的数据处理按GB/T7784的规定。5.4.2性能曲线如图2所示。
6检验规则
6.1检验类别
出厂检验
6.1.1.1每台清洗机应进行出厂检验,经检验合格,并附有产品合格证方可出厂。6.1.1.2出厂试验后应除尽腔内积水,整机进行防锈处理。6.1.2
抽样检验
JB/T9091—2012
成批生产的产品应定期做抽样检验。抽样台数按各型号的年产量计算,应不小于年产量的6.1.2.1
1/20。抽样时间应均衡地分布在一年中。6.1.2.2系列新产品的基本样机已进行型式检验,其他产品应进行抽样检验。6.1.2.3抽样检验的产品不合格时,应加倍台数复检。如仍不合格,则应逐台检验。6.1.3型式检验
6.1.3.1有下列情况之一时,应做型式检验:a)新产品的定型、鉴定;
b)转厂产品;
c)产品在设计、工艺及材料有重大变化;d)停产两年后又恢复生产;
e)国家质量监督、认证部门提出型式检验要求。6.1.3.2系列新产品只对该系列的基本样机进行型式检验;检验合格后,比该样机功率小、排出压力低的新产品样机可不做型式检验。6.2检验项目
6.2.1清洗机在制造精度检验、装配精度检验、主要零件材质检验、耐压试验检验合格后,方能进行运转试验。
6.2.2清洗机各类检验应做试验项目按表4进行。6.3
3检验报告
出厂检验报告内容包括试验记录和试验结论。6.3.1
抽样检验报告内容包括试验记录、清洗机的性能曲线图、清洗机试验结论。6.3.2
JB/T9091—2012
6.3.3型式检验报告内容包括:
a)试验前关于泵和喷枪主要零件检测资料;b)试验后关于泵和喷枪主要零件解体检测结果和主要摩擦副尺寸变动的资料;c)试验记录、性能曲线,连续试验比较曲线:d)试验装置系统图:
e)试验用仪器、仪表的校准记录资料;f)试验结论。
检验项目
试运转
起动试验
性能试验
连续运转试验
安全性试验
调压卸荷与喷枪试验
噪声测量
检验种类
注:√表示应进行试验;O表示按需要进行,可只进行5.3.6.1、5.3.6.6项试验;X表示不进行试验,7标志、包装和购存
7.1标志
7.1.1清洗机的铭牌应固定在明显部位,铭牌尺寸和技术要求应符合GB/T13306的规定。铭牌应包括下列内容:
a)制造厂名称。
b)清洗机型号及名称。
c)泵的技术参数:额定排出压力,单位为MPa;额定流量,单位为L/min;泵速,单位为r/min;电动机功率,单位为kW(内燃机功率,单位为kW);重量,单位为kg。d)出厂编号。
e)出日期。
f)产品执行标准号。
7.1.2配套原动机等重要外购配套设备上应有原配铭牌。7.1.3泵应有旋转方向和进、出液口标志。7.1.4清洗机罩壳显著位置应有文字警示标牌或图形警示标志(见图3),文字警示标牌内容包括:警告:未仔细阅读使用说明书不得操作清洗机。警告:严禁将喷枪对人、带电设备直接喷射。7.2包装
7.2.1清洗机包装前,所有通大气的管口应封住。7.2.2包装应符合GB/T13384及GB/T191的规定。8
小提示:此标准内容仅展示完整标准里的部分截取内容,若需要完整标准请到上方自行免费下载完整标准文档。